新浪财经

保险报表改头换面如何分析——对IFRS17实施的影响解读

新浪财经

关注

来源:中信建投非银金融研究

重要提示:通过本订阅号发布的观点和信息仅供中信建投证券股份有限公司(下称“中信建投”)客户中符合《证券期货投资者适当性管理办法》规定的机构类专业投资者参考。因本订阅号暂时无法设置访问限制,若您并非中信建投客户中的机构类专业投资者,为控制投资风险,请您请取消关注,请勿订阅、接收或使用本订阅号中的任何信息。对由此给您造成的不便表示诚挚歉意,感谢您的理解与配合!

摘要

与国际准则趋同,国内版IFRS17落地2020年12月,财政部修订发布了《企业会计准则第25号——保险合同》,且划定实施时间表:境内外同时上市的企业自2023年1月1日起执行;其他企业自2026年1月1日起实施,允许提前执行。

收入确认口径发生变化,原保费规模“挤出水分”。新准则要求先进行重大风险测试再进行合同拆分,明显投资部分需要被拆出,将导致保险公司保费收入规模缩减;保险收入确认期间由缴费期变为履约期,收入确认期间被拉长,每年确认的规模与险种和期限有关,原来已过缴费期未过履约期的合同可重新贡献保费收入。收入确认时点发生变化,开门红预售的保单需要在当期就进行确认,险企可能因此调整开门红的时间或业务节奏。

负债计量更清晰,CSM滚动调整平滑利润。未到期责任负债=履约现金流+合同服务边际,投资性质业务对应的负债部分也要从准备金中拆出,因此长险业务的负债规模会有所缩减,而“保户投资款负债”项目规模将有所上升。

新准则下,CSM会吸收死亡率、发病率等保险风险精算假设的变动对未来履约现金流产生的影响,通过摊销在未来提供服务的期间逐步确认,保险公司利润得到平滑。

折现率变动加大净资产波动,对利润的影响可做变通处理。新准则要求履约现金流的折现率选择与金融工具保持一致,增强了资产负债的联动性,但会导致净资产的波动;

对于经济假设变动产生的保险合同金融变动额,可以选择不同的处理方式,直接计入当期利润,或者计入其他综合收益在后续期间摊销。

根据财报分析业务质量变得可行。IFRS17实施之后,保险公司的利润拆分为两大部分,保险业务利润和投资净收益,收入和利润与保险责任更匹配,加强了保险公司业务质量的透明度,和不同公司之间的横向可比性。

CSM的释放可以用来判断保险公司的盈利能力,但也需要关注不同公司对于合同分组的颗粒度差异,且保单的久期能够体现盈利的可持续性。

新准则倒逼保险公司重新思考和调整内部绩效考核管理体系。规模以外,价值和风险也需要综合考虑,以保证公司可持续发展的动力。

投资建议和风险提示。继续推荐友邦保险、中国平安、中国太保,在实施进度、盈利能力和盈利可持续性方面优于同业。

新准则实施复杂程度高、难度大,加大成本投入;产品结构和业务节奏可能面临调整;可能加大行业竞争。

正文

目录

1.与国际准则趋同,国内版IFRS17落地

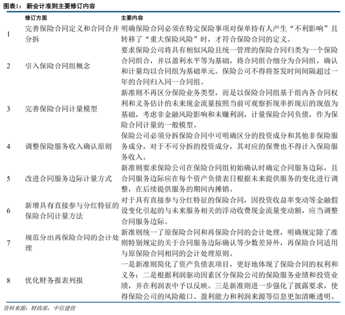
2020年12月,财政部修订发布了《企业会计准则第25号——保险合同》,在原来的会计准则《企业会计准则第25号——原保险合同》、《企业会计准则第26号——再保险合同》以及《保险合同会计处理规定》的基础上,进一步完善了保险服务收入确认、保险合同负债计量等方面的会计处理,优化了财务报表列示,与国际财务报告准则(《国际财务报告准则第17号——保险合同》、《对<国际财务报告准则第17号>的修订》)保持持续趋同。且为新会计准则实施划定时间表:在境内外同时上市的企业以及在境外上市并采用国际财务报告准则或企业会计准则编制财务报表的企业,自2023年1月1日起执行;其他执行企业会计准则的企业自2026年1月1日起实施;同时,允许企业提前执行。在2023年实施新准则的公司,需要在2021年Q4启动并行切换,并在2022年进行并行对比。主要修订内容见下表:

2.收入确认口径发生变化,原保费规模“挤出水分”

2.1 先进行风险测试再拆分

新准则要求,“企业应当评估各单项合同的保险风险是否重大,据此判断该合同是否为保险合同”,对于混合保险合同,在国内现行保险会计准则及实务中通常先对保险合同进行拆分,对于不能拆分的再进行整体重大风险测试。新准则要求先进行重大风险测试,在测试时要考虑现值(原准则不考虑),且要逐合同进行测试(原准则在保单组层面进行),通过测试的合同再进行拆分,因此一些具有一定保险责任特征,但是不转移重大保险风险的投资性合同、以及一些实质上并非保险合同的业务可能无法通过重大保险风险测试而导致不适用新准则。且对于重大风险测试的门槛设置越高,对于保费规模的影响可能越大,但IFRS17对于“重大或者显著”的标准没有明确规定,因此留有一定余地,在重大风险测试环节对保费规模的影响或许不大,但增加了测试环节的复杂程度。

2.2  投资部分拆出是保险业务收入下降的主要原因

新会计准则要求,保险公司应当将收入组成部分予以拆分并适用相关会计准则,经分拆后的剩余组成部分,适用新保险合同会计准则。需要拆出的部分包括嵌入衍生工具、可明确区分的投资成分(不包括“与投资成分相关的合同条款符合具有相机参与分红特征的投资合同定义的”)、可明确区分的商品或非保险合同服务的承诺。其中投资成分,是指无论保险事项是否发生均须偿还给保单持有人的金额。但对于境内保险公司来说,嵌入式衍生品、实务与非保险部分在中国寿险市场较少,影响较大的是投资部分。拆出非保险部分之后,剩余的保险合同分类为“不具有直接参与分红特征的保险合同”和“具有直接参与分红特征的保险合同”。

按照IFRS17,满足以下条件的投资部分需要拆出:1)投资部分与保险部分不是高度相关的;2)可以单独在市场上销售。因此,返还型的保险合同需要分拆,例如两全险、市场上主流的年金险,主要涉及寿险公司的产品。银保监会财会部主任赵宇龙曾公开表示,前期银保监会财会部和财政部会计司联合对几家上市保险公司开展的IFRS 17初步测试结果显示,从保费收入来看,寿险公司保费收入普遍降幅在60%~70%,主要原因即是在保险合同收入中剔除了投资成分;产险公司保费收入基本维持不变。因此,产品结构中投资成分越多,保险收入规模下降的就越多,纯保障型的产品越多,对保险收入的支撑就越有力。

2.3 保险收入确认期间拉长,也影响当年保险业务收入

原会计体系下,保费收入的确认与保险缴费关联,而国内长期险种的保障期通常要长于缴费期,缴费期结束之后不再确认收入、但保险公司依然在履行保险责任,这就导致了收入与成本的不匹配。而在IFRS17体系下,保险业务收入转变为权责发生制计量,只有保险公司向客户提供了责任或服务时,才能够确认保险业务收入,也就是说保险收入的确认区间被拉长为保障期。因此,本年新签的长期保单确认进本年收入的规模可能远小于原口径下的保费规模,相当于把原准则下的保费收入进行了递延确认。但由于新准则要对所有有效保单进行重溯处理,部分已过缴费期的保单将重新贡献收入;具体每年能确认多少收入还取决于险种和久期。

2.4 收入确认时点的改变可能改变险企业务节奏

原会计准则未明确描述合同确认的时间,一般以保险责任期间开始为界限。新准则规定企业应当在下列时点中的最早时点确认其签发的合同组:

(一)责任期开始日;

(二)保单持有人首付款到期日,或者未约定首付款到期日时企业实际收到首付款日;

(三)发生亏损时。

对于开门红预售活动,近几年随着市场竞争激烈程度加剧,开门红启动时间有提前趋势,如2020四季度备战2021年开门红,险企最早在10月份便开始预售,而预收的保费通常要在来年1月份确认为收入,这里便出现保单持有人首付款到期日要早于责任期开始日的情况。原会计准则下,开门红预收的保费往往在次年体现为收入,所以险企一月份保费收入在全年业务占比要高于其他月份,从行业情况来看,1月份保费收入占全年比例在20%-25%左右。

而在新准则下,如果投保人在十二月份缴纳了保费而且通过了核保,保险责任在次年的一月开始生效,保险公司需要在十二月份对保险合同进行确认,而不是次年的一月。“这就导致大量的新保单所带来的合同服务边际在会计口径上被归属于签发当年的新业务。这与监管和行业目前惯常的保费统计产生差异,也与目前上市公司年报中披露的新业务价值确认时点产生差异”(摘自普华永道)。因此险企则可能会调整开门红的时间或业务节奏,还需要注意的是上市险企与非上市险企实施新准则的时间相差3年,非上市公司仍可以在未实施新准则之前继续开门红活动,不同准则下的公司可比性减弱。

3. 负债计量更清晰,CSM滚动调整平滑利润

3.1 一般模型法下准备金列示和规模发生变化

长险负债通常采用一般规定进行计量,原准则长险负债主要包括寿险责任准备金长期健康险责任准备金,IFRS17下,则统一列示为未到期责任负债未决赔款负债。企业在合同组初始确认时按照履约现金流量合同服务边际之和对保险合同负债进行初始计量,履约现金流量包括:

1、与履行保险合同直接相关的未来现金流量的估计;

2、货币时间价值及金融风险调整;

3、非金融风险调整(是指企业在履行保险合同时,因承担非金融风险导致的未来现金流量在金额和时间方面的不确定性而要求得到的补偿)

因此新准则下,未到期责任负债=履约现金流+合同服务边际=未来净现金流出+非金融风险调整+合同服务边际。

对应现行体系下,未到期责任准备金=合理估计负债+风险边际+剩余边际;

准备金除了结构发生调整以外,由于收入确认时拆除了投资部分,因此投资性质业务对应的负债部分也要从准备金中拆出,因此长险业务的负债规模会有所缩减,而“保户投资款负债”项目规模将有所上升。

3.2 CSM滚动调整吸收非经济假设变动,减弱对当期利润的影响

“合同服务边际”对应原来的“剩余边际”,但计量方式发生变化。剩余边际的计量是刚性的,当前规定下,剩余边际在初始计量时已经锁定,随后不会因估计的任何变化而进行调整,在未来保单期限内进行摊销时所采用方法分为保额类载体摊销和现价类载体摊销。保额类载体摊销节奏相对稳定,是目前上市公司采用的主要方式。这种锁定剩余边际的处理方法会导致其无法如实地反映保险合同组的剩余盈利能力,并且会在估计发生变动后产生反常的影响。原准则下,折现率╱投资收益率、死亡率、发病率、退保率、保单红利假设及费用假设等相关假设的变化,对保险合同准备金产生的影响直接通过提转差进入当期损益,上市险企历年由于假设调整引起的利润变动波动幅度较大(如表9所示),甚至有个别年份调整金额超过当年税前利润规模,降低业绩的稳定性和报表可信性。

保险合同服务边际要以期初账面价值为基础,经过各项调整后确定期末账面价值。如下表所示,不论是具有还是不具有直接参与分红特征的保险合同,其期末的合同服务边际,均要以期初合同服务边际为基础,每期进行滚动调整,除了考虑本期新增的合同服务边际、本期合同服务边际摊销以外,最大的变化是将每期履约现金流的变化也考虑进来。这里的履约现金流变动,是指与保险服务有关的现金流变动,如死亡率假设变动等引起的赔付变动,不包括折现率变动或金融风险的变动,相当于当期非经济假设的变动由合同服务边际吸收了,而不是直接影响利润。

对于具有直接参与分红特征的保险合同,新准则新增了浮动收费模型进行计量,因投资收益率变动等金融假设变化引起的与未来服务相关的浮动收费现金流量变动额,应当调整合同服务边际。更能体现具有直接参与分红特征的保险合同的实质,避免此类合同因金融假设变动导致保险公司当期利润和净资产的大幅波动。

保险风险假设调整对当期利润影响减弱。新准则下,死亡率、发病率等保险风险精算假设的变动,不再直接影响当期利润,对未来履约现金流产生的影响,会进入到合同服务边际的计算,通过合同服务边际摊销在未来提供服务的期间逐步确认,减弱了保险公司利用调整精算假设来调节当期利润的可操作性,也在一定程度上缓解上市公司利润受假设变动影响各年度之间出现较大波动性,改善利润稳定性,有助于提高会计信息质量。

4.   折现率变动加大净资产波动,对利润的影响可做变通处理

4.1 资产负债联动性加强,净资产波动性加大

现行会计准则下,传统保障型保险折现率采用 750 日移动平均国债收益率曲线、过度曲线、终极利率三段模式,投资型保险采用预期投资收益率作为折现率。而新准则中对于履约现金流进行货币时间价值及金融风险调整时所采用的折现率要求为:1、反映货币时间价值、保险合同现金流量特征以及流动性特征;2、基于与保险合同具有一致现金流量特征的金融工具当前可观察市场数据确定。在一般模型下,履约现金流的折现率可以选择是否采用OCI选择权,并选用与FVOCI或者FVTPL的金融工具进行匹配。在浮动费用模型下,具有直接参与分红特征的保险合同可以相应的选择与以公允价值计量的金融工具相匹配。

这项规定增强了资负之间的联动性和匹配性,IFRS9和IFRS17的互动使得资产和负债联动的方式更多,负债计量模型及会计政策的选择,与资产分类将共同作用于资产负债表和利润表,保险公司如何能够更有效的进行资产负债管理变的更为重要。但是新准则所采用的折现率可能导致负债波动性加大,尤其是行业普遍存在资产负债久期错配的情况,久期缺口越长的业务可能导致净资产波动性越大。

4.2 折现率假设变动对利润的影响在会计处理上可做选择

新准则第三十三、三十四条规定:企业应当将货币时间价值及金融风险的影响导致的未到期责任负债和已发生赔款负债账面价值变动额,作为保险合同金融变动额。会计处理上可选择:

(一)将保险合同金融变动额全额计入当期保险财务损益。

(二)将保险合同金融变动额分解计入当期保险财务损益和其他综合收益。选择该会计政策的, 企业应当在合同组剩余期限内,采用系统合理的方法确定计入各个期间保险财务损益的金额,其与保险合同金融变动额的差额计入其他综合收益。    

第一类处理方式与当前处理相似,一次性全部计入损益表,对当期利润影响较大;第二类处理方式将当期分摊值计入当期损益,剩余部分计入其他综合收益,在剩余期限内逐年确认进损益表。在一般情况下这种处理方式能够减弱当期利润表的波动性,但仍然具有一定不确定性,例如当利率长期沿着同一方向变化时,保险财务收益或费用的累计摊销值对当期利润表影响会比较大。

5. 根据财报分析业务质量变得可行

5.1 利源结构清晰化

IFRS17实施之后,保险公司的利润拆分为两大部分,保险业务产生的利润和投资部分产生的利润,死差和费差在保险业务利润中反应,而利差在投资业务利润中反应。而在原报表体系下,是很难分析保险业务和投资业务利润贡献情况的,新准则增加了保险公司业务质量的透明度,也增强了不同公司之间的横向可比性,一个保险公司是靠保险业务赚钱还是投资业务赚钱便一目了然,而保险业务本身盈利能力更强的公司更符合保险回归保障的主流,抵御利率风险的能力也更强。

收入、利润与保险责任更加匹配。新报表体系下,收入的确认体现为当期履行的保险责任,而履行责任具体体现为未到期负债的释放,包括期初预计的当期赔付、风险调整、合同服务边际摊销,以及获取费用摊销和预期维持费用。与保单直接挂钩的费用可以划分为归属于保单的费用,也需要对应当期提供的服务进行分配或摊销。保险收入=预期赔付+风险调整释放+合同服务边际释放+获取费用摊销+维持费用。

保险业务收入-保险业务支出=保险业务利润,收入项目下的赔付和成本费用是预期值,费用项目下的是实际发生值,所以保险业务利润包含的是本年释放出来的合同服务边际以及实际赔付、费用的支出与预期值之间差额。在收入和支出更加匹配之后,保险利润也会相应的与保险服务更加匹配,相比原报表体系,更贴切地反应保险业务所产生的利润。

5.2 CSM释放反应盈利能力,关注盈利性及可持续性

合同服务边际是保险合同未来利润的折现值,其每年的摊销释放是保险业务利润的主要来源,从平安的历史数据看,剩余边际摊销贡献税前营运利润的60%-70%。且CSM相对保费的比例越大,其业务利润盈利能力相对越强。在进行报表分析时,我们可以粗略的以CSM的规模及在收入或承保利润中的占比情况来判断其盈利性,但也需要关注不同公司对于合同分组的颗粒度差异,新准则引入了保险合同组合和合同组的概念,要求保险公司将具有相似风险且统一管理的保险合同归类为一个保险合同组合,并以盈利水平等为基础,将合同组合细分为合同组,确认和计量均以合同组为基础单元。不同的产品可以分到同一个组进行管理,会存在不同产品营利性相互抵消的问题,分组颗粒度越细抵消越少。除了关注CSM每年释放的体量外,同时也要关注保单的久期,他决定了利润要在多长的年限释放,体现了盈利的可持续性。

5.3 抑制规模导向,综合考虑规模、价值和风险

综上分析,新保险合同准则要求保费收入分期确认并剔除投资成分,将导致寿险公司的收入出现较大幅度下降,合理挤出了保费收入中含有的较大“水分”,以往盲目扩张规模的经营导向将有效被抑制,保费规模的大小可以体现公司的销售能力,但是不能体现盈利能力的高低,新准则对于报表的“暴露式”披露与列示,让投资者能够更多的关注业务的质量和盈利能力,也倒逼保险公司重新思考和调整内部绩效考核管理体系。规模以外,价值和风险也需要综合考虑,以保证公司可持续发展的动力。保险公司需要明晰不同业务的角色定位,重新聚焦可带来长期收益的保障型保险产品,更加谨慎地研发具有合理利润率的投资型保险产品,促进业务高质量发展。此外,对于风险,我们可以关注“风险调整”项目以及附表中所披露的敏感性、反映风险调整的风险容忍度等指标,洞悉保险公司的风险偏好,以更全面的分析保险公司的成长性、盈利性和风险。

6.投资评价和建议

新准则的实施使保险收入的确认与计量更加合理,利润与收入和保险责任匹配度更高;合同服务边际的滚动调整以及折现率假设调整的变通处理平滑了保险公司利润的波动性,使利润可信度更高;IFRS9和IFRS17准则下的资产负债联动增强了公司资产负债匹配度和进行资负管理的动力;报表披露与列示的调整打开了保险公司神秘的“黑匣子”,使投资者通过报表对公司业务质量进行分析的可行性更高。整体看新准则的实施将促进保险行业高质量发展,真正体现“保险姓保”的保险本源,也有利于我国保险公司与国际同行对标,提升我国保险行业的国际形象和国际影响力。

但是新准则实施的复杂性加大了保险公司在成本和人才上的投入,人才储备丰富、系统研发能力更强的大型保险公司承受能力更强;从目前实施进度来看,中国平安、友邦保险、中国太保走在行业前列,相较其他公司应对变化的准备更加充足,且平安已经在2018年率先实施了IFRS9,在资产负债联动管理上可能更先进。三家公司的保险业务具有较强的盈利能力,且负债久期较长,保证了盈利的可持续性。继续推荐友邦保险、中国平安、中国太保,当前股价对应的PEV分别为1.9x、0.98x、0.68x。

7.   风险提示

  新准则实施复杂程度高、难度大,对各部门工作带来挑战,且加大保险公司成本投入;保险公司制定经营与考核指标的难度加大,产品结构和业务节奏可能面临调整;公司间可比性加强,可能加大行业竞争。

加载中...