新浪财经

长城资产16宗违法遭罚4690万 总裁助理桑自国已被双开

中国经济网

关注

原标题:长城资产16宗违法遭罚4690万 总裁助理桑自国已被双开

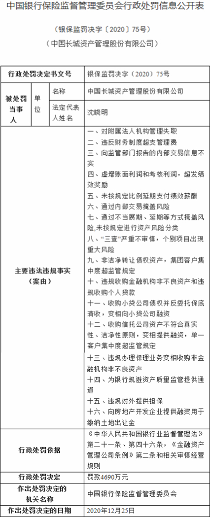
中国经济网北京1月11日讯 中国银行保险监督管理委员会网站近日公布的行政处罚信息公开表(银保监罚决字〔2020〕75、82、83、84、85、86、87号)显示,中国长城资产管理股份有限公司存在以下16宗违法违规事实。 

1.对附属法人机构管理失职;2.违反财务制度超支管理费;3.向监管部门报告的内部交易信息不实;4.虚增账面利润和考核利润,超发绩效奖励;5.未按规定比例延期支付绩效薪酬;6.通过内部交易掩盖风险;7.通过不当展期、延期等方式掩盖风险,未按规定进行资产风险分类;8.“三查”严重不审慎,个别项目出现重大风险;9.非洁净转让债权资产,集团客户集中度超监管规定;10.违规收购金融机构非不良资产和违规收购个人贷款;11.收购小贷公司债权并反委托保底清收,变相向小贷公司融资;12.收购信托公司资产不符合真实性、洁净性原则,变相提供融资,单一客户集中度超监管规定;13.违规办理保理业务变相收购非金融机构非不良资产;14.为银行规避资产质量监管提供通道;15.违规对外提供担保;16.向房地产开发企业提供融资用于缴纳土地出让金。 

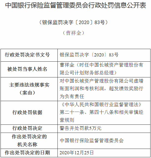
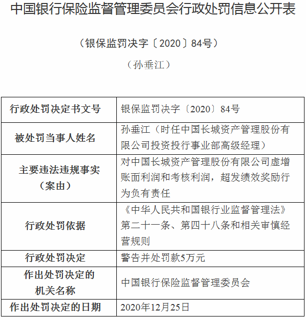
时任中国长城资产管理股份有限公司总裁助理、投资投行事业部总经理桑自国、时任公司计划财务部总经理曹祥金、时任公司投资投行事业部高级经理孙垂江对公司上述虚增账面利润和考核利润,超发绩效奖励行为负有责任。 

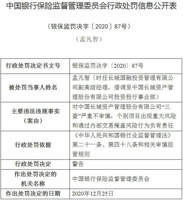
时任公司投资投行事业部、长城国融投资管理有限公司高级经理、副总经理陈克庆、时任长城国融投资管理有限公司业务审核委员会办公室和策略投资部副高级经理,兼任中国长城资产管理股份有限公司投资投行事业部职务,中国长城资产管理股份有限公司并购重组事业部副总经理宋颖、时任长城国融投资管理有限公司副高级经理孟凡智(借调至中国长城资产管理股份有限公司投资投行事业部)对公司上述“三查”严重不审慎,个别项目出现重大风险行为负有责任。 

中国银行保险监督管理委员会依据《中华人民共和国银行业监督管理法》第二十一条、第四十六条,《金融资产管理公司条例》第二条和相关审慎经营规则,对中国长城资产管理股份有限公司罚款4690万元;根据《中华人民共和国银行业监督管理法》第二十一条、第四十八条和相关审慎经营规则,对桑自国、曹祥金、孙垂江、陈克庆、宋颖分别警告并各处罚款5万元;对孟凡智警告。 

经中国经济网记者查询发现,中国长城资产管理股份有限公司成立于1999年11月2日,注册资本512.34亿人民币。 

中央纪委国家监委网站于1月6日发布的《中国长城资产管理股份有限公司原总裁助理桑自国被“双开”》通告显示,日前,中央纪委国家监委驻中国银保监会纪检监察组联合北京市监委,对中国长城资产管理股份有限公司原总裁助理桑自国涉嫌严重违纪违法问题进行了纪律审查和监察调查。经查,桑自国严重违反政治纪律,打听组织调查情况,伪造、隐匿、转移证据,对抗组织审查;违反中央八项规定精神和廉洁纪律,长期违规收受礼品礼金,接受私营企业主安排打高尔夫球,利用职务影响为亲属谋利;违反组织纪律,不按规定报告个人有关事项;违反生活纪律,在婚姻存续期间与多名女性发生不正当关系。同时,桑自国利用职权和职务影响为他人谋取利益并收受巨额财物,涉嫌受贿犯罪;涉嫌利用未公开信息交易犯罪、国有公司人员滥用职权犯罪等。依据《中国共产党纪律处分条例》《中华人民共和国监察法》等规定,经中国银保监会党委研究决定,给予桑自国开除党籍、开除公职处分,收缴其违纪违法所得。 

桑自国,男,汉族,1971年5月生,山东临沂人,经济学博士,1993年7月参加工作。先后在人民银行山东分行、山东证券公司、上海点津投资顾问有限公司、中国经济开发信托投资公司、永汇信用担保有限公司工作。2009年5月起,历任华融公司部门总经理助理、副总经理;2011年5月起,历任长城公司投资投行部副总经理(主持工作)、总经理,投资投行部总经理、长城国融公司总经理、董事;2015年7月,任长城公司总裁助理、投资投行部总经理、长城国融公司总经理;2016年3月,任长城公司总裁助理、投资投行部总经理、长城国融公司董事长;2019年11月,被免去长城公司总裁助理职务。 

银保监会网站2016年12月5日发布的《中国银监会关于中国长城资产管理公司改制设立中国长城资产管理股份有限公司有关事项的批复》(银监复[2016]394号)显示,核准中国长城资产管理股份有限公司桑自国总裁助理的任职资格。 

银保监会网站2013年6月4日发布的《中国银监会关于核准曹祥金任职资格的批复》(银监复[2013]275号)显示,核准曹祥金中国长城资产管理公司计划财务部总经理的任职资格。  

银保监会网站2018年7月30日发布的《北京银监局关于核准孙垂江中国长城资产管理股份有限公司北京市分公司副总经理任职资格的批复》(京银监复〔2018〕349号)显示,核准孙垂江中国长城资产管理股份有限公司北京市分公司副总经理的任职资格。 

《中华人民共和国银行业监督管理法》第二十一条规定:银行业金融机构的审慎经营规则,由法律、行政法规规定,也可以由国务院银行业监督管理机构依照法律、行政法规制定。 

前款规定的审慎经营规则,包括风险管理、内部控制、资本充足率、资产质量、损失准备金、风险集中、关联交易、资产流动性等内容。 

银行业金融机构应当严格遵守审慎经营规则。 

《中华人民共和国银行业监督管理法》第四十六条规定:银行业金融机构有下列情形之一,由国务院银行业监督管理机构责令改正,并处二十万元以上五十万元以下罚款;情节特别严重或者逾期不改正的,可以责令停业整顿或者吊销其经营许可证;构成犯罪的,依法追究刑事责任:  

(一)未经任职资格审查任命董事、高级管理人员的;  

(二)拒绝或者阻碍非现场监管或者现场检查的;  

(三)提供虚假的或者隐瞒重要事实的报表、报告等文件、资料的;  

(四)未按照规定进行信息披露的;  

(五)严重违反审慎经营规则的;  

(六)拒绝执行本法第三十七条规定的措施的。 

《金融资产管理公司条例》第二条规定:金融资产管理公司,是指经国务院决定设立的收购国有银行不良贷款,管理和处置因收购国有银行不良贷款形成的资产的国有独资非银行金融机构。 

《中华人民共和国银行业监督管理法》第四十八条规定:银行业金融机构违反法律、行政法规以及国家有关银行业监督管理规定的,银行业监督管理机构除依照本法第四十四条至第四十七条规定处罚外,还可以区别不同情形,采取下列措施: 

(一)责令银行业金融机构对直接负责的董事、高级管理人员和其他直接责任人员给予纪律处分; 

(二)银行业金融机构的行为尚不构成犯罪的,对直接负责的董事、高级管理人员和其他直接责任人员给予警告,处五万元以上五十万元以下罚款; 

(三)取消直接负责的董事、高级管理人员一定期限直至终身的任职资格,禁止直接负责的董事、高级管理人员和其他直接责任人员一定期限直至终身从事银行业工作。 

 以下为原文: 

加载中...