新浪财经

从实体经济角度对股市未来长期收益进行预测

新浪财经

关注

来源:量化先行者

  摘要

文献来源:Ibbotson, Roger, and Peng Chen, 2003, Long-run stock returns: Participating in the real economy, Financial Analyst Journal 59, 88-98.

推荐原因:文章从实体经济角度对股市总体未来长期收益进行预测。我们将1926-2000年的历史股票回报率分解为:通货膨胀、收益、股息率、市盈率、股息支付率、账面价值、股本回报率和人均GDP。主要发现如下,首先,以盈利衡量的企业生产率的增长与整体经济生产率的增长总体是一致的。其次,市盈率的增长只占权益资产总收益增长的一小部分,大部分权益收益可归因于股息支付和名义收益增长(包括通货膨胀和实际收益增长)。第三,股票市场的收益增长相对于经济生产率的增长可以完全归因于市盈率的增长。第四,股息收益率和支付率出现了长期下降趋势,这使得仅凭股息率不足以衡量企业盈利能力和未来增长。

1. 引言

过去的研究中,许多学者都在致力于估算股票的预期回报,这些研究可以分为四类。第一类研究试图从股票和债券的历史收益中得出股票风险溢价;例如Ibbotson和Sinquefield (1976a, 1976b)。第二类,包括我们目前的工作,使用基本信息——如收益、股息或整体经济生产率——来预测股票风险溢价。第三类,则从需求端模型出发,从那些投资股票并承担了较高风险的投资者角度考虑,通过其对权益投资的收益要求来预测股票未来收益率。第四组则是根据广泛调查得出的投资者和金融专业人士的意见。

本报告中,我们使用供给端模型。我们在Diermeier, Ibbotson和Siegel(1984)中首次使用了这类模型。其他许多作者也曾有过类似的研究,例如,Siegel(1999)的研究表明,由于当前股息收益率低和股票估值高,股票风险溢价在未来会缩小。Fama和French(2002)通过研究1872-1999年期间的股票市场发现,当使用股息增长模型进行预测时,历史预期几何股票风险溢价为2.55个百分点,当他们使用收益增长模型时,股票风险溢价为4.32个百分点。他们认为,P/E的上升导致了已实现的权益风险溢价高于预期风险溢价。Arnott和Ryan(2001)认为,未来股权风险溢价实际上为负,这一结论基于目前市场的低股息率以及他们对未来极低的股息增长率的预测。Arnott和Bernstein(2002)也提出类似的观点,认为前瞻性股票风险溢价接近于零或为负(另见Arnott和Asness 2003)。

Welch(2000)对226位学术界的金融、经济学家进行了一项关于他们对股票风险溢价预期的调查。调查显示,他们预测的长期股票风险溢价约为4个百分点。Graham和Harvey(2001)对美国公司的首席财务官进行了多年的调查,发现他们预期的10年几何平均股票风险溢价在3.9 到4.7个百分点之间。

在本项研究中,我们将历史股票回报与学术界常用的关于股票市场总量和整体经济生产力的因子相联系。与某些研究不同,我们的研究以每股为基础(当涉及到GDP,则采用人均GDP)结合包括通货膨胀,每股收益,每股股息,市盈率,股息支付率,每股账面价值,股本回报率和人均GDP等因子。

我们通过种方法将历史股票收益分解成不同的组成部分,然后利用历史数据,通过供给端模型对股票风险溢价进行预测。我们的长期预测与1926-2000年期间美国资本市场收益和人均GDP增长的历史数据一致。此外,我们的预测也与Miller和Modigliani(1961)的理论一致,因为股利支付率不影响市盈率,高留存收益率(通常与低收益相关)意味着更高的每股未来增长率。在某种程度上,如果公司的现金不用来进行再投资,我们则假设它们被用来回购公司自身的股票,或者购买其他公司的股票。

2. 六种收益分解方法

我们提出六种不同的方法来分解历史权益收益。前两种方法(特别是方法1)完全基于历史收益。另外四种方法是供给端方法。从1926年到2000年,股票市场的平均复合年回报率为10.70%,年平均收益率是12.56%,标准差是19.67%。

方法1:“基本要素”模型

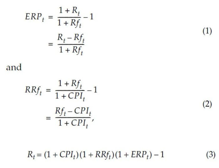
Ibbotson和Sinquefield曾提出过一个“基本要素”模型来解释股权回报。这三个基本要素是通货膨胀、实际无风险利率和股票风险溢价。通货膨胀用美国消费者价格指数(CPI)的变化来表示。第t年的股权风险溢价  和第t年的实际无风险利率  分别为

 是无风险资产的回报,用长期美国政府债券的收益回报来表示。1926-2000年,股票的复合平均回报率为10.70%。股票风险溢价(ERP, equity risk premium)可以解释为投资者投资普通股而非长期无风险资产(如长期美国政府债券)每年可获得5.24个百分点的补偿。这一计算还表明,历史总权益资产回报率约一半来自股本风险溢价;另一半来自通胀和长期实际无风险利率。1926年到2000年的平均美国股票回报可以做如下计算:

方法2:资本利得和收益

根据回报如何进行分配,权益资产收益率可以被分解为资本利得(capital gain)和收益回报(income)。普通股票的收益通过股息分配给投资者,而资本利得通过价格增值分配给投资者。实际资本利得(Rcg)可以用资本利得减去通货膨胀率来计算。第t期的权益收益可以分解为:

其中Rinv为再投资收益。在考察期间,股票的平均收益回报(income)为4.28%,平均资本利得(capital gain)为6.19%,平均实际资本利得为3.02%。从1926年到2000年,再投资回报率平均为0.20%。1926-2000年的平均美国股票市场回报率可以由下式计算:

图1的第二列显示了根据资本利得和收益模型对1926 - 2000年的历史股本回报率的分解。

方法3:盈收

在股票的资本利得与收益中,股票收益的实际资本利得部分可以分解为实际每股收益(EPS)增长和市盈率增长:

因此,股票的总收益可以分为四个组成部分:通货膨胀、实际每股收益增长、市盈率增长和收益:

从1926年到2000年,美国股票的实际收益每年增长1.75%。如图2所示,1926年初的市盈率为10.22;2000年底为25.96。最高的市盈率(136.50,见图2)出现在1932年12月的大萧条时期,考察期内的最低市盈率(7.07)出现在1948年。

美国1926年到2000年的股票收益可以按照收益法计算如下:

图1的第三列显示了根据收益法的1926-2000年历史股本回报率的分解。

方法4:股息

在这种方法中,实际股息  等于实际收益乘以股息支付率PO:

因此,收益增长率可以通过实际股利增长率gRDiv和支付率增长率gPO值来计算

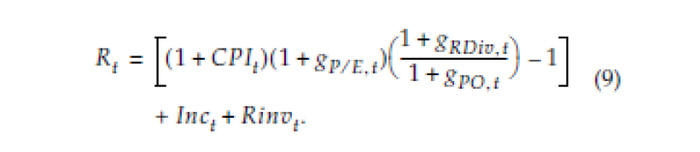
将股息增长和股息支付率带入方程6中的收益增长,股票在t期的总收益可以分解为(1) 通胀率, (2) P/E增长率,(3)扣除通胀率后分红的增长率,(4)股息支付率的增长速度,和(5)股息收益率

图3显示了1926-2000年美国股票的年度收益回报(股息率)。股息率从1926年初的5.15%下降到2000年底的1.10%。

图4显示了1926-2000年的年终股息支付率。平均而言,扣除通胀因素后的股息每年增长1.23%,而股息支付率每年下降0.51%。1926年初,股息支付率为46.68%。到2000年底,这一比例已下降到31.78%。最高的支付率记录出现在1932年,最低的是记录在2000年的31.78%。

因此,从1926-2000期间,美国股市权益收益率可以根据下式计算:

方法5:账面权益回报率

每股收益可以被分解为每股账面价值(BV)和净资产收益率(ROE)乘积:

收益增长率可以由实际账面价值和净资产收益率的综合增长率计算而来

我们估计1926 - 2000年期间扣除通货膨胀后的账面价值平均增长率为1.46%。同期的净资产收益率平均年增长率为0.31%:

方法6:人均GDP

Diermeier等人提出了一个分析金融资产收益总供给的框架。我们对其框架略作修改,市场回报率从长期来看分解为(1)通货膨胀,(2)整体经济的实际增长率,(3)股票市场收益率相对于整体经济增长率的比率和(4)股息收益率。该模型用以下公式表示:

图5显示了1925年底美国股票市场、人均GDP、收益和股息的增长情况。这四个因子的水平在20世纪30年代初显著下降。在整个时期,人均GDP的增长略高于收入和股息,但这四个因子的增长速度几乎相同。换句话说,在过去75年里,整体经济生产率的增长略快于企业利润或股息的增长。虽然人均GDP的增长超过了收益和股息,但总体股票市场价格的增长快于人均GDP。

根据该模型可以计算出股票市场的平均收益,具体如下:

我们计算得出,股票市场相对实体经济的年平均增幅为0.96%。这一数字低于同一时期的年P/E(1.25%)的增长。这一发现表明,股票市场份额相对于整体经济的增加可以完全归因于股市市盈率的增加。

图1的最后一列给出了人均GDP模型对历史股票收益的分解。

权益回报及其分解小结

通过图1可以比较这六个模型对权益收益的分解情况。本文的研究有以下几个重要发现:首先,如图5所示,企业盈利的增长一直与整体经济生产率的增长保持一致。第二,在10.70%的总股本回报率中,市盈率仅占1.25个百分点。大部分收益来自股息支付和名义收益增长(包括通货膨胀和实际收益增长)。第三,股股票市场收益率相对于整体经济增长率的比率增加可以完全归因于市盈率的增加。总的来说,从1926年到2000年期间,经济生产率的增长超过了企业利润和股息。第四,尽管上世纪90年代的盈利增长创了历史新高,但股息收益率和支付率却大幅下降,这说明仅凭股息不足以衡量企业盈利能力和未来盈利增长。

3. 权益资产收益的长期预测

供给端模型可以用来预测股票的长期预期收益。股票市场收益的供给端来自于实体经济中公司的生产率。从长期来看,股权回报应该接近长期供应端的增长率。换句话说,投资者不应期望获得比实体经济中的公司更高或更低的回报。因此,我们认为,投资者对股权长期表现的预期应该基于公司实际的经营回报。

股权回报的供给端包括两个主要组成部分——以股息形式出现的当前回报和以资本收益形式出现的长期生产率增长。在本节中,我们将重点讨论两种供给端模型——收益模型和股利模型(方法3和方法4)

通过识别哪些部分与股票回报的供给端相关,哪些部分与股票回报的供给端无关,来对方法3与方法4中的组成成分进行研究。然后,我们根据这些供应端因子的历史信息来估计长期的、持续的股市总体回报。

模型3F:前瞻性的收益。

根据收益模型(公式6),历史股票收益可以分为四个组成部分:收益收益、通货膨胀、实际每股收益的增长和市盈率的增长。市盈率的增长反映了投资者对未来收益增长预测的变化。虽然我们预测过去的企业盈利将继续,但我们较难对投资者的预期变化进行预测。因此,股权回报的供给端(SR)只包括通货膨胀,实际每股收益的增长和收益回报:

以盈利模型为基础的美国股票收益的长期供给端收益为9.37%,计算如下:

根据模型3F进行的分解与方法3(基于历史数据加上估计的股权风险溢价)在图6的前两列进行比较。

根据盈余模型,供给端股权风险溢价ERP(equity risk premium)为3.97 个百分点:

模型4F:前瞻性的红利

前瞻性股利模型又称常股利增长模型(或戈登模型)。其中,预期股票回报率等于股息收益率加上预期股息增长率。在戈登模型中,股票收益率的供给端因子包括通货膨胀、实际股息的增长和股息收益率。

与通常的固定股息增长模型一样,我们使用的是当前的股息收益率1.10%,而不是历史的股息收益率4.28%。这使得股本回报率供应端的估计下降为5.44%:

其中Inc(00)是2000年的股息收益率。股权风险溢价估计为0.24 pps:

收益模型和股利模型的区别。盈利模型(3F)和股利模型(4F)在本质上有两种不同。差异与较低的当前支付率和较高的当前市盈率有关。这两个差异在图6中最右边两列我们称之为模型4F2中得到了调整。首先,为反映经济增长,收益模型使用历史收益增长而股利模型使用历史股息增长。然而,由于股息支付率的下降,股利增长率的估计结果低估了历史收益增长率。

4F模型在股利模型中使用了当前的股利支付率,并产生了一定的误差,而这样的误差违反了Miller和Modigliani理论。公司的股息支付率只影响股东获得回报的形式(即,股息与资本利得),而不影响他们的总回报。目前的低股息支付率不应影响我们的预测。因此,为了不违反M&M理论,收益预测模型向上调整了1.46 pps。

模型3F和模型4F的第二个差异与当前的市盈率(25.96)远远高于历史平均水平(13.76)有关。目前的股息收益率(1.10%)处于其低点——因为前面提到的低支付率和高市盈率。在图6中,额外增长(AG,additional growth)项占收益的2.28 pps;在图6最后一列中,预测的实际收益增长率(FG, forecasted real earning growth)为4.98 pps。高市盈率可能是由(1)错误定价,(2)低要求的回报率,或(3)高预期的未来盈利增长率造成的。我们将高市盈率解释为市场对更高收益增长的预期,下面的公式是模型4F2的模型,它调和了收益模型和股利模型的差异:

综上所述,收益模型和股利模型有三个不同之处。前两个差异与股息支付率有关,是直接违反M&M的。第三个差异来自于预期高于平均水平的收益增长,这是由高市盈率所带来的,本文通过调和这些差异使收益和股利模型得以重新建立。

4. 结论

我们采用了供给端方法来评估前瞻性、长期、可持续的股权回报和股权风险溢价。我们通过将收益分解为描述总股票市场和整体经济生产率的常用因子——通货膨胀、收益、股息、市盈率、股息支付率、账面价值、净资产收益率和人均GDP——来分析股票回报,并研究了每个因子及其与长期供给端框架的关系。

不同于几个近期的研究结果认为股票风险溢价接近于零或负,我们的研究表明股票风险溢价供应端的长期估计仅略低于历史平均水平。我们估计股票风险溢价的几何收益率为3.97 pps,算术收益率为5.90 pps。这些估计比历史估计低约1.25pps。我们的估计与最近其他几项研究提供的估计之间的差异,一方面在于后者使用了不适当的假设,违反了M&M定理。另一方面,我们的模型将当前的高市盈率解释为市场对未来高增长的预期,而不是低折现率或估值过高。我们的估计与历史上上市公司(即收益)和总体经济生产率(人均GDP)的数据一致。

预估的股票风险溢价远比零或负更接近历史溢价的含义是,从长期来看,股票的表现预计将优于债券。对于养老基金和为退休而储蓄的个人投资者等长线投资者来说,在多元化投资组合中,股票仍应是受青睐的资产类别。

加载中...