新浪财经

玩大了!奔驰广告“碰瓷”篮球明星艾弗森惹怒球迷,最新回应来了……网友:吃相难看!

商学院

关注

12月18日,NBA名宿、前费城76人球星阿伦·艾弗森的中国独家经纪管理人在其微博账号上公开了向北京梅赛德斯-奔驰销售服务有限公司发送的律师函。

艾弗森中国经纪管理人表示,奔驰此前的汽车广告以歪曲、影射的方式使用了艾弗森的姓名、肖像,该公司的广告侵犯艾弗森的姓名权及肖像权。艾弗森中方独家经纪管理人要求北京梅赛德斯-奔驰销售服务有限公司立即删除相关广告并公开道歉以及进行相应赔偿。

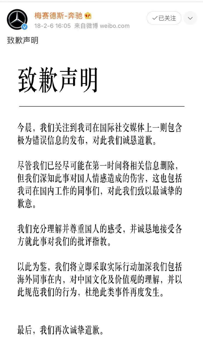
截至发稿,奔驰官方做出了回应,艾弗森也在个人账号媒体表示双方已达成了和解。

图源:微博

01

奔驰广告“伪造”代言人,惹怒艾弗森球迷

12月17日,奔驰在朋友圈投放了一则广告。

近年来,奔驰推动旗下车型发动机的小排量化,比如C级、E级用上了1.5T发动机,紧凑型车型则全面换装1.3T发动机,这样的举措无疑引起很大争议。而奔驰这则最新的广告,就是宣布要重新定义消费者对于发动机标准的认知。

奔驰表示,排量不是发动机的唯一标准,1.33T发动机带你重新思考标准。

广告中的广告词疑似“碰瓷”篮球明星艾弗森:“身高并非篮球的唯一标注,排量也不是发动机的唯一标准。”

视频还出现了这位“篮球明星”的身影,以及选秀大会上宣读的场景。意在表达该款车型虽然发动机排量小,但依然强劲。

对于很多篮球迷来说,“阿伦·艾弗森”这位知名篮球运动员的网友在奔驰广告视频中出现的镜头,都是那么的熟悉。

阿伦·艾弗森(Allen Iverson),1975年6月7日出生于美国弗吉尼亚州汉普顿,1996年在NBA选秀中于第1轮第1位被费城76人队选中,成为NBA状元秀。1米83的艾弗森,绰号“答案”(The Answer)/AI,因速度快、突破能力强、具备超强得分能力而知名。

奔驰这则广告视频,均直指这位知名篮球运动员,但遗憾的是,视频中展示的并非艾弗森本人,就连Iverson的名字也被奔驰改成“Iversen”,只有一个字母之差

如果奔驰把观众当傻子,那么“恶心”、“掉价”、“不要脸”等等,就是网友对此给出的回应。

更让人气愤的是,视频中所有镜头,全部都确保规避了所有的版权风险,所以奔驰的法务部门一定对此做了细致的审核,那说明就是有意为之。

知名体育博主殳(shū)海对此评论道:“这个Iversen是何方神圣,再仔细一分辨,原来是堂堂奔驰故意拍了一段假视频,假的选秀大会,假的斯特恩,假的艾弗森,甚至连每个logo都是假的…显然他们想用这个广告创意,又不想花钱付版权费,就想出了这么一招。”

02

奔驰广告并非第一次翻车

奔驰是国内畅销的豪华车品牌之一。乘联会数据显示,北京奔驰20201-11月累计销量达到568416辆,同比增长9.2%,在所有乘用车企排名中位列第13位,排名仅次于广汽丰田。

“山寨”的场景,“另类”的对比方式,奔驰广告确实会让一些网友反感,此事之后就有网友表达了对品牌的失望。

而回顾历史来看,这已经不是奔驰第一次搞幺蛾子了。早在几年前,奔驰曾经以某反华势力头目的言语作为广告宣传语,由此引起网民的强烈抗议。在媒体的一片声讨声中,奔驰最终以道歉的方式将此闹剧终结。

环球时报报道了此事。

《环球时报》总编辑胡锡进评论称:

在媒体的一片声讨声中,奔驰最终以道歉的方式将此闹剧终结。

而这次的艾弗森“山寨”广告再次引起广大群众的强烈反感,证明了一个真理,那就是品牌不管是以任何的载体作为广告主题,都必须要尊重相关文化。

03

奔驰广告“侵权”事出有因?

事实上艾弗森的代言费并不贵,根据其国内代理透露,他的代言费也不过70万美元上下,对于奔驰而言并不算天价,而就为了这70万美元,却舍弃了民心,降低了品牌形象,是否值得?

当然,也有人分析称,奔驰之所以不找艾弗森代言,是因为在2015年东风日产与NBA中国达成了一份一年多的合作协议,虽然目前合作早已经终止,但NBA中国官网的合作伙伴中仍然可以找到东风日产的标志。

赞助合同的“排他性”让作为竞品的奔驰选择了这么一个投机取巧的方式,但这是借口吗?殳海在微博中也提出了质疑:“你可以通过手绘等等形式来表现。”说到底,终归是一个态度问题罢了。

对于车企而言,体育营销实际就是去体育迷的圈子中进行自我宣传,而客人即要有客人的礼仪,失了最起码的尊重与礼仪,“翻车”是必然,也是唯一结果。

来源:PP体育篮球、新浪体育、知乎、微博(@环球时报、@胡锡进、@梅赛德斯-奔驰、@殳海)

加载中...