新浪财经

功率半导体概念股龙头一览!

股市刀锋

关注

原标题:功率半导体概念股龙头一览! 来源:题材君

功率半导体用于所有电力电子领域,市场成熟稳定且增速缓慢。行业发展主要依靠新兴领域如新能源汽车、可再生能源发电、变频家电等带来的巨大需求缺口。

根据IHSMarkit数据显示2018年全球功率器件市场规模为391亿美元,中国功率市场规模为138亿美元,全球占比35%。

国内新能源汽车、充电桩、光伏和风电四个领域中应用功率半导体市场空间巨大:

1、新能源汽车领域市场需求到2025年约160亿元,2030年约275亿元。

2、公共直流充电桩领域2020-2025年累计市场需求约140亿元,2025-2030年累计需求约400亿元。

3、光伏领域2020-2025年累计市场需求约50亿元,随政策调整有望进一步增长。

4、风电领域2020-2024年累计市场需求约30亿元。

整体看,国内功率半导体市场2025年四个领域提供纯增量规模预计达200亿元。

根据Omdia数据显示,2018年全球排名前十功率半导体企业来自于美国、欧洲和日本,合计市占率达60%。国内功率半导体市场自给率偏低,中高端功率MOSFET和IGBT自给率不足10%,国产替代空间巨大。

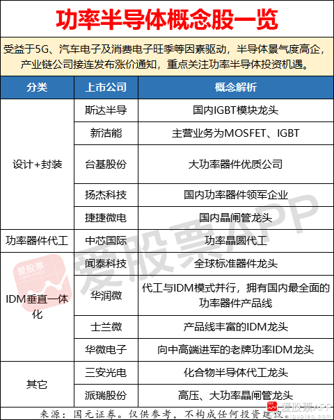
受益于5G、汽车电子及消费电子旺季等因素驱动,半导体景气度高企,产业链公司接连发布涨价通知,重点关注功率半导体投资机遇。关注:

实力强劲的全球标准器件龙头闻泰科技

代工与IDM模式并行,拥有国内最全面的功率器件产品线龙头华润微

国内功率器件领军企业扬杰科技

国内晶闸管龙头捷捷微电

国内IGBT模块龙头斯达半导

通过产品组合调整,向中高端进军的老牌功率IDM龙头华微电子

化合物半导体代工龙头三安光电

大功率器件优质公司台基股份

产品线丰富的IDM龙头士兰微

高压、大功率晶闸管龙头派瑞股份

加载中...