新浪财经

12月金股曝光 顺周期大金融板块是首选(附名单)

21世纪经济报道

关注

原标题:12月金股曝光!顺周期大金融板块是首选(附名单)

11月海外疫苗再传利好,15国签署RCEP,全球经济持续复苏,市场震荡向上。截至11月30日收盘,沪指月累计上涨5.19%,深证成指月涨幅达3.28%,创业板指月跌幅为0.9%。

从板块上来看,“顺周期”成为市场主线,煤炭、有色金属、银行、券商等轮番上涨,医疗、科技股下跌明显。

回顾11月券商金股收益情况,川财证券的金股组合涨幅以15.64%排第一位,且涨幅最大的个股是川财证券推荐的澳洋顺昌,月涨幅达56.62%。

12月行情即将开启,有哪些重磅事件将影响市场,各大券商如何看待?

12月将有这些大事发生

券商持续看好两大板块

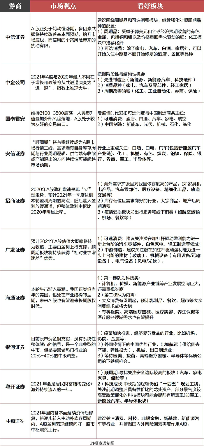
多数券商依然看好岁末年初行情,持续关注“低估值”“顺周期”板块,并作为12月配置的首选风格。2020年接近尾声,多家券商发布2021年投资策略,提醒投资者提前布局跨年行情。

券商金股曝光:大金融板被推荐最多,中国平安获8家券商青睐

据21投资通不完全统计,中国平安(601318.SH)被川财证券、光大证券、粤开证券、国盛证券、太平洋证券、国信证券、兴业证券、安信证券等8家券商同时推荐,兴业银行(601166.SH)也被7家券商同时推荐。

还有中国太保(601601.SH)、紫金矿业 (601899.SH)、 贵州茅台(600519.SH)、三一重工(600031.SH)、桐昆股份(601233.SH)等5股均获3家以上券商推荐。

金地集团(600383.SH)、宁波银行(002142.SZ)、中国中免(601888.SH)、宁德时代(300750.SZ)、中国建筑(601668.SH)、万科A(000002.SZ)、华友钴业(603799.SH)、新宙邦(300037.SZ)、福耀玻璃(600660.SH)、天坛生物(600161.SH)、中国神华(601088.SH)这11股获2家券商推荐。

从行业看,被推荐个股多集中在大金融板块(28只)、化工(20只)、机械设备(11只)、汽车(11只)等板块。

加载中...