新浪财经

华邦健康,被严重低估的价值龙头

腾讯美股

关注

原标题:华邦健康,被严重低估的价值龙头 来源:中国经济新闻网

2019年至今多只医疗股走出翻几番的行情,2020年医药、医美股跑出多只黑马,然而一只正宗的医药、医疗股被投资者忽视,股价处于历史低位,它就是002004,华邦健康(行情002004)。

一、华邦健康历史沿革

2004年,华邦健康作为第一批中小板上市的“新八股”成员登陆A股,简称“华邦制药”,发行价格9.6元。2015年公司股价复权后最高达到340元。上市之初华邦制药主业为皮肤科、结核科及肿瘤科化学药。2011年,华邦吸收合并颖泰生物,进入农药化工领域,公司简称变更为“华邦颖泰”。此后公司相继控股了新材料公司凯盛新材、旅游企业丽江股份(行情002033)、多家医药和医疗机构等,形成了涵盖医药、医疗、农化、新材料、旅游等多元化的业务板块。但医药、医疗始终为其利润最丰厚的板块。2015年,公司更名为“华邦健康”。

华邦从上市之初收入不足3亿,净利润不过5000万,如今公司收入达到100亿,净利润达到9.3亿。包括华邦健康在内,公司拥有三家A股公司,两家新三板公司。

二、被忽视的“医+药”内核

“医+药”一直是华邦健康的业务内核和发展内核。 2019年公司“医+药”相关的营收29亿元,营业利润20亿元,毛利率近70%,较公司上市之初营收规模增长近10倍,是所有业务板块中最挣钱的。在A股全部243家医药企业中,营收排名化学制药前30名。

A股中同时在“医”和 “药”、特别是专科医疗几方面同时具有规模化运营的上市公司少之又少,目前似乎华邦健康最具此潜力。

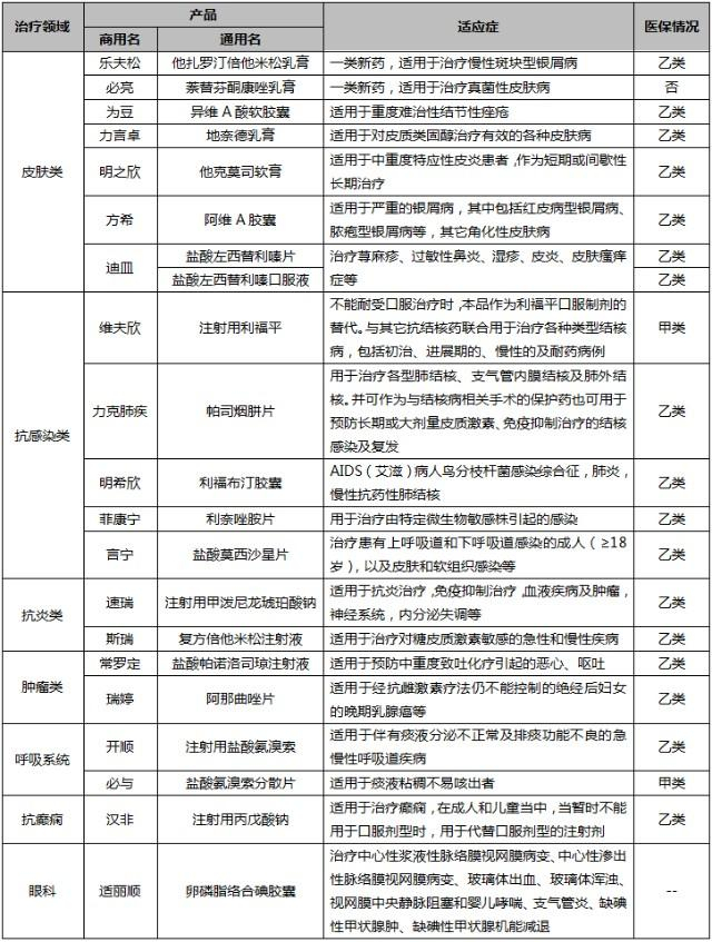
“药”方面 :华邦健康的“药”以皮肤、抗结核药物为主,是国内品类覆盖最全的皮肤药企业,处于行业龙头地位。

表1:华邦健康研发、生产药品

华邦健康的“药”产品以自主研发为主,公司已具备顺利完成一类新药的选题立项、研究开发、注册申报等所有关键环节的研发能力。目前,公司的医药研发团队人数超过284人。

在带量采购逐步常态化的背景下,药品降价、特别是仿制药的降价将成为长期趋势。而从长远来看,拥有丰富的皮肤、抗结核药物产品、技术壁垒较高、研发能力强的华邦健康将因此受益。

“医”方面 :华邦健康的“医”涵盖综合三甲医院、康复专科和医美专科。其中,海外医疗机构有2家,国内有3家。公司通过引入国外优质医疗服务体系及治疗手段,联合区域性大型三甲医院与顶级生团队,在综合性医疗、康复医疗等领域打造特色健康产业品牌。

表2:华邦健康旗下医疗机构

中国需要好的医疗机构是不争的事实,为了弥补医疗服务短板,政府从多方面支持社会办医。从投资角度看,医疗服务公司不受集采影响,盈利确定性高。

经过前几年的建设,华邦健康已经完成综合医疗+专科医疗布局: 从区域看,重庆、北京都有丰富的患源;从医生资源和技术看,公司有良好的医生人才储备,打通了海外医疗技术引进、培训。国内中老年群体激增,对康复专科需求大大增加,公司依托海外知名机构技术,填补了中高端康复空白。

医美专科则是另一增长最快的领域。 我国的医美正处于成长初期,医美在中国的渗透率不足2%,“颜值经济”催生大规模医美需求,未来3年医美市场预计将达3600亿元,远期规模有望达到2万亿元。规模化、连锁化的正规医美机构将在行业发展中可享受到的大量红利。华邦健康旗下玛恩皮肤美容医院是公司“大皮肤”产业链上一环,在全国已有30多家店,未来要增加到200-300家。医美尚处于江湖混战时期,未来也会出现巨头来整合,有了上市公司医疗资源支持,玛恩医美之路更具竞争力。A股缺少正宗医美服务类公司标的,玛恩医美尚在扩张期,并未合并报表,公众尚未充分认识华邦健康此板块。

华邦健康的医疗服务机构经过前几年的投入期,2020-2021年都将投入运营,公司医疗产业逐渐迎来收获期。

三、被低估的持有股权价值

华邦健康旗下农化、新材料、旅游板块都有独立上市,使公司拥有大量的可变现的股权价值。

表3:华邦健康股权价值

从上表可以看出华邦健康控股企业的股权价值近90亿元,净资产74亿。考虑到华邦健康各业务板块运营良好,并多为各自领域的佼佼者,其股权价值具有较好的可交易性,因此我们认为此价值非常坚实。对比公司目前仅110亿的市值,可以说华邦健康价值被大大低估了。

四、由对标看估值

华邦健康目前二级市场PE约16倍,PB约1.2倍,我们在“药”“医”各选取可对标上市公司加以比较:

表4:华邦健康对标比较

注:“药”公司选取与华邦营收、利润、毛利率相近企业。规模医疗服务类企业A股比较稀缺。医美类公司主要为产品销售,A股稀缺医美服务类企业。

从上表对比可以看出,无论是市盈率、市净率、市销率,华邦健康都大大低于同业水平。如果我们将华邦健康看做“医+药”上市公司,模拟综合市盈率50倍,则华邦健康仅“医+药”板块估值应有250亿。

五、缘何被低估? 分拆迎来怎样机遇?

以上我们从“医+药”对华邦健康做了价值分析,那么市场为什么忽视了华邦真正内核,我们可以从公司的收入构成一看端倪:

不难看出,由于农化收入掩盖了医药医疗,市场容易误解公司为化工股。而无论是公司的发展重心,还是利润贡献,华邦健康无疑更适合 “医+药”定位。公司在财报中也明确表示“坚持将医药、医疗大健康业务作为战略发展方向。围绕主业审慎经营,压缩非主营业务。培育培养农化、新材料、旅游独立资本运营平台”。

我们如何理解“独立资本运营平台”?分拆上市恰逢其时。目前颖泰生物分拆到新三板创新层,凯盛新材分拆至创业板,丽江股份本身就是上市公司。华邦健康以后对此三块资产更多体现为投资行为和投资收益,其“医+药”主业内核被更好认真。

华邦健康整体估值简单计算:“医+药”业务估值%2B股权价值= 340亿,比照目前110亿市值,二级市场存在很大增长空间。(内容来自 中国经济新闻网 )

加载中...