家长举报补课被暴打,官方处理结果来了!
中国消费者报
近日
沈阳一学生家长因被怀疑
举报老师补课
遭到涉事班主任老师丈夫殴打
11月30日
官方发布最新通报
班主任金某被开除
“举报补课被班主任老公殴打”
官方通报班主任被开除
据媒体报道,方女士的孩子就读于沈阳市第127中学,孩子还参加了班主任金老师组织的校外补课。10月24日,补习班课程上到一半时被叫停,金老师怀疑方女士举报了补课。10月26日,方女士到校想和班主任金老师见面解释,却被金老师的爱人打伤。同日,方女士在沈阳市公安医院的初步诊断为:头外伤,颈部挫伤,左大腿、左髋挫伤,未达到轻伤程度。
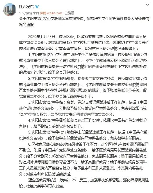
11月28日,沈阳市铁西区委宣传部官方微博发布通报,通报指出,沈阳市第127中学教师金某丈夫打伤学生家长一事情况属实。涉事教师丈夫刘某,已由沈阳市公安局铁西分局霁虹派出所给予行政拘留3日的处罚。
△事发学校(来源:辽沈晚报)
经调查,涉事教师金某存在违规有偿补课行为,已对其做出立即停职、调离班主任岗位的初步处理。
△@铁西发布 28日发布相关通报
11月30日,铁西区纪委监委发布了有关人员处理情况通报。对于沈阳市第127中学教师金某有偿补课、家属殴打学生家长事件,给予金某开除处分,免去校长金某职务,免去铁西区教育局副局长郭某职务,铁西区教育局和127中学多名工作人员也受到纪律处分。
△@铁西发布
不少家长反映
强制补课现象普遍存在
“被怀疑举报补课而遭班主任老公殴打”的事件背后,引发了社会公众对于中小学生被强制补课的热议。记者了解到,此类事件并非个例。
►据安徽省安庆市潜山市某小学学生家长霍先生反映,中小学生强制有偿补课现象普遍存在。
霍先生:老师说多少你就得给多少,打个比方,不管是成绩好的不好的,有的家长主动给钱,有的家长是老师提个醒,反正就是旁敲侧击,左一次右一次打电话,说你孩子怎么怎么样,那你就得包个红包给老师。不包个红包给老师,老师不管你孩子的。一个月给1000元,下半年给了5000元,有的人是给2000元,看你怎么跟老师沟通,这个都不一样。
霍先生反映,经学生家长举报后,当地教育局责令学校整改,学校也对老师提出明确要求,不得违规补课。但整改之后,目前仍有部分老师违规补课。周一到周五在学校加了中午的补课时间,周六日还要去老师家补课。
►除了个别老师的违规补课牟利现象,还有另一种情况,老师和学生家长都不愿意补,却不得不补。
河南省南阳市唐河县某初中学生家长刘女士反映,平日孩子早上5点半上学,晚上9点40放学,不仅如此,周末被要求补课,平均每两周才能获得一天休息。
刘女士:不是要让过双休吗?孩子他不想星期六星期天到学校,但是我们这唐河县大部分学校周六周日都得去上课。孩子受不了,也不仅是我家孩子,(有意见的)孩子多的很。老师们也不愿意补,但老师们不敢不补。
目前,两地教育部门和相关学校还没有对补课问题作出回应。
专家表示:教育评价考核体系多元化
才是问题的根本解决之道
今年6月28日,未成年人保护法修订草案提请十三届全国人大常委会第二十次会议进行第二次审议。草案二审稿明确,学校不得占用国家法定节假日、休息日及寒暑假期,组织未成年学生集体补课,加重其学习负担。
▲央视新闻微博曾发起的网络投票。65%的网友认为,学校休息日集体补课会加重学生学业负担,应该禁止。
近年来各地都曾出台政策法规予以明令禁止,但类似现象仍然屡禁不止。中国教育科学院研究员储朝晖分析,除了立法手段之外,教育评价考核体系多元化才是问题的根本解决之道,否则可能还会遇到立法难、执法难等困境。
储朝晖:家长和老师希望孩子通过补课,考更高的分数,进更好的学校,是这个原动力在助推。深层次原因在于,教育评价标准单一。理论上来说,家长和教师的补课(行为),都是一种非自愿的被动行为。所以要解决这个问题,如果现有的教育评价(体系)不变,事实上是不可能彻底地有所改观的。由此发生的次生事件(沈阳),实际上在全国各地可能都还很多,有的可能只是没有曝光出来。立法很难,执法也很难。要根本解决这个问题,还要从评价改革角度来入手。
网友评论
