新浪财经

币圈惊天传销大案宣判 收缴的虚拟货币将如何处置?

界面新闻

关注

原标题:币圈惊天传销大案宣判!超百亿虚拟货币赃款全数上缴国库,如何处置?谁来承接?

记者 | 邹璐徽

11月26日,轰动一时的PlusToken传销案二审刑事裁定书公布。

这起案件在今年7月正式落网,曾因涉及参与人员200余万人,层级关系多达3000余层,涉案数字货币总值逾400亿元,被视作币圈最大资金盘;又因该案全部27名主要犯罪嫌疑人和该案82名骨干成员曾在其崩盘后出逃境外,也被公安视作盘踞境内外的特大跨国网络传销组织案件。

在经历9月一审被告不服上诉之后,该案日前迎来了二审判决。

据江苏省盐城市中级人民法院判决书二审刑事裁定书,二审驳回上诉,维持原判。 法院以组织、领导传销活动罪判处陈某、丁某、彭某等16名被告人两年至十一年不等的有期徒刑,执法部门从7名罪犯账户查获部分加密资产,被查获的数字货币将依法处理,所得收益将被没收,上缴国库。

在扣押的资产中,比特币约19.4万余枚、以太坊83万余个、莱特币142万余个、柚子币2760万元个、达世币7万余个、瑞波币4.8亿余个、狗狗币60.5亿余个、比特现金7.9万余个、泰达币21万余个。如果按照当前价格计算,公安机关从被告处扣押数字货币将约合250亿元。

回顾Plustoken的发迹史,与币圈搬砖、分层返佣等低风险高获利的字眼息息相关;同时其判决也意味着,Plustoken案件的传销性质,也将使得超过200万受害者将无法追回损失。

昔日区块链“余额宝”如何引200万人入瓮?

在2018年5月上线的PlusToken以区块链钱包的名义面世,并以高收益智能搬砖与分层返佣的机制,在短时间内吸引了数百万投资者参与,曾被视作区块链“余额宝”。

该交易所号称能够智能搬砖(是指交易者在不同价格的数字货币交易市场进行低买高卖,从而在价格差上套取利益),据其当初的官网说明称,用户可以将比特币、以太坊、EOS等主流加密货币存入其交易平台,只要设定智能狗搬砖,其每月收益率高达10%~30%。

为提高用户信任,智能狗声称可以“随时提币”。与此同时,PlusToken也设置了一个规则——28天内提币扣5%手续费,28天后只需要1%。

除此之外,PlusToken引入了拉人头返佣机制。平台要求参加者通过上线的推荐取得该平台会员账号,缴纳价值500美元以上的数字货币作为门槛费,并开启“智能狗”,才能获得平台收益。

会员间按照推荐发展的加入顺序组成上下线层级,并根据发展下线会员数量和投资资金的数量,将会员等级分为普通会员、大户、大咖、大神、创世五个等级,该平台设置智能搬砖收益、链接收益、高管收益等三种主要收益方式,以此进行返利,直接或者间接以发展人员数量及缴费金额作为返利依据。

在高额返佣的诱惑下,Plustoken发展迅速,据警方称,经司法鉴定,截至2019年6月27日,PlusToken平台共收取会员缴纳的币种中,仅比特币就达314万个,另外比特现金11万余个,达世币9.6万个,狗狗币110亿个,莱特币184万余个,以太坊917万个,柚子币5136万余个,瑞波币9.2亿个。

据披露,2019年6月28日后,仍有非法数字货币转入平台的钱包地址,共计比特币6349余个,比特现金1864余个,达世币1671余个,狗狗币3556万余个,莱特币23294余个,以太坊82897余个,柚子币110万余个,瑞波币876万余个。

彼时,以上资产仅超400亿,但如果以当前的市价计算,PlusToken累计收取仅比特币的价值就超过3000亿元。

此外,在2018年5月至2019年6月期间,Plustoken发展会员200余万人。除境内会员外,还有不少境外会员,层级关系高达3000余层,最大层级为3293层。其平台币Plus也曾一度在数月间暴涨100多倍,从0.4美元飙升至47.1美元。

2019年6月30日,PlusToken钱包开始出现无法提币的情况。至此,PlusToken骗局终于崩盘。随后,PlusToken组织者潜逃海外。

在骗局崩盘之后,部分赃款都流去了哪?

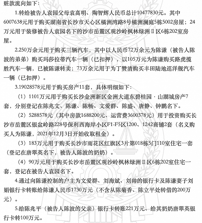
据判决书显示,主要组织者陈波除用于数字货币支付相关平台推广费用外、支付其他平台工作人员费用外,通过变卖数字货币另兑现超过1亿资产,用于购买十余套房产、车产、办理瓦努阿图绿卡。

二审判决书中,“上缴国库”一次引起热议,有投资者无奈称,不小心为国库做了贡献,还有网友戏称,国库或成加密货币市场巨鲸。

不过,更多的讨论聚焦在收缴国库后,是否意味着投资者将无法收回损失?另外此次收缴的虚拟货币资产将如何处置?谁来承接?如此大的资产是否会对市场造成波动?

针对投资者无法收回损失的情况,有业内法律人士对界面新闻表示,在多达3000层的案件中,肯定存在不同性质的涉案人员。据其了解,就存在一部分将虚拟资产存入Plustoken之后,并无实际分佣行为就遭遇崩盘的晚期用户;另外还存在一些购买Plustoken矿机,仅通过挖矿Plustoken平台币来获得收益,在崩盘之后矿机成本无法收回的用户,以上用户均未实质性参与到Plustoken的层级分佣。

他指出,就个体情况来看,“无法获得赔偿存在一些争议”,但从整个案件的法律定性来看,一旦被定义为传销犯罪案件,基本上没有人能够获得赔偿,“特殊情况很难被考虑进去”。但如果该案被定性为诈骗类犯罪,对广大投资者来说可能结果会不一样,可以拿到钱,只是比例问题。

针对收缴国库的高额赃款是否已经处置,以上人士对界面新闻称,并不能确定,严格来讲,在生效判决之前,法院并不会去处置这部分财产,但也存在例外情况,比如易贬损、易贬值的物品。

不过,有莱比特矿池创始人江卓尔今日则在微博上表示:“经过与多家OTC商沟通,确定这些币在2019年底到2020年中,在BTC $7000-$11000期间都卖掉了,完美避开大牛市。”

北京德恒律师事务所顾问刘扬则在今日发文表示,案涉数字货币早已经变现处置,所谓“砸盘”一说则无需担心。他认为,在PlusToken案二审刑事裁定书中提到:“数字资产处置变现合同一份。证明案发后,被告人李某某配合公安机关追缴赃款赃物情况。”说明相关数字货币的赃物处置应当是:由犯罪嫌疑人向公安机关提出申请,和相关公司签订合同,委托相关公司对公安机关扣押的数字货币进行变现处置,处置的所有款项作为犯罪嫌疑人的退赃款。

他也指出,从涉案虚拟数字货币处置工作来讲,司法机关在本案中的处置方式颇具亮点,也给全国司法机关提出了一条新的思路,在整个处置过程中,司法机关并未作为主体参与其中,由犯罪嫌疑人和委托第三方公司处置。

加载中...