新浪财经

药明康德:创新药掘金的卖水人

老罗话指数投资

关注

来源:老罗话指数投资

今天给大家介绍中证创新药指数一个重要的成份股——药明康德,它被誉为创新药掘金的卖水人。

01

当之无愧的中国医药外包行业(CXO)领军企业

       药明康德是国际领先的开放式能力与技术平台,为全球生物医药行业提供全方位、一体化的新药研发和生产服务。通过赋能全球制药、生物科技和医疗器械公司,药明康德致力于推动新药研发进程,为患者带来突破性的诊疗方案,服务范围涵盖化学药研发和生产、细胞及基因疗法研发生产、医疗器械测试等领域。如下表所示,药明康德的营收和净利润都大幅高于A股中的其他同行业的公司。

       除了营收和利润的绝对优势,药明康德在外包行业产业链中提供的服务项目最为齐全。下图展示了主要企业的业务范围。如果把药明生物也算在内,药明康德是唯一覆盖CX0全产业链的公司。它同时提供化合物研究,包括早期研究、靶点选择与证实、先导化合物研究、早期安全测试、先导化合物优化;临床前研究,包括实验室研究、药物毒理学研究、合成工艺、提取方法、剂型选择、处方筛选、制备工艺、检测方法;CMO服务,包括小分子CMO、大分子CDMO;临床CRO,包括I-IV期临床测试。相比之下,A股其他规模较大的公司都是专注于产业链的一部分。例如,康龙化成营业范围为化合物研究和临床前研究;凯莱英专心经营其CDMO业务;泰格医药业务集中在临床前研究和临床CRO;药明康德“一体化、端到端”的新药研发服务平台,具有其独特优势。无论是在服务的技术深度还是覆盖广度方面都能满足客户提出的多元化需求。这种全产业链的服务方式顺应新药研发项目从早期开始向后期不断发展的科学规律,在客户项目不断推进的过程中,从“跟随项目发展”到“跟随药物分子发展”,不断扩大服务。公司通过在新药研发早期阶段为客户赋能,赢得众多客户的信任,在行业内享有卓越声誉,进而在产品后期开发及商业化阶段可获得更多的业务机会。根据2019年年报,约32.3%的客户使用了多个业务部门的服务,占药明康德收入比重的87.4%。

02

药明康德在全球化创新药研发中的优势

       药明康德成为CXO行业龙头的一大原因是其国际化的经营路线。通过积极参与创新药的全球化分工,药明康德成功融入了创新药的全球产业链,打开了广袤的市场空间。

为什么创新药研发需要外包企业?

       一方面,创新药物研发具有高投入、长周期、高风险等行业特点。根据德勤研究分析,大型制药企业研发投入回报率逐渐下降。2010年,全球大型制药企业研发投入回报率为10.1%,而2018年全球大型制药企业研发投入回报率下降至1.9%。在研发回报率低与专利悬崖的双重挤压下,大型制药企业有望更多的通过外部研发服务机构推进研发项目,提高研发效率并降低研发成本。

       另一方面,包括中小型生物技术公司、虚拟公司和个人创业者在内的小型制药公司,已经成为医药创新的重要驱动力。根据Frost&Sullivan报告预测,2019年,全球小型制药公司数量达到9,192家,占制药公司总数的76.8%;到2023年,预计小型制药公司数量将达到13,892家,占制药公司总数的79.1%。由下图所示,这些中小公司在美国贡献的新药数量占比不断攀升,到2022年占比约为50%左右。这些中小型制药公司没有时间或足够资本自行建设其研发项目所需的实验室和生产设施,却需要在短时间内获得满足研发项目所需的多项不同服务,因而会寻求研发和生产的外包服务,尤其是 “一体化、端到端”的研发服务,满足其由概念验证到产品上市的研发服务需求。根据Frost&Sullivan报告预测,2019年全球CRO、化学药物CDMO/CMO、细胞预计2023年行业规模将达到1,937亿美元,2019-2023年均复合增长率11.0%左右。

中国企业的优势

       虽然我国的CRO企业发展起步较晚,但在巨大的成本优势下,保持了较快的发展速度。新药研发费用构成中,人工成本占比超过1/3,CRO企业研发人员薪酬比大型药企研发人员平均薪酬低20%~30%,这在很大程度上可以降低药企的研发费用。该行业虽然是技术密集型,但依然属于人力服务,成本效率是核心,尤其是人力成本和时间周期的成本,以及病历样本数据搜集成本等等。人力成本的优势带来更低的获客成本,订单获取能力强。据测算,中国在临床前和临床试验各阶段的研究试验费用仅为发达国家的30%至60%,拥有较好的成本优势,其中工程师红利是我国CRO行业成本优势的重要因素。

       近年来,中国鼓励创新药研发的政策密集出台,优化医药创新发展的政策环境。仿制药一致性评价、药品上市许可人制度、4+7带量采购,实行新GMP认证等,中国政府对医药行业的监管力度加大,使得国内药物研发环境改善,这在很大程度上加速了CRO行业的发展。此外,针对仿制药的“一致性评价”,4+7集中带量采购等举措,使得仿制药利润空间被大幅挤压。在此背景下,一些传统的药企开始布局发展创新药,而考虑到药物研发的时间成本、研发费用及药物研发失败的风险,药企纷纷把药物研发的部分或全部工作转向CRO企业,中国CRO行业面临前所未有的发展机遇。

药明康德的全球化视野

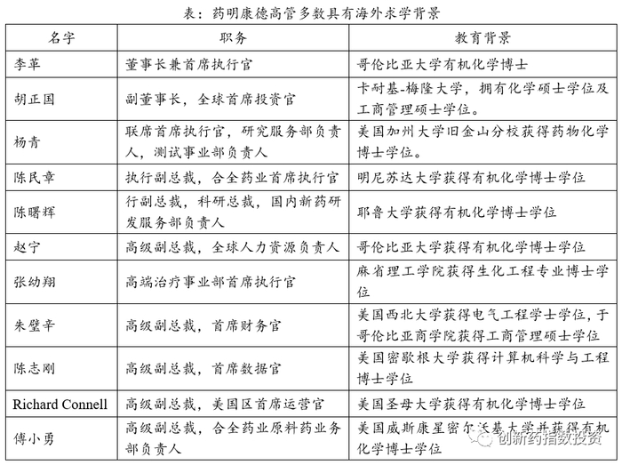
       药明康德拥有具备全球视野及产业战略眼光的卓越管理团队。以Ge Li(李革)领军的公司管理层团队拥有丰富的医药行业从业经历,具备极强的执行力及多年医药行业投资经验、管理经验、国际化视野并在中美两地生命科学领域有较高知名度。经验丰富、视野广阔的管理团队使公司得以在全球经济运行周期及医药行业整体发展趋势方面有独到而敏锐的认知。

全球化的研发网络

       如上表所示,药明康德在全球多个地区兴建分公司和实验室,其中美国区实验室服务主要包括海外细胞和基因治疗的研发和生产服务,以及医疗器械检测服务。海外细胞和基因治疗的研发和生产服务(CDMO/CMO)。整合式的技术平台能够为海外客户提供细胞和基因治疗的CDMO/CMO服务,重塑细胞和基因治疗研发体系,提高研发效率。中美两地的高度一体化生产基地提供GMP细胞疗法的研发和生产服务,利用基因工程的细胞疗法产品和载体的研发和生产服务,细胞和基因治疗服务包括相关产品的工艺开发、测试、cGMP生产等。2020年1月,上表中的美国费城的腺相关病毒一体化悬浮培养平台得到扩建。预计500升和1,000升的生物反应器将于2020年第三季度投入运营。相比传统的贴壁培养,悬浮培养将进一步提高细胞和基因治疗产品研发和生产效率。通过位于美国明尼苏达州的cGMP和GLP研发生产基地,药明康德能够为客户提供医疗器械物料挑选及评价、产品效用和物料性质、物料特性、风险评估、生物相容性、毒理、消毒/灭活验证、包装完整性验证、原材料验证、批签发测试等服务。

       药明康德于2019年5月收购位于美国加利福尼亚的临床研究数据统计分析服务公司Pharmapace, Inc.,打通中美服务平台,实现24小时不间断为客户提供高质量高效率的跨境数据统计临床研究服务。并购Pharmapace以来,公司数据统计业务实现了较好的发展势头,并和一个主要海外客户签署了服务协议。截至2019年末,SMO团队拥有超过2,600位临床协调员,分布在全国超过135个城市的900余家医院提供临床中心管理服务,保持行业领先地位;公司CDS(临床试验服务)在全球拥有超过860人的专业临床试验服务团队。

全球化的营收来源

       药明康德的营业收入来自美国、欧洲、亚洲等多个地区。2015-2018 年,美国收入占比从 65%下降到55%,欧洲占比约 15%,比例相对稳定,中国收入占比从14%提升至16%,2019年, 国外收入总占比达77%,中国收入占比达到23%,预计随着国内创新药研发生产投入的持续增长,公司国内收入占比将持续提升,使得其海内外的收入更加均衡。全球化的营收来源使得公司有着较强的风险抵抗能力,业绩不会因为某一地区研发投入减少而大幅波动。

海外发展方兴未艾

       虽然药明康德已经成为中国的CXO龙头,但是公司并未停下追赶国际一线公司的步伐。如下表所展示,公司在近期还将在国内外兴建多个实验室和基地,壮大生产力量。

       公司前期布局的全球研发网络,将成为未来几年的业绩增长点。公司的美国区实验室服务主要提供细胞和基因疗法产品的CDMO服务和医疗器械测试服务,收入占比 12%,长期来看,细胞和基因疗法市场空间广阔,未来生产外包需求较大,公司的细胞和基因治疗CDMO业务长期成长动力充足。目前临床CRO服务收入占比8%,临床CRO市场规模高于临床前CRO,市场空间广阔。细胞和基因治疗CDMO业务和临床 CRO将成为长期增长新引擎。根据西南证券的预测, 2020-2025 年公司总收入有望保持26%的复合增速,2025年公司总收入有望超过500亿元。

加载中...