新浪财经

实控人持股不足30% 外协采购是否属于分包行为?

新浪财经

关注

实控人持股不足30%,外协采购是否属于分包行为?

来源:梧桐树下V 

文/梧桐兄弟

近期,深圳市蕾奥规划设计咨询股份有限公司(“蕾奥规划”)将创业板上会,实控人来自深圳市城市规划设计研究院有限公司。深圳市城市规划设计研究院有限公司由深圳市城市规划设计研究院改制而来。

蕾奥规划致力于为政府及各类开发建设主体提供精准有效并兼具操作性的建设规划解决方案,主营业务包括规划设计和工程设计。

2017年3月13日,蕾奥规划股票在全国股转系统挂牌并公开转让,证券代码为871061。2017年3月13日至2018年1月14日,公司股票转让方式为协议转让;2018年1月15日至2019年9月20日,公司股票转让方式为集合竞价转让。2019年9月20日起,蕾奥规划在全国股转系统终止挂牌。

报告期内,公司的主要财务数据如下:

报告期内,发行人的营业收入分别为22,629.85万元、32,976.53万元、39,628.50万元和17,328.21万元,2018年和2019年较上年分别增长了45.72%和20.17%,发行人的净利润分别为2,389.05万元、4,649.74万元、6,697.96万元和2,681.50万元,2018年和2019年较上年分别增长了94.63%和44.05%。

实控人持股不足30%

据披露,公司股权结构如下:

王富海直接持有公司14.59%的股份,并通过蕾奥合伙间接控制公司10.92%的股份表决权,合计持股不足30%。

2019年9月20日,王富海与陈宏军、朱旭辉、王雪、金铖、牛慧恩、邓军、蒋峻涛、张震宇、钱征寒(“委托方”)签订了《股票表决权委托协议》,约定自2019年9月20日起至公司首次公开发行股票并在A股上市满三十六个月为止,委托方将其所持的发行人全部股份对应的表决权委托给王富海行使。王富海可以实际支配的公司股份表决权占公司股份表决权总数的70%以上,为公司控股股东、实际控制人。

这是比较罕见的案例,实控人持股不足30%,通过表决权委托来确保公司控制权。同时,

1、申报文件和审核问询回复显示,公司在新三板挂牌期间未将实际控制人王富海作为控股股东。

新三板挂牌期间控股股东信披与IPO招股书披露不一致。就此,蕾奥规划补充披露如下:

新三板挂牌期间未将王富海作为控股股东的原因和合理性。根据《公司法》第二百一十六条规定,控股股东是指其出资额占有限责任公司资本总额百分之五十以上或者其持有的股份占股份有限公司股本总额百分之五十以上的股东;出资额或者持有股份的比例虽然不足百分之五十,但依其出资额或者持有的股份所享有的表决权已足以对股东会、股东大会的决议产生重大影响的股东。

公司在全国股转系统挂牌时,发行人实际控制人、第一大股东王富海直接持有发行人14.59%的股份,第二大股东蕾奥合伙持有发行人10%的股份,第三大股东陈宏军、朱旭辉和王雪各直接持有发行人6.95%股份,不存在持有的股份占发行人股本总额百分之五十以上的股东。

因对有关法律法规的理解存在偏差,在全国股转系统挂牌期间,发行人认定控股股东时仅考虑了王富海直接持有的股份所享有的表决权(不超过50%),未将陈宏军、朱旭辉、王雪、叶树南、金铖、牛慧恩、邓军、蒋峻涛、张震宇、钱征寒等人委托予王富海行使的股份表决权及蕾奥合伙持有发行人的股份表决权一并纳入统计,导致对控股股东的认定不尽准确。

根据《公司法》、《上市公司收购管理办法》、《深圳证券交易所创业板股票上市规则》等法律法规及规范性文件的规定及《公司章程》的相关规定,王富海自2016年9月30日起可以实际支配的公司股份表决权占公司股份表决权总数的70%以上,因此,发行人在本次申报文件中对在全国股转系统挂牌期间有关控股股东的认定进行了修正,将王富海认定为发行人控股股东和实际控制人。

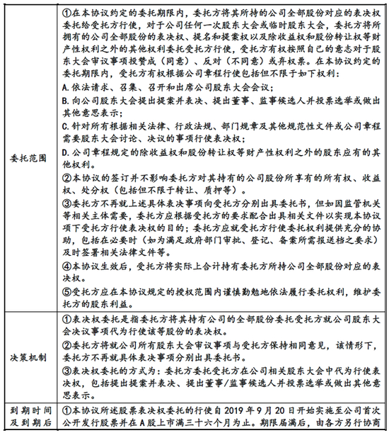
2、相关股东签订表决权委托协议的原因,表决权委托协议的主要内容,包括但不限于委托范围、决策机制、到期时间及到期后的安排、约束机制、对价。表决权委托协议是否合法有效,是否存在纠纷或潜在纠纷,发行人实际控制人的认定是否符合相关法律法规和监管规则的规定?

发行人自2008年11月第一次股权转让后至今,公司控股股东、实际控制人王富海一直担任发行人的董事长,并为发行人的法定代表人,同时也是发行人的首席规划师,负责公司战略、重大人事及整体运营管理。从在公司任职、参与公司实际经营的影响力及主导公司经营战略等多方面来看,王富海系发行人经营管理工作的核心领导,对发行人的经营方针、经营决策及重大经营管理事项等公司行为具有实质影响力,对发行人的发展发挥了重要作用。

为保持公司长期稳定发展,保持经营决策的一致性和连续性,提高决策效率,保持公司控制权的稳定,王富海、陈宏军、朱旭辉等11 人签署了《股票表决权委托协议》。该协议的签署有助于提高公司决策效率,保障公司长期稳定发展。

2019 年9 月20 日,王富海、陈宏军、朱旭辉、王雪等十人签署了《股票表决权委托协议》,陈宏军、朱旭辉、王雪等九人将其所持有的公司全部股份对应的表决权委托给公司实际控制人王富海行使,其主要内容如下:

《股票表决权委托协议》系在平等自愿基础上协商签署,系各方真实意思表示,协议的形式、内容与签订程序均符合相关法律、法规及规范性文件的规定,合法有效,不存在纠纷或潜在纠纷。

发行人的实际控制人为王富海,最近两年内公司一直由王富海控制,且报告期内未发生变更,理由以及依据如下:

(1)王富海为发行人第一大股东,其控制的发行人股份的表决权已足以对发行人股东大会的决议产生重大影响

报告期内,王富海一直为公司第一大股东。截至本招股说明签署日,王富海直接持有公司14.59%的股份,并通过蕾奥合伙间接控制公司10.92%的股份表决权。

为了巩固王富海的控股股东和实际控制人地位,2016年9月30日,王富海与陈宏军、朱旭辉、王雪、叶树南、金铖、牛慧恩、邓军、蒋峻涛、张震宇、钱征寒等十人签订《股票表决权委托协议》,约定自2016年9月30日起至公司在全国中小企业股份转让系统挂牌满五年为止,陈宏军、朱旭辉、王雪、叶树南、金铖、牛慧恩、邓军、蒋峻涛、张震宇、钱征寒等十人将其所持有的公司全部股份对应的表决权委托给王富海行使。

因委托人叶树南去世,且公司股票自2019年9月20日起在全国中小企业股份转让系统终止挂牌,王富海与陈宏军、朱旭辉、王雪、金铖、牛慧恩、邓军、蒋峻涛、张震宇、钱征寒(“委托方”)等人于2019年9月20日重新签订《股票表决权委托协议》,约定自2019年9月20日起至公司首次公开发行股票并在A股上市满三十六个月为止,委托方将其所持的发行人全部股份对应的表决权委托给王富海行使,对于发行人任何一次股东大会或临时股东大会,委托方将所拥有的发行人全部股份的表决权、提名和提案权以及除收益权和股份转让权等财产性权利之外的其他权利委托王富海行使,王富海有权按照自己的意志对于股东大会审议事项投赞成(同意)、反对(不同意)或弃权票。

因此,王富海自2016年9月30日起可以实际支配的公司股份表决权占公司股份表决权总数的70%以上,其控制的公司股份的表决权已足以对公司股东大会的决议产生重大影响。

(2)王富海对发行人的经营方针、经营决策、重大经营管理事项、董事会决议、董事的提名和选举具有实质影响力

发行人自2008 年11 月第一次股权转让后至今,公司控股股东、实际控制人王富海一直担任发行人的董事长,并为发行人的法定代表人,同时也是发行人的首席规划师,负责公司战略、重大人事及整体运营管理。从在公司任职、参与公司实际经营的影响力及主导公司经营战略等多方面来看,王富海系发行人经营管理工作的核心领导,对发行人的经营方针、经营决策及重大经营管理事项等公司行为具有实质影响力,对发行人的发展发挥了重要作用。

根据发行人报告期内历次股东大会文件和董事会文件,发行人第一届董事会及第二届董事会的全体董事均由王富海提名,报告期内,发行人的董事会决议中不存在否决会议议案的情形,发行人其他董事的表决意见均与王富海相一致;王富海对发行人董事会决议和董事的提名和选举具有决定性影响力。

综上,认定王富海为公司的实际控制人符合公司的实际情况,并符合相关法律法规和监管规则的规定。

外协采购是否属于分包行为?客户不知悉存在外协采购是否违约?

这个问题很有意思。

《合同法》第二百七十二条规定:“发包人可以与总承包人订立建设工程合同,也可以分别与勘察人、设计人、施工人订立勘察、设计、施工承包合同。

发包人不得将应当由一个承包人完成的建设工程肢解成若干部分发包给几个承包人。总承包人或者勘察、设计、施工承包人经发包人同意,可以将自己承包的部分工作交由第三人完成。第三人就其完成的工作成果与总承包人或者勘察、设计、施工承包人向发包人承担连带责任。承包人不得将其承包的全部建设工程转包给第三人或者将其承包的全部建设工程肢解以后以分包的名义分别转包给第三人。禁止承包人将工程分包给不具备相应资质条件的单位。禁止分包单位将其承包的工程再分包。建设工程主体结构的施工必须由承包人自行完成。”

《建设工程勘察设计管理条例》第十九条规定:“除建设工程主体部分的勘察、设计外,经发包方书面同意,承包方可以将建设工程其他部分的勘察、设计再分包给其他具有相应资质等级的建设工程勘察、设计单位。”

根据《合同法》和《建设工程勘察设计管理条例》等法律法规的相关规定,分包主要系指在建设工程施工领域,承包人按照合同约定或者经发包人同意,将建设工程的部分非主体、非关键性工作交由第三人完成,并由第三人就其完成的工作成果与承包人向发包人承担连带责任的行为;接受分包的人应当具备相应的资格条件,并不得再次分包,承包人应当就分包项目向发包人负责。

结合上述法律法规及行业惯例,由于分包仅存在于建设工程勘察、设计、施工领域,发行人主要从事的规划设计业务与建设工程勘察、设计和施工无关,不涉及业务分包情况。

发行人的工程设计业务与建设工程设计领域相关,报告期内,发行人工程设计业务均由发行人向委托方提交工作成果并独立承担责任,不存在业务分包的情形。

此外,发行人规划设计业务的外协采购主要分为咨询服务外协和设计服务外协两种。根据相关规定,建设工程分包业务模式下,供应商需就其提交的工作成果与发行人一同向业主方承担连带责任,且分包供应商不得再次分包。在发行人涉及外协的业务中,发行人完成主要及核心环节工作,并向业主方承担全部合同责任,外协供应商仅需就其工作成果向发行人承担责任,无需向业主方承担责任,与建设工程分包模式在责任承担方面有所区别。发行人咨询服务外协和设计服务外协不属于分包行为,不存在违反相关法律法规的情况。

公司外协采购主要分为两类:一类为咨询服务外协,内容主要为基础性、辅助性的数据统计、调研及素材提供工作,包括基础信息收集、测量测绘、前期规划研究、技术方案咨询、建筑物理环境分析、创意咨询、商业策划、专题研究、基础信息收集等项目咨询服务或工作;另一类为设计服务外协,主要是由于暂时性的人手不足,为出于专业分工、提高项目执行效率以及自身经济效益最大化等角度的考虑,将非核心环节的业务或部分辅助设计等非关键环节的设计内容向外采购。

……

(2)是否存在将核心、关键工作分包完成,是否符合相关法律法规要求

出于专业分工、提高项目执行效率以及自身经济效益最大化等方面的考虑,公司部分业务项目进行了咨询服务或者设计服务的外协采购。咨询服务外协和设计服务外协提供的服务成果系公司向客户提供的最终服务成果的参考资料和辅助素材,公司在自身工作框架下参考或融合外协供应商所提供成果的内容,形成交付给客户的最终服务成果。设计行业属于技术和知识密集型行业,相应工作的完成需要建立在充分的信息获取基础上,并且要求设计机构和从业人员能够进行有效的专业合作和良好的艺术创作,公司向外协供应商采购相关咨询和设计服务符合行业内企业的经营特点。

对于存在外协采购的项目,公司主要从整体上控制设计过程,负责核心和关键环节的工作,包括确定项目定位、设计思路、空间结构、实施路径等方向性和框架性内容、组织技术团队和外协供应商具体细化和深化,以及重要设计节点的把控、设计文件的技术把关、校审等。设计方案、图纸和演示文件等最终成果需要通过公司质量管理程序,确认符合相关技术标准和客户要求,审查定稿之后方可交付给客户。发行人不存在将核心、关键工作交由他人完成的情形,不存在违反相关法律法规的情况。

这里还涉及另外一个关键问题,相关客户是否知悉存在外协采购的情况,外协采购是否须经客户同意,外协采购的供应商对最终服务成果承担何种责任,与发行人对成果的责任如何区分,就外协采购是否存在纠纷或潜在纠纷。

在承接业务后,考虑到公司人员配备、专业能力、与客户沟通便利性以及自身经济效益最大化等方面因素,发行人存在将项目中非核心服务或者部分辅助设计等非关键环节的设计内容交付外协公司协助之情形。上述情形符合行业的实际情况,公司的同行业可比公司中普遍存在类似的外协采购模式。一方面,由于发行人客户将其业务委托给发行人之前,一般通过以往的合作历史或招投标过程中对发行人及其他规划设计行业公司的人员、技术、资金、业务模式等方面的比较对发行人进行了解,并对发行人最终设计成果的内容和完成时间、方式有所预期;另一方面,发行人聘请的外协供应商不直接对发行人的客户负责。因此,通常发行人不会特意通知客户外协采购的相关事项。

发行人所涉及客户主要为政府机关、国有企业及行业内优势企业,该等客户在交易中通常处于较强势地位,发行人在合同谈判中处于相对弱势地位,与其签署的合同通常采用客户的格式合同,因此,发行人部分业务合同中存在“未经客户同意,乙方不得将委托项目与第三方合作”、“未经客户书面许可,乙方不得将本合同项目与第三方合作”等限制发行人与第三方合作的条款。公司上述客户除采购较为前端的规划设计服务外,通常在其业务环节中还需采购工程勘察、设计和施工服务(属于《合同法》等法律法规明确必须经发包人同意方可将部分工作交由第三方完成的业务类型),导致部分客户的格式合同存在上述限制条款。

就发行人与部分客户签署的存在限制与第三方合作条款的合同(若进行较为谨慎的解释,第三方合作在广义上包括外协采购),发行人在外协采购前需取得客户的书面同意或许可。报告期内,公司部分未经客户书面同意或许可而进行外协采购的情形,存在一定的法律瑕疵。

发行人报告期内存在上述情形的的合同可以分为如下几种情形:①存在限制与第三方合作条款,但发行人已取得客户关于合同履行不存在违约、请求撤销合同或确认合同无效以及其他纠纷和潜在纠纷的书面说明;②存在限制与第三方合作条款,但已通过访谈等方式对合同履行情况及合作过程中不存在纠纷进行了书面确认;③存在限制与第三方合作条款,未取得客户书面说明或经访谈书面确认,但报告期内合同已经履行完毕,不存在纠纷;④存在限制与第三方合作条款,未取得客户书面说明或经访谈书面确认,且报告期内合同尚未履行完毕。

上述第①、②和③种情形所涉及的合同,由于发行人已取得客户的书面说明或经访谈书面确认,或者合同已经履行完毕,合作过程不存在纠纷,客户要求发行人承担违约责任的风险较低。

上述第④种情形所涉及的合同,发行人存在可能承担违约责任的风险。上述存在限制与第三方合作条款、未取得客户书面确认且尚未履行完毕的合同,均处于正常履行状态。报告期内,上述项目确认收入的金额占公司主营业务收入总金额的比例不足2%,影响较小。报告期内,发行人与客户之间不存在因项目涉及外协采购而发生纠纷的情况,且未来发生纠纷的风险较小。对于该类合同,公司实际控制人王富海已出具了相关承诺:如因公司或其子公司将项目与第三方合作行为导致公司或其子公司受到损失,则其将全额承担由此造成的所有损失。

经查询新城市筑博设计、奥雅设计等同行业公司招股说明书等公开文件,基于项目开展的时限要求、人员调配、成本效益等方面的考虑,上述同行业公司亦存在类似外协采购的情形。为防范可能产生的风险,发行人已经完善《项目管理制度》和《外协管理办法》,要求各业务部门在签订存在限制与第三方合作条款的合同且经判断该项目需要外协时,应同客户沟通修改相应合同条款,或在外协采购前取得客户书面确认意见。

这是一个比较实质性的风险,其关键不在于过往对主营业务收入影响有多大,而在于公司未来业务进行能否避免类似风险持续发生。

加载中...