新浪财经

花了11亿 字节跳动第一次在A股下单!股价涨停 3万股民跟着大赚

每日经济新闻

关注

原标题:花了11亿 字节跳动第一次在A股下单!股价涨停 3万股民跟着大赚 来源:每日经济新闻

今天(5日)开盘,掌阅科技(603533)一字涨停,截至发稿,该股报30.36元,封单超51万手。

7月以来,掌阅科技股价从最高点的43.43元一度跌到只有25元出头,是什么让它又“香”了?原来,这与昨天(4日)的一则公告有关。

曾被百度相中,如今将获字节跳动入股

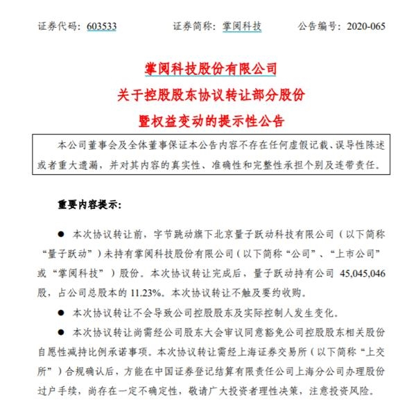
11月4日晚间,掌阅科技公告,公司控股股东实际控制人成湘均、张凌云与量子跃动签订了《北京量子跃动科技有限公司与张凌云、成湘均关于掌阅科技股份有限公司之股份购买协议》及补充协议,成湘均和张凌云拟将其分别持有的2252.25万股、2252.25万股无限售流通股份协议转让给量子跃动。量子跃动持有公司4504.50万股,占公司总股本的11.23%。

启信宝信息显示,量子跃动是字节跳动的子公司,字节跳动持有其100%的股权。

值得注意的是,这是字节跳动首度投资A股上市公司,早前字节跳动与A股公司交集多在业务合作层面,产生了众多字节跳动概念股。

双方一致同意,本次股份转让价格确定为24.42元/股,不低于本协议签署日前一个交易日的上市公司股票收盘价的90%,股份转让价款总额为11亿元。

掌阅科技表示,本次协议转让不会导致公司控股股东、实际控制人发生变化,公司一直专注于数字阅读领域,字节跳动在广告投放、商业化服务、搜索以及技术平台支撑方面在行业内有领先优势,通过本次协议转让引入量子跃动成为公司重要股东,有利于公司引进优势资源,有利于提升公司整体竞争力。

值得注意的是,掌阅科技在3月份曾公告,拟定增募资不超7亿元,用于数字版权资源升级建设项目。增发行对象达孜县百瑞翔创业投资管理有限责任公司(以下简称“百瑞翔”)为百度旗下股权投资平台,李彦宏通过北京百度网讯科技有限公司间接持有其99.5%股权。

不过,8月份,掌阅科技修改了该定增方案,定增对象从百瑞翔变为不超过35名特定投资者,百度是否还会入股,成为市场关注的焦点。

数字阅读又要火了?

10月23日,掌阅科技发布了三季度报告。公告显示,公司前三季度营业收入14.95亿元,同比增加7.83%,归属上市公司股东的净利润1.66亿元,同比增加53.75%。股东户数方面,截至三季末,股东总人数为3.41万(户)。

中信建投称,公司运营的数字阅读平台已经打造成为集看书、听书、娱乐社交等综合数字阅读服务平台,通过付费+免费模式提高变现能力与商业化价值。公司加大对新媒体布局,掌阅新媒体矩阵全网拥有超过3000万的总粉丝量,在抖音、快手、微信视频号、小红书、央视频、西瓜视频等平台拥有包括都靓读书、掌阅读书、掌阅电台等几十个头部账号。

国海证券分析称,字节跳动在内容领域部分,从试水到布局再下一城,字节跳动从番茄小说到入股鼎甜文化,其在长视频赛道中逐步往上游 IP 渗透,移动阅读平台中的 IP 储备利于字节跳动在后端PGC内容衍生。同时,对手腾讯也开启腾讯影业、阅文集团、新丽加速“三驾马车”产业耦合后,字节跳动在内容领域加紧布局,再下一城。

国海证券认为,本次字节通过股权方式入驻掌阅,有望助推掌阅在主业端再上台阶,且在后端衍生部分,仍具探索空间。建议关注阅读板块、以及大众图书类具有内容优势的

行业方面,中宣部近日印发《关于促进全民阅读工作意见》,提出到2025年,通过大力推动全民阅读工作,基本形成覆盖城乡的全民阅读推广服务体系;还要完善全民阅读基础设施和服务体系,提高数字化阅读质量和水平等。

山西证券统计,自2003年数字阅读WAP网站出现以来,中国数字阅读行业经历了近二十年从萌芽、探索到高速发展阶段。2019年我国大众数字阅读市场规模273亿元,同比增长18.0%;内容创作者模达到929万人,同比增长7.77%;居民数字阅读接触率为79.3%,用户扩圈化加剧,规模达到4.7亿人,同比增长9.30%。目前来看,在中国数字阅读市场还尚未完全成熟,行业呈现出更多元的变化而迈向了转型发展的阶段。

山西证券建议关注两条主线:

1。头部平台公司兼具内容生产与运营能力优势,行业变化中拓展业务增量,有望强者恒强,标的包括阅文集团、掌阅科技;

2。围绕内容竞争,拥有内容版权输出能力、积极布局阅读数字化及有声内容的图书公司有望受益,标的包括中信出版新经典凤凰传媒中南传媒等。

文章来源:每日经济新闻

加载中...