新浪财经

深度解析央行数字货币的支付生态链

新浪财经

关注

来源:中信建投非银金融研究

重要提示:通过本订阅号发布的观点和信息仅供中信建投证券股份有限公司(下称“中信建投”)客户中符合《证券期货投资者适当性管理办法》规定的机构类专业投资者参考。因本订阅号暂时无法设置访问限制,若您并非中信建投客户中的机构类专业投资者,为控制投资风险,请您请取消关注,请勿订阅、接收或使用本订阅号中的任何信息。对由此给您造成的不便表示诚挚歉意,感谢您的理解与配合!

摘要

央行数字货币的定义

      央行将数字货币定义为“具有价值特征的数字支付工具”,是中央银行的负债,由中央银行进行信用担保,具有无限法偿性。中国人民银行数字货币研究所所长穆长春表示,“数字人民币是由人民银行发行的数字形式的法定货币。由指定运营机构参与运营并向公众兑换,以广义账户体系为基础,支持银行账户松耦合功能,与纸钞和硬币等价,具有价值特征和法偿性,支持可控匿名。”

央行数字货币的运行机制

发行采取“中央银行—商业银行/其它营运机构”的双层运营体系以及“一币、两库、三中心”的运行框架。双层运营体系的第一层是中国人民银行与商业银行及其它营运机构的直接互动,第二层是商业银行及其它营运机构与个人以及企业等市场参与者之间的交易。第一层,中国人民银行通过商业银行/其它营运机构发行并回笼央行数字货币。第二层,获得央行数字货币的商业银行或其它营运机构对其进行分发,使其在市场上流通。“一币、两库、三中心”的运行框架中的“一币”指央行数字货币,“两库”指人民银行的发行库和商业银行的银行库,“三中心”是央行数字货币的登记中心、认证中心和大数据分析中心。

数字货币将推动支付生态SaaS化,促进数字经济跨越式发展

      经过研究央行数字货币的相关政策文件、权威发言以及试点城市的数字人民币红包的发放和运行方式,我们认为整体央行数字货币的支付生态链将涉及的主要参与方包括商业银行,第三方支付平台/公司,C端用户、商户端和产业服务商,其中第三方支付平台/公司主要提供数字人民币的流通服务和商户数字化升级服务,以及为产业服务商赋能。央行数字货币将通过数字人民币APP渗透第三方支付厂商现有场景,直连C端用户,同时直连或间联第三方支付平台/企业,并由此丰富C端用户支付手段,而为了增强商户客户粘性,第三方支付公司将进一步推动“支付+SaaS”战略,推动商户端的数字化升级,并基于“数据+科技”赋能产业服务商,促进数字经济跨越式发展。

建议关注顶层发行环节及流通应用环节涉及的投资标的

      顶层发行环节:数字货币的本质是加密字符串,国产密码、安全认证领域将会受益。流通应用环节:(1)“中央银行-商业银行”的二元体系,催生商业银行IT系统升级和科技服务的需求;(2)央行数字货币的使用,需要对商户端的终端支付设备进行升级,商户对于账户管理的需求也将有所提升;(3)在央行数字货币对用户端和商户端的推广应用中,需要具备C端流量和B端流量优势的企业配合进行普及。

风险因素:政策风险、经济下行、技术风险

目录

正文

数字货币

数字货币的诞生

在央行数字货币之前,对于非实体货币主要盛行如下三种概念:电子货币,虚拟货币和加密货币。虚拟货币主要有两类,一类是游戏币,另一类是门户网站或者即时通讯工具服务商发行的专用货币。加密货币主要用于互联网金融投资,也可以作为新式货币直接用于生活中使用。目前币圈流通的比特币、以太坊、EOS等币种都是加密货币。电子货币,是指用一定金额的现金或存款从发行者处兑换并获得代表相同金额的数据,通过使用某些电子化方法将该数据直接转移给支付对象,从而能够清偿债务。

在前三种非实体货币的基础上,近年来衍生了一种新的概念,即,数字货币。根据国际清算银行的定义,“法定数字货币是法币的数字化形式,是基于国家信用、一般由一国央行直接发行的数字货币,是法定货币在数字世界的延伸和表现”,“不一定基于区块链发行,也可以基于传统央行集中式账户体系发行”。

数字货币按照发行主体的不同可以分为法定数字货币和私人数字货币。法定数字货币:由主权货币当局统一发行、有国家信用支撑的法定货币,可以完全替代传统的纸质和电子货币,如我国央行将要发行的央行数字货币。它的本质是一段加密数字,是纸币的替代。法定数字货币可以基于区块链发行,也可以基于传统中央银行集中式账户体系发行。由于法定数字货币必须由央行来发行,所以它本身具备计价手段,交易媒介等货币属性,内在价值具有稳定性。私人数字货币:主要代表有比特币、瑞波币等。私人数字货币没有集中的发行方,任何人都可以参与制造,不具有法偿性和强制性等货币属性,本质上是数字资产。由于私人数字货币缺乏相应的监管,存在较大的风险,我国明确将其定性为虚拟商品,不具备法定货币的法律地位,同时规定任何组织和个人不得从事代币发行融资活动。

数字货币与其他支付载体的异同

普遍认为,虽然就运行原理和使用方式而言,央行数字货币与其他支付载体不尽相同,但如图表2所示,数字货币与其他支付载体在债务人,信用风险,发行结构,准备金率,隐私保护,成本,结算流程,是否可以离线支付等方面还存在一定的差异。相比于其他平台支付载体(微信支付,支付宝等),央行数字货币还多了一层法定货币的效用。

数字货币有其自身的独特性,作为法币的形态之一,其与法币的其他形态存在差异;作为支付方式之一,其与当下所流行的第三方支付存在差异;作为科技发展的产物之一,其与Libra、比特币亦存在差异。具体而言:

(1)与法币其他形态的对比

央行数字货币也属于法币的一种,法币的其他形态主要包括现金和银行存款,它们都是由央行发行,基于政府信用背书的货币形态。与现金相比,两者最大的不同在于形式,现金主要由纸币和硬币组成,央行数字货币是数字化的,这也决定了央行数字货币在结算流程上更加简便,交易速度更快。此外,央行数字货币交易会留下痕迹,但是现金可实现完全的匿名交易。与银行存款相比,央行数字货币与银行存款均属于数字化的法币,在交易速度上并无太大区别,银行存款由商业银行背书,而央行数字货币由政府背书。此外,银行存款是完全的实名制,但是央行数字货币可以实现有条件的匿名。

(2)央行数字货币与电子支付的区别

央行数字货币是和微信、支付宝等第三方支付不同的一个概念,后者是电子支付,央行数字货币是利用商业银行里面的存款直接进行支付。

从来源上来讲,支付宝、微信等支付使用的是支付宝的电子钱包、微信的电子钱包,他们是由各自所属的商业银行货币进行结算的。而央行数字货币是央行发行的,用央行货币结算,个人和企业通过下载数字钱包APP来使用央行数字货币。

从法律地位和安全性上来讲,央行数字货币安全性更高。央行数字货币是法币,有国家信用背书与法偿。而离开了国家信用背书,虽然有存款保险制度为依靠,但商业银行仍有经营不善等风险,而第三方支付平台的风险相较于前两者则更甚。

从支付的便捷性来看,央行数字货币支持双离线支付,不需要账户的绑定,没有网络也能支付。只要手机有电,即使是在没有信号的地方,在飞机上或者其他极端场景,央行数字货币都能完成支付。这一点是第三方支付平台和Libra无法做到的。

(3)央行数字货币与虚拟货币的区别

央行货币研究所所长穆长春表示央行的数字货币,不同于比特币等加密资产,也不同于Libra等稳定币。最大的不同在于央行数字货币属于法币,具有无限法偿性和稳定的币值。

与Libra对比:首先,Libra由公司发行,以一揽子银行存款和短期国债作为信用基础,而央行数字货币由央行发行,以政府信用背书,具有无限法偿性。其次,在支付方式上,Libra采用一种混合架构,即中心化的分布式处理架构和区块链技术相结合的分层混合技术路线,目前主要应用场景为跨境支付、跨境汇款等,央行数字货币采用中央银行-商业银行二层架构,主要定位于替代M0,应用场景更加广泛。最后,Libra在没有网络的条件下不可以进行交易,但是央行数字货币可以。

与比特币对比:比特币作为加密资产,其最大的优势在于摆脱了传统银行账户体系的控制,央行数字货币也有这个特征。最大的不同在于比特币等无政府、无监管,而央行数字货币是主权货币,由央行统一监管。此前央行表态不会要求每笔交易双方实名,保留实体货币的强匿名性。但央行数字货币的交易会留痕,通过大数据分析的手段可以对可疑交易进行识别,从而打击洗钱、逃税等违法行为。

与基于区块链的虚拟货币,加密货币相比,央行数字货币的设计和发行并不完全依托于区块链技术。央行货币研究所所长穆长春在演讲中透露,中国人民银行数字货币研究小组最开始研究央行数字货币的时候,做过一个完全采用区块链架构的原型,但基于现有技术,无法达到零售级别的高并发要求。所以,最终央行层面保持技术中性,不预设技术路线,也不依赖某一种技术。

中国人民银行前行长周小川日前也撰文表示,央行最重要的工作之一是帮助建立竞争性环境,使得最优的技术顺利凸显和发展,通过竞争选优来实现更好的技术应用。竞争是一个动态的过程,因为技术进步速度很快,因此会出现一种技术在某一阶段占有较大的市场份额,但还会有另一项新技术出来,形成一浪接着一浪地往前推进的情形。

央行数字货币

央行数字货币的定义

我国央行将数字货币定义为“具有价值特征的数字支付工具”,是中央银行的负债,由中央银行进行信用担保,具有无限法偿性。中国人民银行数字货币研究所所长穆长春对于数字人民币则表示,“数字人民币是由人民银行发行的数字形式的法定货币。由指定运营机构参与运营并向公众兑换,以广义账户体系为基础,支持银行账户松耦合功能,与纸钞和硬币等价,具有价值特征和法偿性,支持可控匿名。”

2018年国际清算银行下属的支付和市场基础设施委员会(Committee on Payments and Market Infrastructures,CPIM)提出“货币之花”对央行数字货币进行了四个关键属性的定义:发行人、货币形态、可获取性、实现技术。如图三所示,央行数字货币是“货币之花”的中心,发行人是央行;实现形式可以是体现传统账户的数字,即基于账户型,或者是基于名下的一串由特定密码学与共识算法验证的数字,即基于价值或基于代币型。根据应用场景不同,又可分为批发端和零售端,前者仅限于资金批发市场,如银行间支付清算、金融交易结算等,后者在社会上流通。

另外,CPIM认为央行数字货币具有以下特征:

可用性:目前传统的央行货币(存款准备金余额)仅限于在中央银行的运行时间内使用,每周7天,每天小于24小时;央行数字货币可以在一天24小时、一周7天或者仅在特定时间使用;

匿名性:基于代币的央行数字货币,原则上可以以一种类似于私人数字货币的方式提供不同程度的匿名。一个关键的考量是在平衡对中央银行的匿名程度和反洗钱和恐怖主义融资以及个人隐私保护之间的关系;

转移机制:现金转移是点对点,存款准备金通过中央银行进行转移,央行数字货币通过点对点或中介进行转移,也可通过商业银行或者第三方代理进行转移;

计息:央行数字货币计息(正或者负)在技术上是可行的;

限额或上限:对央行数字货币使用或持有进行量化限额或上限。

央行发行数字货币的动因

从政治和经济角度来说,央行发行数字货币有如下五点动因:

维护国家货币主权和法币地位。近年来,各类私人加密数字货币出现在大众视野。私人加密数字货币是由非银行机构创建、在区块链上发行、拥有独立计价单位的数字货币。截止到2019年6月,全球已有超过2600种私人加密数字货币。2019年6月,在非实体货币界掀起轩然大波的事件是Facebook发布了数字货币“Libra”白皮书。Libra虽然部分用到了区块链技术,但它不再是去中心化的,有很明显的组织和主体;包括Facebook和WhatsApp等社交软件在内,Libra可能拥有至少27亿的用户,社会动员能力巨大;它竖起了一杆普惠金融的大旗,主要市场在跨境支付和发展中国家。Libra如果不被监管,也有可能导致地下经济通道完全打开,成为非法交易的工具。所以,为了保护一国的货币主权和法币地位,央行需要未雨绸缪。从全球范围来看,国际清算银行在2020年1月发布的数据显示,全球66家央行中,80%的央行正在研究数字货币,较2018年增长10%。其中,10%的央行即将发行本国中央银行数字货币(CBDC)。由此可见,在各国央行都积极研究数字货币的背景下,我国具有参与并且争取研究和发行主导权的必要。从货币层次上来分析,M0货币端目前仍存在三大比较突出的问题:第一,现有M0的匿名性使其存在被用于洗钱和恐怖主义融资等风险;第二,互联网支付基于银行卡账户紧耦合的模式无法满足公众对匿名支付的需求;第三,目前我国仍存在银行账户服务和通信网络覆盖不佳的地区,当地公众对M0货币(现钞)的依赖程度还比较高。因此央行发行注重替代M0的数字货币是既符合国情又顺应公众对小额高频支付业务的需求(根据不同级别的钱包设定交易限额和余额限额),同时还能有效防范M0货币被用于洗钱和恐怖主义融资等风险。

降低实物现金的运行成本。现在纸钞、硬币的印制、发行、贮藏等各环节成本相对数字货币都非常高,还需要不断投入成本进行防伪技术研发。同时由于电子支付的发展,纸钞和硬币的便携性不足,使用场景逐渐萎缩。纸币等传统货币的发行和使用成本高,但安全性低。随着电子货币和虚拟货币在我国的大量使用,新技术正逐渐改变人们的思想观念,支付习惯和生活方式。数字货币相对于传统货币而言,成本更低,使用更加便捷,同时也可以提升经济质量,增加经济效益。

居民匿名交易与国家反洗钱需求。随着安全意识和数据保护意识的提升,普通用户自身存在一定的匿名支付和匿名交易的需求。但是现在的支付工具,无论是移动支付还是银行卡支付都无法摆脱银行账户体系,满足不了匿名的需求,也就不能完全取代纸钞支付。但从央行的角度看,未来的数字货币要尽最大努力保护私人隐私和匿名支付需求。并且,社会安全秩序也同样重要,在遇到违法犯罪问题时要保留必要的核查手段。反洗钱、反逃税、反恐怖融资都可以用大数据的方式来进行。虽然普通的交易是匿名的,但是用大数据识别一些行为特征,实可以锁定特定的人的真实身份的。

电子货币与信息技术的发展提供了基础。在我国,互联网的普及,个人电脑和智能手机数量的迅速增长为电子货币的普遍使用创造了条件。目前,我国是全球电子商务最活跃的经济体,移动支付处于世界先进水平。法定数字货币的使用和推广同样需要移动终端的普及。微信和支付宝等第三方支付平台的广泛使用不仅为人们提供了便捷的支付方式,更促进了支付理念的创新和支付技术的发展。因此,电子货币在我国的发展有助于法定数字货币的发行和使用。区块链、大数据、云计算等技术的发展也为央行数字货币的发行和管理提供了技术支持。

人民币国际化的推进需求。目前,美元仍是全球范围内最主要的结算货币,根据国际货币基金组织的数据,全球约有58%的外汇储备以美元计算,全球约40%的债务以美元计价。在人民币跨境支付系统(CIPS)上线之前,人民币跨境清结算高度依赖美国的SWIFT系统和CHIPS。但高度依赖SWIFT和CHIPS系统存在一定风险,及高收费、低效率等缺陷。目前,人民币国际化有三个重要条件,第一,人民币在境外有一定的流通度,第二,在国际贸易中以人民币结算的交易要达到一定的比重,第三,以人民币计价的金融产品成为国际各主要金融机构包括中央银行的投资工具。而以区块链技术为基础的数字货币与金融具有天然的融合性,使用数字货币将会极大提高跨境结算的速度,其安全性也比传统跨境结算高得多。随着中国的国际影响力和海外资本的扩张,央行数字货币将成为人民币国际化的重要推动力量。

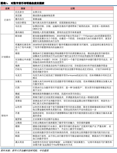
全球其他国家数字货币研究以及发行进展

2019年1月,国际清算银行发布了一项关于数字货币研究现状的调查报告,报告涵盖了全球63家央行对央行发行数字货币的态度、研究原因和研究进展。调查显示,当前大多数央行都在研究数字货币,其中大部分在进行概念性研究工作,包括与他国中央银行的跨国合作。不过,尽管大部分国家央行都在对数字货币进行研究,但对央行数字货币的发行却基本上保持谨慎观望态度,只有少数中央银行正在进入试点阶段,甚至有更少的国家认为短期或中期内有可能发行数字货币。而据对29个国家央行对数字货币的态度及现状的最新统计,有6家央行已发行数字货币,8家计划推出,9家处于研究中,2家暂不考虑,3家明确反对央行数字货币。就央行数字货币的总体目标而言,目前主要围绕现金问题,要么是为了应对无现金化,要么是为了组织现金的使用,从而支持电子创新和数字支付。

我国在央行数字货币领域的探索

我国最早从2014年就开始央行数字货币领域的探索,2014年央行成立数字货币研究小组,旨在论证央行发行数字货币的可能性。2016年7月央行启动数字票据交易平台原型研发工作,2017年1月中国数字货币研究所成立,“区块链电子钱包”(BOCwallet)的iOS版上线。央行下属数字货币研究所在深圳成立“深圳金融科技有限公司”,并参与贸易金融区块链等项目开发。在2020年9月24日第九届中国支付清算论坛上,央行副行长范一飞表示,数字人民币是金融供给侧结构性改革的重要内容,是运用新技术对M0的数字化,旨在为数字经济发展提供通用性的技术货币。目前数字人民币已取得阶段性成果,正在进行内部的封闭测试。

与此前媒体报道的央行数字货币首批试点机构将包括工、农、中、建四大国有商业银行和移动、电信、联通三大运营商相吻合。除了试点银行,央行数字货币还曾曝光在苏州、雄安、成都和深圳将进行落地试点,有成都太古里的商户在做应用测试。目前种种迹象表明,央行近期正在加速推进数字货币落地,例如在今年年初部署的2020年中国人民银行工作会议上就强调,法定数字货币研发进展顺利,央行今年将继续稳步推进法定数字货币研发。

此外,我国央行在数字货币领域也进行了对于专利技术的探索。自2016年3月份中国人民银行印制科学技术研究所最早申请法定数字货币相关专利以来,至2019年9月,央行的4家机构共计申请了84项专利。中国人民银行数字货币研究所、中国人民银行印制科学技术研究所、中钞信用卡产业发展有限公司杭州区块链技术研究院、中钞信用卡产业发展有限公司北京智能卡技术研究院分别申请数字货币相关专利52项、22项、6项和4项。从专利申请时间可以看出,中国央行在法定数字货币领域的研发工作进行了前瞻性的布局且研发时间跨度较长,为中国法定数字货币的发行做了充分的准备工作。

在过去的五年,中国人民银行以数字货币研究院为核心,联合数家商业银行,从数字货币方案原型、数字票据等多维度研究央行数字货币的可行性。

央行数字货币的运行机制

央行数字货币的发行采取“中央银行—商业银行/其它营运机构”的双层运营体系以及“一币、两库、三中心”的运行框架。双层运营体系的第一层是中国人民银行与商业银行及其它营运机构的直接互动,第二层是商业银行及其它营运机构与个人以及企业等市场参与者之间的交易。第一层,中国人民银行通过商业银行/其它营运机构发行并回笼央行数字货币。第二层,获得央行数字货币的商业银行或其它营运机构对其进行分发,使其在市场上流通。“一币、两库、三中心”的运行框架中的“一币”指央行数字货币,“两库”指人民银行的发行库和商业银行的银行库,“三中心”是央行数字货币的登记中心、认证中心和大数据分析中心。其中,登记中心负责记录发行、转移和回笼央行数字货币全过程的登记。认证中心负责对央行数字货币用户的身份进行集中管理,这是央行数字货币保证交易匿名性的关键,央行数字货币的一个主要问题是要在匿名性和反洗钱和反恐怖融资等监管需求之间做出权衡。大数据中心通过对于支付行为的大数据分析,利用指标监控来达到监管央行数字货币非法用途的目的。

在运营投放、管理模式和技术选择上,中国的央行数字货币有自身的特点。

1、双层运营投放体系:4点考虑和3个影响

首先,中国央行数字货币设计了双层的运营投放体系而不是由人民银行直接对公众发行数字货币的单层运营体系。在双层运营体系下,上层是央行,由央行对发行的法定数字货币做信用担保,因此央行的数字货币与人民币一样具有无限的法偿性;运营投放体系的下面一层由不同的商业银行构成,商业银行等机构负责面向公众发行央行数字货币的同时,需要向央行100%缴纳全额准备金,以保证央行数字货币不超发。

央行数字货币采用双层的运营投放体系有四点考虑:

第一,中国幅员辽阔、人口众多、经济结构复杂,各地区的经济发展水平、资源禀赋、和人口素质都不尽相同。因此在中国发行央行数字货币是一项极其复杂的系统工程。单层的数字货币运营投放体系将让央行独自面对所有公众,给央行的运营工作带来极大的挑战。

第二,商业银行等机构已经发展出了比较成熟的IT技术设施和服务体系,在金融科技的运用和相关人才储备等方面已经积累了一定的经验,采用双层运营体系可以充分发挥商业银行等机构在资源、人才和技术等方面的优势,同时避免了另起炉灶的巨大浪费。

第三,央行发行的数字货币面向的用户是广泛的公众,覆盖十几亿人口的系统规模庞大,想要保证稳定高效地运行非常不容易,面临诸多风险。双层的运营体系有助于化解风险,避免风险过度集中。

第四,在单层的数字货币运营投放体系下,可能会导致金融脱媒。央行面向公众直接投放的数字货币在信用等级上要高于商业银行的存款货币,可能会对商业银行存款产生挤出效应,进而影响商业银行的贷款投放能力。

而央行数字货币采用双层运营投放体系的影响则体现在下面三个方面:

第一,央行发行数字货币不改变流通中货币的债权债务关系。起初央行行使国家职能发行的货币是有着黄金等具有真实价值的物品作为可兑换储备的。公众接受了央行发行的货币,就等于将黄金等有真实价值的物品借了央行,而公众只持有兑付凭证,也就是说,货币是中央银行对公众的负债。当国家凭借国家信用强制规定法定货币而不再依赖黄金储备时,这种信用关系和负债关系并没有改变。从这种角度来说,所有流通中的货币包括央行发行的数字货币都是央行的负债。

第二,央行发行数字货币并不改变现有的货币投放体系和二元账户结构。以1994年10月中国人民银行出台的《银行账户管理办法》为起点,经过20多年的发展,我国已经基本形成了由二元账户结构支撑的货币投放体系。央行的数字货币也采用了与二元账户结构相似的双层投放运营体系。

第三,在不影响现有货币政策传导机制的前提下,央行数字货币不会强化顺周期效应。经济增长一般会经历萧条、复苏、繁荣、危机完成一个完整的周期,在经济繁荣时,扩张的货币政策便是顺周期政策,在经济萧条时又变成逆周期政策;类似地,紧缩的货币政策在经济繁荣时是逆周期政策,而在经济萧条时是顺周期政策。经济繁荣时扩张的货币政策会加大通货膨胀的压力,经济萧条时紧缩的货币政策会加大通货紧缩的压力,是为顺周期效应。由于央行发行的数字货币并不对现有的货币政策传导机制产生影响,因此与顺周期效应天然隔绝。

2、中心化管理模式:与比特币等数字货币有本质区别

中国央行数字货币采用了中心化的管理模式,这与以比特币为代表的去中心化数字货币有着本质区别。

(1)央行数字货币仍然是中央银行对社会公众的负债,这种债权债务关系并没有随着货币形态的变化而改变;

(2)为了保证并加强央行的宏观审慎和货币调控职能,需要继续坚持中心化的管理模式;

(3)央行数字货币的双层运营投放体系下由指定的机构进行货币的队员,这需要中心化的管理以避免指定运营机构的货币出现超发;

(4)只要二元账户体系和原有的货币政策传导机制没有改变,央行的中心管理模式和地位也就不会改变。

最后,对一个需要支持广泛公众使用的央行数字货币体系来说,如果采用纯区块链技术的架构,目前还无法实现零售层面所需要的高并发性能。因此,在技术道路的选择上,中国的央行数字货币并不预设技术路线,也不依赖某一项技术。此外,相关负责人表示,央行的数字货币是可以支持智能合约的,不过只会支持有利于货币职能的智能合约,对于超过货币职能的智能合约还是会保持比较审慎的态度。此外,央行指定的部分运营机构也会采用不同的技术路线做法定数字货币的研发,最终通过市场竞争实现数字货币的系统优化。

数字货币将推动支付生态SaaS化,促进数字经济跨越式发展

根据第十四届中国支付与场景金融(银行)大会的参与方,数字货币的发行及流通将会影响并涉及以下组织机构:政府、商业银行(信息科技部,风险管理部,数据中心,网络金融部,信用卡中心,资金结算部,运营管理部,计划财务部,电子银行部,零售业务部,普惠金融部)、卡组织、第三方支付企业、收单机构、聚合支付、通讯运营商、手机厂商、支付终端、场景支付公司、金融科技公司、区块链、云计算、IT运维、征信、智能风控、大数据、软件解决方案供应商等公司与企业。

2020年10月25日,央行数字货币研究所所长穆长春在外滩金融峰会上明确了数字货币和第三方支付平台的关系,数字货币和支付宝等支付工具,并非处于同一维度。微信和支付宝是金融基础设施,是钱包,而数字人民币是支付工具,是钱包的内容。在电子支付场景下,微信和支付宝这个钱包里装的是商业银行存款货币,数字人民币发行后,大家仍然可以用微信支付宝进行支付,只不过钱包里装的内容增加了央行货币。同时,腾讯、蚂蚁各自的商业银行也属于运营机构,所以和数字人民币并不存在竞争关系。并且他还对数字货币运营环节各机构职责做出解释,具体为,在厘清责权利关系的基础上,由作为指定运营机构的商业银行和其他商业银行,以及其他的商业机构比如说第三方支付机构,共同向公众提供数字人民币的流通服务。

虽然目前央行数字货币仍处于试点推广阶段,但经过研究央行数字货币的相关政策文件、权威发言以及试点城市的数字人民币红包的发放和运行方式,我们认为整体央行数字货币的支付生态链将涉及的主要参与方包括商业银行,第三方支付平台/公司,C端用户、商户端和产业服务商,其中第三方支付平台/公司主要提供数字人民币的流通服务和商户数字化升级服务,以及为产业服务商赋能。央行数字货币将通过数字人民币APP渗透第三方支付厂商现有场景,直连C端用户,同时直连或间联第三方支付平台/企业,并由此丰富C端用户支付手段,而为了增强商户客户粘性,第三方支付公司将进一步推动“支付+SaaS”战略,推动商户端的数字化升级,并基于“数据+科技”赋能产业服务商,促进数字经济跨越式发展。

具体而言:

第一,在目前的运行框架下,第三方支付平台/企业虽然不直接参与央行数字货币的发行,但有望在数字货币托管和数字人民币的流通服务中发挥重要作用。中国人民银行已明确数字货币遵循传统的中央银行-商业银行的二元模式运行框架,因此,中国人民银行不会在央行数字货币中向私营机构开放资产负债表,私营机构通过向中国人民银行缴纳备付金而换取数字货币的可能性很小。但如果央行数字货币钱包依托的公私钥应用在普及程度、用户体验和私钥安全管理等方面没有显著提升,那么数字货币托管的地位将非常重要,并将与数字货币支付相融合,这应该是以私营企业为主的第三方支付行业参与央行数字货币的主要机会,而且如前文所述,第三方支付行业可以与商业银行一同为公众提供数字人民币的流通服务。从央行在央行数字货币前期的应用场景推动落地中,尤其需依赖头部互联网机构进行用户引流,同时银行、清算机构等多主体合力推进。也可看出,在后续的应用场景中,数字货币将更倾向于发力用户端,从头部企业下沉至单个用户,使其具备更多的生活化特性,以增强用户的普及率。

第二,央行数字货币的发行,为无现金支付提供了标准化、安全、统一的基础支付环境。对于第三方支付公司,目前对于用户的兑付承诺主要来源于商业银行的备付金存管以及或有的隐含担保,而支付信息的流转依靠互联网的支撑,数据信息在网络中的传输面临病毒或者黑客攻击的风险,而央行数字货币作为加密字符串,本身具有极高的安全性,能够实现点对点直接支付,因此央行数字货币的发行会使得整体无现金支付环境更为安全,有利于减少第三方支付行业的信息泄露与交易欺诈行为,为第三方支付提供了标准化、安全统一的底层支付环境。

第三,第三方支付公司将进一步深耕商户服务,支付生态SaaS化。央行数字货币本身并不会对支付公司构成竞争,但基于数字货币可能发放的模式,数字人民币APP会分流部分支付公司的流量,但数字人民币APP本身目前并不提供除支付之外的服务,无法满足商户端的账户管理、营销管理和经营管理需求。因此,为了增加商户的粘性,经营C端现有流量,第三方支付公司将继续深耕商户服务,发力SaaS服务,支付与SaaS将进一步融合。

第四,央行数字货币有望使得第三方支付公司对接更多的应用场景,提供更多的创新服务。数字货币可以基于现有金融基础设施运行,第三方支付在现有平台上接入,将原有支付账户体系转化为数字货币。数字钱包遵循相同的规范和接口,不同的第三方支付公司开发的钱包可以兼容运行。通过智能合约打破应用层的区隔,使得不同第三方支付之间的应用、各类场景应用,都能在相同的智能合约下运行,便于第三方支付对接更多应用场景,也便于满足客户个性化的需求。

第五,双离线支付在技术层面虽然可以实现,但实际推广需要较高成本和时间,商户及用户习惯改变亦不容易。央行数字货币支持面对面双离线支付,具体流程如下:付款方在离线状态下构造交易报文并签名,然后将已签名的交易报文通过近场通信交给收款方,收付双方在后续联网时提交给商业银行/央行数字货币登记系统入账。对于个人之间的转账,未来若智能手机均支持,双离线支付的“碰一碰”会是较为便捷的方式,但在远程线上转账,我们认为用户仍会遵循社交及使用习惯。而对于用户向商户的付款,双离线支付需要商户端的设备升级,且改造升级成本较高甚至需要另设终端,据了解,目前深圳试点的商户主要是由银行工作人员在原有POS机的基础上增加了数字货币支付选项,但暂不支持双离线支付,而且商户及用户对于扫码支付已经形成了习惯,改变用户习惯则需要大力推广甚至广泛补贴。

央行数字货币相关投资标的梳理

具体到投资标的,主要涉及到央行数字货币的顶层发行环节与流通应用环节:

顶层发行环节:央行数字货币的本质是加密字符串,认证和密码体系将会贯穿央行数字货币的发行流通的全过程,同时从国产替代和自主可控的角度国产密码、安全认证领域将会受益;此外央行作为货币运行体系的组织管理者,在法定数字货币运行中具有大数据主体责任,建议关注大数据分析领域标的。

流通应用环节:(1)央行采用“中央银行-商业银行”二元体系,一方面催生商业银行IT系统升级需求,另一方面催生商业银行对科技服务以及大数据分析的需求;(2)央行数字货币的使用,需要对商户端的终端支付设备进行升级,商户对于账户管理的需求也将有所提升;(3)在央行数字货币对用户端和商户端的推广应用中,需要具备C端流量和B端流量优势的企业配合进行普及。

风险提示

支持政策不及预期:央行推进法定数字货币势在必行,但其正式落地仍受到诸多因素掣肘。

全球经济、金融系统性风险:疫情引发全球经济动荡,经济超预期下行若触发全球金融危机,央行可能会延缓推广数字货币进程。

技术风险:区块链技术发展不达预期,央行数字货币真正落地实施时可能会遇到未知技术难题。

加载中...