新浪财经

乐天等韩国免税店 如何抓住中国市场这根“救命稻草”?

界面新闻

关注

原标题:2020年最惨渠道,韩国免税店如何抓住中国市场这根“救命稻草”

10月27日,韩国乐天免税店宣布将引进中国消费信贷产品“蚂蚁花呗”支付,希望通过此举吸引更多的中国年轻消费者。乐天免税店相关人员表示,目前主要的中国消费群体都集中在20-39岁之间,其占比高达80%。所以本次率先采用“花呗”付款也是为疫情后中国游客大幅增加做准备。

今年受到疫情影响,今年2月,中国赴韩游客数同比降77%至10.4万人,仅占游客总数15.2%,而去年同期为37.7%,4月前往济州岛的外国游客仅有1159名。韩国免税店销售额从去年12月的2.28万亿韩元(约合135亿人民币)跌至今年2月的1.1万亿韩元(约合65亿人民币),到了4月更是跌破1万亿韩元大关。

韩国三大免税店,纷纷开展“自救”行动

据悉,韩国免税店仓库使用率已达150%,其中乐天免税店库存超过1万亿韩元(约合58亿元),而新罗、新世界免税店也达到8000亿韩元(约合48亿元)、6000亿韩元(约合36亿元)。面对如此高的库存量和日益减少的中国市场,韩国三大免税店又将采取怎样的行动“自救”呢?

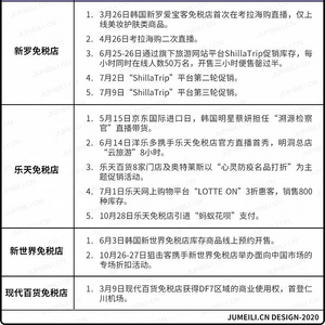
新罗:首登国内电商直播,网购平台打折促销

在疫情发生后,不少韩国免税店纷纷暂停营业,4月以来,韩国免税店行业整体销售额同比降九成,店内囤货高达数十亿人民币。面对国内的直播热潮,韩国新罗免税店选择与考拉海购合作,拓宽线上业务。于3月27日,在韩国新罗爱宝客免税店,进行直播带货,初试阶段仅上线了美妆护肤类商品。在直播中,主播带领消费者“云逛街”,根据粉丝留言进行现场试色等。在直播同时,消费者可以通过考拉海购7折购买免税店同款。

随后又在4月24日再度上线直播,直播当天门店延长营业时间一小时,还派出门店职员用中文隔空宣传:“第一次用这种方式带大家逛店,希望大家为我们点赞。”

面对巨大的库存压力,新罗免税店还在6月25-26日,通过旗下旅游网站平台ShillaTrip开始促销免税店商品库存,共20个名牌560余种产品,每小时同时在线人数50万名,开售三小时便售罄过半,。

ShillaTrip是新罗网上免税店去年12月推出的旅行中介平台,该平台销售包含大众化高端品牌在内的40多个品牌产品,其销售价格比百货商店的正常价格优惠30%~50%。而后在7月2日进行第二轮库存免税品促销。

乐天:携手国内电商平台,带领消费者“云旅游”

今年的515京东国际进口日中,乐天携手京东美妆开启海外直播首秀,邀请韩流明星蔡妍作为“溯源检查官”,进行现场直播。直播两小时,观看人数超百万。期间蔡妍同乐天免税店负责人一起,在各大品牌专柜邀请柜姐现场讲解亲测。直播过程中,消费者可以通过低于免税店的价格买到产品。

在6月14日下午,韩国乐天免税店携手洋乐多,在百亿补贴官方直播间开启直播首秀,直播期间,主播在韩国乐天免税店明洞总店内“云”旅游8小时。期间也是在各大品牌专柜,邀请专柜人员实时讲解品牌并推荐产品,同时采用发送红包等形式送福利吸粉。

在乐天免税店40周年当天,乐天官方代表做客直播间,与观众互动,为直播商品做正品背书。

不仅是线上直播,乐天免税店从6月23日起陆续线上销售库存免税商品。通过乐天网上购物平台“LOTTE ON”销售价值100亿韩元(约合人民币5845万元)的库存免税品,开播首日活动上线一小时就售出七成产品。同时,乐天免税店还进行以“心灵防疫名品打折”为主题的促销活动,乐天百货在8个门店和奥特莱斯进行库存免税品的第一轮线下销售。

新世界:举办韩国品牌黑色星期五超级折扣

10月27日,韩国新世界免税店携手狙击客面向中国消费者推出品牌折扣活动,于10月26日 - 27日在新世界免税店停业关门后举办专场活动。

当天狙击客邀请旗下20组直播带货主播以及10位在韩人气网红参与活动,而这场非公开官方活动首日销 售额达到1200万人民币,27号结束后销售额突破3000万人民币。

韩国新世界免税店是最早开始通过非免税渠道销售免税品的企业,但是新世界线上销售的免税品并不包含化妆品、香水等免税品在内。韩国国内的消费者可以以免税价的6折购买。

疫情后韩免税市场回暖,但代购产业恢复较难

据相关报道,韩国免税店从7月开始逐渐回暖,并连续三个月保持增长,同期免税店客流51.7万多人次。而本次销售额增长,也与疫情过后中国代购稍有增多有关,但由于入境需要隔离,人流量还是相对较少。

对比去年,韩国免税店1~6月的营业额达11兆6568亿韩元(约合人民币691亿元),其中的3月和5月单月销售额首次超过2兆韩元(约合人民币118亿元)。而在今年4月却最低跌至9867亿韩元(约合人民币59亿元),跌幅接近50%。随着国内疫情缓解,中国代购业重启,8月免税店销售额环比增加2000亿韩元,但也仅恢复至去年同期的三分之二。

从2019年初中国电商法出台后,个人代购业务逐渐减少,代购业务走向规模化。不能走出国门的消费者开始倾向网购,据相关数据统计,今年上半年全国网购金额超 5 万亿元,同比增长7.3%,到2022年这一数据将增长到6.4万亿元以上。

就在今年双11前夕,天猫国际开启“云出境购物季”活动,让消费者在家就能云逛全球免税店、药妆店、百货商场等,还有最快72小时到货的物流服务。

将眼光放长远,韩国免税业想要复苏依然离不开旅游业的回潮。目前只是缓兵之计,只有游客的到来,才能拯救在韩免税店的困境。但这也需要国家的“松绑”和折扣让利,来快速吸引消费者。同时扩张内容电商领域,找到适合自己的商业模式,才能细水长流下去。

加载中...