新浪财经

【广发宏观吴棋滢】新预算法实施条例落地带来哪些变化?

新浪财经

关注

来源:郭磊宏观茶座

广发证券资深宏观分析师 吴棋滢

wuqiying@gf.com.cn

广发宏观郭磊团队

报告摘要

第一,《预算法》素有“经济宪法”之称。经历长达6年打磨的预算法实施条例颁布,其中有哪些重要变化值得关注?

第二,专项债重要性进一步提升,政府性基金超收收入需优先偿还专项债务,这有助于缓解扩容与偿债之间的潜在矛盾,保障专项债偿债资金来源的稳定性。

第三,第二本账政府性基金预算的调出模式表述有变,未来四本账腾转模式或有微调。第三本账国有资本经营预算收入的重要性亦有抬升,或将进一步发挥其对财政收入的积极作用。

第四,除四本账之间的腾转模式以外,实施条例正式稿对账内的调剂模式也作留白处理,各级财政部门或将拥有更加灵活机动的资金支配权。

第五,实施条例提出建立地方政府债务风险评估指标体系;地方政府违规举债追责制上升至法律层面;政府资产负债表编制工作再次提及;涉及违规举债的PPP、创业投资引导基金、产业投资基金等投资模式的支持表述被删去。

第六,此外,这次实施条例还对央行的国库经理权、各类园区财政等一些重要问题作出了回应:一,央行的国库经理权问题尘埃落定。二,特别强调了开发区财政不作为财政一级预算,不具备独立性。

第七,五中全会公报关于十四五期间改革的部分包括“建立现代财税金融体制”,未来财税体系改革方向主要有哪些?

内容摘要

《预算法》素有“经济宪法”之称。经历长达6年打磨的预算法实施条例颁布,其中有哪些重要变化值得关注?预算法素有“经济宪法”之称。日前,国务院正式颁布了《中华人民共和国预算法实施条例》(下简称“实施条例”),实施条例是预算法的细化阐释,是财政部门现实操作的规范手册,其重要性不言而喻。事实上,2015年《实施条例》征求意见稿就已发布,但条例正式文件却历经了长达6年的打磨方才落地;足见各部门对条例的重视。实施条例将对我国财政预算体系产生长足的影响。

六年来,我国的经济与财政现状已发生了不小的变化,《实施条例》的颁布对财政体系整体而言有何意义?其中又有哪些可能影响未来财政走向的细节值得关注?

第一,实施条例将此前零星分布的财政体系操作细节汇成规范体系,可以看作中央财政对地方基层的指导手册,如全面实施财政支出项目库管理模式、建立地方项目库(项目类支出门槛提高)、明确规定转移支付的提前下达比例红线(省以下基层可提前安排)等;第二,预算体系更成熟,如次年预算编制时间提前半年(时间更充裕)、提出建立专项转移支付评估和退出机制(提高转移支付资金效率)等;第三,将违规行为上升至法律意义,如地方政府违规举债;第四,对现有的一些争议问题作出明确回应,如园区财政预算独立与否之争;第五,在六年修订的过程中,我国财政特征和一些财政工具都发生了变化,实施条例的修改过程本身也反映了这些变化。

专项债重要性进一步提升,政府性基金超收收入需优先偿还专项债务,这有助于缓解扩容与偿债之间的潜在矛盾,保障专项债偿债资金来源的稳定性。

实施条例新增规定:专项债纳入的政府性基金预算,其超收收入应当优先用于偿还相应的专项债务。近年来,地方专项债规模逐年扩容,对我国财政的支持作用也显著上升。然而专项债的偿债资金来源(政府性基金收入,大部分由土地出让收入组成)则在政策与经济的多重影响下,增速受限且波动剧烈。此外,由于政府性基金预算本身“以收定支,不列赤字”的特性,故强调若其出现短收,应减少支出实现收支平衡(同时可以进一步保障专项债的偿债资金来源)。可见,此举意在保障专项债偿债资金来源的稳定性,反映了专项债的越发显著的重要性,以及扩容增发和偿债收入之间的潜在矛盾。

第二本账政府性基金预算的调出模式表述有变,未来四本账腾转模式或有微调。第三本账国有资本经营预算收入的重要性亦有抬升,或将进一步发挥其对财政收入的积极作用。

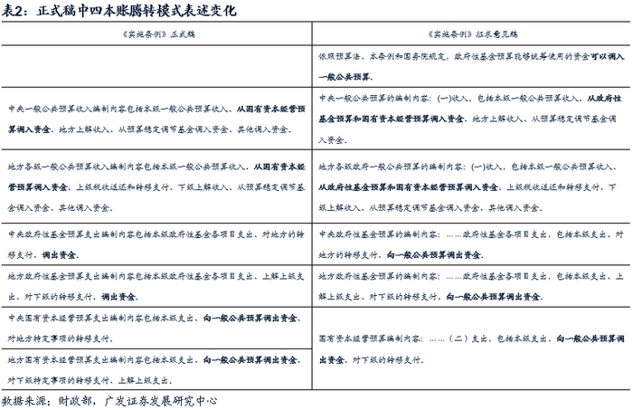
承接上一点,或是为了保障专项债的偿债资金来源稳定,实施条例对政府性基金预算的调出模式相关表述也发生了变化:(1)政府性基金预算中“向一般公共预算调出资金”变为“调出资金”;(2)一般公共预算中“从政府性基金预算和国有资本经营预算调入资金”简化为“从国有资本经营预算调入资金、其他调入资金”。财政部长在解读文章中也不再提及政府性基金调入一般公共预算。

对此,我们认为短期内四本账之间的腾转模式较难发生显著变化,但或是由于专项债的扩容,未来政府性基金收入调入一般公共预算的比重将有所下调,以保障专项债务的偿还(图1)。

第三本账国有资本经营预算在这一动态变化的过程中,其重要性也将有所抬升。未来广义财政收入对第三本账的依赖度预计也将提高。实施条例中“部分基层可以根据实际情况不单独编制本级国有资本经营预算,相关收支事项纳入一般公共预算”这一表述的删除也侧面印证了这一点。

除四本账之间的腾转模式以外,实施条例正式稿对账内的调剂模式也作留白处理,各级财政部门或将拥有更加灵活机动的资金支配权。

上面两点主要针对的是第二本账、第三本账是否腾转调入第一本账,即跨账腾转模式。实际上,征求意见稿中对同一本账内的调剂模式也曾有过严格规定,如一般公共预算的结余资金应补充预算稳定调节基金,不得挪作他用;结转结余资金应当由本级政府财政部门收回统筹安排使用;年终各级部门应当将预算周转金全部收回等。值得注意的是,这些表述在正式稿中均已被修改或删去。

由此可见,正如对政府性基金预算的腾转模式保留了余地一样,正式稿对账内调剂也留下了未来的调整空间。反映了在财政收支矛盾日益加剧的今天,各级财政部门需要更多的灵活与机动,以保障基本的财政支出稳定。

实施条例提出建立地方政府债务风险评估指标体系;地方政府违规举债追责制上升至法律层面;政府资产负债表编制工作再次提及;涉及违规举债的PPP、创业投资引导基金、产业投资基金等投资模式的支持表述被删去。

除留有空间的部分外,正式稿也针对地方违规举债行为作出了明确的规范,将对突破债务限额举债的部门单位及负责人员给予处分。这是自地方政府债务严监管以来,首次将相关处分措施上升至法律层面。同时,为防范并化解债务风险,实施条例提出建立健全地方政府债务风险评估指标体系,组织评估地方政府债务风险状况,对债务高风险地区提出预警,并监督化解债务风险。

此外,正式稿中再次提及政府资产负债表的编制工作——摸清家底,对衡量各级政府长期偿债能力的重要性不言而喻,对衡量各级政府长期偿债能力的重要性不言而喻,未来政府资产负债表的推出值得关注。

而对于PPP、创业投资引导基金、产业投资基金等地方财政投资模式,征求意见稿中曾出现的对它们的积极支持表述也被删去。究其原因,或是因为近年来这些模式成为了地方政府违规举债的伪装通道所致。也正因如此,财政部于2018年起加强了对PPP模式的监管与规范,自此PPP市场历经了两年多的回调期(但二季度以来相关指标有回暖迹象)。

此外,这次实施条例还对央行的国库经理权、各类园区财政等一些重要问题作出了回应:

第一,央行的国库经理权问题尘埃落定。

央行对国库的权责由代理国库于1985年转变为经理国库。然而实施条例征求意见稿表示,央行经理中央国库应当接受财政部的指导和监督、地方国库由央行分支机构办理(而非经理)。

经过六年修订,实施条例正式稿最终修改了相关表述,保留了央行与央行分支机构对中央国库与地方国库的经理制,延续了目前央行与财政部的平行合作关系。

第二,特别强调了开发区财政不作为财政一级预算,不具备独立性。

正式稿中特别强调地方政府派出机关(主要指各类开发区,如高新技术产业园区、经济开发区、出口加工区等)不作为财政一级预算,引发了市场关注。实际上,各类园区财政本身在我国现有预算体系内从未真正独立。因此这次的新增表述,或意在厘清市场投资者与部分地方政府、园区管委对这一问题的认知,以及规范个别越权园区的财政归属与收支流程。

五中全会公报关于十四五期间改革的部分包括“建立现代财税金融体制”,未来财税体系改革方向主要有哪些?

五中全会公报提到“建立现代财税金融体制”,2019年《政府工作报告中》也强调“深化财税金融体制改革”。

就财税体系而言,我们理解未来进一步改革方向包括:一是加大预算公开改革力度,全面实施预算绩效管理,提高财政资金作用的及时性。二是深化中央与地方财政事权和支出责任划分改革,推进中央与地方收入划分改革,进一步理顺中央与地方财政分配关系。三是完善转移支付制度。四是健全地方税体系,稳步推进房地产税立法。五是规范地方政府举债融资机制。其中第一、三、五点同时也在《实施条例》中有所体现

核心假设风险:经济下行超预期,外部环境变化超预期。

目录

报告正文

日前,国务院正式颁布了《中华人民共和国预算法实施条例》(下简称“实施条例”正式稿)。自2014年新《预算法》修订通过后,其《实施条例》(征求意见稿)于次年随即公布。但条例正式文件实则历经了长达6年的修订打磨,方才落地,不仅反映了各部门对修例的重视与审慎,同时也体现了其中诸项敲定之艰难。

六年来,我国的经济与财政现状已发生了不小的变化,《实施条例》的颁布对我国当下的财税体系有哪些作用与启示意义?当中有哪些值得注意的边际变化之处?

一、实施条例正式的出台反映了什么?

《预算法》素有“经济宪法”之称,其《实施条例》几经考量,其重要性不言而喻。整体来看,就宏观角度的财税框架而言,正式稿出台对当下中国的财政预算体系或有如下影响,具体将在下文各章详述——

(一)宏观层面上,《实施条例》系统性地整合了此前零星分布于各政策文件的财政概念与实操步骤,从此各级预算部门从理论到实操更加规范化、体系化,可将其看作中央财政对地方财政的操作指导手册。由于《预算法》自修订以来缺乏对相应概念的细化解释,也没有标准流程的操作准则。因此部分财政部门与其他相关单位对其存在一定的认知不足或误解。例如《实施条例》对财政四本账的腾挪条件、各级财政转移支付提前下达比例、项目实施项目库管理等细节都作出了更加明确详实的规定,尽管此前财政部门已对这些工作开展实施,但部分地方财政或仍有不甚理解或不规范之处。现今《实施条例》对《预算法》各专业术语作出了进一步的阐释,可以看做中央财政对地方财政的实际操作指导。

此外,由于《实施条例》文件本身具有法律意义,因此写入文件的相关规定也较前期更具效力。如正式稿对地方政府违规举债新增规定:“各级政府、有关部门和单位有下列行为之一的,责令改正;对负有直接责任的主管人员和其他直接责任人员,依法给予处分:(一)突破一般债务限额或者专项债务限额举借债务……”。

(二)部分模糊问题尘埃落定,边界更加明确。与第一条类似,《实施条例》中对现今部分边界模糊的问题重新作出了定义,可为与不可为的边界线更加明晰,例如文件中特别强调了各类开发区、园区财政不作为一级独立预算,并对地方与中央税收共享政策作出了更加详细的规定。

(三)细节方面,《实施条例》正式稿较六年前征求意见稿表述出现多处改动,其中部分与六年来的财政变化息息相关,也从政策层面反映了各项财政工具的细微变化,进而对未来财税体系产生影响。例如——

1)较之征求意见稿,正式稿中新增强调了政府性基金收入(第二本账)应当优先用于偿还专项债,并弱化了政府性基金预算调入一般公共预算(第一本账)的相关表述(近年来第二本账的支持是第一本账的重要资金来源之一);

2)正式稿中对国有资本经营预算(第三本账)的着墨有所加重,也彰显了近年来第三本账日益提高的重要地位,未来或有进一步提升;

3)正式稿中删去了大部分关于预算收入调剂的有关规定,未来调剂方式或更加灵活;

4)正式稿中删去了对PPP、创业投资引导基金、产业投资基金等投资模式的支持表述,也反映了六年来的政策变化等等。

我们将在下文展开详细分析。

二、财政预算四本账现有腾转调剂模式或发生变化

第一,财政四本账之间的腾转模式留有调整空间:政府性基金收入或更多用于偿还自身专项债务。

简单回顾一下历史背景,中国财政预算体系四本账分别为:第一本账一般公共预算、第二本账政府性基金预算、第三本账国有资本经营预算、第四本账社会保险基金预算。

新《预算法》将四本账原先各自独立的壁垒打破:“政府性基金预算、国有资本经营预算、社会保险基金预算应当与一般公共预算相衔接”。对此,2015年《实施条例》意见稿进一步阐述,政府性基金预算、国有资本经营预算的结转结余资金可以调入一般公共预算;且政府性基金预算应包含“向一般公共预算调出资金”这一科目[1]

因此,自2015年起,地方财政加大了政府性基金预算、国有资本经营预算中的资金调入一般公共预算的力度,拓展了狭义财政预算收入来源。同一时期,受“开正门堵偏门”等政策的影响,一般公共预算收支缺口逐年扩大,而来自政府性基金预算的支持则部分缓解了这一困境(表1)。

简而言之,目前财政四本账的腾转方式为:第二、三本账(政府性基金预算、国有资本经营预算)可调入第一本账(一般公共预算),第一本账可补助第四本账(社会保险基金预算);反之则不可,即上述调剂过程均为单向(图1)。

然而,在正式稿中,对政府性基金预算的调出资金表述自“向一般公共预算调出资金”简化为了“调出资金”(而第三本账国有资本经营预算表述仍为“向一般公共预算调出资金”);与之对应地,一般公共预算收入相关表述也从“从政府性基金预算和国有资本经营预算调入资金”简化为了“从国有资本经营预算调入资金、其他调入资金”(表2)。

与此同时,财政部部长刘昆也在解读文章[2]中如此概括:“一般公共预算可以根据需要和财力适当安排资金补充社会保险基金预算,国有资本经营预算可以向一般公共预算调出资金”。

这一变化或许并不意味着现有的腾转模式将发生重大改变,它只是为未来的可能调整留下了更多的余地和空间,可根据实际的经济状况与财力水平(主要取决于土地出让金)灵活调整。但依然需要注意的是,这一表述调整至少释放了现有腾转模式可能微调的信号。例如,当财力充裕时,或可由原先间接的“政府性基金预算→一般公共预算→社会保险基金预算”调整为更加直接的“政府性基金预算→社会保险基金预算”(图1蓝色虚线部分);当财力紧张时,或可选择暂不调出,以保障自身专项债务的优先偿还(图1红色虚线部分)。结合当下财力状况,后一种情况相对概率更大,这一点也将在下文中看到辅证。

第二,预算资金的流转留有更多调整空间,各级财政调剂模式更加灵活。

实施条例征求意见稿中对预算资金的统筹安排、调剂等曾有严格的规定,如一般公共预算的结余资金应补充预算稳定调节基金,不得挪作他用;结转结余资金应当由本级政府财政部门收回统筹安排使用等等(表3)。在正式稿中,这些表述已经删去。此外,原先征求意见稿中对财政部门的年度预算周转金规定为“年度终了,各级政府财政部门应当将预算周转金全部收回,作为结余资金调入预算稳定调节基金”,在正式稿中亦将“应当”改为了“可以”(表3)。

可见,与财政预算四本账之间的资金腾转模式类似地,正式稿对预算资金的统筹安排、调剂模式也保留了更多的调整空间。同时也反映了在财政收支矛盾日益加剧的今天,各级财政部门需要更多的灵活与机动,以保障基本的财政支出稳定。

第三,四本账地位的改变:国有资本经营预算的重要性有所提升,对广义财政的支持作用逐步提高。

近年来财政预算四本账的重要性正悄然变化,主要为第二本账(政府性基金预算)与第三本账(国有资本经营预算)。

对于前者,如上述两点所示,主要体现在自2015年四本账相互衔接以后,大量的资金调出支持,以及专项债、抗疫特别国债的纳入等。

对于后者,考虑到近年财政收支矛盾的加剧,以及第二本账当中土地出让增幅有限且专项债务偿债压力提升等问题,未来第三本账地位提升的可能性不言而喻。在《实施条例》征求意见稿中曾有表述:“考虑到部分基层政府国有资本经营预算收入较少的现状,……可以根据实际情况不单独编制本级国有资本经营预算,相关收支事项纳入一般公共预算。”这一规定现已删去,由此可见国有资本经营预算的重要性有所提高,收入规模也在逐年扩增。

经过六年的变化,第三本账需要更加积极地发挥其对国家财力的支持作用。诚然,短期内第三本账大规模扩增较难实现;但财政收入对第三本账依赖度的日益提升是一种必然趋势,不可忽视。

三、专项债地位有所提升,地方政府举债进一步规范

第一,专项债重要地位凸显,偿债压力值得关注。

与上文对应,正式稿中新增了对政府性基金预算超收收入安排的强调:“政府性基金预算年度执行中有超收收入的,应当在下一年度安排使用并优先用于偿还相应的专项债务”。

这一新增反映了专项债日益剧增的重要性,稳定的偿债收入来源是保障专项债的主要因素。同时也体现了逐年扩容的专项债规模与波动幅度较大的政府性基金预算收入之间的矛盾性,未来随着这一矛盾的加剧,项目收益类专项债、普通专项债与一般债的利差预计也将小幅走阔[3]

此外,实施条例的颁布也确定了专项债的准确定义:用于有收益的公益性事业发展的专项债券。由于新《预算法》中并未对专项债务作出定义,实施条例需要对其作出进一步阐释。在实施条例征求意见稿中,专项债务的释义为“为有收益的公益性事业的发展举借的债务”,也于今年的正式稿基本确定。

这一定义便能较好地解释了2020年部分专项债资金注资中小银行的举措。

第二,地方债务管理体系进一步规范,建立地方政府债务风险评估指标体系,违规举债追责制上升至法律层面。

同样与债务相关的,正式稿较之征求意见稿新增了规定:“各级政府、有关部门和单位有下列行为之一的,责令改正;对负有直接责任的主管人员和其他直接责任人员,依法给予处分:(一)突破一般债务限额或者专项债务限额举借债务……”。

尽管前期已实施对地方违规举债行为的严格监管,但此次的《实施条例》将合规举债正式上升至行政管理与法律层面的意义。

第三,正式稿中删去了对PPP、创业投资引导基金、产业投资基金等投资模式的支持表述。

征求意见稿中,曾出现对PPP(政府和社会资本合作模式)、创业投资引导基金、产业投资基金等模式的积极支持(表8)。正式稿中已经删去。

这一变化反映了近年来地方财政对投资建设支持模式的转变。自2015年“堵偏门、开正门”“开明渠、堵暗道”以来,PPP等模式作为国家支持推广的明渠之一得到了长足的发展,但同时也积累了不少“伪PPP”、隐性债务等问题。因此财政部于2018年起加强了对该模式的监管与规范,也因此PPP项目库历经了两年多的调整回撤。

此外,值得关注的一点是,今年二季度起PPP各指标初现回暖。

四、备受关注的重要问题

第一,备受瞩目的央行国库经理权问题最终落听。

新《预算法》中对国库管理权保留了旧《预算法》中的“中央国库业务由中国人民银行经理”,但同时也强调了“各级国库库款的支配权属于本级政府财政部门”。

需要注意的是,在同期发布的《实施条例》征求意见稿中,对此表述略有不同:“中国人民银行经理中央国库业务应当接受财政部的指导和监督”、“地方国库业务由中国人民银行分支机构办理”、“中国人民银行分支机构和有关银行业金融机构办理地方国库业务应当接受本级政府财政部门的指导和监督”。经过数年的修订,正式稿中最终还是改回了原版的表述(表9)。这一问题相关表述的反复修改也反映了其重要性。

一是确立了央行经理国库制度的延续,意味着央行依然对国库业务具有监督经办的权责;二是删去了央行应当接受财政部门指导和监督的相关表述,并且依然强调了央地国库业务都需对财政负责,意味着国库方面央行与财政部门的平行而非从属的合作关系。总的来说,正式稿敲定了现状的延续,保证了央行经理权。当然需要强调的是,自1985年起,央行与财政部门于国库问题始终为平行合作关系,此次修订对实际操作层面并无较大改动。

第二,政府资产负债表的编制写入法律,对地方政府的长期债务规划将产生深远的影响。

正式稿与征求意见稿中均提出政府综合财务报告应包括政府资产负债表。党的十九大报告也要求加快建立现代财政制度,而包括政府资产负债表在内的政府综合财务报告体系是这一制度的重要内容。统计局发言人于2018年表示中国正在编制中央和地方政府的资产负债表。

摸清家底,是了解政府长期偿债能力、防范风险未雨绸缪的重要前提。《预算法》实施条例再次提出了这一点,也再次确认了编制政府资产负债表的重要意义。然而,考虑到编制工作体量巨大,短期内预计较难完成,政府资产负债表的公布值得期待。

五、争议问题的界定更清晰

第一,特别强调了开发区财政不作为一级预算。

相较征求意见稿,《实施条例》新增强调了“县级以上地方政府的派出机关根据本级政府授权进行预算管理活动,不作为一级预算,其收支纳入本级预算”。

其中,所谓“县级以上地方政府的派出机关”主要包括:①各级政府驻外办事机构、②政府职能部门设立的派出机构、③政府在特殊经济区域或特殊地区的派出机构,如各类开发区(含高新技术产业园区、经济开发区、出口加工区)及风景名胜区管理机构等。

换言之,《实施条例》对大部分国家级、省级、市级开发区进行了明确的界定,即开发区本身不能作为独立的一级财政预算,其收支均须由所属的上一级财政预算统筹分配。因此,此条引起了市场对园区管委会是否失去所谓独立财权的关注。

然而,事实上大部分开发区本身并无独立财权——

我国财政体系自《预算法》颁布以来,始终实施一级政府一级预算(图4)。其中,大部分开发区由于未设人大组织,并不具备独立预算资格,故所谓失去独立财权就无从谈起。此前,实施条例征求意见稿也早已提出派出机关收支纳入本级预算,此次正式稿只是新增强调了其“不作为一级预算”(表10)。

此次修例,或意在厘清市场投资者与部分地方政府、园区管委对这一问题的认知,以及规范个别越权园区的财政归属与收支流程。

第二,地方政府税收优惠政策的界定范围进一步清晰。

对于地方优惠政策,2015年征求意见稿中曾表示过的“除专门的税收法律法规外,各部门……不得规定税收优惠政策”“(各部门)未经国务院批准,不得规定对企业的财政优惠政策”已于正式稿中删除。

此外,实施条例正式稿中还规定:“地方政府依据法定权限制定的规章和规定的行政措施,不得涉及减免中央预算收入、中央和地方预算共享收入,不得影响中央预算收入、中央和地方预算共享收入的征收”(加粗部分为新增表述)。

两相对比,正式稿中一是删去了对各部门制定财税优惠政策的明确禁止令,保留了调整空间;二是更加清晰地界定了地方行政法规的禁区(“涉及中央预算收入、中央和地方预算共享收入”),方便地方政府制定相应税收优惠政策。

、十月后实操层面将出现的变化

除上述变化外,在基层财政部门实操层面也有一些值得注意的变化。尽管这些规定部分已写入征求意见稿,但《实施条例》的正式实施时间为2020年10月1日。

需要说明的是,其中部分规定(如提前下达转移支付比例)此前已于各文件有所披露,中央财政已按此规定执行,但下至地方层级执行力度或有不逮。新条例正式稿的颁布将这一比例规定写入法律层面,进而能够规范各层级地方政府严格参照,同时也对各基层编制下年预算、规划下年投资产生影响。

第一,预算编制时间提前半年,为提升预算合理性与可行性提供充裕时间。

新《预算法》实施条例规定财政部于每年6月15日前编制下一年度预算草案,县级以上地方财政部门则应于6月30日前编制预算。

在1995年制定的旧实施条例中,财政部编制预算时点为11月10日前,且并无对地方基层部门有明确要求。因此,自2021年起,央地财政部门编制下一年度预算时间将提前至6月;进而可为预算编制、修改、审批提供更多时间,提高各地预算编制的合理性与可行性。

第二,全面实施财政支出项目库管理模式,未来地方政府挖掘优质项目能力将迎来全新考验。

新《预算法》实施条例将项目作为预算编制的基本单位,并将要求细化至各部门及所属各单位需公开至项目层面。

此外,实施条例还新增规定,项目支出需实行项目库管理,并建立项目入库评审机制和项目滚动管理机制。目前,部分地区已开始试运行这一项目库机制,并将于今年10月起全面推行。

未来,无论是针对专项债、PPP项目,抑或是常规的财政支出本身对应项目,要求都将更加严格规范,准入门槛更高。同时也是对各地方优质项目挖掘能力的一个考验。

第三,完善规范转移支付体系,强调信息公开,明确规定提前下达比例,并提出建立健全专项转移支付定期评估和退出机制。

我国大部分地区对中央转移支付的依赖度较高,转移支付的管理制度也将影响着大部分省市的财力水平。

在新《预算法》实施条例中,对转移支付新增了详细具体的规定,如公开应细化至地区及项目等。从目前情况来看,中央层面对转移支付的去向已公开至省级层面,但专项转移支付并未公开至各项,而各地的公开程度则存在一定差异。

此外,新实施条例还对转移支付提前下达比例作出了明确规定,如一般性比例不低于90%,专项比例不低于70%。如前文所言,这一比例规定此前已于其他政策文件有所提及,中央层级应已照此比例执行,而实施条例将此条正式写入行政文件,有助于提高地方层级下达规范。

七、风险提示

经济下行超预期,外部环境变化超预期。

[1]“政府性基金预算、国有资本经营预算连续两年未用完的结转资金,应当作为结余资金,可以调入一般公共预算”、“政府性基金预算的编制内容:……,向一般公共预算调出资金”。

[2]http://www.mof.gov.cn/zhengwuxinxi/caizhengxinwen/202008/t20200821_3572503.htm

[3]《实施条例》:“设区的市、自治州以下各级一般公共预算年度执行中出现短收的……可以通过申请上级政府临时救助平衡当年预算”,而上级政府(省、自治区、直辖市政府)“可以通过在国务院下达的本地区政府债务限额内发行地方政府一般债券予以平衡”,这意味着一般债偿还保障机制与专项债(尤其是项目收益类专项债)不同。详见我们前期报告《地方专项债的偿债担保看什么?》。

加载中...