新浪财经

方正策略:“十四五”有哪些投资机会?

新浪财经综合

关注

原标题 【方正策略】“十四五”有哪些投资机会

来源 方正策略

核心观点

1、“两个百年”历史交汇期,“十四五”规划意义重大。改革开放以来,我国经济借助全球化趋势形成了以劳动密集型的低端制造业为主的单循环经济模式。然而,过去四十年我国实现快速发展的外部环境发生剧烈变化,经济全球化遭遇逆流,导致国内经济发展不确定性增大。因此,我们必须在国内建立一套完整的产业链,其中涵盖核心技术以及消费市场,并最终形成以国内大循环为主体、国内国际双循环相互促进的“双循环”发展新格局。所以,我们认为“双循环”战略是“十三五”时期“五大发展理念”的深化与提升,不仅将贯穿“十四五”时期,还将在中长期内持续引领经济高质量发展。在“双循环”战略思想框架基础上,结合包括《学习贯彻习近平新时代中国特色社会主义经济思想做好“十四五”规划编制和发展改革工作》系列丛书在内的相关文献资料,我们认为“十四五”时期存在以下五大产业投资方向。

2、消费升级。面对国际环境新常态,外需不确定性增加,外贸出口动能减弱,为平稳经济增长,我们要加快构建完整的国内大循环体系,而扩大内需就是这一战略重要基点。通过扩大内需建立国内大循环,需要立足于促进消费需求和增加有效投资。从消费来看,消费对经济的拉动作用将持续增强,不仅要促进传统消费复苏,还应积极培育新型消费增长,提高消费能力、增强消费意愿,汽车、新经济、医药消费等具备较大增量空间。

3、有效投资。促进强大国内市场的形成关键在于激活消费潜力并提升产业链水平,而投资存在供需两端双向拉动作用,是发展国内“大循环”战略的关键一环。投资工作需要肩负优化供给结构、促进经济结构调整的关键作用,需要提升关键领域和薄弱环节补短板力度,“两新一重”或将成为“十四五”时期投资新主线,新基建带动结构调整与创新发展,新型城镇化深挖内需潜力,交通、能源等重大工程平衡经济发展。

4、高端制造。“双循环”战略下,随着国内需求端潜力逐步释放,供给端同样需要实现产业链提质升级与之相匹配,从而真正实现由生产到消费的完整闭环内需体系。当前形势下,大国竞争日趋激励,国际技术合作不确定性增加,面对发达国家的技术封锁和产业转移,高、低端产业双流出的局面倒逼中国加快制造业高质量发展。以专用设备、国防军工、新能源为代表的高端制造产业发展前景广阔。

5、科技创新。“双循环”战略对科技创新的关键诉求在于解决国内“大循环”中的关键技术“卡脖子”问题,突破西方国家贸易壁垒与技术限制。真正满足国内高端消费需求,摆脱对国外高技术产品依赖,必须加大力度推进自主创新,补齐产业短板,实现关键技术的自主可控,解决市场内循环的供需梗阻。从另一方面来看,“十四五”时期正处于新一轮产业革命、科技革命实现重大突破的历史关口,新的工业革命将重塑全球生产要素分配。

6、金融服务。金融服务是“内循环”的润滑剂,在促进国内生产、分配、流通、消费过程中起到关键作用。另一方面,金融服务是“双循环”的连接器,通过扩大对外开放水平,金融服务业将成为中国“内循环”与全球“外循环”的重要纽带。

风险提示:政策力度不及预期,全球经济动能弱化超预期,疫情发展超预期,全球贸易环境恶化。

正文如下

“十八大”以来,我国经济社会取得了一系列历史性重大成就,为开启全面建设社会主义现代化奠定坚实基础。回顾“十三五”,我国综合实力大幅提升,改革开放不断推向深入,宏观杠杆率保持稳定,脱贫攻坚取得历史性重大成就。“十三五”规划对制造业、科技创新等多个领域提出要求,为中国经济的可持续发展提供动力。从制造升级看,智能制造、物联网、“双创”等多个有针对性的规划共同助力“十三五”制造业转型升级,并为“中国制造2025”等中长期目标奠定基础。从创新驱动看,“十三五”规划将创新放在五大发展理念之首,将“创新驱动发展成效显著”作为“经济保持中高速增长”之外的首要目标。“十三五”时期,我国科技创新能力不断增强,创新成果质、量齐升,先进制造业、战略性新兴产业在政策支持下加快发展,为新的产业机会带来巨大发展空间,包括信息技术、新能源、航空航天、新材料等重点发展领域形成投资机会。本文试图通过梳理近期“十四五”相关资料文献,初步展望未来五年发展方向,进而研判相关产业投资机会。

1 “十四五”规划展望及五大产业投资方向

“两个百年”历史交汇期,“十四五”规划意义重大。“十四五”规划既是过去五年规划的延续,又面临新挑战、新机遇,具有新的时代特征和继往开来的里程碑意义。相较“十三五”规划是我国第一个百年收尾期不同,“十四五”规划在编制时点与背景上都具有较强特殊性。从编制时点来看,“十四五”时期是我国全面建成小康社会、实现第一个百年奋斗目标之后,向第二个百年奋斗目标进军的起步期,也是开启全面建设社会主义现代化国家的第一个五年规划期。从编制背景来看,我们面临世界百年未有之大变局,虽然和平与发展仍是时代主题,但地缘政治风险升级,非传统安全问题更加突出,保护主义和单边主义抬头,世界政治格局深刻调整带来新的不稳定性。尤其在新冠疫情影响下世界经济陷入严重衰退,全球产业链加速调整,各种思潮相互角力,民族主义和国家主义影响力上升。站在当前时点,我国未来发展充满机遇与挑战。过去四十年我国快速发展受益经济全球化的不断深入,但近年来保护主义的抬头也将倒逼加快构建完备内循环体系。中美摩擦导致我国在高科技领域面临众多技术封锁,但新一轮科技革命和产业革命为我们提供“换道超车”机遇。通过展望、研判“十四五”规划,无疑将帮助我们有效把握未来产业动向,即使捕捉投资机会。

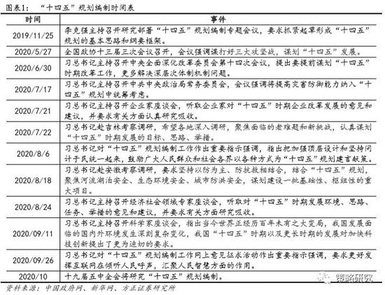
顶层设计与问计于民相结合,“十四五”规划编制紧锣密鼓。五年规划属于宏观性、全局性、综合性、引领性的中长期规划,既是年度规划和专项规划的依据,又是实现长远目标和长期规划的基础和阶梯,具有十分重要的地位和作用。作为今后五年中国经济社会发展的科学指南和行动纲领,编制工作难以朝夕之间完成,必须汇聚各方力量,超前谋划、反复斟酌。自2019年11月,李克强总理主持召开“十四五”规划编制专题会议部署展开编制工作,要求抓紧起草形成“十四五”规划的基本思路和纲要框架。进入2020年,虽然上半年受到疫情影响,但随着二季度经济生活恢复正常,“十四五”规划编制加速。

“双循环”战略或贯穿“十四五”时期,成为中长期经济发展新主线。改革开放以来,我国经济借助全球化趋势取得快速发展,形成了以劳动密集型的低端制造业为主、产业链上下游依赖海外的单循环经济模式。然而,全球疫情仍在蔓延,世界经济复苏依然任重道远,全球贸易环境与经济治理体系面临挑战,世界面临百年未有之大变局。过去四十年我国实现快速发展的外部环境发生剧烈变化,经济全球化遭遇逆流,全球贸易环境恶化,保护主义和单边主义抬头,导致国内经济发展不确定性增大。我国制造业多处于全球产业链中低端,随着贸易保护主义的盛行,我国经济发展将受制于发达国家技术制裁、关税保护等政策。因此,我们必须在国内建立一套完整的产业链,其中涵盖核心技术以及消费市场,并最终形成以国内大循环为主体、国内国际双循环相互促进的“双循环”发展新格局,从而摆脱产业链依附地位,应对当前百年未有之大变局。所以,我们认为“双循环”战略是“十三五”时期“五大发展理念”的深化与提升,不仅将贯穿“十四五”时期,还将在中长期内持续引领经济高质量发展。在“双循环”战略思想框架基础上,结合包括《学习贯彻习近平新时代中国特色社会主义经济思想做好“十四五”规划编制和发展改革工作》系列丛书在内的相关文献资料,我们认为“十四五”时期存在五大产业投资方向。

2 消费升级

面对国际环境新常态,外需不确定性增加,外贸出口动能减弱,为平稳经济增长,我们要加快构建完整的国内大循环体系,而扩大内需就是这一战略重要基点。内外部环境变化也凸显“十四五”期间扩内需战略的重要性。从外部看,新冠疫情在全球的蔓延尚未有结束迹象,世界经济增长的动力与政策空间受限,因疫情而激化的逆全球化思潮蔓延,国际格局持续演变,全球经济与治理体系剧烈变革,过去四十年我国快速发展的外部格局正发生深刻变化。从内部看,国内经济已由高速增长阶段转向高质量发展阶段,内需将成为经济发展的主要动力。产业结构持续优化升级,新型城镇化等释放内需潜力,供需两端呈现趋势性演化特征,扩内需具备新的发展条件。通过扩大内需建立国内大循环,需要立足于促进消费需求和增加有效投资。从消费来看,消费对经济的拉动作用将持续增强,不仅要促进传统消费复苏,还应积极培育新型消费增长,提高消费能力、增强消费意愿,汽车、新经济、医药消费等具备较大增量空间。

2.1 汽车

汽车行业周期见底,疫情难改景气复苏趋势。“十三五”时期,我国汽车行业经历景气度持续衰退,产销增速自2016年见顶后快速下行,2018年开始连续两年衰退,新能源汽车产销增速自2019年开始负增长。2020年的新冠疫情冲击加速汽车周期筑底,随着渡过Q1低谷期,Q2、Q3汽车销售增速连续回升,行业复苏趋势确认。具体来看,中国汽车重点企业盈利与营收增速分别在2016、17年到达阶段高点,随后转向下行,并分别在2018、19年开始衰退。在行业下行周期,重点车企利润降幅远大于营收,量价齐降反映的是行业景气度的持续恶化。进入2020年,一季度重点车企共实现营收6265.75亿元,同比下降34.56%, 净利润91.05亿元,同比下降87.02%,疫情冲击使行业周期加速见底。二季度,重点车企共实现营收11407.05亿元,同比上涨19.05%,环比增加82.05%;净利润1033.115亿元,同比上涨8.36%。从汽车销量来看,2020年1-9月国内汽车销量达1711.6万辆,同比下降6.83%,降幅收窄2.81PCT;新能源汽车销量达73.4万辆,同比下降15.88%,降幅收窄8.96PCT,双双实现连续6个月改善。疫情冲击后,汽车行业持续回暖,重点车企盈利水平逐步改善,为“十四五”时期汽车行业进一步复苏奠定基础。

产业政策供需端双向发力,新能源汽车进入发展加速期。疫情之后,各地出台稳定汽车消费相关政策,对换购和购买新能源车型给予补贴,同时在限购上,上海、天津等地已经有所松绑,北京也推出新的摇号政策,以刺激疫情后的汽车消费。在汽车行业发展政策上,国家早在2012年便推出《节能与新能源汽车产业发展规划(2012-2020年)》以布局汽车电气化发展,同时在接下来的几年连续推出充电设施建设完善相关政策,以帮助新能源汽车开拓市场。2020年9月财政部等5部门联合推出《关于开展燃料电池汽车示范应用的通知》,采取“以奖代补”的方式,帮助燃料电池汽车厂商进行关键核心技术产业化,人才引进及团队建设,以及新车型、新技术的示范应用。汽车智能化方面,发改委等11部门与2020年2月联合印发《智能汽车创新发展战略》,提出到2025 年,中国标准智能汽车的技术创新、产业生态、基础设施、法规标准、产品监管和网络安全体系基本形成,实现有条件自动驾驶的智能汽车达到规模化生产,实现高度自动驾驶的智能汽车在特定环境下市场化应用。2020年10月,国务院常务会议通过《新能源汽车产业发展规划》,会议强调要引导新能源汽车产业有序发展,推动建立全国统一市场,提高产业集中度和市场竞争力。整体来看,国家着力促进汽车销售,尤其新能源汽车的推广,预计新能源汽车发展即将进入加速期。

2.2 医药生物

中国创新药崛起,医药行业发展空间巨大。我国医药行业曾致力于仿制药的开发,但带量采购促使国内仿制药准入门槛提高,市场集中度逐步提高,仿制药市场也由销售驱动转变为市场准入和成本驱动,国内药企面临创新转型。“十三五”期间,国家药品监督管理局努力缩短审评审批周期,带动国内创新药企发展以及传统药企的创新投入和转型,创新药受益于产业政策利好,叠加研发投入稳步增长,未来在新技术领域有广阔的发展空间。2016年新药审批开始提速,2017年获批40个以上新药,2019年新药审批首次达到60个,其中国产新药数量占比超过20%,创下新纪录,本土创新企业正发展成为我国生物制药领域的新生力量。2017年至2019年,国内药企的创新药销售收入在原研药销售收入中占比显著增加,成为我国医药市场增长的主要驱动因素之一。短期内,由于国外疫情的不确定性对国内市场的影响,医药行业利润总额累计同比增长率可能存在较大波动;长期来看,随着疫苗逐步大规模生产,国内外生产生活步入正轨,利润总额会维持较高的增长率,医药行业前景可观。

国内创新药行业受政策支持将持续快速发展。“十三五”期间,医药行业受政策驱动正处于深刻变革中,一方面,CFDA、卫计委、人社部等有关部门针对过去制约行业发展的系列瓶颈进行了系列大刀阔斧地改革,涉及创新药研发、审评、生产及上市等整个环节,为创新药发展创造空前机遇。2017年1月,国务院出台了《“十三五”深化医药卫生体制改革规划》,提出“深化药品供应领域改革,通过市场倒逼和产业政策引导,推动企业提高创新和研发能力,促进做优做强,提高产业集中度,推动中药生产现代化和标准化,实现药品医疗器械质量达到或接近国际先进水平,打造中国标准和中国品牌。建立更加科学、高效的药品审评审批体系;深化药品流通体制改革;完善药品和高值医用耗材集中采购制度;巩固完善基本药物制度;完善国家药物政策体系。”另一方面,受医保控费影响,带量采购、最低价联动等政策将导致药品价格承压,尤其大幅压降仿制药利润空间, 也促使有实力仿制药企业转型原研药,推动创新药市场的发展。2019年1月,国家出台药品集中采购和使用试点方案, 9月出台《关于国家组织药品集中采购和使用试点扩大区域范围实施意见》,第一批药品“4+7带量采购”扩围致全国,25种中选药品平均降幅超50%,11月出台《关于以药品集中采购和使用为突破口进一步深化医药卫生体制改革的若干政策措施》,12月第二批33个品种的国家药品“集采”名单公布,2020年1月纳入第二轮带量采购的33种药品在上海开标。十四五期间,国家必然会深化医药行业改革力度,提高医药行业的发展水平,推动医药行业的现代化进程。

2.3 医疗服务

疫情冲击下,基础医疗服务供需短板凸显投资机遇。2003年SARS疫情驱动了我国公共卫生服务体系改革,并在随后十几年间的“禽流感”等公共卫生事件中发挥重大作用。但新冠疫情的爆发却再次暴露我国基础医疗服务短板,尤其是基层医疗资源供给相对短缺、不均衡,高端医疗器械短缺、且对外依赖严重,检测机构短缺等。由于重大公共卫生事件对人民健康和社会经济产生的巨大影响,相信“十四五”期间国家将着力建设、完善医疗服务体系,加大对基层预防、治疗、检测诊断投入,提高国内医疗器械制造水平。此外,随着国内居民消费水平的提高,医美等高端医疗服务迅速发展,美容器械等上游产品需求量持续攀升。根据艾瑞咨询预测,2019年中国医疗美容市场规模达到1769亿元,2019年中国医美用户1367.2万人,预计2023年医美用户将达2548.3万人,中国有望成为全球最大的医美市场。进口的激光医疗设备、射频医疗设备、超声波医疗设备等医美设备占据国内大部分市场。国内的激光医疗设备产品主要集中在中低端领域,高技术含量、高附加值产品少,随着广阔市场对行业的引导以及资本市场对医疗器械的投入,国产医疗设备也将迎来长期利好。

医疗器械领域政策红利逐渐释放。从增量角度来看,分级诊疗政策逐步落地扩大了国产医疗器械市场,2018年国家卫生健康委与国家中医药管理局发布关于进一步做好分级诊疗制度建设有关重点工作的通知,指出500家县医院和县中医医院分别达到“三级医院”和“三级中医医院”服务能力要求。2019年国家卫生健康委、国家中医药管理局发布了关于推进紧密型县城医疗卫生共同体建设的通知,指出到2020年底,在500个县初步建成目标明确、权责清晰、分工协作的新型县城医疗卫生服务体系,逐步形成服务、责任、利益、管理的共同体。2020年疫情期间,中国医学装备协会先后公布了五批《新冠肺炎疫情防治急需医学装备目录》,其中包括呼吸机、监护仪、内窥镜等大量医疗器械;从存量角度来说,中国医学装备协会开展优秀国产医疗设备产品遴选工作,为性价比高的国产医疗器械背书,促进医疗设备国产化进程。

3 有效投资

促进强大国内市场的形成关键在于激活消费潜力并提升产业链水平,而投资存在供需两端双向拉动作用,是发展国内“大循环”战略的关键一环。然而,传统的地产、基建投资难以进一步促进供需两端共同受益,“内循环”经济需要摆脱对传统投资动能的过度依赖,并通过转变投资领域与投资方式,挖掘和培育新兴动能,从而扩大有效内需。投资工作需要肩负优化供给结构、促进经济结构调整的关键作用,需要提升关键领域和薄弱环节补短板力度。此外,疫情冲击或将导致海外需求显著萎缩,通过加大有效投资促进经济内循环,也将恢复市场信心。展望未来,“两新一重”或将成为“十四五”时期投资新主线,新基建带动结构调整与创新发展,新型城镇化深挖内需潜力,交通、能源等重大工程平衡经济发展,我们看好政策支持扩大有效投资下相关板块投资机会。

3.1 交通建设

交通建设有效拉动国内需求,促进经济“内循环”。建设交通强国是党的十九大作出的重大战略决策,一方面,交通建设作为传统基础建设的重要组成部分,具备政府主导性强、关系民生等特性,是宏观逆周期调控、扩大投资需求、经济稳定增长的重要抓手,持续受到政府高度重视、得到政策支持以及资金支持。另一方面,交通运输的快速发展,为完善生产力布局、优化产业结构、区域城乡协调发展等提供了战略支撑,是国内“大循环”战略的重要组成部分。党的十八大以来,交通基础建设加速,截至2019年底,全国铁路营业总里程达13.9万公里以上,其中高铁3.5万公里,居世界第一;全国公路总里程达496.8万公里,其中高速公路14.9万公里,居世界第一;全国内河航道通航总里程12.7万公里,居世界第一;港口货物吞吐量世界排名前10的港口中,中国占7席;境内民用航空颁证机场共238个,年旅客吞吐量达1000万人次以上的通航机场39个,交通运输实现高质量发展,在促进经济社会发展方面发挥了重要作用。就铁路而言,政府工作报告连续六年提及“铁路”,2014-2020年中国国家铁路集团有限公司工作会议明确的铁路投资额除2017年外均达到8000亿元,且连续六年超额完成铁路固定资产投资规划值。

加快建设交通强国,利好政策加速落地。2017年《“十三五”现代综合交通运输体系发展规划》指出要着力完善基础设施网络、加强运输服务一体衔接,并提出提升交通发展智能化水平、促进交通产业智能化变革。2019年9月,党中央、国务院印发《交通强国建设纲要》,指出到2035年,基本建成交通强国,现代化综合交通体系基本形成,拥有发达的快速网、完善的干线网、广泛的基础网。铁路建设方面,2019年9月,国家发改委等五部门联合印发的《关于加快推进铁路专用线建设的指导意见》指出,推动铁路专用线加快建设,调动社会资本参与的积极性以拓宽融资渠道。2020年《新时代交通强国铁路先行规划纲要》则从目标、主要任务、保障措施等方面给予铁路发展政策指导。航空运输方面,《货邮飞行航班时刻配置政策》通过实施分类量化和差异化的货邮时刻配置政策,补齐航空物流短板,提升我国国际航空货邮运输能力。《关于2020/21年冬春航季国内航线航班评审相关工作的通知》通过放宽航班航线准入政策拉动疫情后航空供给。海运方面,《国内水路运输管理规定》修订以及《关于当前更好服务稳外贸工作的通知》指出,通过提高港口效率服务于贸易。

3.2 能源安全

油气对外依赖度不断上升,能源安全战略推升油气资本支出。国内“大循环”背景下,能源安全、自主可控战略重要性必将进一步提升,“三桶油”增加油气投资势在必行。能源产业投资大,对上下游具有极强带动效应强,国内油田服务市场景气有望提升。此外,加快推进现代能源体系建设,能够更好地保障能源安全,服务国内“大循环”战略建设。能源安全是一个国家可以持续、稳定、及时、经济地获取能源的能力,我国自然禀赋不足,能源开发利用效率偏低,能源供应的稳定性弱。国内对能源安全的忧虑来自三个层面,一是供应安全,对外依存度越高,越受制于人;二是价格安全,国际油价波动受政治、金融等非供求因素影响较大,油价持续升高可能引发经济危机;三是通道安全,石油运输过度依赖马六甲海峡和其他热点地区,具有政治和安全上的风险。2018年中国石油进口量为4.4亿吨,同比增长11%,石油对外依存度升至69.8%;天然气进口量1254亿立方米,同比增长31.7%,对外依存度升至45.3%。2019年,中国进口原油5亿吨,对外依存度达70.8%;天然气进口9660万吨,对外依存度达43%。解决能源安全问题,一方面要加强石油勘探开发,加快体制创新,大力提高油气资源开发、加工和利用效率;另一方面,逐步建立战略油气储备,保障我国的石油供给,改善我国能源供给结构。

能源安全纳入国家安全战略,能源产业发展进入转型期。4月,《中华人民共和国能源法(征求意见稿)》发布,能源安全纳入国家安全战略。5月,全国两会政府工作报告,将“保粮食能源安全”作为“六保”底线之一,同时提出保障能源安全,推动煤炭清洁高效利用,发展可再生能源,完善石油、天然气、电力产供销体系,提升能源储备能力。随着能源安全重要性的不断提升,我国能源产业发展将进入快速发展和转型期。6月,国家发改委和国家能源局联合发布《关于做好2020年能源安全保障工作的指导意见》,《意见》提出着眼应对我国能源供应体系面临的各种风险挑战,要大力提高能源生产供应能力、积极推进能源通道建设、增强能源储备能力、加强能源需求管理等。要大力提升国内油气勘探开发力度。支持企业拓宽资金渠道,通过企业债券、增加授信额度等方式,推动勘探开发投资稳中有增,并加强渤海湾、鄂尔多斯、塔里木、四川等重点含油气盆地的勘探力度等。持续增强煤炭储备能力,主要调入地区燃煤电厂常态存煤水平需达到15天以上,在推动去年新增储备能力任务落实的同时,引导再新增3000万吨左右的储煤能力。

3.3 生态环保

国家提高对环境保护重视程度,环保产业逐渐兴起并迅速发展。环保产业是一个跨领域、跨地域,以防止环境污染、改善生态环境、保护自然资源为目的所进行的技术开发、产品生产、商业流通、资源利用、信息服务、工程承包、自然保护开发等活动的新兴综合性产业。我国经济持续快速发展,环境污染日益严重,自“十五”期间开始,国家加大环保基础设施的建设投资,从而拉动了相关产业的市场需求,环保产业总体规模迅速扩大,产业领域不断拓展,产业结构逐步调整,产业水平明显提升。随着生态环境保护治理力度不断加大,我国环保产业发展空间也在加速释放,环保产业在国民经济中的战略地位也在不断提升。2019年,全国环保产业营业收入大约是1.78万亿元,比2018年增长了11.3%,远高于同期的国民经济增长速度,其中环境服务业的营业收入大约是1.12万亿元,同比增长23.2%。展望未来,国家不断推出有力政策和措施加快形成绿色发展与生活方式,推动世界经济“绿色复苏”。中国政府承诺力争于2030年前碳排放达到峰值,2060年前力争实现碳中和,国家推进绿色经济转型有望为各细分领域带来高质量增长。

环保“扩内需+补短板”行业特性下政策支持力度持续。“十三五”期间国家大力推动环保行业发展。2016年11月《十三五环境监测质量管理工作方案》从环境监测质量管理工作的基本原则、工作目标、工作内容、组织实施等方面提高了环境监测工作的科学化、规范化水平。2017年4月颁布的《国家环境保护标准“十三五”发展规划》启动了约300项环保标准制修订项目、发布约800项环保标准、推动30余项重点环保标准实施评估,为环境管理提供标准支持,为“十三五”环保行业发展提供了政策指导。2017年10月发布的《工业和信息化部关于加快推进环保装备制造业发展的指导意见》明确了绿色制造产业的重要性,明确推进环保装备制造业水平,提出大气污染防治、水污染防治、土壤污染修复、固废处理等环保制造业重点发展领域。2018年出台的《土壤污染防治法》修复了土壤污染专项法律的空白。2020年《关于构建现代环境治理体系的指导意见》提出构建规范开放市场、强化环保产业支撑、鼓励“环境修复+开发建设”模式。《关于组织开展绿色产业示范基地建设的通知》提出推动绿色产业聚集,培育绿色产业龙头企业。相信随着“双循环”经济战略的提出,生态环境对“内循环”经济可持续发展的重要性将更加突出,环保行业在“十四五”时期将获得更大政策支持。

4 高端制造

“双循环”战略下,随着国内需求端潜力逐步释放,供给端同样需要实现产业链提质升级与之相匹配,从而真正实现由生产到消费的完整闭环内需体系。目前,中国制造业规模居全球首位,具备全球最完整产业链条和全部工业门类,但我国制造业整体仍处于全球价值链中低端。我国仅是全球产业链的参与者,生产要素产生的附加值有限,尤其在产业链关键环节我国存在严重短板,部分领域核心技术受制于人。包括集成电路产业的半导体制造设备、轨道交通产业的轴承、以及特钢、新材料等高端制造领域仍严重依赖进口,国内制造业技术与规模薄弱。当前形势下,大国竞争日趋激励,国际技术合作不确定性增加,面对发达国家的技术封锁和产业转移,高、低端产业双流出的局面倒逼中国加快制造业高质量发展。同时,全球产业发展格局深刻调整,产业链、供应链、价值链重构,新一轮科技革命和产业革命为我国提供赶超机会,超大市场规模、人才优势、新型基础设施等优势释放,我国仍处于战略机遇期。无论从内部发展还是外部竞争层面看,推动制造业高质量发展都将是未来经济发展的必然需求,因此也将是“十四五”时期重要发展主题,双循环格局也将加快这一进程。以专用设备、国防军工、新能源为代表的高端制造产业发展前景广阔。

4.1 国防军工

国防预算稳定增长,军工行业确定性高。根据财政部5月22日向十三届全国人大三次会议提交的《关于2019年中央和地方预算执行情况与2020年中央和地方预算草案的报告》,2020年我国国防支出预算为12680亿元,相比2019年增长了6.6%。在宏观经济受疫情影响的大环境下,军工行业仍然能保持稳定的增长,体现出该行业的高确定性。面对百年未有之大变局,全球地区冲突和局部战争不断,地缘政治风险升级,中美关系不确定性加大,这些因素都对我国的国防事业提出了更高的要求。十四五期间,我国将继续在装备升级换代、军队信息化以及军民融合等方面加大建设力度,军工行业未来发展空间广阔。

国防政策转向“备战练兵”,“十四五”政策或推动行业业绩放量增长。习主席在2020年7月31日的中央政治局会议上提出“全面推进武器装备现代化,加快机械化信息化智能化融合发展,全面加强练兵备战,确保实现国防和军队现代化目标任务”,“十四五”时期“备战能力建设”目标或带动武器装备放量增长。2019年7月,国务院发表的《新时代的中国国防》白皮书中明确提出,未来我军要构建现代化武器装备体系,完善优化武器装备体系结构,统筹推进各军兵种武器装备发展,加大淘汰老旧装备力度,研发采购航空母舰、作战飞机、导弹、主战坦克等新式武器装备,15式坦克、052D驱逐舰、歼-20战斗机、东风-26中远程弹道导弹等装备列装部队,逐步形成以高新技术装备为骨干的武器装备体系。军民融合方面,中央在十九大报告中将军民融合上升为国家级战略,并于2018年审议通过了《军民融合发展战略纲要》,强调要推进基础设施统筹建设和资源共享、军民科技协同创新、新兴领域军民深度融合。预计“十四五”期间,国家将继续稳步推进军民融合建设,不断完善相关法律法规及政策体系,帮助我国的军民融合发展再上新台阶。

4.2 新能源

新能源占比不断提升,核电、光伏、风电将迎来快速发展期。能源转型已经成为全球趋势,而我国目前正处于能源替代的关键时期,技术发展不断推动新能源成本接近传统能源,不断向平价上网目标迈进。“十三五”时期,我国以光伏、风电为代表的新能源产业快速发展,但仍面临电力体制改革、传统能源竞争等问题限制,未来仍有极大发展空间。核电方面,核电在全世界电力供应中占比超过10%,美、德、英、日等发达国家的核电发电量接近或超过20%,而我国2019年核电发电量仅占总发电量的4.6%,未来发展空间巨大。随着三代堆技术的不断成熟,华龙一号、国和一号等我国自主设计研发制造运行的堆型有望逐渐占据我国核电站堆型的主体地位,核电行业将迎来快速发展期。光伏方面,光伏发电的经济性不断提升,技术升级带来的成本下降已成为行业发展的核心驱动力,光伏平价上网已经成为大趋势。光伏需求端快速增长,根据国家能源局数据显示,2020上半年,我国风电和光伏累计发电量占全部发电量的比重约为11%,同比提升1.5个百分点,预计“十四五”期间新能源所占比重将进一步提升。近年来,我国风电行业也实现了高速增长,中国的风电并网装机规模已为世界第一,预计未来,随着我国在风电技术上的不断进步以及在中央和各地政府能源政策的不断支持下,风电行业将继续维持高景气度。

利好政策不断出台,“十四五”期间新能源将成为能源消费增量主体。2020年4月9日,国家能源局发布《关于做好可再生能源发展“十四五”规划编制工作有关事项的通知》,指出“十四五”期间可再生能源将成为能源消费增量主体,推动可再生能源持续降低成本、扩大规模、优化布局、提质增效,实现高比例、高质量发展,到2030年非化石能源消费占比达到20%以上。此前国家层面亦曾多次提到这一目标,2016年12月,《可再生能源发展“十三五”规划》中针对可再生能源的占比规划为,2020年和2030年非化石能源分别占一次能源消费比重15%和20%。2017年4月,《能源生产和消费革命战略2016-2030》中可再生能源的占比规划为,到2030年,非化石能源占能源消费总量比重达到20%左右,2050年,非化石能源占比超过一半。2020年9月24日,四部委联合下发《关于扩大战略性新兴产业投资培育壮大新增长点增长极的指导意见》,将光伏、风电、新型储能等列为鼓励发展项目,为光伏和风电产业带来了长期的利好支持。

4.3 高端装备

国产装备制造水平难以满足国家发展需求,智能化、高端化是未来主要方向发展。近年来,“智能化、自动化、高端化”是中国高端装备制造业发展的关键词。我国经济目前正处于结构转型过程中,意图向全球高附加值制造业产业链上游跃升,当前制造业产品结构是高端制造装备核心竞争力较弱,关键零部件和核心技术长期被“卡脖子”,而中低端产品产能过剩。数据显示,中国装备自给率虽然达到85%,但主要集中在中低端领域。在高端装备领域,我国80%左右的集成电路芯片制造装备、40%左右的大型石化装备、70%左右的汽车制造关键设备等仍然依靠进口。面对美国对我国高端装备、技术的封锁,“双循环”战略下,未来高端装备进口替代空间巨大。

高端设备支撑扩大内需,是国内“大循环”战略的重要基础。国家政策的大力支持是高端制造设备快速发展的前提,2015年国务院发布的《中国制造2025》是中国政府实施制造强国战略第一个十年的行动纲领,旨在通过“三步走”实现制造强国的战略目标,即,第一步,到2025年迈入制造强国行列;第二步,到2035年中国制造业整体达到世界制造强国阵营中等水平;第三步,到新中国成立一百年时,综合实力进入世界制造强国前列。2016年国务院发布的《“十三五”国家战略性新兴产业发展规划》指出到2030年战略性新兴产业发展将成为推动我国经济持续健康发展的主导力量,在此期间,航空航天装备、海洋工程装备及高技术船舶、先进轨道交通装备、高档数控机床、机器人装备、现代农机装备、高性能医疗机械、先进化工成套装备等八大高端装备行业步入政策红利期。进入“十四五”时期,为实现制造强国战略以及制造业转型升级,预计未来五年我国将加快推进高端装备创新,行业政策红利仍将延续。

5 科技创新

“双循环”战略对科技创新的关键诉求在于解决国内“大循环”中的关键技术“卡脖子”问题,突破西方国家贸易壁垒与技术限制。高科技产业落后、核心技术稀缺是我国国内“大循环”的短板,在我国过去的外循环经济模式中,技术与需求均严重依赖海外,尤其是核心技术受制于人,导致我国处于全球产业链、价值链的中低端制造业,严重威胁国内产业安全。因此真正满足国内高端消费需求,摆脱对国外高技术产品依赖,必须加大力度推进自主创新,补齐产业短板,实现关键技术的自主可控,解决市场内循环的供需梗阻。从另一方面来看,“十四五”时期正处于新一轮产业革命、科技革命实现重大突破的历史关口,新的工业革命将重塑全球生产要素分配。面对重要战略机遇期,科技创新将驱动我国产业链向上游挺进,并实现价值链向高端转型。发展高科技产业是我国扩内需的前提条件,能够真正刺激国内消费潜力,提升人民群众生活品质。

5.1 半导体

半导体产业是我国科技创新的核心,技术革新以及政策支持将拓展行业空间。信息技术硬件是我国近年来扶持发展的重点领域,其中又以集成电路和通信设备为关键技术突破领域。我国电子消费品市场规模增长迅速,集成电路下游需求旺盛,但由于本土上游厂商受技术与设备限制,导致国内半导体产业链主要集中在中游代工以及下游封测等低附加值领域。从全球半导体发展来看,行业受消费需求以及技术革新影响存在明显周期性。2017-19年,随着智能手机、PC渗透率的提高、需求增长放缓,导致全球半导体需求市场下滑,全球半导体行业经历了缓慢下行周期,2019年全球半导体销售额为4121亿美元,同比下降12.1%。进入2020年,随着5G商用加速落地,换机潮、物联网、车联网、数据中心等一系列新技术、新应用将给予半导体行业新动能。此外,在政策的大力支持下,2020年前8个月中国有近万家企业转投芯片行业,国家大基金持续加码投资芯片领域,市场预期在“十四五”期间大陆半导体累计投资或将达到9.5万亿元。在市场需求倒逼与政策扶植双重驱动力下,半导体产业势必将突破技术壁垒实现产品放量。

摩尔定律放缓,我国或实现第三代半导体弯道超车。芯片一直呈现微型化、高速化、低功耗的发展趋势,摩尔定律在很大程度上决定了科技产品迭代更新。然而随着工艺的提升,研发支出也呈几何式增长,逐渐高昂的成本相较性能的提升性价比下降,摩尔定律将逐渐放缓,“十四五”期间将是国产芯片追赶的最佳机遇。《国家制造2025》、《国家集成电路产业发展推进纲要》等纲领,以及税收优惠、地方政策等为国内半导体产业创造了良好发展环境,提供了投融资、研发创新、人才引进等便利。2020年8月,国务院印发《新时期促进集成电路产业和软件产业高质量发展的若干政策》,强调集成电路产业和软件产业是信息产业的核心,是引领新一轮科技革命和产业变革的关键力量,中国芯片自给率要在2025年达到70%,资金将全面进入、引导培育本土产业链,加强对自主技术的支持力度。此外,国家2030计划和“十四五”国家研发计划已明确第三代半导体将是重要发展方向。计划在“十四五”期间,在教育、科研、开发、融资、应用等方面,大力支持发展第三代半导体产业新兴技术的突破,在美国对我国半导体产业技术封锁的背景下,第三代半导体有望成为我国半导体产业突破封锁的切入口,相关产业链将在政策扶持下得到快速发展。

5.2 云计算

过去十年高速发展,行业规模接近两千亿。大数据产业在全球范围内是新兴行业,我国相关行业市场空间上升迅速,美国作为全球规模最大市场起步时间也仅早于我国10年左右,所以我国具有大数据技术弯道超车的机会,本土企业凭借国内互联网数据规模与种类优势有望具有全球竞争力。随着新基建推进、企业数字化转型以及新冠肺炎推动线上办公等多个因素影响,云计算将继续高速发展,进入普惠发展期。根据数据显示,2019年我国云计算整体市场规模达1163.2亿元,增速28.2%,预计2020年、2021年国内云计算市场规模将保持25%以上增速,规模接近2000亿元。此外,云计算从互联网行业向其他行业例如医疗、高校、政务等传统行业不断渗透,在国内的应用度得到显著提升。数据显示,2019年我国应用云计算的企业占比已经高达66.1%,相比2018年提升7.5%。其中,采用公有云、私有云、混合云的企业比例分别为41.6%、14.7%和9.8%,相比2018年均有所提升。市场扩张叠加政策支持,预计行业中长期将保持较高景气度。

利好政策加码叠加高景气度,云计算自主可控进程加快。国家“十二五”与“十三五”规划都明确支持云计算发展,2010年《国务院关于加快培育和发展战略性新兴产业的决定》以及2011年 “十二五规划”均将云计算列为重点发展的战略性新兴产业,加强云计算服务平台建设是构建下一代信息基础设施的组成部分。2015年,《国务院关于促进云计算创新发展培育信息产业新业态的意见》为云计算发展奠定重要政策基础。“十二五”末期,为进一步提升云计算发展与应用水平,工信部制定了《云计算发展三年行动计划(2017-2019 年)》,明确了技术增强、产业发展、应用促进、安全保障、环境优化等五项云计算重点工作。“十二五”之后,我国信息化取得显著进步和成就,2016年底提出《“十三五”国家信息化规划》,提出构建云计算体系、提升云计算设备等。2018年6月《工业互联网发展行动计划(2018-2020年)》明确支持工业企业上云。在前期“企业上云”基础上,2020年,政策鼓励云计算与其他新兴技术相结合,实现中小企业云计算平台建设以及运营管理模式的数字化转型,此后,国家发展改革委明确“新基建”概念时明确云计算是新技术基础设施的一部分。我们相信随着相关政策的落地展开,云计算市场规模将加速扩张。

6 金融服务

金融服务是构建中国经济“双循环”战略的重要拼图。一方面,金融服务是“内循环”的润滑剂,在促进国内生产、分配、流通、消费过程中起到关键作用,尤其带动土地、技术、劳动力、数据等生产要素的市场化分配,通过价格优化生产要素配置方向,利用金融工具实现生产要素跨期限、跨区域、跨部门配置,从而服务实体经济,支持制造业升级与科技创新。另一方面,金融服务是“双循环”的连接器,通过扩大对外开放水平,金融服务业将成为中国“内循环”与全球“外循环”的重要纽带。此外,物流运输等服务业是国民经济高效运行的重要支撑,是优化产业链分布、提升产业链价值的先导性企业,为国内“大循环”战略中扩大内需和制造升级提供有力支撑。

6.1 非银金融

服务实体经济、促进要素分配,金融支持“双循环”发展新格局。经济结构转型是我国经济发展的长期主线,尤其在国内“大循环”背景下,新兴产业被寄希望于成为驱动经济发展的新引擎。激发“内循环”经济、促进生产要素分配、壮大新兴产业规模,都离不开多层次资本市场对实体经济的支持。此外,面对国内国际双循环相互促进的新发展要求,金融行业需要推进更深层次供给侧改革,建设更高水平对外开体制,鼓励中资金融机构参与全球业务竞争与国际金融治理。整体来看,“双循环”战略下,股票市场规模及其重要性将进一步提升,直接融资比例扩大,叠加再融资松绑、注册制改革等资本市场深层次改革不断推进,我们相信未来中资金融机构将继续做大做强。预计在未来行业竞争进一步加强,衍生、海外、创新业务不断试点的背景下,大券商凭借自身底蕴及资源优势,形成马太效应。从数据上来看,133家券商2020Q1实现营业收入983亿元,同比下滑3%,实现净利润389亿元,同比下滑12%。然而从分业务部门来看,证券承销与保荐业务收入增长45%,远高于总收入增速,显示出金融供给侧改革对非银业绩觉有较强拉动作用。

2019年底以来政策暖风频吹,资本市场深化改革加速落地。金融供给侧改革的核心是增强金融服务实体经济的能力,围绕完善资本市场基础制度、防范化解金融风险、提高直接融资等改革核心思想,2019年9月,证监会提出全面深化资本市场改革的12个方面重点任务,主要包括创业板改革、资本市场对外开放、提高上市公司质量、中长期资金入市等,成为2019年底至今资本市场改革的重要纲领。自去年以来,资本市场深化改革不断推进,包括再融资松绑、创业板注册制改革、外资准入放松、打造航母级投行等,另外监管层也不断释放改革信号,如科创板 T+0、做市商制度、延长交易时间等。金融供给侧结构性改革不仅支持券商业务做强做大,同时赋予其引导经济转型、扶持新兴产业的重要任务,资本市场深化改革的持续推进极大改善了金融行业政策环境,为行业发展创造历史机遇。

6.2 物流运输

经济“内循环”加速,快递行业将保持景气。物流行业的主要作用是实现商品流通,连接供需两端,将各个经济部门连接成为一个有机的整体。在国内“大循环”战略中,物流业成为扩大内需、促进经济发展的重要抓手。同时,随着我国基础交通建设水平的不断提高,以及物流行业信息化转型,物流承运规模也在持续增长。根据国家邮政局在9月发布的数据,2020年1-8月,全国快递服务企业业务量累计完成480.5亿件,同比增长25.4%;业务收入累计完成5274.5亿元,同比增长14.1%。2020年8月单月全国快递服务企业业务量完成72.4亿件,同比增长36.5%;业务收入达727.4亿元,同比增长17.9%。

国家多方面政策支持,物流业平稳发展。在金融危机后,我国出台《物流业调整和振兴规划》作为重振我国物流行业发展的标志,该规划旨在稳定物流行业发展,并且为寻找未来物流业发展契机。到2014年,国务院出台《物流业发展中长期规划》,制定了从2014-2020物流业的发展目标,其中的三个重点分别为降低物流成本、提升物流企业规模化和集约化水平以及着力加强物流基础网络建设。在降低物流成本方面,国家分别于2016年9月、2019年3月、2020年6月推出多项降低物流业成本的指导政策,近年社会物流成本水平保持稳步下降。在行业规范性上,发改委同多部门出台各项相关政策细化发展路径,2014年11月七部门联合出台《关于我国物流业信用体系建设的指导意见》,从监管、法律、行业协会等方面提出指导意见,旨在加强物流信用体系建设,促进行业规范发展。2020年9月,发改委等14部分联合发布《推动物流业制造业深度融合创新发展实施方案》,帮助物流业打通产业链上下游,鼓励制造业开展物流智能化改造,推广应用物流机器人、智能仓储、自动分拣等新型物流技术装备,同时鼓励金融机构和供应链核心企业深度合作,加速物流现代化发展。同时,山东、江苏、浙江、湖北、广西、贵州等省份陆续将现代化物流发展纳入“十四五”发展研究课题当中,预计未来关于物流业发展政策支持力度仍将保持在较高水准。