新浪财经

超级重磅:政治局集体学习量子科技 最全概念股名单在此

新浪财经

关注

 今日直播

德邦基金房建威:消费可期,如何布局?从快消品聊起

招商证券鄢凡(金麒麟分析师)(金麒麟分析师)(金麒麟分析师)(金麒麟分析师)(金麒麟分析师)、华宝基金蒋俊阳:5G iphone来袭 金牌首席解读产业链投资机会

南方基金吴剑毅:震荡市中的资产配置策略

超级重磅!政治局集体学习量子科技,最全概念股名单在此!一大消息影响300万亿资产,银行系券商或现“黄金坑”!

来源: 每经牛眼

每经编辑

第一是,量子科技方面的,第二个是,央行发布《中华人民共和国商业银行法(修改建议稿)》公开征求意见,第三个是,深圳40条首批授权清单公布。

那么这些消息对市场有何影响呢?咱们就来进行一些梳理吧。

超级重磅题材来了!

10月17日新华社报道,中共中央政治局10月16日下午就量子科技研究和应用前景举行第二十四次集体学习。

这则消息受到了极大的关注。估计投资者对量子通信和量子计算机应该有所了解,但要再深入一些,就不那么了解了。

今年7月,“量子通信第一股”国盾量子上市首日暴涨近10倍。公司官网显示,国盾量子发源于中国科学技术大学,自2009年5月创办以来,率先在量子通信领域深耕细作,经过10余年的探索和实践,已成长为全球领先的量子通信设备制造商和量子安全解决方案供应商,是量子通信产业化的开拓者、实践者和引领者。

今年5月,三星发布全球首款集成了量子随机数发生器(QRNG)芯片的新型商业化5G智能手机Galaxy A Quantum,该款量子手机的定价64.9万韩元,约合530美元。三星的量子加密手机解决方案,是利用CMOS图像传感器捕获的光源散粒噪声产生随机序列,QRNG芯片可以通过测量光量子态得到的随机数来加密信息,从而提升密码系统安全的破解难度。

去年,IBM推出全球首套商用量子计算机,紧接着谷歌使用53位量子处理器证实,在伪随机量子采样任务中,量子计算机的能力超过经典计算机。

近日,中国信息通信研究院发布了《量子云计算发展态势研究报告》,报告指出,人类正处于第四次工业革命的开端,量子计算则被视为继人工智能之后,又一个具有颠覆性影响的领域。量子计算机基于量子力学原理构建,量子态叠加原理使得量子计算机的每个量子比特(qubit)能够同时表示二进制中的0和1。相较经典计算机,算力呈指数级爆发式增长,从而形成“量子优越性”。量子计算在特定计算任务上具备指数加速能力,有望成为“后摩尔定律”时代新的计算形态,对潜在商业应用形成良性激励。

随着国际巨头,如IBM、Google、AWS、Microsoft 等科技公司纷纷布局量子云计算,抢占未来发展先机,量子云计算产业进入快车道,产业发展不断提速。国际企业百家争鸣,为培养量子计算用户习惯,占领生态地位,目前竞争如火如荼。国内提供量子计算云平台的典型企业有华为、本源量子、百度、腾讯、阿里巴巴、量旋科技等。

而在去年底发布的报告中,中国信息通信研究院指出,近年来,以量子计算、量子通信和量子测量为代表的量子信息技术的研究与应用在全球范围内加速发展,各国纷纷加大投入力度和拓宽项目布局。三大领域的技术创新活跃,专利与论文增长较为迅速,重要研究成果和舆论热点层出不穷。

对于当前市场,量子科技可谓是一大重磅题材,而值得注意的是,在周末从私募人士透露出来的情况来看,市场各大券商积极召开电话会议,重磅解读量子科技的投资机会,比如招商证券在10月18日下午5点召开的量子科技重磅专家会上,邀请到的嘉宾是中国科学技术大学副教授,墨子号科学实验卫星主任设计师。

资深私募人士陈熙伟告诉《每日经济新闻》记者,从区块链和人工智能两个行业的过往经验来看,成长性溢价空间大,对于量子科技这类重磅题材,需要重点关注。值得注意的是,在此次量子科技的集体学习中,明确提到了要保证对量子科技领域的资金投入,同时带动地方、企业、社会加大投入力度。

东方融投李晓禄告诉记者,量子科技不是一次简单的技术升级,而是一次技术革命,是一项颠覆性技术,是物理学进入了一个新的量子时代。目前量子科技的主要应用有量子通信,量子通信在技术上可以做到绝对安全,这是以往通信技术无法做到的。此次集体学习量子科技,充分说明了中央对量子科技的重视,未来将会有产业政策的大力支持,因此量子科技将成为未来投资的一个重要方向,值得深入挖掘长期投资。

量子科技最全概念股名单来了!

今年里,也有一些券商对量子科技方面发布了研报。

招商证券7月发布了《浅谈量子通信:用量子技术保护每一个比特》的研报显示,主要提到了4点。1,量子通信是未来保障通信安全的有力手段。2,量子通信网络系统建设有望带动光纤需求提升。

3,量子通信产业化加速,未来市场空间有望达到千亿规模,但产业规模化仍需较长时间。量子通信具有极高的安全性、保密性,从长期来看,产业应用场景十分广泛,包括网络信息安全、量子通信干线、量子城域网、金融、国防等方面。仅考虑量子干线以及量子城域网的建设,量子通信建设投资规模达到百亿级别。考虑长期在国防、金融、政府等领域的广泛应用,量子通信整体市场规模有望超过千亿。但量子通信产业目前仍处在较早的阶段,产业规模化尚需时间。

4,国盾量子是量子通信产业化的开拓者、实践者和引领者,在我国量子通信领域市场占有率第一。由于量子通信产业化还处于初步推广期,公司收入尚未进入规模增长期。但量子通信技术壁垒较高,市场呈现寡头格局,公司持续投入前沿技术研发,有助于公司技术始终保持领先,随着下游市场的打开,公司收入有望进入加速通道。

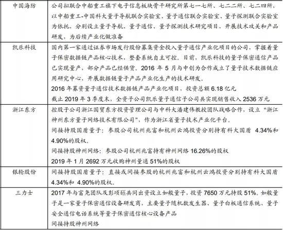
其也罗列了一些量子通信概念股,如下:

更早之前的3月份,中原证券发布了深度研报《布局量子信息,开启未来信息技术之争》,研报显示,近年来,量子保密通信是第一个由中国创造的新产业,具有里程碑意义。量子保密通信是首个从实验室走向实际应用的量子信息技术分支。

从中国在量子信息领域的发展情况来看,我们在量子通信领域处于全球领先的地位,在量子计算领域起步较晚,虽然呈现快速追赶之势,但是仍然略落后于美国。

量子计算机对经典计算机的超越过程可以划分为 3 个步骤:(1)超越早期计算机;(2)超越个人电脑;(3)超越超级计算机。量子计算机可以分为通用机和专用机两类。其中通用量子计算机需要上百万甚至更多的物理比特,具备容错能力,以及软件、算法的支撑,短期来看难以实现。而专用机只需要在部分问题上具备处理优势,对软硬件的要求低,也更容易实现。而 google 所谓的量子霸权也是仅仅是针对某个特定问题实现的。这也意味着,在未来相当长的一段时间内,量子计算机不会替代经典计算机,而是成为经典计算机的补充。

对于投资机会,中原证券指出,量子保密通信作为量子信息领域最早落地的应用领域,目前已经产业发展初具雏形,产业链分为上游设备、中游网络建设、下游运营及应用服务3个主要环节。

由于量子信息发展还处于早期阶段,相关的上市公司层面对量子信息业务涉及的不多。A股标的中,仅有国盾量子是专业从事相关业务的企业,而类似神州信息、中兴通讯、亨通光电、中国联通这些各领域的领先企业也积极参与到了量子保密通信网络的建设中。随着相关应用的持续推广,未来更多企业有望参与到量子信息产业中。

以下是主要量子信息概念股:

这一重磅消息是否影响银行系券商?

除了量子科技方面的,10月16日,央行发布《中华人民共和国商业银行法(修改建议稿)》公开征求意见的通知。其中较受关注的是,商业银行在中华人民共和国境内不得从事信托投资和证券经营业务,不得向非自用不动产投资或者向非银行金融机构和企业投资,但国家另有规定的除外。

中国银行业协会统计,截至今年6月末,中国银行业境内总资产301.5万亿元人民币。

此前6月,A股市场上的银行系券商走出了一波快速拉升行情。

不过6月28日,证监会网站发布了答记者问,问:近日有媒体报道,证监会计划向商业银行发放券商牌照,或将从几大商业银行中选取至少两家试点设立券商,请介绍一下相关情况?

证监会表示,我们已关注到媒体报道,证监会目前没有更多的信息需要向市场通报。发展高质量投资银行是贯彻落实国务院关于资本市场发展决策部署的需要,也是推进和扩大直接融资的重要手段。关于如何推进,有多种路径选择,现尚在讨论中。不管通过何种方式,都不会对现有行业格局形成大的冲击。

那么上述《商业银行法(修改建议稿)是否会对银行系券商股有一定冲击呢?我们拭目以待。其中的银行系券商股招商证券、光大证券、兴业证券、浙商证券等。

深圳40条“大利好”来了,这个低估值板块受益!

第三个重磅消息是,据央视财经,10月18日,国务院新闻办公室举行新闻发布会,会上,《深圳建设中国特色社会主义先行示范区综合改革试点首批授权事项清单》(以下简称首批授权事项清单)正式发布。

从内容上看,首批授权事项清单共有六大类40条。关于资本市场方面的内容有,推进创业板改革并试点注册制落地,建立新三板挂牌公司转板上市机制。推出深市股票股指期货,不断丰富股票股指期货产品体系。完善创新企业境内发行上市制度,推动具有创新引领示范作用的企业发行股票或存托凭证(CDR)并在深交所上市,强化创新企业信息披露,保护投资者合法权益。

据上海证券报,证监会副主席阎庆民表示,下一阶段,资本市场改革确定了五方面着力点,落实相关政策要求,推动深圳综合改革试点各项任务落地落实。

阎庆民提到的五方面着力点包括:

一是着力优化已经实施注册制的创业板市场对企业的服务,提升其对成长性、创新型企业的服务水平。

二是着力支持深交所深化板块改革,推动深圳建设国际创新资本中心,支持深交所建设世界一流交易所。

三是着力支持新三板企业转板上市。目前转板上市的相关指导意见已经发布,相关部门正在制定相关实施规则。

四是着力稳步扩大股票期权试点,满足投资者风险管理的需求。

五是着力提高私募基金管理人、私募产品登记备案的透明度和效率。证监会正在就此与深圳市积极对接相关工作。

大金融之中的估值普遍不高,近日,渤海证券研报指出,券商板块上涨的驱动因素主要包括资本市场改革、流动性以及A股市场上涨带动的β属性,在资本市场深化改革进程中,以上因素都将得到兑现。政策面上,监管层继续推进资本市场全面改革深化,未来政策利好将延续,拓宽券商业务空间;基本面上,监管宽松周期下券商业绩继续保持高增长,盈利能力改善支撑估值中枢上移。我们维持对行业的长期看好,龙头券商凭借雄厚的资本实力和风控能力,在资本市场深化改革“扶优限劣”的政策倾斜下将最直接受益。建议关注优质龙头券商的投资价值,推荐中信证券、华泰证券。

加载中...