新浪财经

中国商飞“喜提”100架飞机订单,哪些A股公司将受益?

上海证券报

关注

权威、深度、实用的财经资讯都在这里

10月16日,华夏航空公告,公司与中国商飞签订了《飞机买卖协议》和《飞机买卖通用条款协议》及相关补充协议,计划向中国商飞购买和接收总共100架ARJ21系列和C919系列飞机,自2020年起十年内交付完成。

其中,50架确认为ARJ21系列飞机,另50架可全部或部分为C919系列飞机。

这笔订单有多大?华夏航空披露,每架ARJ21-700(ER型,即加大航程型)飞机的基本价格为3800万美元,假定上述100架飞机全部为ARJ21-700(ER型),则全部100架飞机的基本价格合计为38亿美元,约合262.85亿元,最终全部100 架飞机的实际价格以实际支付金额为准。

中国商飞“喜提”大订单,A股有哪些产业链上的公司能分享?

2公司中标商飞项目

上证报统计,自2019年以来,已经有航新科技、海特高新等公司披露中标中国商飞项目的相关订单。

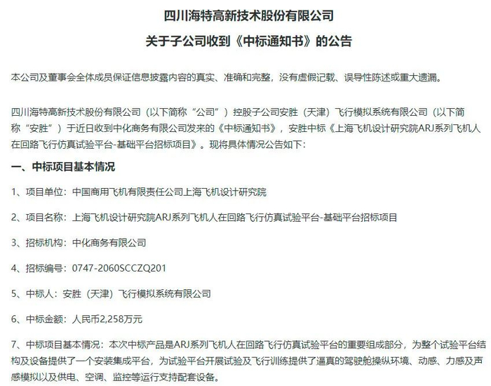
海特高新于3月26日披露,公司控股子公司安胜中标《上海飞机设计研究院ARJ21系列飞机人在回路飞行仿真试验平台视景系统项目》,中标金额930万元。公司9月26日又披露中标《上海飞机设计研究院ARJ系列飞机人在回路飞行仿真试验平台-基础平台招标项目》,中标金额2258万元。

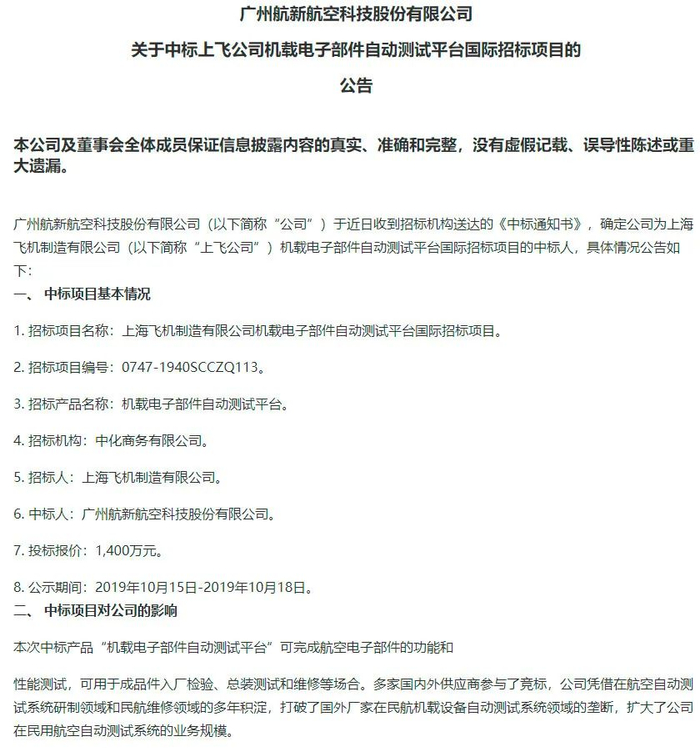
航新科技2019年10月29日公告,公司中标《上海飞机制造有限公司机载电子部件自动测试平台国际招标项目》,项目中标金额为1400万元。

更多公司“掘金”大飞机

除了上述直接披露订单的公司,更多的产业链上公司在接受机构调研、互动易回答提问时,披露了其在大飞机方面的业务及进展。

上证报记者梳理公开资料发现,新研股份、南山铝业、 中航飞机、航发控制楚江新材科大智能、森麒麟、安达维尔、钢研纳克、图南股份等公司近期都披露了相关信息。

新研股份是中国商飞的二级供应商,公司在今年2月接受机构调研时介绍说,在国内民机领域,公司主要给MA700、C919、ARJ21提供飞机机翼、机身的结构件,比如ARJ21机翼主梁的金属结构件,还有一些涉及特种工艺钛合金钣金成型的一些零件。

南山铝业在半年报中披露,将重点加强中商飞、庞巴迪、西飞民机等国内主流主机厂的认证与批量供货,推动航空材料国产化的提升。据悉,在C919大飞机研发阶段,南山铝业承接多次航材研发任务,并为C919供应大批试制材料。

中航飞机直接参与了大飞机机翼等关键部件的研制。中航飞机2019年11月6日公告,公司拟置入航空工业西飞100%股权、航空工业陕飞100%股权和航空工业天飞100%股权等资产。

据悉,航空工业西飞是我国大中型军民用飞机研制生产的重要基地。在民航领域,西飞公司作为主供应商,承担了C919机体结构中设计最为复杂、制造难度最大的部件——机翼、中机身(中央翼)等6个工作包的研制任务,任务量约占整个机体结构的50%。

博云新材在互动易披露,公司参与的合资公司此前对部分试飞C919免费提供机轮刹车系统。

航发控制在互动易披露,公司在国内航空发动机控制系统细分领域处于垄断地位,按照国家和客户需要参与ARJ和大飞机动力控制系统的研发制造等,随着ARJ和大飞机动力国产化推进,预计将对公司业绩产生积极影响。

楚江新材是国产大飞机C919、国产支线飞机ARJ21碳刹车预制件的唯一供应商,使我国成为继美、英、法之后第四个能生产高性能碳刹车盘的国家。

科大智能在互动易披露,公司自主研发的基于5G技术的多台协同作业AGV成功应用于航空航天领域,为C919大飞机制造实现垂直尾翼等特大、特重、特异工件柔性输送。

森麒麟在互动易披露,公司已与中国商飞签署相关合作研发协议,开展国产大飞机航空轮胎合作,已进入中俄商飞CR929潜在供应商名录、中国商飞C909及C919培育供应商名录,于2019年成为中国商飞ARJ21-700航空轮胎合格供应商。

安达维尔在互动易披露,公司于2019年3月成为商飞的正式合作供应商,公司的厨房水煮沸器已交付商飞使用,并已进行ARJ21的厨房插件(含烤箱、水煮沸器、咖啡壶、咖啡机、导轨等)机载产品的开发工作。

钢研纳克拥有国内首家通过美国国家航空航天和国防供应商认可(NADCAP)的材料检测实验室,在大飞机用钢铁材料检测上占据重要位置,成为大型客机用钢铁类材料的适航认证的重要承担单位。

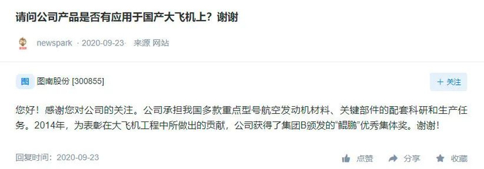
图南股份披露,2014年,为表彰在大飞机工程中所做出的贡献,公司获得了集团B颁发的“鲲鹏”优秀集体奖。

编辑:邱江

加载中...