新浪财经

长租公寓:市场空间可期下,保利公寓构筑强大综合实力

中指研究院

关注

继2018年长租公寓集中爆雷后,近来长租公寓市场又事件频出,波动不断,爆雷、跑路恶性事件频现。截至目前,包括杭州、上海、成都、合肥、武汉等多地出现长租公寓爆雷事件。负面事件频发持续牵引着租客、房东、运营者、监管者等利益相关方的心,降低了各方对行业的好感,极大地打击了长租公寓市场行业信心。

爆雷事件的频出是否真的说明行业已无发展空间?通过一些爆雷、跑路的消息就否定对整个行业的积极看法是否有失偏颇?通过对行业政策支持、市场容量、当前发展趋势等指标进行分析,我们认为,长租公寓市场不必悲观,发展前景仍可期,小部分的爆雷事件只是行业正常优胜劣汰的展现。行业中仍存积极稳健运营的品牌,相信在政策的积极干预规范下,在行业引领品牌的带领下,行业将迎来更好的发展空间。

政策保驾护航

行业发展前景空间巨大

政策大力支持,力助行业稳健发展

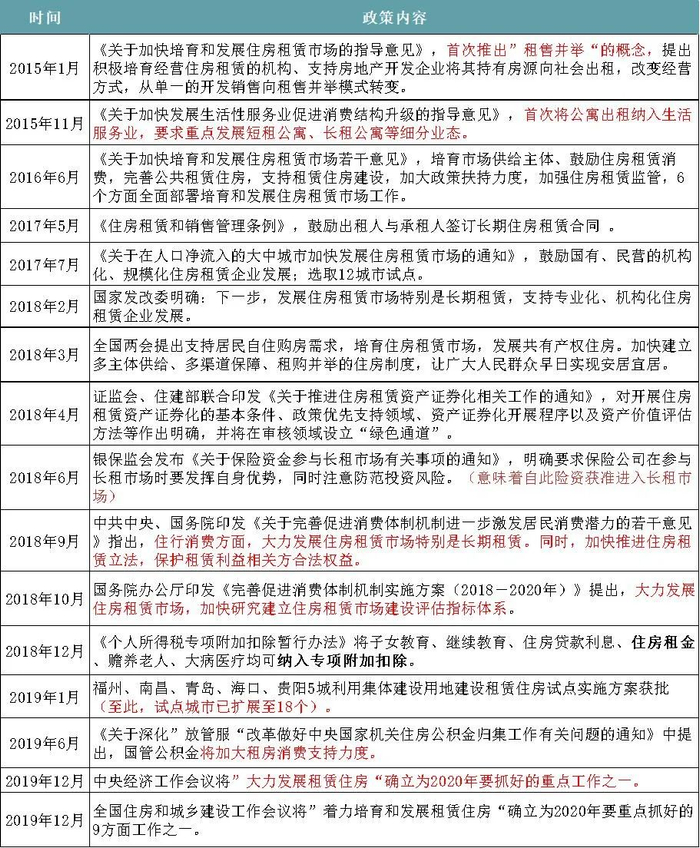
作为我国构建房地产市场健康发展长效机制的核心内容之一,发展住房租赁市场的重要性不言而喻。从整体政策基调看,近几年来,中央利好政策频出,助推住房租赁市场发展。自2015年1月国家住建部发布了《关于加快培育和发展住房租赁市场的指导意见》,首次推出“租售并举”的概念以来,随后几年颁布了多项利好政策,包括2017年8月,国土部、住建部印发《利用集体建设用地建设租赁住房试点方案》(国土资发〔2017〕100号),确定第一批在北京、上海、沈阳、南京、杭州、合肥、厦门、郑州、武汉、广州、佛山、肇庆、成都等13个城市开展利用集体建设用地建设租赁住房试点;2017年12月中央经济工作会议明确了加快建立多主体供应、多渠道保障、租购并举的住房制度;2018年4月,证监会、住建部联合印发《关于推进住房租赁资产证券化相关工作的通知》,明确了开展住房租赁资产证券化的基本条件,金融属性得到进一步释放;2018年12月,《个人所得税专项附加扣除暂行办法》将住房租金纳入专项附加扣除,从需求端力促行业发展;2019年中央政策仍以明确发展方向,支持、鼓励住房租赁市场发展为主,集体建设用地建租赁房试点城市扩容至18城。一系列利好政策的出台,其目标均是培育市场力量,力促行业积极稳健发展。

图:近年来中央出台的部分租赁利好政策

资料来源:中指研究院搜集整理

为了响应国家层面的号召,地方政府积极跟进。全国20多个省份陆续颁布了《关于加快培育和发展住房租赁市场的实施意见》等相关政策,推动住房租赁市场的发展。地方政府主要从落实增加供应,培育市场主体,支持租赁消费,监管市场运行等方面响应中央号召,引领行业发展。近年来,多地政府为引进人才,亦纷纷出台减免租金、发放租金补贴、增加人才公寓供给等政策,进一步促进了地方租赁市场的发展。

表:2018年地方政府发布住房租赁政策梳理

资料来源:中指研究院搜集整理

表:2019年各地推动住房租赁市场发展相关政策一览表

资料来源:中指研究院搜集整理

同时,应对行业在探索发展中出现的问题,政府亦及时完善监管制度。针对当前多个长租公寓爆雷的问题,目前已有多个城市的相关部门、协会密集发布公告提示风险。杭州市政府近期发文明确表示,住房租赁企业从8月31日起将相关租赁资金缴入专用存款账户管理,“托管式”住房租赁企业需在9月30日前根据要求完成风险防控金缴交,存量委托房源应缴交风险防控金30%。9月7日,住建部官网公布的《住房租赁条例(征求意见稿)》明确,住房租赁企业存在支付房屋权利人(房东)租金高于收取承租人(租客)租金,或是收取租客租金周期长于给付房东租金周期等高风险经营行为的,应将其列入经营异常名录,并加强对租金、押金使用等经营情况的监管。9月8日,深圳市公安局龙岗分局发布了一则《关于深圳寓意物业管理有限公司涉嫌合同诈骗案受损人线上登记报案的公告》。针对深圳寓意物业管理有限公司涉嫌合同诈骗一案,龙岗分局已于2020年9月2日立案,并成立专案组展开侦查,案件正在进一步侦办中。杭州、西安、上海、成都等多地亦陆续出台了针对租赁机构资金监管政策,旨在保障租赁双边权益。伴随补丁政策的持续完善,监管趋严,风险也相对可控,有利于行业长期发展。

市场发展空间巨大,行业前景可期

据中指研究院此前《租赁专题报告》测算,我国租赁市场规模早在2017年已超万亿。其中,占绝对主力的流动人口带来的租房需求市场规模每年达1.2万亿元,落户地就业的高校毕业生租房需求为每年0.15万亿元。结合流动人口租房市场和非流动人口中高校毕业生租房市场,总租赁人口接近1.8亿人,租房市场规模达1.38万亿元。如无疫情影响,我们预测2020年我国流动人口在2.42亿水平,整体租赁市场发展空间巨大。

图:我国租赁市场空间测算

数据来源:中指研究院综合整理

此外,从发达国家租赁住房的发展经验来看,亦能推算出我国租赁市场空间巨大,是住房市场健康平稳发展的重要补充。世界发达国家住房拥有率多在50%-65%之间,也就是说,在相对成熟的市场化体系中,约有1/3至1/2的人口将通过租赁方式解决住房问题。以美国为例,美国租房市场的主流需求来自单身、收入水平较低的年轻人,租房人群庞杂,涉及全生命周期。

图:近年来中国及世界主要发达国家住房拥有率

数据来源:中指研究院综合整理

我国和多数发展中国家类似,当前住房拥有率水平显著高于发达国家,人口流动性较弱。未来伴随房住不炒、租购并举政策的施行,我国社会市场化进程深入、住房租赁市场不断完善、户籍制度改革不断推进,未来我国住房拥有率或将逐步下降,更多人口将进入租房市场,带动市场空间进一步扩张。

伴随疫情影响逐渐弱,市场正处于复苏通道中

短期看,伴随疫情影响的逐渐减弱,我们监测的主要一二线城市租赁市场正处于复苏通道中。8月,上海普通住宅租赁价格指数环比上涨2点至2123点,涨幅为0.09%;同比上涨32点,涨幅为1.53%。深圳普通住宅租赁价格指数环比上涨8点至2603点,涨幅为0.31%;同比上涨24点,涨幅为0.93%。南京普通住宅租赁价格指数环比上涨1点至1738点,涨幅为0.06%;同比下跌34点,跌幅为1.92%,但跌幅正处于收窄通道中。成都普通住宅租赁价格指数环比下跌1点至1656点,跌幅为0.06%,处于收窄通道中;同比上涨2点,涨幅为0.12%。

图:重点城市租赁价格指数

资料来源:中指研究院租赁指数报告

因此,通过对行业面临的政策机遇、市场空间、短期市场表现来看,我们认为不必悲观,行业发展前景可期。此外,潮水过后才知道谁在裸泳,尽管当前爆雷事件频发,但当前行业中仍有一批长期主义者,这些企业仍在深度耕耘与坚守中,是行业健康稳健发展的引领者。

为规范行业健康发展,树立行业标杆,增强行业信心,我们调研了一些行业的引领者、坚守者,期望通过对这些企业的发展模式、运营能力等进行分析,塑造行业标杆,促进行业正向、积极稳健发展。今天为大家展现的优秀长租公寓运营者就是保利公寓,通过对保利公寓的系统揭秘,或能给行业带来一些正向思考。

背靠央企品牌

构筑强大综合实力

背靠央企保利集团,赋予项目高的品牌实力

通过分析,此次爆雷的长租公寓公司多数是小企业,成立时间短,受疫情影响及融资环境趋紧,遭遇“滑铁卢”。尽管多数企业在多个城市有子公司,但品牌知名度不高,品牌输血能力不强,受宏观环境影响大,抗风险能力弱。因此,强有力的品牌也是衡量企业综合实力的重要指标之一,租户在选取长租公寓项目时,品牌是非常重要的考量指标。

保利公寓管理有限公司正式成立于2018年。我们都知道保利发展是国务院国有资产监督管理委员会管理的大型中央企业、业务遍布全球100余个国家、连续三年荣登财富世界500强企业——中国保利集团控股的大型中央企业。保利发展目前已实现全球布局,覆盖海内外100余城,2020年福布斯世界500强第172位。央企赋能,赋予保利公寓强有力的品牌保障。

图:保利集团业务范围

资料来源:企业提供

财务稳健,租客端、合作方资金有保障

当前的市场现状暴露出行业的一些弊端,包括“高收低租”、“长收短付”,导致市场呈现“庞氏骗局”局面。而导致这一问题的根本原因则是企业融资端的匮乏,资金端的不足,缺乏稳健的盈利模式。因此,企业的资金运营能力、造血能力非常重要。

目前业内对房企进驻长租公寓市场有些负面印象,比如认为房企进驻长租公寓市场是为地产输血,通过发行住房租赁ABS,筹钱买地。或许业内有此情形出现,但是对保利发展而言,绝不存在这种情况。近期,监管部门为房地产企业财务指标划定“三道红线”,根据“三道红线”触线情况不同,用以确定企业有息贷款的增幅。保利发展剔除预收款资产负债率仅66.05%,低于70%;现金短债比1.96,高于1.0,处于绿档,保利发展自身资金结构安全有保障,叠加央企属性,并没有这方面的动机。

企业拥有强大的资产运作能力,能够确保保利公寓的稳健运营,财务健康。企业已将开发、运营与投资集为一体,保利集团是开发商也是运营机构,同时又是投资管理人,打通投资建设、运营管理与投资退出整条产业链,形成了以地产金融平台为动力的全产业链核心构架,融资能力突出。2017年10月23日,国内首单央企租赁住房REITs、首单储架发行REITs——中联前海开源-保利地产租赁住房一号资产支持专项计划获得上海证券交易所审议通过,开创了租赁住房资产证券化新篇章,对于加快推进租赁住房市场建设具有非常积极的示范效应,展现企业强大融资能力,能够确保租客端、合作方的资金安全。

此外,伴随疫情的逐渐减弱,公寓市场逐步恢复,亦将为企业提供稳定现金流。今年入夏以来,保利公寓多地海滨公寓连续满房,三亚保利诺雅度假公寓、阳江海陵岛保利N+酒店等多个项目均实现了100%的预订率和入住率,实现逆市满租。

图:保利集团资产运作力

资料来源:企业提供

项目执行严格筛选标准,各环节高效低成本运作

基于保利发展丰富的地产、酒店运营能力,保利公寓在项目获取时执行严格的筛选标准。企业在通过招拍挂、城市更新、收购经营不善商业物业等渠道获取项目时,会严格执行标准流程,进行项目可行性分析,只有能符合企业盈利目标的项目才会纳入旗下,严格的项目筛选标准极高地提升了企业的风险边界。

图:保利公寓项目获取标准流程

资料来源:企业提供

此外,保利公寓采用精细化的运营管理、标准化服务流程、高效的人员运作均有效降低了运营成本,提升了盈利空间。采购成本控制方面,保利公寓通过多年经营五星级酒店中央集采平台,用专业进行成本控制;标准化流程方面,结合酒店经营,使公寓每个运营标准化、流程化,利于建店复制,有效降低维护成本;人员管理方面,通过严格控制人房比,有效节省人工成本。

逆市抢占市场先机,致力长远发展

截至2019年,保利公寓实现2年15城34店的布局格局;在营房源10000间,储备房源15000间,营收连续三年增长100%,管理资产总值累计200亿,企业成交迅速,发展稳健。

2020年以来,尽管遭受疫情利空因素影响,保利公寓仍实现逆市发展,拓展步伐加快。近期成功签约上海保利N+四川北路项目、南京保利张府园N+公寓项目等。上海保利N+金桥青年社区、上海保利N+四川北路青年社区、合肥保利熙悦瑜璟阁酒店、成都保利N+拉菲公馆青年社区四个门店也在金秋迎来开业。从企业的逆势拓展举措也可以看出,企业看好行业未来发展前景,逆势抢占市场先机,为未来谋篇布局,致力长远发展。

酒店与公寓融合管理,加强协同打造“保利大住宿”事业

近年来跨界与融合是高频词,通过跨界与融合,企业之间可以实现协同效应,最终实现对抗风险,扩宽业务、客户边界,实现企业稳健发展。2020年9月,保利酒店与保利公寓宣布进行合并,共同组成全新保利酒店管理有限公司,为公众提供更加立体的综合性住宿服务。 

保利酒店管理有限公司是保利发展控股集团旗下的酒店管理专业运作平台。截至2019年底,保利酒店覆盖13个城市,管理运营着17家酒店及1家会议中心,筹建面积超过220万m²,遍布全国33个城市,拥有25个国际品牌特许经营权,四大自主酒店品牌及拥有达沃斯、世界军运村等大型会议及赛事的运营经验。通过与酒店业务整合,有利于双方优势互补,相互促进,在越发注重精细化运营的存量时代,发挥更大协同效应。

图:保利酒店经营管理能力

资料来源:企业提供

紧抓客户诉求,让客户遇见N个更好的自己

租客带来的需求是长租公寓发展的根基,长租公寓未来的盈利模式应该是以用户为核心的粘性增值服务,让租客获得满足感,才能促使企业提升知名度和美誉度,获得长足的发展。

首先保利公寓为客户提供了N种精彩生活的可能。保利公寓的品牌主张是遇见N个更好的自己,全方位构建“从安全到安心再到安稳”的品牌价值,让客户找到归属,心生安定,发掘N种精彩生活方式。结合客户需求,保利公寓将27年人居设计、14年国际连锁酒店运营的丰富经验注入其中,将旗下公寓业态进行整合,长短租结合,细分成瑜璟阁商务公寓、诺雅服务式公寓、N+青年公寓、度假公寓等品牌线。客户可结合需求时长、服务品质等诉求自由选择。

图:保利公寓品牌线

资料来源:企业提供

产品个性方面,针对客户需求,打造极致生活体验。保利公寓从细节、安住、有趣、标准四大方面严格要求,以精益的产品和服务设计,给到客户惊喜,致力让项目成为客户有趣灵魂的集合地,实现精彩生活。仅从一个细节就可以看出保利公寓的细致、对客户的关怀。为使年轻人睡的更好,保利公寓和kingcoil联手研发出第一张长租公寓的专用床垫,具有23.8cm的厚度,符合年轻人的人体工学和长租用户特点。除了床垫23.8cm的讲究,保利公寓在开发产品中追求各种极致。细节方面实现干湿分离、阅读区、娱乐区、个人时光、睡眠区等分区明确;安全方面采用智能门锁,密码系统保障、空气新风系统、健康无甲醛建材、全方位监控摄像 24h防卫等;公益活动、职影牌、行业沙龙、专业体验等活动丰富多彩,让志同道合的人一起,实现心灵的绽放。保利公寓的用心、极致不胜枚举,而其最终的出发点就是让客户在安全的情况下,实现有尊严、极致的生活,增强客户粘性,实现与客户的共赢。

图:企业产品细节展示图

保利公寓与建行强强联合,开创银企合作典范,共绘美好租住新蓝图

两大央企强强联合,实现1+1>2的联合效应。早在2019年12月19日,保利公寓与建融住房服务(重庆)有限责任公司举行签约仪式秉承相互促进、长期合作、互利互赢的原则,正式开展战略合作,共同助力重庆住房租赁市场的深耕和发展,开创了公寓银企的行业合作典范。双方首度合作率先打造运营的第一个长租公寓项目——重庆保利N+翠云小院,在3个月完成了爬坡达到出租率90%,稳定期出租率平均94%的佳绩,处于重庆行业长租公寓项目领先水平。目前双方合作的第二个项目——重庆大坪N+公寓目前也正紧锣密鼓地进行建设中。

继重庆成功合作后,如今双方继续在广州开展住房租赁试点,未来在项目的规范标准、运行机制、资源价值、需求匹配等方面将发挥强大作用,进一步为行业发展助力。2020年5月9日上午,“中国建设银行支持发展政策性租赁住房签约仪式活动”在广州举办,广东省住房城乡建设厅及教育厅,广州市人民政府及市住房城乡建设局,建行广东及广州分行,以及保利公寓等企业代表等,出席并签署了《支持发展政策性租赁住房战略合作协议》。相信保利公寓与建设银行的再度携手合作,将推动广州住房租赁市场健康发展带来无限想象空间。

可以说,保利公寓前端融资能力强大,中端产品塑造、运营、增值服务能力不俗,后端服务维护能力更是强劲,叠加企业过硬的品牌能力,最终构筑起企业穿越周期的能力和强大的综合实力。

小结

不能因为劣币的存在,就否定了大量良币所创造的价值。同样,我们认为不能因为部分长租公寓的跑路、爆雷就否定整个长租公寓的发展前景。行业发展到一定程度时就一定会出现洗牌,回归正轨。当潮水褪去后,只有长期主义者才会活的更好,体现出坚韧生命力,引领行业健康稳健发展。

但短期带来的阵痛也是惨烈的,尤其对于租户、房东等相关利益方来说。这就需要租户、房东、银行等合作方在选取长租公寓运营者时需要擦亮眼睛,尽量选择品牌可靠、服务好、自身造血能力强的品牌,避免损失,最终实现精彩生活。

加载中...