新浪财经

诺贝尔奖为什么颁给他们?张文宏的这篇科普文章,其实说了很多

牛弹琴

关注

北京时间10月5日下午,2020年诺贝尔生理学或医学奖揭晓,哈维·奥尔特(Harvey James Alter)、迈克尔·霍顿(Michael Houghton)和查尔斯·莱斯(Charles M. Rice)共同获奖,获奖理由是:发现丙型肝炎病毒(HCV)。

瑞典卡罗琳医学院诺贝尔大会在当日的新闻稿中表示,甲型肝炎病毒和乙型肝炎病毒的发现已经是重大进步,但当时大多数通过血液传播的肝炎病例仍然无法得到解释。发现丙型肝炎病毒,揭示了其余慢性肝炎病例的发病原因,使得相关血液检测和新药得以推出,拯救了数以百万计的生命。

一直以来,病毒性肝炎都是对人类健康造成严重危害的一类疾病。根据世界卫生组织估计,2015年,病毒性肝炎导致134万人死亡,其中乙型和丙型病毒性肝炎造成的死亡占其中的94%,这一数字与结核病造成的死亡人数相当,高于艾滋病造成的死亡人数。

2016年5月,世界卫生组织通过了《2016—2021年全球卫生部门病毒性肝炎战略》。该战略呼吁到2030年消除作为公共卫生威胁的病毒性肝炎——新发感染病例数减少90%,死亡人数下降65%。宏大的目标固然让人热血沸腾,但现实却并不美好,大家对于乙肝和丙肝依旧存在很多误解。

今天,库叔分享张文宏医生的一篇科普文章,揭开乙肝和丙肝的真实面目。 

文:张文宏 上海华山医院感染科主任

编辑:谢芳

来源:瞭望智库

1

历史上乙肝暴发的案例多是医源性的。由乙型肝炎病毒引起流行的最早记录,由医生鲁尔曼(Lurman)于1885年记载。

1883年,德国不来梅暴发了天花疫情,1289名造船厂员工接种了其他人的淋巴液疫苗。从接种后的几周到八个月之间,一共有191名接种了疫苗的工人患上了黄疸,并被诊断为“血清性肝炎”。其他接种过不同批次淋巴液疫苗的员工则没有出现类似的黄疸症状。鲁尔曼将这一事件记录进了他的论文,该论文现在被视为流行病学研究的典型例子,证明受污染的淋巴液是“血清性肝炎”暴发的根源。

此后,在1909年引入皮下注射针头后,又发生了许多类似的暴发式疫情,当时这些针头主要被用于治疗梅毒,而医生重复使用针头来治疗不同的梅毒患者。

1966年,当时在美国国立卫生研究院(NIH)工作的巴鲁克·布隆伯格(Baruch  Blumberg)在澳大利亚原住民的血液中发现了澳大利亚抗原(后来被称为乙型肝炎表面抗原,即HBsAg)。1976年,他因在乙型肝炎方面的研究工作获得了诺贝尔生理学或医学奖。

到20世纪80年代初,科学家已经对该病毒的基因组进行了测序,并且研发出第一批血源性乙肝疫苗。

1986年,血源性乙型肝炎疫苗从市场上退出,取而代之的,是通过酵母表达生产制备的乙肝表面抗原的重组疫苗。该疫苗生产制备方式通过将编码表面抗原蛋白的乙肝病毒基因插入酿酒的酵母来开发重组疫苗,这仅会使得酵母产生非感染性的表面抗原蛋白,而没有将实际的病毒DNA引入最终疫苗产物。因此接种重组疫苗从源头上消除了因为接种疫苗而感染乙肝的可能性。

江苏常州一家医院药房冷藏中的重组乙型肝炎疫苗。

重组乙肝疫苗由于其良好的安全性和有效性,直至今天仍在全世界被广泛使用。

通过有效扩大乙型肝炎疫苗规模,全球对病毒性肝炎的应对工作已经取得了成功。2015年,婴儿三剂乙肝疫苗的全球覆盖率达到84%。这大大减少了婴儿出生后前五年的乙肝病毒传播,这反映在儿童中乙肝病毒感染率降低到1.3%。但是,全世界范围内新生儿在出生后24个小时之内立即接种乙肝疫苗的比例仍然较低,仅为39%。

根据世界卫生组织的估计,2015年,有2.57亿人患有慢性乙肝病毒感染(定义为乙型肝炎表面抗原阳性),占世界人口的3.5%。大多数感染乙肝病毒的人是在乙肝疫苗得到广泛使用并用于婴儿期之前出生的人。

在世界不同的国家和地区,乙肝的感染率和主要传播途径有着较大的不同。在高流行地区,慢性乙肝病毒的感染率至少为8%;在中等流行地区,感染率在2%-7%;感染率低于2%的地区被归为低流行地区。在低流行地区,注射吸毒和无保护的性行为是主要的感染途径;在中等流行地区,该病主要在儿童中传播;在高流行地区,分娩期间的母婴传播是最主要的传播途径。

2

20世纪70年代中期,美国国立卫生研究院输血医学部传染病科主任哈维·奥尔特和他的研究小组证明,大多数输血后肝炎病例不是由甲型肝炎病毒或乙型肝炎病毒引起的。在这一发现的基础上,最初,国际上将此类输血相关的病例称为非甲非乙型肝炎(NANBH)。没想到,在接下来的十年中,关于这种病毒的鉴定工作一直没有获得成功。

1987年,奇龙公司的迈克尔·霍顿和两名华裔科学家朱桂霖(Qui-Lim Choo)、郭劲宏(George Kuo)与美国疾控中心的丹尼尔•布拉德利(Daniel W. Bradley)合作,使用一种新的分子克隆方法来鉴定未知生物并开发诊断测试。1988年,哈维·奥尔特通过该方法在一组NANBH标本中寻找新的病毒。

1989年4月,关于丙型肝炎病毒的发现被发表在《科学》杂志上。这一发现促进了丙型肝炎诊断和抗病毒治疗的快速发展。2000年,奥尔特和霍顿因为开创性工作——发现引起丙型肝炎的病毒,并开发出降低美国输血相关肝炎风险的筛查方法,使得美国输血相关的肝炎感染率从1970年的30%下降到2000年的接近0,荣获拉斯克医学奖。

【注:拉斯克医学奖(Lasker Medical Research Awards),全称艾伯特·拉斯克奖,创办于1946年,是生理学和医学领域除诺贝尔生理学或医学奖外的又一顶级大奖。拉斯克医学奖得奖者通常会在随后的一年到数年获得诺贝尔奖,所以该奖项在医学界素有“诺贝尔奖风向标”之称。】

世界卫生组织估计,2015年全球慢性丙型肝炎患者数量为7100万人,占全球人口的1%,每年新感染丙肝病毒的人数超过175万。不安全的卫生保健程序和注射毒品是导致新的丙肝病毒感染的主要原因,在全球范围内,与医疗相关的注射中有5%仍然不安全。

3

目前,医源性感染是丙肝的重要传播途径。

比如,没有HCV筛查的输血或器官移植会带来很大的感染风险。加拿大于1990年开始进行普遍筛查,美国于1992年开始进行普遍筛查。筛查降低了人群感染的风险,将感染概率从每200个输血单位有1例降到了每10000个输血单位有1例。但由于成本原因,一些国家依然没有开始HCV筛查。

不过,即便有HCV筛查,万分之一的低风险仍旧是存在的。因为方法的局限性,潜在的献血者感染丙型肝炎和血液检测呈阳性之间的时间约为11-70天,而在这个所谓的“窗口期”,目前的筛查方法并不能检测出血液中的丙肝病毒。

那些被接触过HCV阳性患者血液的针刺伤的人有1.8%的概率感染这种病毒。如果针头是空心的并且穿刺伤口很深,则风险更大。黏膜暴露于血液也存在感染的风险,但这种风险相对较低;在完整皮肤上发生的血液暴露没有感染风险。

医院设备也是丙型肝炎的传播途径,包括重复使用针头、注射器、药瓶和输液袋,以及消毒不当的手术设备。

感染血源性传播病原体的主要职业风险,是污染物体造成的皮肤锐器伤。如果黏膜暴露于血液或其他可能具有传染性的物质,可感染乙型肝炎病毒、丙型肝炎病毒和艾滋病病毒。最常导致皮肤损伤的两种器具为一次性注射器和缝合针,这些锐器最常被用于缝合、静脉采血及注射。

2020年8月21日,山西运城盐湖区潞村街社区卫生服务站医护人员正在为准备开学的孩子们采集血样进行乙肝检测。

2002年8月,美国俄克拉荷马州卫生部门通报了6名血源性感染患者,他们曾经在同一家疼痛治疗诊所接受治疗。6名患者均出现了肝炎的典型临床表现:疲劳、厌食、恶心、不适、发烧、黄疸、呕吐、尿色深、腹痛。

俄克拉荷马州卫生部门经初步调查发现,感染的原因竟然是一名具有资质的注册麻醉护士,在该诊所工作时经常重复使用针头和注射器。她曾经在一次临床治疗中,使用同一个针头和注射器将三种不同的镇静药物注射进了多达24名患者的体内。

在这些发现的基础上,卫生部门开始了深入调查。调查对在这家诊所就诊的908名患者中的793名进行了血源性传播病原体的血清学检测,以鉴别可能在诊所感染的100种病原体。调查发现一共有69名患者感染了丙型肝炎病毒(HCV),31名患者感染了乙型肝炎病毒(HBV)。

最终,卫生部门得出结论,此次在俄克拉荷马州诊所暴发的病毒性肝炎疫情,是一次由人为共用针头造成的传播。

2019年4月初到5月,我国江苏省某医院血液净化中心接受血液透析的患者疑似发生院内丙肝病毒感染,经对所有血透患者进行筛查检测,共诊断出69例丙肝病毒感染病例。

这些医疗事故发生在丙肝病毒已经被发现的30年后,是不可想象和难以接受的。然而事实上,这样的事件正在不断发生。

这些医院在血透管理方面存在漏洞,器械导管等医疗用具多次使用或操作过程不规范,导致了院内乙型丙型肝炎的流行。因此,只有严格遵守医院内各种操作规范才可能将医源性病毒性肝炎的传播可能性降到最低。

4

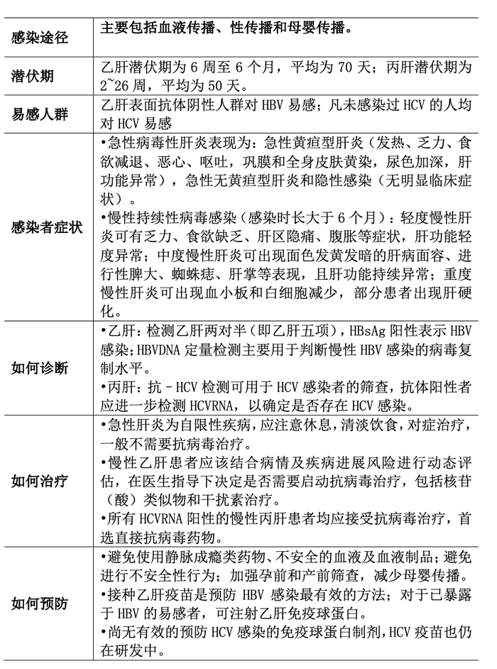
乙肝和丙肝分别由乙型肝炎病毒和丙型肝炎病毒感染引起。乙肝病毒是一种有包膜的双链DNA病毒,丙肝病毒是一种有包膜的球形单股正链RNA病毒。

乙肝和丙肝的患者及病毒携带者都是传染源,两者的传播途径均包括血液传播、性传播和母婴传播。在我国,对于乙肝来说,母婴传播这一传播途径最为常见,而丙肝的血液传播最为常见。

乙肝和丙肝都属于病毒性肝炎,急性肝炎感染者预后大多良好,一般于病后3-6个月内痊愈,并且获得终身免疫力。少数患者会转入慢性感染的阶段(大于6个月),慢性病毒性肝炎是我国最主要的传染病之一。据统计,我国乙肝表面抗原阳性的人约占总人口的5%-6%,慢性乙肝病毒感染者约为7000万人,慢性乙肝患者人数为2000万-3000万,而我国抗–HCV阳性的人约占总人口的0.6%,丙肝病毒感染者人数约为1000万。

患者在感染后可表现为急性和慢性感染,感染乙肝时的年龄是影响乙肝病毒感染慢性化的最主要因素。在围生期和婴幼儿时期(0-5岁)感染的乙肝病毒感染者中,分别有90%和25%-30%将发展成慢性感染,而在5岁以后感染的人当中仅有5%-10%会发展为慢性感染。

未经抗病毒治疗的慢性乙肝患者的肝硬化年发生率为2%-10%。肝硬化患者的肝癌年发生率为3%-6%。55%-85%的急性丙肝患者可发展为慢性感染,其中5%-15%的慢性丙肝患者会发展成肝硬化。

5

1.乙肝病毒携带者和乙肝患者有什么区别?

乙肝患者需要立即接受治疗,携带者的情况比较复杂,需要仔细研判决定是否启动抗病毒治疗。

在无症状乙肝携带者中,很多都是所谓的“大三阳”:乙肝表面抗原、乙肝e抗原(HBeAg)、乙肝核心抗体(抗HBC)三项指标呈阳性。这三项指标阳性,说明体内乙肝病毒复制比较活跃。

这些患者在年轻时或者疾病早期可以保持自身肝脏功能基本不受影响,没有任何症状,可以暂时不进行特别治疗,但是病情随时可能出现变化,一定要注意定期随访,每3-6个月检查一次肝功,当心转氨酶水平升高。当年龄超过30岁的时候,还要当心有隐匿性疾病进展的情况,也就是虽然没有肝功能异常,但是事实上已经有肝脏纤维化了,这时候还要做肝脏纤维化的检测。对于有肝癌家族史的病人,无论肝功能是否正常,都应该及早进行清除病毒的治疗。

在乙肝病毒携带者中还有一种“小三阳”,体内病毒复制水平相对较低,可能已经清除病毒,也可能已经是症状比较“隐形”的乙肝患者,甚至已经有肝硬化了,需要到医院去做认真的鉴别,不要耽误了治疗。

乙肝病毒携带者身边的家人如果经检查发现没有免疫力(表面抗原和表面抗体都为阴性),最好注射乙肝疫苗,有了抗体就不用担心被传染了。

2.乙肝会不会传染给家人?患者可以和家人一起吃饭吗?

慢性乙型肝炎病毒主要通过血液或者体液传播,它在中国的主要传播途径是母婴传播,也就是说,中国有90%的乙肝病毒携带者是通过母婴传播感染的,此外还有少量通过输血、未经保护的性接触感染的病例。

乙肝不会通过握手、吃饭传播。国家规定乙肝病毒携带者可以从事食品行业,可以做厨师、外卖骑手。

3.乙肝患者可以生孩子吗?怎么阻断乙肝的母婴传播?

乙肝表面抗原阳性的孕产妇在妊娠或分娩的过程中,有可能将乙肝病毒传染给胎儿或新生儿,因此应确保住院分娩,尽量减少新生儿暴露于母亲血液的机会。

乙肝表面抗原阳性的孕产妇所生新生儿,要在出生后24个小时之内尽早接种乙肝疫苗,同时注射乙肝免疫球蛋白,并按照乙肝疫苗免疫程序完成后续剂次接种。

对于携带病毒水平很高的孕妇,在孕后期服用安全的抗病毒药物可以阻断母婴传播。

4.什么样的人需要打乙肝疫苗?怎么打?

乙肝疫苗可以说是一个阻断成功率非常高,而且几乎没有不良反应的疫苗。注射乙肝疫苗后,一般体内都能产生抗体,可以给你完全的保护。

我国实行新生儿免费接种乙肝疫苗,全程免疫需按0—1—6个月的免疫程序接种3针,其中第一针应在出生后24小时之内尽早接种。

除了新生儿,成年高风险人群,如医务人员、经常接触血液及血液制品人员、托幼机构工作人员、经常接受输血及血液制品者、免疫功能低下者、慢性乙肝病毒感染者的家属和性接触者、有多个性伴侣者、静脉药瘾者等,也应该接种乙肝疫苗。

5.丙肝症状比较有隐蔽性,什么情况下需要去医院?

大部分丙肝病人是在体检时发现检查出肝功能不好,然后进一步检查发现是丙肝的。平时有食欲不好、腹胀、疲劳等症状的时候,要警惕是不是感染了丙肝。针对丙肝这种隐蔽性较强的疾病,你只要开过刀、输过血、有多个性伴侣、吸毒、做过文身等,就都属于高危人群,最好去筛查。丙肝只要是阳性,无论有无症状都应该马上治疗,若不及时治疗,则可能会发展为肝硬化和肝癌。

*乙肝丙肝知识卡片

加载中...