新浪财经

地产商多元化新战场:出路还是陷阱?

新浪财经

关注

来源:环球老虎财经app

在地产低利润、严监管的白银时代下,越来越多的地产公司开始“不务正业”起来。从早期的粮油、矿泉水、教育、物流等,到目前的汽车、养猪、免税店、手机等行业,这些五花八门的业务背后反映的是行业降速带来的焦虑。焦虑之下可能会病急乱投医。错把风口当成赛道,仅仅玩资本,未来或得不偿失。

9月25日,一纸被视为作假的文件让恒大遭遇“股债双杀”,随后恒大连放两个大招,一个是宣布了恒大汽车拟申请在科创板上市,公告称董事会已于2020年9月25日审议通过建议根据特别授权发行人民币股份及相关事宜的决议案,另一个是宣布分拆物业管理业务上市已获得联交所批准,将在短期内向联交所呈交正式上市申请。

两则利好消息发出后,中国恒大与恒大汽车股价均出现明显上涨。作为早前布局的多元化业务,恒大物业与恒大汽车在母公司中国恒大遭遇危急时刻时,演绎出了一出“单骑救主”的故事。

除了恒大,基本百强房企均进行了多元化业务布局,拆分物业板块赴港上市也成为地产圈的一大趋势。当前的房企的多元化呈现出不同的特点,不再是早前一味追求跨行业独立发展,像早前恒大粮油、恒大矿泉水等跨行业布局,而是与地产主业联系更加密切,跨行业的新能源汽车这类,也是方便拿地,为地产开发业务打头阵。

五花八门的“多元化”

多元化其实对房企而言是一个老命题。在早期房地产进入郁亮提出的所谓白银时代以来,地产主业进入到了一个天花板,以万科、恒大、龙湖为代表的一批房企率先在国内掀起了多元化之路,由于地产行业集中度的不断上升、企业拿地投资门槛的上涨等因为,一些中小型房企为寻求生存,也纷纷向多元化业务转型,如雅居乐、远洋地产、景瑞地产等。

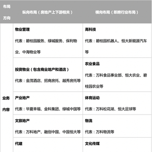
多元化业务从方向上可以分为纵向布局(即房地产上下游相关)和横向布局(即跨行业布局)两个方向,从业务内容上可以进一步划分为10项业务。产业链衍生,指由房地产开发上下游产业链衍生出的、与房地产主业相关的多元化业务。

在多元化的大势所趋中,房企的路径并不复杂,主要分为三类: 一是, 围绕主业的多元化。即在房地产链条上的产业延伸,比如物业服务、长租公寓、特色小镇、文旅地产、物流地产、养老地产等等。 所有的拓展都是围绕着房地产主营业务,典型的如万科。 万科的多元化布局非常的广泛,但都跳不开地产,更像是地产主业上的开枝散叶。 围绕主业多元化的优势是,房企既能通过多元板块提升地产主业的竞争力,又能让多元化业务依托于核心业务成长,从而降低市场风险和机会成本,减轻企业运营压力。  

二是,机会主义的多元化。这类多元化往往带着讨巧的性质,跟着政策红利,哪里好做哪里是风口就投资哪里。 因为不需要实打实的参与,只要投钱,所以我们看到机会主义的多元化往往都是非相关性的行业。 例如,格力地产就是这样的典型,在疫情期间,宣布做起了口罩生意,还收购了一家成产病毒检测设备的公司科华生物。随后又打起来免税店的概念,对珠海免税进行了重组,并在海南重金拍下了商业综合体地块。

三是,彻底转型。这类房企多以中小房企为主,大多数都是主业不断掉队,无力面对残酷的市场竞争,干脆进行彻底转型。例如:莱茵置业更名莱茵体育,证大置业转投金融领域,浙江广厦发力传媒等。 面对行业的马太效应,他们几乎是没有招架之力的,他们的生存空间不断的被打压。 

早期的进行多元化方向的房企一路走的都比较磕磕绊绊,甚至想万科这种龙头房企也不得不砍掉一些亏损、看上去毫无盈利希望的多元化业务。

2012年底,已经稳坐多年行业老大的万科开始转型提出城市配套服务商战略,从一家专注于住宅开发的公司,开始将业务触角延伸到商业、物流、文旅、投资、教育、养老、酒店、假装、滑雪度假、长租公寓等各个领域。

为了迎合多元化发展,万科更是推出“适错”和“赛马”机制刺激新业务的开展。

广深区域的张纪文提出“八爪鱼战略”的转型思维,上海区域的张海就提出了“热带雨林战略”,在“万亿市值计划”的构想下万科多元化呈现出万马奔腾之势。

看上去很美好,但结局却很惨淡。当年一些轰轰烈烈的多元化业务就这样以“收敛聚焦”的名义陆续被叫停了,“万村计划”是其中的典型。

根据万科财报显示,95.5%的营收来自于房地产业务的结算收入,除了物业板块盈利,物流板块与成本持平外,其他板块全部都是亏损。 四年前,万科期望这些多元化业务在息税折旧前利润规模达到100亿元左右,并培育出多家上市公司。 如今的成绩单与当年的期望相去甚远,当年行业老大的江湖地位也被易了主。

多元化的“新花样”

或许是早期多元化之路的失败教训,近年来房企布局多元化更多的是在为地产主业服务,或是将该业务推出上市,寻找新的融资平台。

2010年,恒大注资10亿元成立了恒大文化产业集团,这是恒大成立的第一个地产之外的产业,随后又布局了饮用水、乳业、粮油等行业,但都表现平平。在诸多业务受挫的同时,恒大将旗下产业进行了又一次重新梳理。2019年恒大公布了旗下的四大核心产业,分别是地产、文旅、健康、科技,并且恒大表示在未来5年内恒大的核心业务整体不变。目前恒大的汽车和物业分别被恒大打造成了新的融资平台。

9月27日,恒大新能源汽车甚至以底价8.64亿竞得南通一块宅地。根据出让文件,此次出让的R20023地块,地用途为住宅,出让面积约12.24万平米,容积率1.2-1.5,建筑面积18.34万平方米(配套商业≥2000平米),起价约8.64亿元,起始楼面价4706.67元/平米。可以说恒大汽车不仅能够在资本市场融资,还可以去低价拿地,一举两得。

另外一家打着新能源汽车名义去拿地的房企非宝能莫属。

近年来,宝能扛着新能源汽车的旗号在全国各地到处圈地。宝能可以说是地产行业的“隐形地主”。据悉,目前已经有上万亩土地,分别是杭州的3000亩、昆明的6318亩、广州的4935亩以及西安的2090亩土地。按照宝能的操作,“新能源项目”落地之后,都会有配套的房地产、旅游、仓储物流项目落地。

而这些以“新能源项目”拿下的土地,往往都是商业地产项目开发先行。例如,依靠宝能汽车项目拿地的宝能健康城项目,项目早已经开始动工,这个集精品酒店、汽车展厅、特色商业街、私人会所、主题民宿等多元业态于一体的领先型商业综合体,已经在速度上超越了宝能“新能源项目”。

尚无产出一辆汽车,宝能又开辟了新的板块。9月29日,媒体报道宝能在集团部门设置了手机业务中心,大量招聘手机行业人才,正是进军手机行业。据业内人士认为,由于目前国内手机行业市场趋于饱和,新进品牌很难生存下去,像360手机、格力手机、锤子手机先后的尝试便都以失败告终,宝能想自主研发手机,或许是想先试试水,未来不排除收购一家这样的公司。

除了恒大、宝能,目前越来越多的房企进行多元化更多的考量,或许只是打造新的上市平台,围绕地产主业这艘航母,打造护卫舰。

近年来,房企拆分物业上市成为一种趋势,包括碧桂园、融创、保利、中海、阳光城等在内的百强房企多数都拆分了物业板块单独上市。这背后的逻辑反映的是,房企前期需要大量的资金投入,负债率通常都很高,而且房地产行业慢慢成为一个强周期产业,时而景气时而萧条,物业公司则是轻资产模式运行,现金流非常稳定,而且负债率低。也就是在地产主业不景气之时,物业公司可以进行“输血”。

这些原因也使得港股物业公司估值偏高。据不完全统计H股有27家物业公司,有10家PE在40倍以上,有7家PE在20-40倍,有10家在20倍以下。具体到一些房企旗下的物业公司,保利物业(06049.HK)的PE是89倍,绿城服务(02869.HK)的PE是62倍,中海物业(02669.HK)的PE是55倍, 雅生活服务(03319.HK)的PE是42倍,佳兆业美好(02168.HK)的PE是28倍,蓝光嘉宝服务(02606.HK)的PE是17倍。

拆分物业上市,这种操作实际上是一个资本魔方。上市公司把低估值的资产分拆出来,把它放到另一个市场上获得高估值,有利于上市公司整体的市值提升。

游戏规则已改变,房企普遍焦虑

房地产高利润的黄金时代一去不复返,房住不炒成为政策主流,行业降速带来的就是行业焦虑。焦虑之下可能会病急乱投医,从聚焦地产主业到多元化的市场布局。

进入2020年,受新冠肺炎疫情及宏观经济环境影响,诸多房企市值出现下跌。行业整体降速时,房企融资“三道红线”轰然而至。9月26日市场消息显示,监管部门要求试点房企在2023年6月30日前完成降负债目标。

有业内观点认为,三道红线设定的行业负债增速,基本上与当前商品房销售额增速相匹配,政策根本不是限制行业发展,而是调节房企的行为模式,打击以加大财务杠杆扩张的方式,预防房地产行业潜在偿债风险。

此时房企布局多元化或是源于以下几点:一是,在单纯的地产开发盈利模式难以为继时,与时俱进探索新的业务,为后续增长提供新的载体; 二是,逐渐摆脱对政策的依赖,避免把“所有鸡蛋装在一个篮子里”,防止下次风险来临时,企业的盈利稳定性受到冲击; 三是,在融资渠道持续收紧的背景下,通过更名去地产化布局多元化的方式,更好地解决房企面临的融资问题; 四是,通过多元化布局,为企业发展增加更多赛道,保证经营的灵活性和增强自身竞争力。

但切换赛道,前路艰难,包括长租公寓、联合办公、商业运营在内的多元化业务在价值再挖掘过程中会遇到很多问题。目前存在的一个问题是,业内不少人“把风口当成赛道”,大讲生态链,仅仅玩资本,而商业模式实际上还没有建立起来,商业闭环并未形成,未来或将拖累地产主业。

正如上海易居房地产研究院副院长杨红旭所言:“从业务占比来看,去地产化还为时过早。核心业务与多元业务,这是所有的房企在地产下半场的过程当中,要活的更长久必须要做的两件事情。多元化布局不再是做和不做的选择,而是不断思考应该如何践行如何实施。”

加载中...