新浪财经

北京约谈违法事故突出单位 顺丰车辆月交通违法率超233%

澎湃新闻

关注

原标题:北京约谈违法事故突出单位,顺丰车辆月交通违法率超233%

北京头条客户端9月29日消息,当日下午,北京市交管局联合市交通委、市应急管理局召开全市交通安全隐患专业运输单位集中约谈大会,对35家运输企业负责人进行约谈,并对其中的5家交通安全隐患突出单位发放“重大道路交通安全隐患警示牌”。

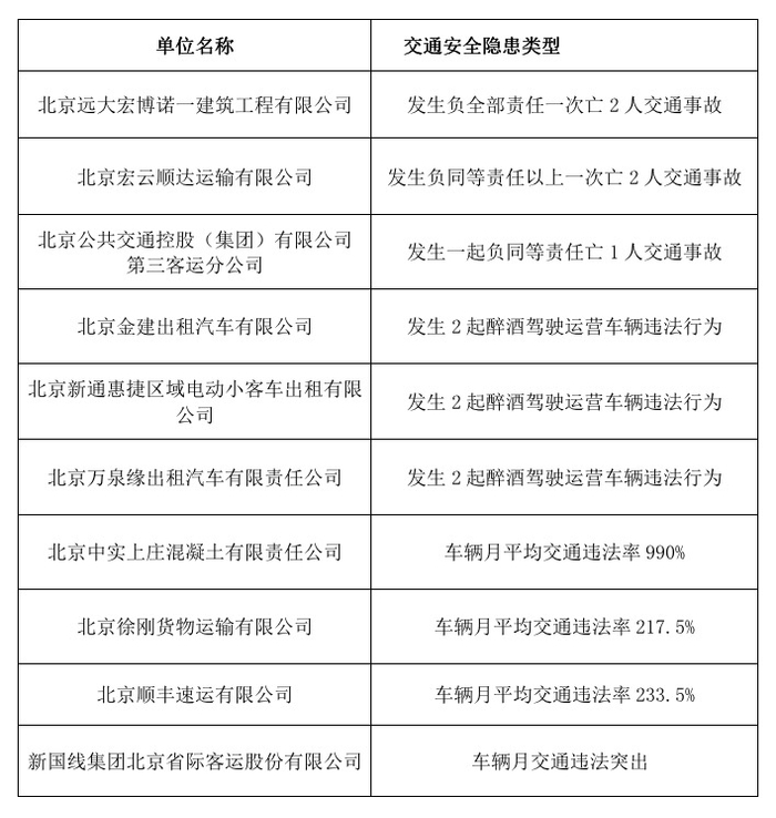
据交管部门介绍,此次大会上被集中约谈的运输企业都是在2020年1至9月期间,车辆交通违法和事故突出的单位,其中的10家交通安全隐患突出单位均为专业运输单位,这些单位未认真履行交通安全防范主体责任,有的发生一次亡2人的重大交通事故,有的车辆月平均交通违法率严重超标,存在交通安全风险。

此次,市交管局联合相关部门召开集中约谈大会,就是依据《北京市道路交通安全防范责任制管理办法》相关规定,进一步加强对专业运输单位安全监管工作,严格监督单位履行道路交通安全防范责任制度的具体举措,目的是就为了进一步压实企业安全主体责任,切实整改各类交通安全隐患问题,保障道路交通安全。 

交管部门要求被约谈企业,要加强单位内部交通安全工作的源头管理,落实企业安全主体责任,及时排查消除交通安全隐患,严格车辆安全维护检测,加强驾驶人教育管理,维护道路交通安全,保障人民群众生命财产安全,与交管部门一道共同努力创造良好的道路交通环境。

北青-北京头条记者注意到,在此次公布的交通安全隐患突出单位中还包括“发生一起负同等责任亡1人交通事故”的北京公共交通控股(集团)有限公司第三客运分公司和“车辆月平均交通违法率233.5%”的北京顺丰速运有限公司。

(原题为:《警探号丨多部门约谈违法事故突出单位 顺丰速运车辆月交通违法率233.5%榜上有名》)

加载中...