新浪财经

中金:澳门博彩行业简析

中金点睛

关注

来源:中金点睛

澳门是全中国唯一博彩合法的地区,也是全世界最大的博彩中心。2019年澳门产生博彩收入约合370亿美元,为世界第二拉斯维加斯的5倍。澳门回归后的20多年里,乘大陆游客出境旅游的东风,澳门博彩及相关产业获得长足发展。随着2020年9月23日大陆恢复赴澳门旅游签注,我们相信澳门博彩业将慢慢走出COVID-19造成的低谷,旅客将重新让澳门恢复热闹与繁荣。疫情后的澳门有哪些改变,未来将去往何处?我们认为当下是一个重新介绍澳门前世今生、展望未来的好时点。

摘要

此篇澳门博彩业入门报告旨在让初识澳门的投资者了解以下方面:

• 澳门博彩业具备寡头垄断市场的种种特征。为数不多的公司(当前为6家)依靠独家牌照运营博彩业务,并通过彼此合作避免价格战、保持行业的高利润率。地理上,澳门赌场始于澳门半岛地区,填海造陆后大型博彩综合度假村于路氹地区崛起,路氹地区逐渐成为新的博彩重心。此外,6家澳门博彩运营商各自展现了不同的发展轨迹。

• 我们将澳门的发展和演变归因于:1)签注政策特别是大陆赴澳签注政策的支持;2)澳门及周边基建特别是交通基建的日臻完善,推动澳门游在大陆的渗透率提升;3)澳门本地非博彩元素的逐步丰富,包括酒店房、餐饮、零售、娱乐表演等。我们认为澳门的客容量(赌桌数量、酒店房数量)为澳门博彩收入增长的主要瓶颈,因此客容量的变化将是关注的焦点。

• 澳门博彩粗分为贵宾业务和中场业务两大块。贵宾与中场的经营模式和利润率有较大差异。通常来讲,贵宾业务EBITDA利润率为10%左右,而中场EBITDA利润率高达30%(甚至高于30%),主要由于中场业务不需要付给中介人回佣。澳门博彩运营商最大的现金流出为付给澳门政府的、实际相当于博彩收入39%的博彩税。利润所得税仅就非博彩利润作出缴纳,相对较少。

考虑到澳门博彩行业高资本开支以及历史数据的可见性,通常采用EV/EBITDA对澳门博彩业进行估值。近五年来澳门博彩板块平均EV/(经调整)EBITDA是14倍,区间为10倍到18倍。随着博彩批给即将到期,重新竞投的不确定性临近,我们看到当前阶段的估值落入区间中的较低水平。

风险

赌桌数量限制; 2022年博彩牌照到期后重新竞标的不确定性; 大陆赴澳门旅游签注政策变化; 中央及澳门政府的政策变化,特别是资金流动管制措施; 中国周边其他国家博彩业对澳门造成的区域竞争。

正文

澳门博彩:从垄断到寡头

谈及澳门博彩行业,应当了解以下几点:

►历史沿革:1847年葡萄牙宣布澳门博彩业合法化。1962年何鸿燊赢得40年博彩独家经营权(1962至2002)。2002年澳门政府发放6张博彩牌照,引入外资及成熟的赌场经营模式,澳门博彩行业开始腾飞。

►博彩活动:大部分是幸运博彩,如赌场博彩、赛马、彩票等,但线上博彩仍未合法化。

►主要话事人:何鸿燊家族、吕志和家族、Steve Wynn团队及Sheldon Adelson团队。

► 产品及服务:开发综合度假村,提供酒店、娱乐设施、餐饮、会展及博彩等一站式娱乐服务。

图表:澳门博彩运营商及公司

资料来源:公司公告,中金公司研究部

在竞争中合作的寡头风格

我们认为澳门博彩行业呈现寡头行业的特征:1)市场参与者数量少(共计6家);2)进入壁垒高(如博彩批给、巨额投资承诺等);3)互相依赖,博彩公司在价格和营销上的任何调整都会引发竞争对手的回应(如调整赌台最低或最高下注额);以及4)公司能够保持较高的盈利能力(2019年行业EBITDA利润率为19%,净利润率为14%)。第一批博彩批给将于2022年到期。

澳门是我国唯一的合法博彩地区也是全球最大的博彩中心。我们认为博彩公司将优先致力于利用独有的经营权合作扩大市场规模,然后才进入争夺市场份额的阶段。

图表:利润率对比(FY19)

资料来源:公司公告,中金公司研究部

澳门博彩发展史

澳门博彩发展历程

2000至2010年澳门总博彩收入复合年均增长率达28%,其中贵宾博彩收入和中场博彩收入复合年均增长率分别为29%和27%。但最近十年贵宾及中场表现出现分化:2010至2019年总博收复合年均增长率为5%,其中中场为14%,但贵宾为-2%。澳门博彩行业重心从贵宾博彩业务(2000-2013年贵宾占总博彩收入比重超过70%)逐渐转向中场博彩业务,2016年中场博收首次超越贵宾博收,2019年中场博收占总博收比重达到59%。

图表: 2000至2019年澳门贵宾博彩收

资料来源:澳门博彩监察协调局(DICJ),中金公司研究部

图表: 2000至2019年澳门中场博彩收入

资料来源:DICJ,中金公司研究部

图表: 2000至2019年澳门总博彩收入

资料来源:DICJ,中金公司研究部

图表: 2000至2019年澳门博彩收入分拆

资料来源:DICJ,中金公司研究部

澳门半岛vs. 路氹地区:发展轨迹各有千秋

赌场起于澳门半岛兴于路氹地区,两地有不同的发展趋势。澳门博彩行业从2002年第一次赌牌竞拍后形成寡头局面,我们认为博彩公司首要考虑为共同推动市场扩张做大蛋糕,其次才致力于赢得市场份额。

►澳门半岛赌场的兴盛持续半个世纪直至21世纪初期澳门路氹地区开始兴建新赌场。何鸿燊旗下的澳门旅游娱乐公司(STDM)获得1962-2002年澳门半岛赌场独家博彩经营牌照,其中大部分赌场在2002年第一次赌业牌照竞拍后归入澳博(SJM)。由于靠近大陆,澳门半岛通过拱北口岸和外港客运码头接待了大部分来自大陆的当日往返游客(2019年由拱北口岸和外港客运码头进入的游客分别占游客总数的53%和9%)。澳门半岛赌场规模通常较小,彼此临近,且附近缺乏非博彩设施。因此,赌客往往会在不同赌场间穿梭。2002年后路氹地区大型赌场兴起后,澳门半岛的博彩收入占全澳门份额由2010年的72%下降至2019年的34%,澳门半岛目前贡献了全澳门经调整物业EBITDA的20%。

►路氹地区的出现源于21世纪初的填海造陆。银河娱乐、金沙中国和新濠国际通过积极拿地在此扎根,并于2002年获得赌牌。路氹地区空间更充足,能够支持大型综合度假村模式的发展。这里有大量高端酒店房接待过夜游客。消费者往往在过夜的酒店进行博彩活动,流动性小于澳门半岛。我们在之后的章节会进一步解释,由于过夜游客人均消费水平更高,路氹地区酒店房间数的增长带动游客结构的改善。我们认为博彩公司将继续投资建设酒店。截至2019年,路氹地区的博彩收入占比和经调整物业EBITDA占比分别达到66%和80%,说明其优于澳门半岛的盈利能力和发展趋势。

图表:澳门半岛和路氹地区博彩收入占比

资料来源:澳门博彩监察协调局、中金公司研究部

图表:澳门半岛和路氹地区博彩收入增速

资料来源:DICJ,中金公司研究部

图表:澳门半岛和路氹地区博彩收入

资料来源:DICJ,中金公司研究部

图表:澳门半岛和路氹地区经调整物业EBITDA

资料来源:DICJ,中金公司研究部

澳门博彩收入的驱动力

我们认为澳门博彩行业的增长和发展得益于以下几个方面:1)签注政策的支持(如港澳个人游,又称自由行);2)基础设施改善,带动游客数量增长(如港珠澳大桥,高铁网络扩张,以及澳门轻轨等);3)非博彩产品增加和服务能力提升(如酒店房、餐饮服务、购物和娱乐表演等)。

贵宾博彩收入与中国宏观经济息息相关

贵宾博彩收入与中国宏观经济表现出明显的正相关,主要受到以下几方面影响:1)中国人均GDP增长;2)信贷来源多样化及资金流动性增强;以及3)中国的经济活力。但2014-2016年受到政策和监管干预后,相关性有所减弱。

图表: 澳门贵宾博彩收入vs.中国大陆GDP

资料来源:CEIC,DICJ,中金公司研究部

图表: 澳门贵宾博彩收入–3mma vs.中国社融–3mma

资料来源:CEIC,DICJ,中金公司研究部

图表: 澳门贵宾博彩收入vs.中国工业生产者价格指数

资料来源:CEIC,DICJ,中金公司研究部

图表: 澳门贵宾博彩收入– 3mma vs.中国M2 – 3mma

资料来源:CEIC,DICJ,中金公司研究部

中场博彩收入受旅游业驱动,尤其是大陆出境游客到访量

2019年澳门总访客数达到3,940万。从2017年开始大陆和香港游客分别占澳门总访客数的70%和20%左右。如果按访客数/来源地人口粗略估算,香港赴澳门游接近饱和(渗透率达到98%左右),但2019年澳门旅游在大陆的渗透率仅有2%。

2003年起推出港澳个人游(又称港澳自由行),大陆游客赴澳门旅游可以不参加旅游团。最初4个开放自由行的城市均位于广东,截至2007年初大陆已有49个城市开放自由行。

我们认为对澳门而言,利润可观的中场博彩的需求还将继续增长,主要因为:1)澳门旅游在中国大陆的渗透率继续提升;2)澳门政府规定2015年后新增赌台应均为中场博彩赌台;以及3)路氹地区新开物业刺激需求并带来集群效益。

图表: 澳门总旅客数

资料来源:统计暨普查局(DSEC),中金公司研究部

图表: 澳门总旅客数按地区分拆

资料来源:DSEC,中金公司研究部

图表: 大陆49个自由行城市推出时间线

资料来源:国务院港澳事务办公室,中金公司研究部

中国大陆除广东省以外地区赴澳门旅游渗透率仍然较低,这意味着长期仍有增长潜力。得益于自由行,广东省赴澳门旅游的渗透率已经达到11%,持平于赴拉斯维加斯旅游在美国的渗透率。前5大赴澳门旅游内地省份的访客占比从2011年的66%降至2019年的58%,说明游客来源更加多样化,澳门旅游进一步在大陆加深渗透。

图表:赴澳门游客按省份分拆(FY11)

资料来源:DSEC,中金公司研究部

图表: 赴澳门游客按省份分拆(FY19)

资料来源:DSEC,中金公司研究部

根据2020年澳门施政报告,澳门政府正在考虑刺激旅游业发展的方案,包括:1)同广东政府合作进一步放宽广东居民赴澳门签注(目前通过自助签注机只能每2个月续签1次);2)请求中央政府增加开放自由行的城市数量(目前为49个)。

非旅游团游客的消费水平高于旅游团游客

非旅游团游客(包括自由行、商旅及持过境签注游客等)的消费能力高于旅游团游客。我们认为旅游团游客对价格相对更加敏感,且由于有团体观光安排,旅游团游客贡献的博彩收入明显更少。

澳门自由行游客占比提升增加旅游消费总量。2019年48%的大陆游客持自由行签注,且过去10年中场博彩收入与自由行游客高度正相关。我们认为自由行游客人数增长将进一步带动中场博彩收入的提升。

图表: 非旅游团游客结构

资料来源:DSEC,中金公司研究部

图表:中场博彩收入vs.大陆自由行游客

资料来源:DSEC,中金公司研究部

受益于全国基础设施升级和大湾区一体化

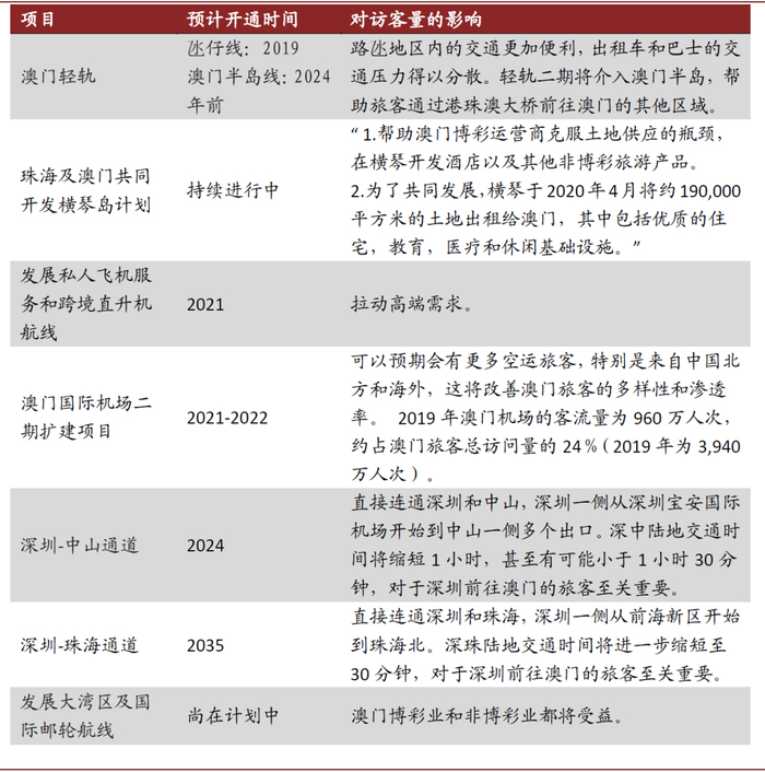
►2019年61%的游客通过陆地口岸进入澳门,包括澳门半岛北部的拱北口岸,连接路氹西部的莲花桥横琴口岸,珠澳跨境工业区边境口岸以及港珠澳大桥。港珠澳大桥于2018年10月开通,香港澳门之间的车程从1小时缩短至30分钟。我们发现主要交通基础设施开通后,澳门游客人数往往有明显增长。

图表:主要交通基础设施开通后澳门游客数量有显著增长

资料来源:DICJ,CEIC,中金公司研究部

►中国高铁建设带动大陆赴澳门游客人数的长期增长。截至2019年末,有超过3.5亿大陆人口能够乘坐火车在5小时内抵达澳门,主要通过京广高铁从华北抵达澳门或通过武广高铁从华中华东抵达澳门。根据中央政府规划,到2025年末中国铁路总里程数将达到175,000公里左右(其中高铁里程数达到38,000公里),到2035年总里程数将达到200,000公里左右(其中高铁里程数达到70,000公里)。

►轻轨是澳门公共交通。氹仔1期线路从2019年12月起开通运营。该线路共11站,连接路氹、澳门国际机场以及氹仔客运码头。根据2020-2040年澳门城市发展规划,未来几期轻轨将贯穿澳门半岛并同珠海高铁相连。我们认为一体化交通网络将有助于减少旅客浪费在交通上的时间。

图表:澳门半岛轻轨规划图(截至2020年)

资料来源:澳门土地工务运输局,中金公司研究部

图表:路氹地区轻轨规划图(截至2020年)

资料来源:澳门土地工务运输局,中金公司研究部

►大湾区5家机场临近澳门,能够方便游客通过香港和广东抵达澳门。5家机场总旅客吞吐量达到每年2.19亿人次左右。澳门机场2019年旅客吞吐量达960万人次,较660万设计吞吐量超出45%。澳门机场正在扩建中,预计第一阶段扩建完成后澳门机场吞吐量将在达1,100万,第二阶段达1,500万。2020年7月,中国民航局发布关于支持大湾区民航协同发展的文件,旨在到2025年在大湾区建成具备国际水平的机场集群。我们认为5家机场扩建项目完成后总旅客吞吐能力将达到约3.38亿(增长52.8%)。

澳门政府致力于推动澳门和中国大陆的进一步融合。我们认为澳门将受益于合作开发项目落地以及大湾区利好政策。

图表: 规划项目

资料来源:2020年澳门施政报告,2020年两会,中金公司研究部

过夜游客消费水平高于当日往返游客

2019年过夜游客人均消费为2,681澳门元,相当于当日往返游客人均消费的3.9倍(680澳门元)。2016年过夜游客数(约占总数的50.7%)首次超过当日往返游客数。过夜游客的强劲增势主要由于2015年酒店房间供应增加。考虑过夜游客的额外消费,以及过夜游客和中场博收间的正相关性,我们认为酒店房间数增加能够延长留澳时间,进一步带动博彩需求的增长。然而,增长潜力可能受到澳门土地容纳能力的限制。我们将在后面的章节中进行讨论。

图表:过夜游客占比

资料来源:DSEC,中金公司研究部

图表:各类游客人均消费水平

资料来源:DSEC,中金公司研究部

游客人口特征的变化以及不同年龄层游客赴澳频率

没有人天生是赌客。根据年龄我们将博彩客户粗略分成新赌客(26-45岁)及熟客(46岁以上)。下面的图表显示:1)2019赴澳游客中44%的游客为26-45岁;2)大部分2000年左右的新赌客在20年后已经成为老赌客,年龄超过46岁;3)74%的超过46岁的游客或者63%的青年游客会在半年内再次赴澳门旅游;4)过去几十年新赌客和熟客人数均持续增长。我们认为赌场升级和其他娱乐设施不断更新有助于澳门继续转化和留存年轻赌客。

图表:不同年龄层游客占比(2003-2019年)

资料来源:澳门特别行政区政府旅游局(MGTO),DSEC,中金公司研究部

图表:不同年龄层游客数量(2003-2019年)

资料来源:MGTO,DSEC,中金公司研究部

图表:半年内再次赴澳门的游客(26-45岁)

资料来源:DSEC,中金公司研究部

图表:半年内再次赴澳门的游客(45岁以上)

资料来源:DSEC,中金公司研究部

赌场盈利模式和现金流分析

赌场收入

博彩娱乐的赌台是根据不同的业务板块划分的,即贵宾博彩和中场博彩,两块业务的现金流情况和盈利能力有所不同。

贵宾博彩通过给客户提供信贷服务进行,客户可以使用转码和现金筹码。

中场博彩基于现金娱乐模式,客户只可以使用现金筹码。

贵宾博彩客户可以参加赌场自己运营的贵宾转码服务计划(直接贵宾客户),或者参加第三方中介的贵宾转码服务计划(中介贵宾客户)。转码贵宾多数情况在专门安排的贵宾厅娱乐。

• 中场博彩客户通常在大厅中娱乐。中场客户可以进一步分为普通中场客户高端中场客户(有额外限制的区域)。

贵宾博彩:中介贵宾博彩和直接贵宾博彩

贵宾博彩最显着的特点是客户通过转码下注,这使客户可以根据转码数量赚取现金回馈。博彩运营商通常会以无担保的方式向博彩中介(中介贵宾博彩)高端直接客户(直接贵宾博彩)提供信贷,具体信贷数额取决于他们的投注数额和财产状况。

► 中介贵宾博彩: 澳门博彩监察协调局(DICJ)正式授权的中介人是独立的第三方,以个人或公司的名义持牌。博彩运营商为中介人提供专属的或者临时的贵宾博彩厅和服务人员,而中介人则负责吸引客户前来娱乐,并达成预先商定的每月保底转码数额(范围从2亿港元至4亿港元不等)。中介人负责给客户放贷并收贷。

博彩运营商提供的佣金分成模式是根据收入分成每月转码数额计算的。基于收入分成模式(佣金为转码数额的1.25%,相当于理论赢率下的贵宾博彩收入的42.5—45%),中介人收取由他带来的贵宾客户的博彩收入分成。根据DICJ第83/2009号行政法规,免费津贴(如餐饮、酒店住宿和交通等)必须包含在基于转码数额分成的中介人回佣上限1.25%中。

博彩中介的存在是至关重要的,因为:1)考虑到中国严格的外汇管制(每人每年5万美元上限),需要有人为客户提供博彩信贷服务;2)由于博彩贷款在中国大陆法律上是不受认可和保护的,因此对于赌场而言,追讨债务非常困难,但由于中介人与客户有私人联系,因此中介人有渠道能收回贷款;3)在中国大陆宣传博彩也是被禁止的,但中介人可以通过其私人网络联系到客户,并将其带到与之合作的赌场。我们估计约有80%的澳门贵宾转码数额是由中介贵宾贡献的。

DICJ颁布了第27/2009号法律以加强对博彩中介人的监督。通过加强对持牌人的审查和批准,赌场中介行业进一步整合。获批中介人数量从2013年的235家下降到2020年不到100家。

直接贵宾客户来自博彩运营商的直接营销,客户可以获得各种与博彩相关的回扣,例如现金、酒店房、餐饮以及其他免费产品或服务。博彩运营商回馈约0.75—1.25%的转码数额给直接贵宾。博彩运营商在向直接贵宾提供信贷时会非常谨慎,通常会授信给拥有良好信用记录并在认可博彩债务的司法管辖区拥有资产的客户。我们估计约有20%的澳门贵宾转码数额来自直接贵宾客户。

图表: 博彩中介人牌照数量自2013年持续下降

资料来源:DICJ,中金公司研究部

图表:贵宾转码数随博彩中介人牌照数量下降

资料来源:DICJ,中金公司研究部

中场博彩:高端中场,普通中场和角子机

中场博彩不使用转码,玩家通过向投注箱放入现金参与游戏并赢取现金或现金筹码。中场博彩可以被分为三个细分板块:1)高端中场;2)普通中场和3)角子机。

►高端中场:玩家通常每年输掉约5—10万美元。博彩运营商会积极维护与这些客户的关系,并且如果他们下注总额超过一定金额,还会向他们提供免费的商品和服务。大部分回馈是酒店房折扣,餐饮优惠券或只能用于下注的赠送筹码。

►普通中场:主要是以游客身份进入赌场,并没有从运营商获得额外的回扣和服务的客户。他们自己负担一切博彩成本,因此对赌场而言,是利润率最高的客户群体。

►博彩游戏机: 主要包括角子机,最低投注额远低于赌台博彩的要求。

图表:博彩公司简易利润表(采用自2018年1月生效的新会计准则IFRS 15)

资料来源:公司公告、中金公司研究部

贵宾博彩和中场博彩的利润率结构

基于以下几方面,我们认为中场博彩的业务质量要高于贵宾博彩,基于1)它具有更高的盈利能力,因为不需要博彩中介人所以EBITDA利润率接近30%,是贵宾博彩的三倍;2)中场博彩业务获得政策层面的支持;3)中场博彩需求可见度高并且更具韧性,这对赌场运营商来说意味着波动性和风险较小。

图表: 利润率结构和盈利能力

资料来源:公司公告,中金公司研究部

非博彩业务

除博彩业务外,澳门的综合旅游度假村还为客户提供其他产品和服务,例如住宿、餐饮、会议和展览服务(MICE)以及其他娱乐产品。但是与博彩收入相比,非博彩收入微乎其微,但是净利润率可能会超过50%。2019年非博彩收入占澳门博彩公司总收入的11%,而同年美国拉斯维加斯博彩公司的非博彩收入份额为73%。由于区域旅游偏好和非博彩设施的不同,澳门和拉斯维加斯之间的收入结构差异较大。我们将在后续章节详细说明和比较。

图表: 澳门博彩公司收入结构

资料来源:DICJ,中金公司研究部

图表: 美国拉斯维加斯博彩公司收入结构

资料来源:UNLV,中金公司研究部

重要财务项目的补充分析

我们认为以下财务项目对理解EBITDA至关重要。

►博彩税:39%的博彩总收入需要作为博彩税缴纳给澳门政府,包括:

•占博彩总收入35%的特殊博彩税,适用于所有赌场博彩区域取得的博彩收入,不区分业务类型;

•博彩总收入的1.6%要交予澳门政府用于一个以促进、发展或研究文化、社会、经济、教育、科学、学术及慈善活动为宗旨之公共基金会;

•博彩总收入的2.4%要交予澳门政府用于发展城市建设、推广旅游及提供社会保障;

• 每博彩牌照每年3,000万澳门元的固定年金;

• 每张贵宾赌台每年30万澳门元年金;

• 每张中场赌台每年15万澳门元年金;

• 每台电子博彩机器或角子机每年1,000澳门元年金。

►利润所得税:澳门公司需缴纳最高12%的利润所得税;但是大多数博彩运营商都获得了DICJ所批准的博彩利润免税期:

• 永利澳门至2020年12月31日(第324/2015号澳门特区行政长官批示)

• 新濠娱乐至2021年12月31日(第330/2016号澳门特区行政长官批示)

• 银河娱乐至2022年6月26日(第193/2018号澳门特区行政长官批示)

• 金沙中国至2022年6月26日(第194/2018号澳门特区行政长官批示)

• 澳博至2020年3月31日(第194/2018号澳门特区行政长官批示),因赌牌延期而至2022年6月26日

• 美高梅中国至2020年3月31日(第324/2015号澳门特区行政长官批示) 因赌牌延期而至2022年6月26日

图表: 主要博彩经营地区的博彩税和利润所得税(截至2020年6月) 

资料来源:公司公告、中金公司研究部

►运营费用:固定员工成本占总运营费用的60—70%。其他主要运营费用包括:1)广告和营销(与总博收成比例);2)固定资产的维修和保养;3)能源和原材料(如赌场和酒店消耗的水电和食物)。由于项目发展需要大额的资本支出,博彩公司可能会录得较多的折旧和摊销费用。在正常运营条件下,EBITDA增长可能会由于经营杠杆而高于或低于收入增长。

在容客量的限制下增长

以拉斯维加斯为参照来研究澳门,我们认为澳门博彩行业的增长会受到非博彩因素的限制(如酒店客房数量、休闲娱乐设施等),因此扩大客房数量至关重要。

澳门酒店客房和套房总数从2010年的1.95万增加到2019年的3.77万,复合年增长速为7%。截至2020年6月,由于COVID-19,博彩公司均已推迟了新项目开业时间表。我们估计到2021年,将有约4,500间新的酒店客房和套房(较现有客房数增加了11%)向游客开放,包括澳门银河三期,金沙伦敦人和澳博上葡京。

►运营商可以通过引人注目的住宿产品来推动博彩需求。2015/16年扩建并开放的客房促进了过夜游客数量从2014年谷底迅速反弹,并为中场博彩重新带来客流量,进一步推动了中场博彩从低谷回升。

►澳门游客平均逗留时间受制于客房供应不足。2019年澳门的总访客量为3,940万,只有3.77万间酒店客房可供使用,平均每日每位游客约有0.38间客房。然而拉斯维加斯的14.7万间客房,每日可为每位游客提供约1.3间客房。拉斯维加斯的游客平均逗留时间约为4.4天,而澳门仅为1.2天,我们相信客房数的差异为原因之一。过夜游客的旅游开支通常约为同日往返游客的4倍,因此客房供应的增加至关重要。

图表: 澳门酒店房年均复合增长率7%,入住率保持90%

资料来源:DSEC,中金公司研究部

图表: 每位游客客房保有量,澳门vs拉斯维加斯

资料来源:UNLV,DSEC,中金公司研究部

► 就非博彩业务的发展而言,澳门能成为下一个拉斯维加斯吗?

在上一章节中我们指出,与拉斯维加斯相比,澳门的非博彩收入微乎其微。截至2019年,澳门的访客数量紧随拉斯维加斯之后(澳门为3,940万,拉斯维加斯为4,250万)。但是每位澳门游客的非博彩支出比拉斯维加斯低约71%(澳门为263美元,拉斯维加斯为920美元)。购物是澳门游客的主要支出,而拉斯维加斯游客为餐饮、观光和其他休闲娱乐项目支出更多。

澳门政府一直通过政策支持和财政援助来鼓励非博彩业发展。博彩公司被鼓励增加酒店扩张和非博彩设施的投资。我们估计,更优质的住宿产品供应和娱乐设施的增加可以进一步满足多日逗留休闲游客的需求。

图表: 澳门总访客数量

资料来源:UNLV,LVCVA, DSEC,中金公司研究部

图表: 游客平均非博彩支出

资料来源:UNLV,LVCVA, DSEC,中金公司研究部

行业风险

我们认为澳门博彩业主要面临以下风险:1)赌桌和酒店房间数瓶颈;2)2022年博彩批给到期和重新竞投存在不确定性;3)大陆旅游签注政策变化;4)大陆和澳门政府的监管影响,包括加强资本出境管制;5)中国周边其他博彩中心的区域竞争。

每年新增赌台数量受限

赌台是主要的盈利工具。澳门自2013年开始实行赌台数量限制,要求在2022年12月之前的10年期间,澳门投入使用的赌台数量复合年增长率不得超过3%。此项限制旨在引导澳门博彩需求有序增长并提升盈利质量,自2015年以来澳门不再允许新增贵宾赌台。该规定并未写入法律条文或法规条例,但一直以来严格执行,唯一例外就是澳门银河二期和新濠影汇在2015年4季度开业,当时获批新增400个中场赌台(理论新增上限175个)。此次赌台数量的大幅增长通过后期减少批给进行消化。到2019年已消化完成。

假设10年复合年增长率为3%,我们预计到2022年底将有约7,371张赌台。我们发现过去十年总博彩收入的变化与贵宾业务和中场业务的赌台经营效率(由单张赌台每日博收计算)波动基本吻合。因此,假设赌台限制一直执行到2022年且单台博收稳定,新增赌台还会只批给中场,那么中场博彩总收入和比重将稳步增加,而贵宾博彩总收入将持续低迷。

图表:赌台实际数量vs理论数量

资料来源:DICJ,中金公司研究部

图表:贵宾赌台数量vs中场赌台数量

资料来源:澳门博彩监察协调局,公司公告、中金公司研究部

图表:澳门贵宾博收

资料来源:DICJ,中金公司研究部

图表:澳门中场总博收(包含角子机

资料来源:DICJ,中金公司研究部

博彩经营批给将于2022年到期及重新招标

澳门六家博彩经营商的博彩批给或转批给将于2022年6月26日到期,我们认为以下因素可能会对竞标产生重大影响:1)博彩批给重新招标的时间;2)博彩批给牌照数量;3)博彩税方案;4)可能需要支付的大额博彩批给费用;5)在澳门或大湾区的进一步投资承诺;6)新博彩批给的有效期。

澳门政府的博彩批给重新招标时间表包括:1)2020年下半年的公开咨询;2)2021年的立法修改(如有);3)与博彩运营商沟通,为重新招标做准备。我们期待在2020年4季度得到澳门政府的最新消息。

图表: 澳门博彩批给情况

资料来源:公司公告、中金公司研究部

旅游签注政策

2008年,澳门政府首次将持中国护照过境旅客的逗留期限从14天缩短为7天。2014年7月,澳门过境签注政策收紧,允许逗留的时间从7天缩短至到5天,延长了禁入期限(60天内禁止再次入境,此前是30天)。此举旨在打击珠海地下非法签注机构。2015年7月,这一政策又放宽至之前的7天。由于签注政策收紧,澳门博彩板块股票在2014年3季度下跌约28%,2014年下半年澳门总博彩收入同比下跌16%。签注政策放宽后,澳门博彩业在2015年6月至8月间回升12%。

COVID-19期间,旅行团签注和个人游签证从2020年1月24日和2020年1月28日开始分别暂停。珠海于2020年8月12日开始恢复澳门旅游签注,广东省于2020年8月26日恢复,其他省市于2020年9月23日恢复。旅游政策的调整遵守了疫情防控要求和经济复苏节奏。我们认为,旅游签注政策的不确定性可能是博彩业面临的主要风险。澳门政府与中央政府就签注政策一直保持密切沟通。我们预计未来一段时间内签注政策的总体变化应与粤港澳大湾区的发展进程保持一致。

监管对博彩经营的影响

中国反腐行动自2014年开始

中国的反腐行动是2014年至2016年澳门博彩业低迷的主要原因之一,贵宾和高端中场业务受到影响。2014年到2016年,总博彩收入减少36% ,贵宾博彩收入减少55% 。贵宾博彩龙头银河娱乐的单张贵宾赌台每日博收下滑55%(2014年1季度为54,867美元,2016年2季度为24,487美元)。中场业务也受到旅游业发展停滞的影响。由于高端中场业务缺少高净值客户,2015年中场博彩收入下滑19% 。2017年,随着反腐影响减弱,博彩收入低位反弹,总博彩收入于2017年增速回升到19% 。

图表: 单张贵宾赌台每日博收

资料来源:DICJ,中金公司研究部

图表: 单张中场赌台每日博收

资料来源:DICJ,中金公司研究部

中场博彩区域和贵宾厅全面禁烟

首个赌场禁烟令由2013年1月起在中场区博彩区域实施,该禁令影响有限,因为仍有近50%的博彩区域允许客户吸烟,博彩经营商可以调整赌场布局以充分利用吸烟区。2014年10月实施的中场全面禁烟令影响更为显著。2014年10月中场博收同比下降8%(2014年9月同比增长14%),是自2010年以来首次出现月度博收负增长。为了减少中场区禁烟令带来的损失,博彩公司从2014年4季度开始加大对高端中场业务的投入。新濠博亚和银河娱乐的高端中场市占率保持领先地位。

贵宾厅禁烟令自2019年1月起生效。贵宾月度博收当月录得负增长(2019年1月同比下降17%),按年度计算2019年下降19% 。银河娱乐和永利澳门的单张贵宾赌台每日博收在2019年分别同比下降22%和32%。我们认为COVID-19后澳门政府不会取消这些禁令以振兴澳门经济。

图表:贵宾转码数在2014至2016年间出现最大跌幅,2019年起受到禁烟令影响

资料来源:DICJ,中金公司研究部

图表:贵宾博收增长与贵宾转码数一致;中场博收也受禁烟令影响,但更有韧性

资料来源:DICJ,中金公司研究部

图表:澳门博彩板块表现

资料来源:公司公告、中金公司研究部

博彩公司的竞争策略及优势

澳门博彩运营商受益于集群效应,而潜在价格战的风险可能会削弱寡头垄断的优势。澳门博彩运营商的主要成本包括向贵宾中介人支付的佣金和回扣(约占贵宾博彩收入的42.5% - 45% ,由DICJ监管)以及向高端中场客户赠送的回扣津贴(据行业惯例,约占高端中场博彩收入的22% - 27%)。为了在激烈的竞争中胜出,博彩公司可以选择给中介人和客户更高的佣金和回扣,这使得行业整体的利润率收窄。DICJ作为监管机构定期监测中介人的佣金和回扣率。

博彩公司意识到价格战的消极影响,于是在其他领域展开竞争,包括:1)本地投放广告招揽顾客和品牌营销;2)博彩设施客容量(如赌场、赌台和角子机的数量)扩建,以及非博彩设施客容量和服务质量(如酒店客房数量、非博彩娱乐项目等)提升等。每家公司都有独特优势。

图表:澳门总博彩收入市场份额

资料来源:公司公告、DICJ,中金公司研究部

图表:贵宾博彩收入市场份额

资料来源:公司公告、DICJ,中金公司研究部

博彩行业估值方法

EV/EBITDA是合适的估值指标  

考虑澳门博彩行业高资本开支以及历史数据的可见性,通常采用EV/ EBITDA估值法对澳门博彩业进行估值。

►为什么采用EV/EBITDA而非P/E?我们认为EBITDA能够更好地反映公司的自由现金流情况。1)新博彩物业项目相关债务往往会产生大量利息费用,但随着后期去杠杆,利息费用会逐步减少;2)大部分公司在大资本开支项目早期阶段利润较低或者会出现亏损,而新赌场项目开业后折旧费用往往会快速增加。

►为什么博彩公司公布经调整EBITDA而非EBITDA?经调整EBITDA(或经调整物业EBITDA)是剔除股票激励开支、企业开支、开业前开支和其他与特定博彩物业管理不相关的费用的归属于股东的EBITDA。通常认为经调整EBITDA是衡量单个博彩物业经营表现的补充财务指标,更加有助于比较各物业的经营表现情况。经调整EBITDA均值一般高于EBITDA,但各博彩公司间的具体调整项目有所不同。

近年来博彩板块平均EV/(经调整)EBITDA是14倍,区间为10倍到18倍。随着博彩批给即将到期,重新竞投的不确定性临近,我们看到当前阶段的估值落入区间中的较低水平。

图表: 行业预测EV/EBITDA(截至2019年12月31日)

资料来源:公司公告、彭博资讯、中金公司研究部

文章来源

本文摘自:2020年9月22日已经发布的《澳门博彩入门》

联系人 吴昇勇 SAC 执业证书编号:S0080117120050 SFC CE Ref:BEF674

分析员 钱  凯 SAC 执业证书编号:S0080513050004 SFC CE Ref:AZA933

分析员 侯利维 SAC 执业证书编号:S0080519120005 SFC CE Ref:BLP081

法律声明

向上滑动参见完整法律声明及二维码

加载中...