【就业】复旦大学基础教育系统20个岗位招聘教师
上海发布
想成为一名教师吗?复旦大学基础教育系统正在招聘一线教师,涉及中小学语数英等学科教师,幼儿园幼师、保健教师等20个岗位。有意者可于10月15日17时前,登录招聘系统www.zp.fudan.edu.cn进行岗位投递。具体招聘流程详见↓
一、招聘岗位和招聘条件
(一)优秀人才引进
引进范围:上海市特级教师、各区教育系统拔尖人才等具有丰富教学经验、突出教学成果和高水平教学能力的优秀教师。
引进岗位:覆盖小学、初中、高中学段,语文、数学、英语、物理、化学、生物、美术、道德与法治、历史、音乐、体育、自然(科学)、信息科技、地理、心理、德育等所有学科。
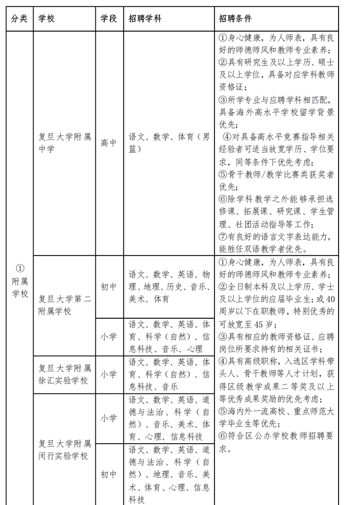
(二)一线教师招聘
(各类岗位合计20个)
二、薪酬待遇
1、符合优秀人才引进条件的高层次人才,享受人才引进配套优惠政策,薪酬待遇面议。
2、一线教师纳入事业单位编制,按照国家相关政策,享受相应的薪酬福利待遇。
3、提供有利于教师终身发展与成才的事业环境,共享一流教育资源和良好工作条件。
三、招聘流程
1、在线报名。登陆招聘系统:http://www.zp.fudan.edu.cn,点击“2021年中小学幼儿园教师招聘计划”,查看岗位计划,选择应聘岗位并投递简历。每位应聘者限申请一个岗位,同时选择是否同意岗位调剂。
应聘者所提供的申请材料必须真实有效,并按照要求上传清晰的本人近期免冠正面证件照、学历学位证书扫描件、专业任职资格证书扫描件等附件材料。
报名截至2020年10月15日17:00。
2、资格审查。各学校按照教师招聘基本条件及具体岗位要求进行材料审核,择优遴选符合条件的人选。
3、统一笔试。由基础教育集团组织统一笔试,考核通过者方可具备推荐资格。
4、学校推荐。各学校按照“以德为先、德才兼备”原则,对申请人进行综合全面评估,推荐候选人。
5、体检。候选人员到本市二级甲等以上医院进行体检。
6、确定人选。复旦大学基础教育招聘工作小组对各学校推荐的候选人进行审议,确定复旦拟聘用人选。
7、人才测评。复旦拟聘人选还需参加区教育系统教师招聘考试,考核合格后,给与正式聘用资格。
8、公示、报到。对拟聘人员进行公示,公示结果不影响聘用的,办理入职手续。
注:上海市复旦中学岗位为长宁区教育编制,按长宁区有关程序录用
四、联系方式
基础教育集团:021-65643367 李老师、龚老师
技术支持:021-65643207、021-65643247
资料:复旦大学
编辑:顾依依