新浪财经

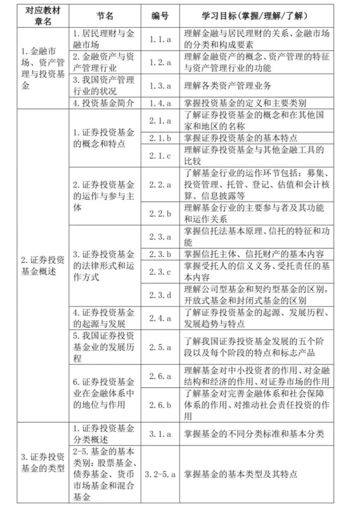
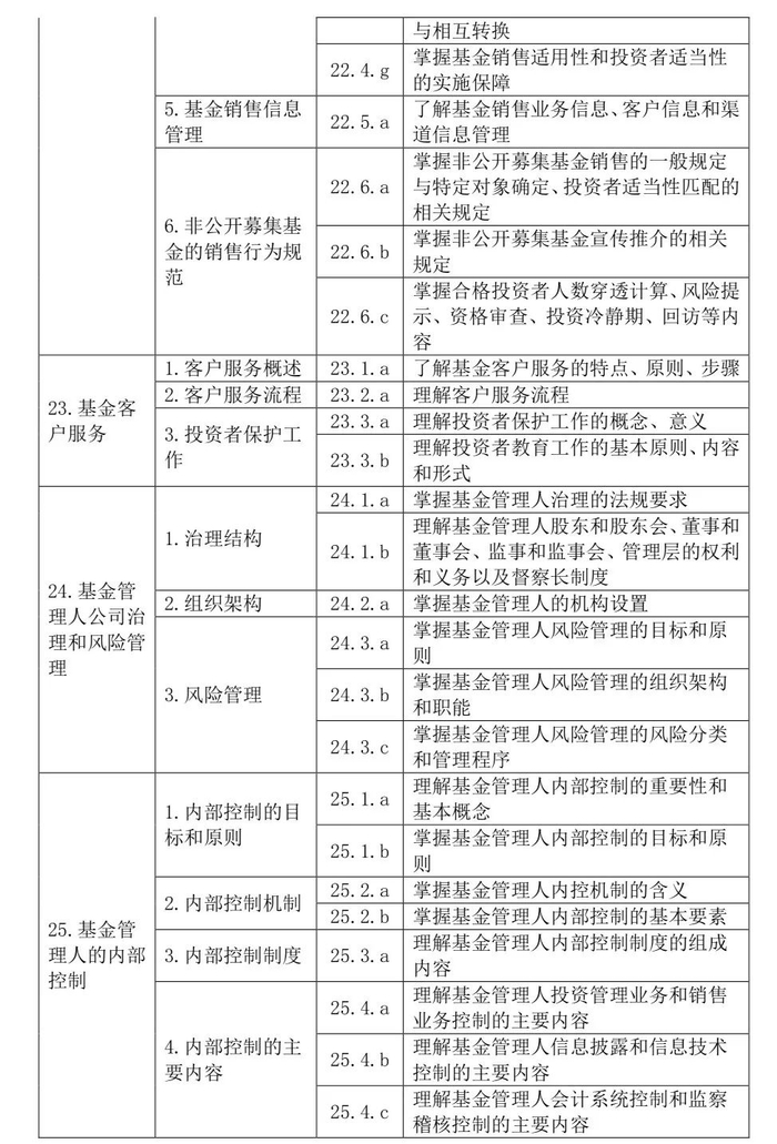
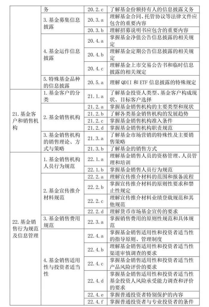
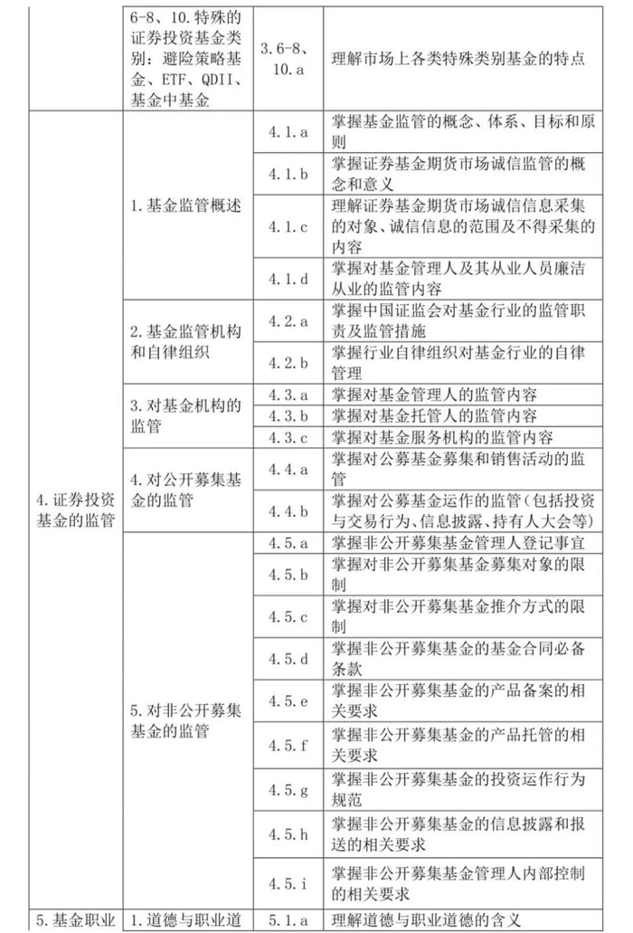
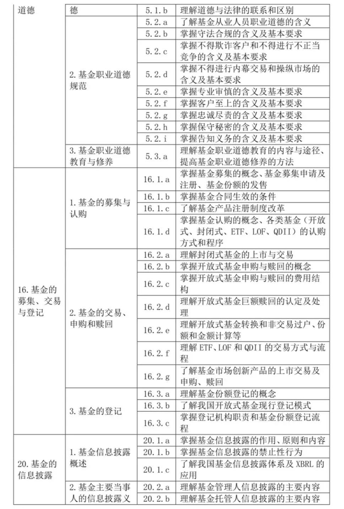
附件1:《基金法律法规、职业道德与业务规范考试大纲(2020年度修订)》

中国基金业协会

关注

《基金法律法规、职业道德与业务规范考试大纲

(2020年度修订)》

加载中...