新浪财经

460亿支吸管的生死寓意:“限塑令”在升级 厂商在观望

中国经营网

关注

原标题:460亿支吸管的生死寓意:“限塑令”在升级 厂商在观望

来源:

本报实习记者 张锦 记者 孟庆伟 北京报道

进入2021年时,你咬的吸管可能会没有弹性,也可能形似塑料实则不是。前者是成本价每支0.03元的纸吸管,后者则是每支0.04元的PLA吸管。这个切换,背后替代的则是460亿支每支0.01元的塑料吸管。

“升级版限塑令”来势汹汹,涉及多种塑料制品。12年前,“旧版限塑令”规定对不可降解塑料袋收费。时至今日,即使在一线城市的农贸市场,免费的塑料袋仍随处可见。这次结果又会如何?

2020年8月末,商务部再次明确“禁管令”的时间:按照今年1月发改委、生态环境部文件,2020年底,全国范围内餐饮行业禁止使用不可降解的一次性塑料吸管。

国家统计局统计数据显示,2019年全国塑料制品累计产量8184万吨,据央视新闻报道,其中塑料吸管近3万吨,约合460亿根,人均使用量超过30根。

虽然占比仅有0.0036%,但民间环保机构摆脱塑缚项目专员认为:“吸管是一个比较容易的切入点,不像更依赖塑料的食品包装,短时间难以找到替代品,不可降解的一次性塑料吸管可以被替代。”

多位业内人士称,纸吸管和PLA(Polylactic acid,聚乳酸)吸管将是塑料吸管的主流替代品。PLA使用可再生植物资源(如玉米)所提取出的淀粉原料加工制成,是一种新型的生物降解材料,使用后在堆肥条件下分解为二氧化碳和水。

据不完全统计,全国已有20多个省份出台各自的“限塑令”实施方案,但尚未提到处罚细则。而9月1日起施行的《中华人民共和国固体废物污染环境防治法》,规定违规使用或未报告一次性塑料制品使用情况的,将面临1万元以上10万元以下罚款,并由县级以上地方人民政府商务、邮政等主管部门责令改正。

距离“禁管令”生效不足四个月,吸管行业供应链上下的多家企业向《中国经营报》记者表示,关于政策的执行力度,市场的接受度,究竟消费者偏重哪种材料作为塑料的替代品,他们都在进行观望,也在积极准备。

在餐饮领域,与吸管息息相关的饮品行业,尤其是茶饮行业的头部企业已经率先响应,纷纷上架纸吸管。但无论是消费者普遍反映体验感较差的纸吸管,还是目前因供应短缺导致成本较高的PLA吸管,都仍有很多提升的空间。

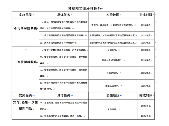
8月31日,商务部办公厅公布禁塑限塑阶段性任务

外销企业持观望态度

9月6日晚,张勇军从温州乐清返回义乌。在乐清,他实地考察了许利彪做纸吸管设备的工厂,发现那里的设备比自己前两年接触的更先进,他们聊了聊关于产能、价格、品控、材料,以及对未来的规划。

目前,吸管产品一级经销商、义乌市尧胜日用品有限公司已经在积极转型可降解产品,但仍有60%的业务在销售塑料吸管,创始人张勇军表示,去库存需要一个过渡期。“因为大家手上可能还有塑料吸管的库存,7月、8月进一步加强禁塑的规定出来的时候,订货已经提前一两个月完成,加上运输和销售,一个周期肯定没有那么快,所以需要一个过渡的时间,我觉得真正采购可降解吸管要到11月、12月。”

在国家提出禁塑令之前,国内的吸管厂商大多在2018年正式进入到生产并出口非塑料类吸管的赛道中,更有一大批原本不是吸管行业的从业者闻风而动。

2018年5月,欧盟委员会提交了一项关于控制塑料废弃物的提案。2019年3月,欧盟议会以压倒性投票正式通过这项“全面禁塑令”,宣布从2021年开始,欧盟成员国将全面禁止使用吸管、餐具、棉签等10种一次性塑料制品。

全国最大的吸管生产商,义乌市双童日用品有限公司的主要市场就在欧洲,因此在应对禁塑令方面早有布局。双童董事长楼仲平向记者透露,如今,可降解吸管已经占到双童业务的70%以上,六个吸管生产车间中仅保留一个车间做塑料吸管。“大量的设备今年都淘汰掉了,生产线都更新了。”

楼仲平向记者介绍,以欧洲市场为例,作为塑料吸管的替代品,纸吸管占到50%以上,以PLA吸管为代表的生物降解塑料吸管大概占了20%~30%,剩余为可循环吸管,如不锈钢玻璃、植物茎秆类的吸管。

“国内的情况目前我们还不可知,现在整个国内市场处在一个调研和试探的过程当中,在了解受众的选择。”楼仲平推测,目前来讲,可能也会跟国外的情况相似,偏向于纸吸管,因为纸吸管看起来会觉得环保,而生物塑料吸管在外观上和塑料几乎一致。

供应链中上游的企业能感受到,下游市场在观望的同时,已经有所行动了。

通常,在正式建立合作意向之前,下游的商家会在选品阶段收集不同厂家的吸管样品,看哪一种更合适自己的饮品,一旦市场需要,他们就会找到相应的供应商来下单。

双童公司总经理李二桥告诉记者,8月初以来,打样的客户增速非常明显,多集中在餐饮连锁企业,尤其是奶茶行业,还有一些给酒店做定制吸管。

张勇军同样表示,现在每天都有前来采样的客人,但真正拿货的比例不是很多。“大家都在观望做准备,并不清楚市面上到底需要多少。”

主要从事茶饮品牌包材生意的遵道包装创始人罗良山向记者表示:“现在很多品牌都尝试性地拿一两箱到门店,全面推广的前奏已经开始了。”

纸吸管与PLA吸管

对吸管依赖最重的饮品领域,咖啡店和茶饮店倾向的吸管性能不同,在选择塑料吸管替代品上,也会各取所需。

楼仲平介绍,星巴克最粗的吸管是8mm,适合纸吸管,而茶饮中含有珍珠等颗粒物,使用的吸管通常为12mm,一是纸吸管如果要做得很粗,价格会很贵,二是纸吸管放到热饮里泡容易变软。“根据我们现在所接收到的一些反馈,奶茶店可能最终会选择PLA吸管。”

奈雪的茶是遵道包装的股东之一,他们从去年开始便联合推出PLA吸管,并在奈雪个别的门店试用,但从反馈的结果来看,成本是亟待解决的问题。

PLA吸管和塑料吸管的成本相差了四五倍。李二桥告诉记者,PLA原材料2018年底的价格在2万元/吨,最近涨至3.5万元/吨,原料再经过改性后的价格将近4.1万/吨,而普通PP塑料(聚丙烯)的价格在8000元/吨。

据了解,目前PLA原材料“成本虚高”的原因在于,PLA的生产对技术要求较高,当前主要从国外进口,货源不太稳定,供应短缺。但李二桥相信,随着国内各大PLA材料厂家都在筹备这个项目,供应会逐渐得到缓解,价格也会回落。

罗良山表示,他一直在关注源头厂家新的动向,比如安徽丰原集团,已经突破了由美国垄断的技术壁垒。该集团官网显示,目前集团正在安徽的生物产业基地建设玉米-乳酸-丙交酯-聚乳酸的全产业链加工线,并加快复制聚乳酸产能,在5年内产量要达到100万吨/年。

8月,中国塑料加工工业协会等四家协会发出《关于共同做好塑料可持续发展的联合倡议书》,其中提到,加快相关标准研制,完善有关塑料再生利用标准体系,发布《可降解塑料的分类与标识要求指南》及再生塑料系列标准。

然而,罗良山指出,在可降解塑料国家标准出台之前,生产商很难去向下游商家推广,纸吸管会是禁塑令实施前后这一“过渡期”更安全的选择。“品牌出于安全起见肯定是先过渡用纸吸管,为了迎合限塑令,预计到明年上半年,纸吸管会有一个小高潮,等到国标出来以后,PLA等生物塑料吸管会迅速占领市场,我觉得有个博弈的过程。”

纸吸管也的确在市场上占得先机。喜茶相关人士接受媒体记者采访时称,以北京为例,从2019年6月开始上架纸吸管以来,北京门店已经有1/3的消费者习惯使用纸吸管。

记者留意到,喜茶门店的自助吸管区提供塑料和纸质两种吸管供消费者选择,但会有指示建议大家减少塑料吸管的使用。在喜茶的外卖平台上,有常规吸管、纸吸管或不使用吸管三种选项,其中默认选择纸吸管,但同时注明口感略有影响。

蜜雪冰城上月宣布,自8月1日起,以郑州门店为试点逐步停用塑料吸管,到年底完成环保纸吸管在全国门店的上线。蜜雪冰城在公众号上号召顾客一同为环保出力:每人减少使用一支塑料吸管,蜜雪冰城每天将减少800万支塑料吸管。

“新材料一定是未来的主流。”虽然遵道包装也有纸制品的部门,但罗良山更看好生物塑料吸管,只是卡在成本比较高的环节。据他介绍,在改变性能之后,PLA吸管的耐热温度能达到85摄氏度,完全可以满足热饮60摄氏度左右的入口温度。

遵道会在每周六,把设备空出来,专门测试不同的上游原材料厂家送过来的产品性能,比如说用水泡、开水泡、火烧。“大概测试了四五十家,目前有四五家已经很满意。”遵道相关人士说。

纸吸管设备生产商许利彪表示,如果用耐高温胶水制作,纸吸管在75~80摄氏度的高温下也不会软化,但是口感上来说没有PLA吸管好,对于喜欢咬吸管的顾客,纸吸管没有回弹功能。

而专事纸吸管行业的丁志朋对纸吸管的前景很有信心,但不看好PLA吸管。他的观点是,相对PLA吸管目前5倍于塑料吸管的成本,纸吸管的成本为塑料的2~3倍。出口欧洲市场的经验也有参考价值,PLA吸管的外观和体验感与塑料吸管相似,无法判断是否掺入了塑料成分,至少严谨的欧洲客户对此不太认可。

2018年的“吸管热”难再现

李二桥并不认为今年还会出现像2018年那样的风潮。当时,国内进入到可降解吸管领域的企业可谓“井喷”,目前整体来说还处于产能过剩的状态。

楼仲平指出,2018年的“吸管热”有炒作的成分,所有的国外客户由于受到这一股风潮的影响,一下子都选择了可降解吸管,但后来意识到,在当时,可降解吸管的体验,也就是它的物理性能还远达不到预期的要求。

“比如纸吸管,有些质量差的放进去三五分钟就化掉了,饮料还没开始喝。而聚乳酸吸管的保质期最长不超过一年,后来储存过程中三五个月就开始分解。所以有些客户回过头来又选择了塑料吸管。”楼仲平说。

两年过去,客户的要求更明确,技术门槛升高,在今年疫情和禁塑令的夹击下,中小企业生存堪忧。

罗良山谈道,鉴于PLA吸管的性能超过半年后会下降,所以遵道只能跟供应链较为成熟和完善的茶饮品牌合作,而一些中小品牌可能会比较痛苦,不能保证在半年内清掉存货。

温州高大纸管机械有限公司专门生产纸吸管的机械设备,和国内多家有实力的吸管生产商均有合作关系,创始人许利彪告诉记者,2018年仅温州瑞安地区,最少有一两百家“跟风”做纸吸管设备的厂家,“一股风过后”,去年没有实质性的订单,今年碰上疫情,随着技术和产品更新换代,“现在坚持下来做得好的也就五六家”。

如今,产品的质量和规范程度才是立足于行业内的关键。丁志朋对纸吸管市场充满信心也来源于自身实力过硬。他的吸管品牌已经陆续通过符合欧美规定的237项检测,检测费用达到100多万元。“国外的大公司看到检测内容非常完备,所以选择跟我们合作。”

原本从事塑料餐具生产的丁志朋也是从2018年起开始接触纸吸管行业,基本上全部为出口外销。今年5月,距离国内外禁塑令的期限越来越近,他毅然停掉所有的塑料制品项目,专注于生产纸吸管。在嘉兴市海盐县,丁志朋的公司拥有8000平方米的生产车间、30台纸吸管机器和98名员工。

受国外疫情影响,在周围一片兜售机器的萧条景象下,原材料全部从欧洲进口、只做高端产品的丁志朋来自海外的订单源源不断,为了保证工厂24小时不停机,员工三班轮换,纸吸管日产量约200万支。

为了应对国内市场的需求,丁志朋已经投入了近1000万元做准备工作,用于设备添加、厂房装修、人员招聘和原材料的周转。他预计,年底之前,国内的吸管业务最起码也要提高到40%左右。

“升级版限塑令”执法因地制宜

在民间环保机构摆脱塑缚项目专员卢蔚祯看来,2008年只针对塑料袋的“限塑令”范围太窄,而今年的“升级版限塑令”涉及各种塑料制品,意味着全面铺开治理塑料问题。

2020年1月,国家发改委、生态环境部发布《关于进一步加强塑料污染治理的意见》(以下简称“《意见》”),按照“禁限一批、替代循环一批、规范一批”的原则,分2020年、2022年、2025年三个时间段,分地域执行禁限塑任务。

7月,九部门又联合发布《关于扎实推进塑料污染治理工作的通知》,要求各省于8月中旬前出台省级实施方案。据统计,目前约有20多个省、直辖市出台了具体的实施方案。

“如果说‘实施意见’是指南针,那么‘实施方案’就是路线图。”卢蔚祯表示,相较于《意见》,这些方案更严格、更具体,有的实施方案时间线更提前,并且有《意见》中没有提及的内容,针对各地方现状和特色有的放矢。

“每个地方的发展水平不一样,罚款金额和处罚的方式可能也会不一样。这就要看具体地方要怎么去执行这个政策。”卢蔚祯指出,上海市的实施方案比国家限塑令文件更加细化,明确了相关政府部门的要求,以及领导班子的责任分工情况。

“任何一项政策都有它的灰色地带。”从执行力度的角度出发,楼仲平认为,监管毕竟还是会有漏洞,比如小的餐饮店,未必愿意用3倍、5倍的价格来承担可降解产品。另外,地方会有保护,最终还要看执法层面能不能全面推动。“如果像2008年禁塑料袋的效果,基本上就是走走过场,到后面还是不了了之。”

楼仲平对记者分析,国内的禁塑料吸管政策并不是“一刀切”,除餐饮企业外,市场流通不禁,意味着家庭消费没问题,超市里照样卖。另外,工业配套吸管,如牛奶制品上的U形管也不受影响。“塑料吸管在可预见的三五年里是不可能消失的。”

“塑料吸管消耗量只占很小很小的一部分,但它却是一个很好的切入点,因为不是说它占比小就不去管理。”卢蔚祯说,就算禁止了塑料吸管,但可能总体上塑料污染治理的效果并不会特别明显,这是个“五年计划”,要等五年后,各种产品都开始禁止或者限制之后才有答案。

抛开吸管商自身的利益,楼仲平坦言,其实无论是纸吸管还是PLA吸管,从长远来讲都是不可持续的。相比塑料,纸吸管和PLA吸管的生产过程中要消耗大量的社会资源,这也体现在它们比塑料吸管贵3到5倍的成本上。

“塑料本身没有罪恶,罪恶的是人的使用习惯。”楼仲平希望公众能认识到,不乱扔垃圾、做好垃圾分类、减少一次性产品的使用量、多用可循环的产品才是环保之道。

楼仲平说:“我认为国家的禁塑政策在以后的实施过程当中,肯定是多举并用,不能完全靠寻找替代品,我们应该追求的是一种更环保的生活方式,而不应该是更环保的产品。”

(应受访者要求,丁志朋为化名)

加载中...