新浪财经

李文红:对虚拟资产应如何监管?

债券杂志

关注

来源:中国银行保险监督管理委员会网站、中国财富管理50人论坛

在金融科技快速发展的过程中,如何既充分发挥其积极作用,又能有效应对潜在风险和挑战,建立防范互联网金融风险的长效机制,避免重蹈网络借贷平台的覆辙?近日,中国财富管理50人论坛理事、银保监会深圳监管局局长李文红在中国银保监会发布的论文《虚拟资产的国际监管思路及其对建立防范互联网金融风险长效机制的启示》中给出了一些思考与建议。

李文红认为,可借鉴虚拟资产的国际监管思路和趋势,建立我国防范互联网金融风险的长效机制,避免重蹈网络借贷平台的覆辙。一是加强对新兴技术的关注、监测和研究,适时完善监管规则,改进监管方式。二是对“新业务、新模式”及时进行穿透定性,明确是否需要纳入监管以及所需申领的牌照类型和适用的监管规则。只要从事同类金融业务,都应取得法定金融牌照,遵循相同的监管规则。三是对于没有牌照但实质上开展金融业务,或虽有牌照但超范围经营、未按照业务实质遵守相关监管法规的情形,在规模不大、社会影响面较小的时候就应及时果断采取措施。四是完善监管机制,包括在监管机构内部建立跨部门“会诊”机制、加强跨行业监管协调沟通、借鉴各国监管沙盒经验完善我国试点机制等,确保监管机构及时应对市场变化。

以下为论文全文

引言

近年来,随着金融科技,尤其是区块链、分布式账户技术在全球范围内的迅速兴起和运用,虚拟资产(crypto-assets)呈现出快速发展趋势,引起了国际组织、各国央行和监管机构的广泛关注。本文梳理了虚拟资产的概念、特征与分类,分析了虚拟资产的国际监管动态与趋势,重点介绍了巴塞尔银行监管委员会提出的虚拟资产审慎监管框架和国别层面的虚拟资产监管思路与实践。

巴塞尔委员会认为,虚拟资产虽因不具有实物形态,可以算作一类“新资产”,但并未产生新的金融业务模式,因此未提出新的监管框架,而是在现行框架下明确了相关资本、流动性计量和风险管控要求。鉴于虚拟资产的高投机性、高波动性和低流动性,建议在《第三版巴塞尔协议》框架下适用最严格的标准,目前禁止银行参与虚拟资产交易的国家(如中国),已符合委员会提出的虚拟资产审慎监管标准。

在国别层面,各国对与虚拟资产相关的金融活动或者限制甚至禁止,或者按照业务实质纳入现行监管框架,并明确所应适用的监管标准。本文认为,可借鉴虚拟资产的国际监管思路和趋势,建立防范互联网金融风险长效机制,既充分发挥金融科技的积极作用,又有效应对潜在风险和挑战,避免重蹈网络借贷平台(P2P)覆辙。 

虚拟资产的概念、特征与分类

(一)虚拟资产的概念与特征 

目前,国内外对虚拟资产尚无统一定义,金融稳定理事会在向 2019 年 6 月二十国集团财政部长和中央银行行长会议提交的《虚拟资产:工作进展、监管方式和潜在差距》(Crypto-assets: Work underway, regulatory approaches and potentialgaps)报告中,将虚拟资产定义为“主要使用加密技术、分布式账户或类似技术,并由此产生部分内在价值(inherent value)或者感知价值(perceived value)的私营部门资产”(FSB,2019)。在业界,虚拟资产的名称多种多样,如虚拟货币(virtualcurrency)、加密货币(crypto-currency)、数字货币(digital currency)、代币(token)、圈币(coin)等。最典型的虚拟资产为投资者众多、价格大起大落的比特币(Bitcoin),另外还有以太币(Ether)和脸书(Facebook)于 2019 年 6 月宣布拟推出的与世界主要货币挂钩的天秤币(Libra)等。 

与传统资产相比,虚拟资产主要具有三方面特征:一是数字化和虚拟化特性,不具备有形的实物形态,只能通过电子化途径存储或者转让;二是使用加密技术,包括对称密钥(运用同一数字密钥创设和验证电子签名)或非对称密钥(运用不同的数字密钥)和哈希算法(验证数据完整性),力求使数据在认可的参与者范围内安全传输;三是运用分布式账户或类似技术来记载、管理信息和数据,希望以此实现记录的唯一性、连续性和不可篡改性。 

近年来,虚拟资产种类和规模快速增长,市场价格则延续了问世以来大涨大落的趋势。根据虚拟资产的主要服务提供商(coinmarketcap),截至 2020 年 3 月31 日,全球已出现了 5000 多种虚拟资产,其市值在 2018 年初达到峰值 8300 亿美元,2018 年底降至约 1300 亿美元,到 2020 年 3 月底小幅回升至 1814 亿美元,其中比特币市值约为 1148 亿美元。由于虚拟资产市场深度有限,存在投机炒作现象,其价格经常大幅波动。如比特币自 2009 年问世以来,价格由 0 美元涨至2017 年 12 月 19 日的最高值 1.9 万美元,之后一路走跌,2020 年 3 月底为 6400美元左右,较最高点下跌近七成;其日间价格波动也很大,如 2019 年 10 月 25日当天从 7500 美元涨至 1 万美元,增长 33%;而 2020 年 3 月,其 24 小时内最大跌幅接近 50%,最低跌至 4107 美元。另一方面,虽然虚拟资产发展较快,但市场规模与传统资产相比仍较为有限。2018 年底,全球黄金市场市值为 7 万亿美元,美国国债市值为 22 万亿美元,纽约股票交易所上市公司股票市值为 30万亿美元,场外衍生产品合约名义价值为500 万亿美元。

 比特币等虚拟资产的创始人和投资者将其称为“货币(currency)”的一个重要原因,是认为或希望可以用其取代现有的法定货币,成为数字经济时代颠覆和超越国家主权(无国界)的新型“数字货币”。那么,这些虚拟资产能够成为法定货币吗?

法定货币的根本属性是由中央银行发行,具备无限法偿性和相对稳定的价值,从而具有价值尺度、流通手段、支付手段和价值贮藏功能。而虚拟资产本质上是由私营部门(市场机构或个人)自行创设,并约定应用规则的数字化符号,性质上类似于在一定范围内可流通的商品或资产。

2018 年 3 月,二十国集团财政部长和中央银行行长会议发布联合公报,表示“虚拟资产”不具备“货币”的关键属性(G20,2018)。金融稳定理事会、巴塞尔委员会等国际组织和多数国家的中央银行、监管机构也明确表示,除央行数字货币外的虚拟资产,不论在市场称谓中是否使用“货币”字样,均不具有法定货币的基本属性和功能(FSB,2018;BCBS,2019a 和 2019b)。

这些虚拟资产虽然可以在指定的范围内用于支付、交易和投资,但因缺乏主权国家的信用背书,价格波动性很高,仅是一类尚不成熟的“资产”,无法作为安全稳定、普遍认可、广泛使用的支付和价值贮藏手段,很难成为法定货币。而且,虚拟资产缺乏足够的流动性,具有很高的市场风险和操作风险,其快速增长和运用可能会增加银行业面临的风险并产生金融稳定隐患(BCBS,2019b;G7 Working Group on Stablecoins,2019)。

为此,国际监管组织在研究和讨论这类资产时,已不再使用“货币”字样,而是将其统一称为“虚拟资产”,这也正式表明了国际监管组织对比特币等虚拟资产能否成为法定货币的态度。

(二)巴塞尔委员会关于虚拟资产的分类 

虚拟资产的种类繁多,为了厘清监管思路、明确监管重点,巴塞尔委员会根据发行主体和机制设计的不同,将现有的虚拟资产分为三类:未纳入监管的虚拟资产、纳入监管的虚拟资产和央行发行的数字货币(表 1),前两类也曾被称为“私人数字货币”。

第一类是未纳入监管的虚拟资产,其发行主体为不受监管的私营部门。按照有无引入价格稳定机制,又可以进一步分为不稳定和相对稳定的虚拟资产两类。早期出现的虚拟资产属于不稳定虚拟资产,其典型代表为比特币,价格波动幅度大、投机性强,目前市场占比也最高。

2020 年 3 月,比特币市值占全球虚拟资产总市值的比重为 65%。为降低市场价格波动性,近年来出现的一些虚拟资产引入了价格稳定机制,将其与一种或几种主权货币、黄金或其他虚拟资产挂钩,或者不与资产挂钩而由相关算法决定发行和出售价格,和/或由发行人提供兑付或回购承诺。相对稳定的虚拟资产又称为“稳定币”(stablecoin),其稳定性取决于具体的机制设计,包括挂钩资产类别及其价格波动性、信息披露及时性和准确性以及是否具有外部审计安排等,但其是否能真正保持“稳定”,还有待观察和实践检验。目前这类相对稳定的虚拟资产在全球虚拟资产中的占比还比较小,2020 年 1 月仅为 0.02%。 

2019 年 6 月 18 日,脸书(Facebook)宣布将联合 100 家左右的大型公司作为初始会员单位,成立独立的管理协会,于 2020 年上半年发行以银行存款和短期政府债券为基础资产,以此与美元、欧元、日元、英镑、新加坡元等一篮子货币按比例挂钩的 Libra(Libra Association,2019)。

目前来看,Libra 的运作机制、如何与基础资产挂钩、价格如何决定、金融机构和最终用户如何参与以及相关监管安排等诸多重要细节尚不明确,其设计方案也在不断改变。比如,2020 年 4月,Libra 管理协会宣布拟对 Libra 的运行机制进行重大调整,将与一篮子货币挂钩改为与单一货币挂钩(Libra Association,2020)。Libra 最后究竟能否如期推出,以及能在全球支付清算活动中发挥多大作用,还存在极大的不确定性。金融稳定理事会认为,虽然以 Libra 为代表的相对稳定的虚拟资产规模还比较小,但今后若在全球范围内尤其是金融体系中广泛使用,不仅成为支付工具,而且成为价值储藏手段,其对全球金融稳定和货币政策传导机制的影响则将大大超过不稳定的虚拟资产(FSB,2020;G7 Working Group on Stablecoins,2019)。看来,“稳定币”也可能极不稳定。 

第二类纳入监管的虚拟资产实际是由金融机构创设的用于金融机构内部或相互之间支付结算的记账工具。这类虚拟资产也引入了价格稳定机制,与银行存款或其他银行资产/负债挂钩,带有批发工具性质,不涉及零售客户和社会公众。如美国摩根大通于 2015 年创设的 JPM Coin 在其内部的私有链上运行,不对外开放,主要是为了提高集团内支付结算的便捷性。2019 年,14 家国际大型银行(多为全球系统重要性银行)与纳斯达克联合发起 Fnality,用于金融机构之间的支付结算。由央行发行的数字货币为第三类虚拟资产,是法定货币的数字化形式,具有主权信用背书,与传统法定货币的基本属性和功能相同。

目前,包括中国在内的一些中央银行已着手开始央行数字货币的研发试验工作,但迄今尚未有主要经济体正式推出央行数字货币。鉴于金融稳定理事会关于虚拟资产的定义特指私营部门资产,央行数字货币已成为与“虚拟资产”并列的概念。

根据巴塞尔委员会的调查统计,截至 2018 年末,在参与调查的 115 家全球主要银行机构中,有 8 家银行表示参与了虚拟资产交易并由此产生了约 85 亿欧元的风险暴露,占其全部风险暴露的 0.2%,占全球虚拟资产市值的 7.5%。

这些银行主要通过两种方式参与虚拟资产交易:一是以虚拟资产为基础资产的衍生产品代客交易,占比约为 70%;二是为以虚拟资产为基础资产的衍生产品交易提供支付结算服务,占比约为30%。其中,无一家银行直接投资了虚拟资产,绝大部分银行参与的为比特币相关交易。 

虚拟资产的国际监管动态与趋势

(一)国际监管组织的关注视角和监管措施 

近年来,随着金融科技,尤其是区块链、分布式账户技术在全球范围内的迅速兴起和运用,虚拟资产呈现出快速发展趋势,引起了国际组织、各国央行和监管机构的广泛关注。2018 年 3 月召开的二十国集团布宜诺斯艾利斯峰会要求国际标准制定机构密切关注虚拟资产的潜在风险并研究提出监管框架(G20,2018)。

在此背景下,金融稳定理事会、巴塞尔银行监管委员会、国际证监会组织、国际清算银行的支付与市场基础设施委员会和反洗钱金融行动工作组(FATF)等国际组织根据自身的职责定位,从不同的角度研究提出对虚拟资产的监管建议。

与此同时,Libra 白皮书的发布,在全球范围内引起了广泛关注,有人认为会对全球货币体系造成重大挑战甚至产生颠覆性的影响,成为跨国界的超主权货币。美国国会多次召开了听证会举行辩论,欧盟多国央行表示要予以严格控制。2019年下半年以来,金融稳定理事会、巴塞尔委员会等国际监管组织按照二十国集团的要求,均将以 Libra 为代表的全球稳定币(global stablecoin,GSC)作为重点关注领域,从不同的角度进行跟踪研究(FSB,2020)。

金融稳定理事会。主要关注虚拟资产发展对全球金融稳定的潜在影响,于2018 年建立全球虚拟资产监测框架,分析可能影响金融稳定的主要风险点及其传播渠道。2020 年重点研究以 Libra 为代表的全球稳定币若成为广泛使用的支付和价值储藏手段,可能影响全球金融稳定的脆弱性来源及其传播放大渠道。2020年 4 月 14 日,金融稳定理事会发布《应对全球稳定币带来的监管挑战征求意见稿》(Addressing the Regulatory, Supervisory and Oversight ChallengesRaised by Global Stablecoin Arrangements),按照一致性(same business, same risk, samerules)和技术中立原则,提出了应对全球稳定币挑战的十项监管原则。征求意见稿提出,全球稳定币基本可以纳入现行监管规则框架,但需要具体问题具体分析,根据不同稳定币的运行机制和经济功能,厘清所应适用的具体规则和监管机构之间的职责划分;若还有监管空白,再考虑制定补充规定(FSB,2020)。近年来,金融稳定理事会还一直在研究区块链、分布式账户和网络借贷平台等“去中心化”技术或业务模式可能对金融稳定、监管框架和治理机制的影响(FSB,2019)。

巴塞尔银行监管委员会。重点研究银行机构参与虚拟资产交易的审慎监管规则。2019 年 12 月,巴塞尔委员会发布《虚拟资产审慎监管要求征求意见稿》(Designing a Prudential Treatment for Crypto-assets),提出了对银行参与虚拟资产相关交易的资本、流动性计量规则和风险管控等监管建议(BCBS,2019b)。2019年下半年以来,巴塞尔委员会也着手研究银行机构若参与 Libra 生态系统,可能面临的金融和非金融风险、对银行业务模式和盈利能力的影响以及银行监管者需要关注和解决的问题。

国际证监会组织。主要关注虚拟资产的一级市场发行、二级市场交易以及相关的托管、结算、会计、估值、基金投资、交易平台和首次代币发行融资(ICO)等监管问题,曾于2018年1月发布了关于首次代币发行融资的风险提示(IOSCO,2018)。首次代币发行融资是企业或个人在网络上公布创业项目方案(白皮书),以自行定义的代币(token)公开募集比特币或其他具有一定流通性的虚拟资产,进而换取资金支持创业项目的业务活动。当前,国际证监会组织也将全球稳定币作为工作重点,于 2020 年 3 月 23 日发布了《全球稳定币动议报告》(GlobalStablecoin Initiatives),从证券市场的监管角度,研究分析如何对其适用国际证券监管标准和规则(IOSCO,2020)。 

支付与市场基础设施委员会。该委员会设立在国际清算银行,成员来自各国中央银行,主要职责是制定和推动实施支付清算领域的国际标准,促进提升支付清算体系的效率和安全性。在虚拟资产领域,该委员会重点关注研究区块链、分布式账户技术和虚拟资产在支付清算领域的潜在运用与风险,可能对金融基础设施产生的影响和带来的挑战,近期重点研究各国央行数字货币的进展情况、利弊分析、潜在的法律和其他需要关注的问题(CPMI,2018)。

反洗钱金融行动工作组。2018 年 10 月,明确将反洗钱和反恐融资国际标准的适用范围扩大到与虚拟资产相关的金融活动,要求虚拟资产服务提供商申请牌照或登记注册、接受有效监管并遵守反洗钱和反恐融资国际标准。该工作组又进一步制定了专门针对虚拟资产服务提供商的实施细则和关于虚拟资产的指引,于 2019 年 6 月正式实施。 

(二)巴塞尔银行监管委员会提出的虚拟资产审慎监管框架 

1、关于虚拟资产的总体态度

如前所述,巴塞尔委员会已明确表示,除央行数字货币外的虚拟资产仅是一类尚不成熟的“资产”,不具有普遍的可接受性和法偿性,本质上不是货币。根据各国法律和监管框架的不同,若未来银行直接或间接参与虚拟资产交易,包括直接投资虚拟资产或投资以其为资产组合的资管产品、向参与虚拟资产交易的客户提供融资、开展虚拟资产衍生品交易或为虚拟资产衍生品交易提供托管和结算等服务、以虚拟资产为抵质押品开展回购和逆回购融资等,将会面临一系列的金融风险和非金融风险。

金融风险包括信用风险、市场风险、流动性风险等;非金融风险包括由于欺诈、网络攻击、技术本身的脆弱性和虚拟资产治理结构和运行机制不完善带来的操作风险,由于反洗钱/反恐融资规则执行不力、客户虚拟资产保管不当、消费者保护不到位、各国法律和监管框架不同而带来的法律风险和声誉风险,以及由于外包服务机构系统中断、集中度过高而带来的第三方风险等。

因此,虽然目前在全球主要银行机构中,尚无一家银行直接投资了虚拟资产,对虚拟资产的总体风险暴露有限,但考虑到虚拟资产缺乏流动性,其快速增长和运用会增加银行业面临的风险并产生金融稳定隐患,同时各国监管当局在虚拟资产的资本和流动性计量方面做法差异较大,有必要明确和统一银行机构参与虚拟资产交易的审慎监管框架。在此背景下,巴塞尔委员会于 2019 年 12 月发布了《虚拟资产审慎监管要求征求意见稿》。 

2、虚拟资产审慎监管框架遵循的基本原则 

巴塞尔委员会按照以下原则设计了虚拟资产的审慎监管框架:

一是一致性原则。虽然虚拟资产因不具有实物形态,可以算作一类“新资产”,但并未因此而产生新的金融业务模式。在穿透分析之后,不论是虚拟资产还是传统资产,只要是经济功能和风险本质相同的金融业务,就应当适用同样的监管标准。

二是“技术中立”原则。监管框架的设计不宜体现支持或反对某种特定技术方案的导向,但要考虑虚拟资产与传统资产相比较,所采用的相关技术方案和其他特殊属性可能带来的额外风险。

三是简单性原则。鉴于银行目前的虚拟资产风险暴露仍然较小,应尽量根据其经济功能和业务本质,适用现行的监管框架。在现行框架下,则应尽量选用相对简单的“标准法”,不宜采用较为复杂的内部模型法。四是最低标准原则。巴塞尔委员会提出的虚拟资产审慎监管框架仅为最低标准或监管底线,各国可以在此基础上提出更为严格的监管要求。目前禁止银行参与虚拟资产交易的国家(如中国),已符合委员会提出的虚拟资产审慎监管标准。 

3、审慎监管框架覆盖的虚拟资产范围 

基于上述简单性原则,巴塞尔委员会认为,考虑到第三类虚拟资产为央行数字货币;第二类虚拟资产的创设、使用机构及其业务活动已纳入现行金融监管范畴,其使用范围也局限于持牌金融机构,不涉及社会公众;在第一类未纳入监管的虚拟资产中,相对稳定的虚拟资产,尤其是 Libra 尚在研究设计过程中,其属性和风险状况还具有很大的不确定性;不稳定虚拟资产的历史相对较长、性质相对清晰,加之风险很高,是当前虚拟资产的主要组成部分,也是银行机构参与虚拟资产交易的主要风险暴露,因此,先重点研究提出银行参与不稳定虚拟资产交易的监管规则,并将其作为未来进一步明确银行参与其他虚拟资产业务监管规则的基础框架(benchmark)。 

4.虚拟资产审慎监管框架的思路与内容

虚拟资产虽然由于不具有实物形态,可以算作一类“新资产”,但并未因此而产生新的金融业务模式,因此,巴塞尔委员会没有对银行参与虚拟资产交易提出一个新的监管框架,而是在现行的定量与定性相结合的审慎监管框架中,明确(clarify)了银行参与虚拟资产交易的资本、流动性计量方式和风险管控要求。 

鉴于虚拟资产的高投机性、高波动性、低流动性和在压力情况下实现收益的高度不确定性,巴塞尔征求意见稿建议在《第三版巴塞尔协议》的资本和流动性框架下,适用最审慎、最严格的标准(BCBS,2019b)。 

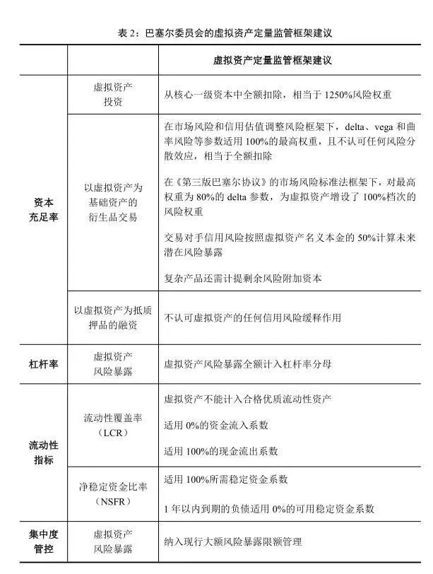
(1)资本与杠杆率计量。一是对于银行表内的虚拟资产投资,应从核心一级资本中全额扣除,相当于适用 1250%的风险权重。二是对于以虚拟资产为基础资产的衍生产品交易,不能采用针对市场风险、信用估值调整(CVA)和交易对手信用风险的内部模型法等高级计量方法,只能采用更为保守的简单方法。在市场风险和信用估值调整框架下,应对 delta、vega 和曲率风险等参数适用 100%的最高权重,且不认可任何风险分散效应,相当于全额扣除;复杂产品还需进一步计提剩余风险附加资本;在计量交易对手信用风险时,应采用最简单保守的方法,即按照虚拟资产名义本金的 50%来计算未来潜在风险暴露。三是对于以虚拟资产为抵质押品的融资,不认可其任何信用风险缓释作用。四是在计算杠杆率时,虚拟资产风险暴露全额计入杠杆率的分母。需要指出的是,在《第三版巴塞尔协议》的市场风险标准法计量框架下,delta 参数的最高权重为 80%,但巴塞尔委员会认为 80%不能充分反映虚拟资产的风险水平,专门为虚拟资产增设了 100%这一档次的风险权重。 

(2)流动性指标计量。在计算流动性覆盖率(LCR)时,虚拟资产不能计入合格优质流动性资产,持有虚拟资产适用 0%的资金流入系数(不增加现金流入),相关负债则适用 100%的现金流出系数(可能全部流失)。在计算净稳定资金比例(NSFR)时,持有虚拟资产适用 100%所需稳定资金系数,1 年以内到期的相关负债适用 0%的可用稳定资金系数。 

(3)集中度风险控制。征求意见稿还指出,银行的虚拟资产风险暴露应纳入现行的大额风险暴露限额管理,有效控制集中度风险。 

(4)全面风险管理要求。巴塞尔委员会于 2019 年 3 月 13 日专门发表声明指出,如果银行所在国允许其参与虚拟资产交易,则应根据巴塞尔委员会和所在地监管机构发布的一系列风险管控与合规管理要求,对所形成的虚拟资产风险暴露实施全面风险管控。

一是事前尽职调查。在开展虚拟资产业务或提供服务之前,应充分评估其业务属性和可能面临的风险,并确保自身有能力管控相关风险,尤其是虚拟资产特有的欺诈、网络攻击、系统中断、被用于洗钱和恐怖融资等非金融风险。

二是事中风险管控。银行应建立与虚拟资产的匿名性、高波动性和高风险属性相匹配的有效的风险管理政策和程序,作为银行全面风险管理、反洗钱/反恐融资和反欺诈管理框架的有机组成部分,将其纳入银行内部的资本和流动性充足评估程序,并由银行的董事会和高管层实施有效监控。

三是事后信息披露。银行应当将所从事的虚拟资产业务、提供的相关服务、形成的直接和间接风险暴露、资本与流动性要求和会计处理情况等纳入常规信息披露事项。四是加强监管沟通。及时向监管机构报告准备和已经开展的虚拟资产业务,确保相关业务符合所在地的市场准入和持续监管规定;同时,向监管机构报告对相关风险的评估和采取的风险管控措施(BCBS,2019a)。

对监管机构而言,则应密切跟踪监测银行所开展的虚拟资产业务,适时进行监督检查,确保银行充分评估相关风险、采取有效的风险管控措施、足额计提资本和流动性储备,并在发现银行风险管控存在缺陷时,及时采取纠正整改和处罚措施。 

由于巴塞尔委员会等国际标准制定机构不负责制定金融业务的市场准入规则,而仅负责制定相关审慎监管和行为监管规则,银行机构能否参与虚拟资产交易,需要遵守当地的法律法规并获得监管机构的批准或进行登记注册,因此,巴塞尔委员会特别指出,发布该征求意见稿并不表明其认可某类特定的虚拟资产,或者认为各国监管机构可允许所在地银行参与虚拟资产交易。从实际效果来看,由于征求意见稿建议在现行监管框架下适用最严格的监管标准,客观上会弱化银行参与虚拟资产交易的动力。

巴塞尔委员会还指出,除了征求意见稿中关于银行参与虚拟资产交易的审慎监管要求,虚拟资产还涉及其他诸多问题,包括对支付体系稳健运行、市场诚信与消费者保护、存款保险机制、反洗钱与反恐融资、会计处理、公平竞争、隐私保护和货币政策的影响等。这些问题正在由相关国际标准制定机构研究提出监管建议,并由此构成对虚拟资产的全面监管框架。 

(三)国家层面的虚拟资产监管思路与实践 

如前所述,国际监管组织的职能定位是研究制定国际统一的金融业务审慎监管和行为监管规则,金融业务、金融工具的定义以及金融机构的市场准入、业务范围和市场退出则由所在地的法律法规来界定和规范。

1.关于虚拟资产的属性 

目前,关于是否应将虚拟资产定性为金融工具,各国的意见和做法尚不统一,从美国、欧洲等地的近期实践来看,其总体思路基本趋同:鉴于不同虚拟资产的设计结构、运行机制和应用场景有所不同,很难一概而论,需要进行穿透分析,根据其经济功能和交易实质进行区别定性,大体可以分为三类:

一是该虚拟资产若符合本国法律关于“金融工具”的定义,则应被认定为金融工具并相应纳入金融监管。比较常见的情形为,该虚拟资产若符合本国法律关于“证券”“集合资产管理计划”的定义,应视同于证券、资管产品,纳入相应的监管框架,如美国证监会在《证券法》《证券交易法》框架下运用豪威(Howey)测试来判断某项虚拟资产是否属于“证券”,已据此将 DAO、Grams 认定为证券,并纳入证券监管框架(SEC,2017 和 2019);同时,美国商品期货交易委员会认为,对于符合《商品交易法案》所定义“商品”特征的虚拟资产,应作为大宗商品进行监管,并已将比特币和以太币认定为“商品”纳入监管(CFTC,2015 和 2019)。

二是该虚拟资产若在指定范围内用于支付/交换,符合所在国关于“电子货币”(e-money)的定义,则该虚拟资产及其参与主体相应纳入电子货币的监管(FCA,2018)。

三是如果该虚拟资产仅在一定范围内作为“代币”使用,用途类似娱乐场所的“游戏币”、电子商务平台的积分(token)等,则可以不纳入监管范畴。 

2.各国对虚拟资产相关金融活动的监管方式 

目前来看,各国对虚拟资产相关金融活动的监管方式主要分为两类:一是对与虚拟资产相关的金融活动进行限制甚至禁止;二是根据与虚拟资产相关金融活动的实质,将其纳入现行监管框架,并明确所应适用的监管标准(李文红和蒋则沈,2018)。 

(1)对与虚拟资产相关的金融活动实施严格限制或禁止。如美国、中国、俄罗斯、印度和韩国等国不允许金融机构直接投资虚拟资产;比利时禁止向零售投资者销售与虚拟资产直接或间接相关的金融产品。此外,我国从 2013 年以来,人民银行等部门发布了《关于防范比特币风险的通知》《关于防范代币发行融资风险的公告》等一系列文件,并不断强化风险提示、持续加强清理整顿。一是要求金融机构和第三方支付机构不得参与比特币等虚拟资产交易活动,不得直接或间接为客户提供与其相关的托管、结算、法币兑换等服务;二是将首次代币发行融资定性为未经批准非法公开融资的行为,禁止各类代币发行融资活动,禁止金融机构和第三方支付机构提供与首次代币发行融资相关的服务;三是禁止网络平台开展法定货币与代币、代币之间的兑换、定价、信息中介等业务。2020 年 4月 16 日,俄罗斯国家杜马金融市场委员会主席表示已完成《数字金融资产法案》(Law on Digital Financial Assets)起草工作。该法案拟明确虚拟资产的定义,对虚拟资产的发行、交易和交易场所进行规范,并禁止将比特币等虚拟资产作为支付手段。2020 年 3 月 16 日,俄罗斯央行表示出于金融稳定、反洗钱和消费者保护等考虑,应当禁止发行和交易虚拟资产。

(2)将与虚拟资产相关的金融活动,按照业务本质纳入现行监管框架,并明确所适用的具体标准。需要明确的主要有四类业务活动:

一是以虚拟资产为基础资产的衍生产品交易。需纳入现行的衍生产品监管框架,遵守衍生产品的风险管理、资本和流动性计量规则等。

二是为虚拟资产交易提供的支付服务。需持有支付服务机构牌照,并接受支付业务相关的监管。

三是虚拟资产交易平台。多数国家认为其撮合买卖双方交易虚拟资产的功能与传统的证券交易所没有实质差异,应当按照法定程序申领交易场所牌照并接受持续监管,投资者在未纳入监管的平台上开展的虚拟资产交易不受保护(SFC,2018b)。

四是首次代币发行融资。各国普遍将其认定为一种公开融资活动,若所发行的代币符合“证券”“集合资产管理计划”定义,则相应纳入证券监管框架,并根据业务属性进一步细分:若该代币代表对发行企业拥有的股权或所有权权利,则应视为“股份”,按照股票发行活动进行监管;若发行人按照约定向持有人偿还本金和利息,则应视为“债券”,按照债券发行活动进行监管;若项目管理者集中管理募集资金并投资于不同项目,代币持有人有权分享相关投资回报,则应视为“集合资产管理计划”,按照资产管理业务进行监管(SFC,2017a)。

同时,代币发行机构和交易服务机构也应取得法定牌照;提供数字代币二级市场交易服务的机构,需申领交易所或市场运营商牌照;此外,还需要严格遵守反洗钱、反恐融资等相关规定。香港证监会曾于 2018 年 3 月 19 日叫停 Black Cell Technology Limited 公司的首次代币发行融资活动,理由是该项融资活动实质为发行“集合资产管理计划”,但该公司尚未获得关于“资产管理”的 9 号牌照(SFC,2018a)。 

对于现行法规不够清晰或尚未明确需纳入金融监管的虚拟资产相关业务,监管机构若认为有必要纳入监管,可以向市场明确其需要接受监管及所应适用的法规框架。比如,香港证监会于 2018 年 11 月发布的《关于虚拟资产管理、基金销售和交易平台的监管框架声明》(Statement on Regulatory Framework for VirtualAsset PortfoliosManagers, Fund Distributors and Trading Platform Operators)指出,虽然现行法律法规尚未认定虚拟资产为“证券”或“期货合约”,而香港证监会的监管职责主要限于与“证券”“期货合约”相关的金融活动,但通过该声明,明确从此往后将虚拟资产的相关金融活动,按如下方式纳入证券监管框架:

一是销售投资虚拟资产的基金必须申请关于“证券交易”的 1 号牌照并遵守相应的监管规则;

二是对投资虚拟资产的基金实施资产管理必须申请关于“资产管理”的9 号牌照,鉴于虚拟资产的高风险性,该类基金只能向高净值合格投资者发售; 

三是虚拟资产交易平台应当视同证券交易场所进行监管,但基于虚拟资产的匿名性等特征,尚不能确定其是否能达到反洗钱等一系列监管要求,所以先进行沙盒测试,并在监管沙盒中实施深入细致的监管(SFC, 2018b)。

对于难以定性的业务,监管机构通常要求从业机构事前主动进行合规评估,由监管机构分析定性后明确是否需要纳入监管、申领牌照及其适用的监管框架。当监管机构难以确定这类业务能否满足相关监管规定时,有时会要求先纳入监管沙盒进行观察测试(如英国金融行为监管局、香港证监会)(FCA,2018;SFC,2017b)。

近年来,在金融科技快速发展的背景下,许多国家/地区监管机构先后成立了金融科技与创新协调部门/工作组,作为与市场机构沟通交流的统一对外窗口,解答市场机构关于某项业务是否需要纳入监管、适用何种监管框架等问题。同时,国际证监会组织和各国监管机构均发布了风险提示,提醒投资者高度关注虚拟资产,尤其是首次代币发行融资的高风险、高投机性和被用于非法交易的可能性,提示市场操纵、欺诈和黑客攻击风险,以及反洗钱、反恐融资、依法纳税等方面的合规风险,建议投资者谨慎参与和投资。首次代币发行融资曾在2018 年达到峰值,全年共发行 1253 单、筹资 78 亿美元。2019 年则大幅收缩,全年仅发行 109 单、筹资 3710 万美元。 

思考与建议

随着金融科技的快速发展,金融业务与金融产品的名称和形式更加多样,金融与非金融机构/业务之间的界限不再像过去那么清晰。在我国金融机构充分利用科学技术,提升服务效率、提高风险管控水平、扩大金融覆盖面的同时,也出现了以网络借贷平台为代表的互联网金融乱象。如何在金融科技快速发展的过程中,既充分发挥其积极作用,又能有效应对潜在风险和挑战,建立防范互联网金融风险的长效机制,避免重蹈网络借贷平台的覆辙?本文借鉴国际监管组织和各国监管机构关于虚拟资产的定性和监管思路与趋势,提出以下建议。 

(一) 加强对新兴技术的关注、监测和研究,确保监管有效性在金融业务对现代科技的应用呈加速趋势的情况下,监管机构应当密切跟踪研究区块链、分布式账户等金融科技发展对银行业务模式、风险特征和银行监管的影响,加强与金融科技企业的沟通交流和政策辅导,强化专业资源配置和工作机制建设,做好监管准备。

同时,积极参与金融稳定理事会、巴塞尔委员会等国际组织关于金融科技的发展演进、对金融稳定的影响和监管应对等问题研究,共同探索如何完善监管规则,改进监管方式,确保监管有效性。 

(二)对“新业务新模式”及时进行穿透定性,明确业务实质和所应适用的监管框架回顾历史,金融业已经历过多次技术创新。

新技术的应用和普及加速了新型服务模式的诞生,但主要改变的是金融业务开展的形式和渠道,迄今还未从根本上改变金融的业务模式和法律关系。最基本的金融业态仍然主要为吸收存款、发放贷款、支付结算、自营投资、证券承销、证券经纪、资产管理、投资顾问、保险业务等。随着区块链、分布式账户技术的运用,开始出现了一类新的资产—虚拟资产,但尚未出现新的金融业务模式,与虚拟资产相关的资金结算、衍生产品交易、运营交易场所等活动均为法定金融业务,须纳入相应的金融监管框架,在许可范围内合规审慎经营。总体上看,各国监管机构普遍在现行监管框架下,依照金融业务的本质,分类实施准入管理和持续监管。

为此,要求各金融监管部门按照“穿透”原则,无论某项业务采用何种名称和形式,都能透过现象看本质,深入研究其业务模式、产品结构和流程,分析其业务实质、法律关系和风险特征,明确其是否需要纳入监管以及所需申领的牌照类型和适用的监管规则。

2017 年 9月,我国“一行三会”等七部委认定代币发行融资本质上是一种未经批准非法公开融资的行为,涉嫌非法发售代币票券、非法发行证券以及非法集资、金融诈骗、传销等违法犯罪活动,就是及时穿透定性、治理非法金融活动一项重大举措(人民银行、原银监会等,2017)。从网络借贷平台来看,各国并无统一的业务模式,也需要根据其实际开展的业务和运营模式进行分析定性,决定是否需要获取相应的金融牌照和适用的监管规则(李文红,2017)。

一是如果网络平台直接参与信贷发放,在表内承担信用风险,但不吸收公众资金,多数国家将其界定为“放贷行为”,根据所在地的法律框架,要求其取得相关业务牌照。在美国,需事先申请全面银行牌照、有限银行牌照或放贷业务牌照;在德国和法国,从事贷款业务均需要获取银行牌照;我国当前涉及信贷业务的有银行、消费金融公司、汽车金融公司、财务公司和小贷公司等牌照。

二是网络平台不参与发放贷款,而是将持牌机构发放的贷款在平台上进行证券化,则可将其认定为“证券发行或销售行为”,需纳入证券监管范畴,在证券监管机构登记注册或审批,如美国的 Lending Club。

三是如果网络平台只作为纯粹的信息中介,而非信用中介,总体监管可比前两种模式相对宽松或保持一致。我国目前对网络借贷平台仅允许采用这一业务模式。四是如果网贷平台的实际运作模式是归集不特定人群的资金形成资金池,向一系列项目或借款人提供债权融资,其业务实质就等同于吸收公众存款并发放贷款,在各国法律框架下均需要申请全面银行牌照,并须遵守资本监管、流动性管理和全面风险管控等持续监管要求。如果网贷平台没有取得银行牌照却开展了上述业务,在各国法律框架下均属于非法金融业务,必须受到严格惩处。 

(三)坚持实质重于形式和公平竞争原则,对非法金融活动尽早进行规范整治。

目前,国内外已形成广泛共识,鉴于金融业的高风险性和负外部性,所有金融业务都应当持牌经营并纳入金融监管。因此,不论是金融机构还是科技企业,只要从事同类金融业务,都应取得法定金融牌照,遵循相同的业务规则和风险管理要求,以维护公平竞争,避免监管套利,防止冒用“技术”名义违法违规开展金融业务。我国上世纪 80 年代后期—90 年代初出现的乱集资、乱设金融机构和乱办金融业务的金融“三乱”,以及此次以网络借贷平台为代表的互联网金融乱象,其重要原因都是未能在实质重于形式和公平竞争原则前提下,坚持金融业应持牌经营和相同业务接受同等监管。因此,建立防范互联网金融风险的长效机制,关键是要能及时对各类实质为“金融业务”的经营活动进行穿透定性,对没有牌照但实质上开展金融业务,或者虽有牌照但超范围经营、未按照业务实质遵守相关监管法规的情形,在规模不大、社会影响面较小的时候就及时果断采取措施,从根本上防止今后再出现“类网贷问题”。否则,待非法或不规范金融业务发展到较大规模后才进行整治,往往会导致金融消费者乃至整个社会付出沉重代价,也容易干扰经济金融体系的正常运行。 

(四)完善监管机制,确保监管机构及时应对市场变化。 

在金融业快速发展、产品创新日益丰富的情况下,如何及时、恰当地对名称和形式复杂多样的金融产品和业务,按照实质重于形式的要求进行“穿透定性”,已成为各国监管机构面临的重大挑战,需要监管当局完善监管机制,增强分析判断和决策能力。

一是监管机构内部可建立跨部门“会诊”机制。由来自法律、规制、科技和负责市场准入、非现场和现场监管的人员共同进行研究讨论,对“新业务新模式”进行会诊分析,及时提出业务定性和适用监管规则的意见。这与近年来许多国家/地区监管机构顺应金融科技发展,先后成立的金融科技与创新协调部门/工作组的机制类似。

二是加强跨行业监管协调沟通。在金融科技快速发展的情况下,越来越多的金融业务和产品会涉及银行、证券、资产管理和保险业务的边界或交叉地带,需要监管机构之间加强跨业监管合作,共同进行分析判断,厘清哪些业务应当纳入监管范畴、适用什么监管框架、应由哪一个或几个机构进行监管以及如何具体开展监管协作等;对于重大事项,还可提交金融委讨论决策。

三是密切跟踪研究各国在监管沙盒机制等方面的实践经验,不断完善我国的试点机制,即中国版的“监管沙盒”。对于可尝试但又暂时看不准的业务,可先在有限范围内进行试点,根据试点情况决定是否持续开展并予以推广,既避免监管制度安排妨碍金融创新,也防止因监管不足和滞后造成“创新”风险隐患。

四是在及时更新监管规则与保持规则稳定性、简洁性之间把握好平衡。借鉴国际监管实践,一方面,在对“新业务新模式”分析定性之后,如果仍未超出现有的基本金融业态,尽量纳入现行监管框架,但应及时向市场机构表明监管态度,明确如何适用现行规则,如巴塞尔委员会近期提出虚拟资产审慎监管框架、金融稳定理事会提出全球稳定币监管原则、各国监管机构逐步明确虚拟资产性质及其相关金融活动监管规则的做法;另一方面,对于经研究论证确需修订/制定新规则的,应及时修订完善或制定新的规则,避免监管规则不清晰导致业务无序发展、风险积累放大。

(五)超出金融领域,关注新技术的应用是否会带来其他问题和风险。

需要关注的其他问题包括:金融业务和非金融业务是否存在不恰当的融合、是否存在交叉补贴?有没有按照商业和市场原则开展关联交易?有没有运用垄断地位和资金优势,进行低价倾销、亏本销售,造成了不公平竞争?另外,有没有做好客户信息保护,有没有不恰当地使用客户信息?这些问题不仅关系到金融业,也关系到我国经济社会整体的长期稳健发展,因此不仅是金融监管机构,也是其他政府部门需要高度关注和解决的问题。 

李文红,经济学博士,研究员,供职于中国银保监会。本文为作者的学术思考,不代表所在单位的观点。

加载中...