消费者报告:上上谦火锅店餐具检出大肠菌群 薛之谦要背锅吗?
界面新闻
原标题:消费者报告 | 上上谦火锅店餐具检出大肠菌群,薛之谦要背锅吗?
图片来源:上上谦火锅公众号
记者 | 昝慧昉
编辑 | 许悦
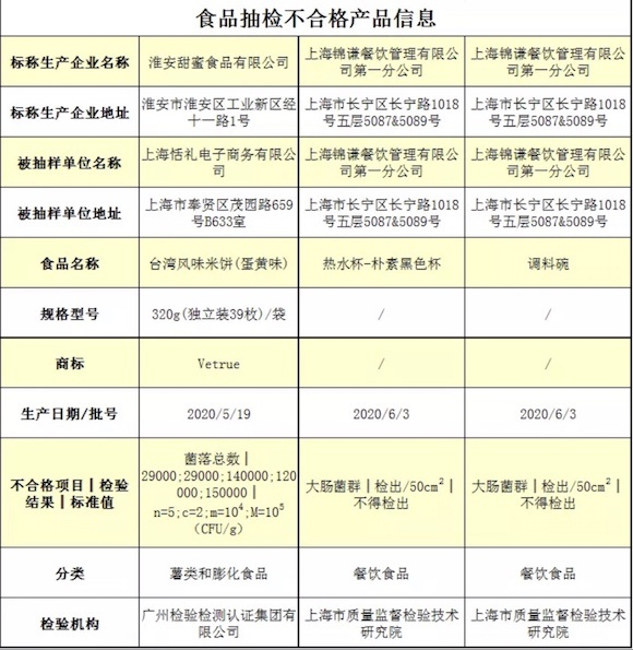
9月2日,上海市市场监督管理局公布了第33期省级食品安全抽检信息,上海锦谦餐饮管理有限公司第一分公司(即上上谦火锅长宁店)使用的热水杯和调料碗检出大肠菌群。
图片来源:上海市市场监督管理局
大肠杆菌群是国内外通用的食品污染常用指示菌之一。食品中检出大肠菌群,提示有被致病菌(如沙门菌、志贺菌、致病性大肠杆菌)污染的可能。大肠菌群超标可能由于产品受到了来自原料、包材、人员、设备等方面的污染,或产品储运条件不当而导致。
走“夜店风”的上上谦火锅能打响名号,是因为有明星薛之谦的投资。
据公开报道,2010年薛之谦筹备第5张专辑时,唱片行业不景气,公司也难以拿出较多资金进行唱片宣传,他由此产生了创业的念头。2012年4月,薛之谦与朋友李渊林合资开出了第一家上上谦串串香火锅店。这家店的经营主体,是上海上谦餐饮管理有限公司(以下简称“上海上谦”)。
天眼查APP显示,上海上谦的注册资本为50万元,初始股东为李渊林和薛之谦。其中,薛之谦出资17.5万元,占35%,李渊林出资32.5万元,占65%。但2019年2月,上海上谦发生投资人变更,薛之谦退出,其父薛良园取而代之,双方持股比例保持不变。
此外,2019年11月,薛良园又跟李渊林一起投资,成立了上海弘和餐饮管理有限公司(以下简称“上海弘和”),注册资本2000万人民币,双方分别持股60%和40%,这一次薛良园占主导地位。
图片来源:天眼查APP
需要注意的是,无论是上海上谦还是上海弘和,都并不拥有上上谦火锅店的商标。
界面新闻搜索国家知识产权局官网看到,上上谦火锅店当前使用的商标“上上谦”属于上海泰妃阁餐饮管理有限公司,专用权限期是2012年11月21日到2022年11月20日。李渊林持有这家公司的全部股份。
与此同时,据天眼查APP显示,此次涉事的上上谦火锅长宁店,其母公司是上海锦谦餐饮管理有限公司(以下简称“上海锦谦”),其第一大股东也是李渊林,占股90%。薛之谦及其父在该公司并未投资、占股。
从薛之谦父子与李渊林盘根错节的合作关系看,薛之谦可能对李渊林授予了自己的形象使用权,并通过双方的合资公司赚取利润。
就上海锦谦餐饮管理有限公司第一分公司本身而言,在监管部门的抽查中“上黑榜”并非首次。
8月4日,上海市长宁区市场监督管理局通报今年7月食品安全监督抽检情况,其热水杯(朴素黑色杯)、调料碗就曾被检出大肠菌群。更早的1月,它还曾因在未取得食品经营项目许可的情况下从事鲜榨果汁的经营活动,被上海市长宁区市场监督管理局行政处罚,没收违法所得2244元,并处罚款10000元。