新浪财经

【长城轻工张潇团队】*思摩尔国际*深度报告:全球雾化领军者,行业广阔任翱翔

新浪财经

关注

来源:张潇的轻工消费洞察

全球雾化领军者,行业广阔任翱翔

——思摩尔国际(6969.HK )公司深度报告

核心观点

公司概况:全球雾化科技领军者,深耕十年业绩腾飞。思摩尔是全球雾化科技领军者,全球电子雾化设备制造领域市场份额排名第一,达16.5%。公司凭借深厚的技术积累把握住雾化电子烟行业的爆发红利,16年-19年收入3YCAGR为121%,利润3Y CAGR为174%。2019年公司实现营业收入76亿元,归母净利润21.7亿元,净利率高达28.6%。

行业分析:雾化电子烟渗透率低潜力大,监管出台后集中度有望持续提升。2016年尼古丁盐的发明使得雾化电子烟特别是封闭式小烟进入高速发展区间,2014-2019年雾化电子烟零售端复合增速达24.2%。但截至2019年,全球雾化电子烟的渗透率仅有4.2%,假设至2030年电子烟渗透率提升至20-30%,而烟草市场维持3-5%的自然增长,则雾化电子烟市场规模可达2800-4800亿美元(约合人民币2-3.5万亿元),长期看具有7-12倍的增长空间。政策方面,随着电子烟爆发式增长,多个国家出台对雾化电子烟的监管政策出台。我们认为,雾化电子烟的减害性已经较为明确,当前监管目的主要是对青少年的保护,长期看政策逐渐有序开放是大趋势,头部公司有望率先取得监管许可,强化头部地位。由于雾化电子烟的健康风险与产品制造的技术水平和规范性有很强相关性,因此未来行业将对制造商及品牌商设置较高的准入门槛,制造及品牌端集中度都将随政策的落地而持续提升。

公司业务:ODM把握行业红利与大客户共成长,OBM增长稳健。公司具有ODM及OBM两种业务模式,其中ODM模式下主要为全球头部电子烟品牌商提供封闭式电子烟的生产,OBM模式下生产自有品牌APV(开放式大烟),并通过分销商向海外销售。ODM业务方面,公司2017-2019年的收入复合增速达到134%。公司2016年推出的陶瓷加热技术“FEELM”领先于行业,带动公司ODM业务量价齐升,其毛利率高达50%。优质的产品令公司获得全球头部电子烟品牌的青睐,与英美烟草、日本烟草、NJOY、悦刻等均建立稳定的合作关系。受益于下游品牌商集中度提升,公司19年市场份额较18年提升6.4pcpts至16.5%,为前五大制造商中唯一份额提升的公司。OBM业务方面,目前开放式大烟的主要受众为电子烟玩家,属于小众的市场,预计未来将保持20%左右的稳健增长。

技术及产能:雾化设备乃电子烟核心部件,FEELM核心技术研发引领行业;产能稳步扩张保障未来成长。公司将自身核心技术品牌化,推出“FEELM Inside”品牌科技认证标识。与过往的雾化技术相比,FEELM解决了焦糊味的行业痛点,同时具有烟雾量大、雾化更细腻的优势。公司坚持研发导向的发展战略,研发投入逐步提高,研发团队加速扩张,不断夯实技术壁垒。未来,雾化技术的应用领域有望超越电子烟行业而向医疗等领域发展,具有长期的发展前景。公司目前拥有十个租赁工厂,产能逐年释放,目前产能利用率约60%,仍有较多可释放产能支撑未来需求增长。同时,公司已规划三个自有产业园,规划产能为现有产能的三倍,将逐步替代租赁工厂,固定成本有望进一步降低。

投资建议:公司为全球雾化科技领军者,已构筑较为坚实的技术壁垒。同时公司绑定全球头部电子烟品牌商,有望受益于政策落地后的集中度提升。考虑新冠疫情影响,预计20-22年EPS分别为0.49、0.72、0.96元,对应PE81x、55x、41x。雾化电子烟具有高频消费属性,且行业仍处于发展初期,从渗透率角度看,假设至2030年电子烟渗透率提升至20-30%,而烟草市场维持3-5%的自然增长,则雾化电子烟市场规模具有7-12倍的增长空间。公司作为全球雾化电子烟技术龙头,未来市场份额有望继续提升,首次覆盖,给予“强烈推荐”评级。

风险提示:雾化烟政策收紧、加征电子烟消费税、核心客户更换供应商、竞争对手实现大幅技术突破等。

正 文

全球雾化科技领军者,深耕十载业绩腾飞

思摩尔是全球雾化科技解决方案领导者,具有先进的研发技术和雄厚的制造实力,是全球最大的电子雾化设备制造商,市场份额达16.5%。公司业务包括ODM及OBM两大业务板块,其中ODM业务主要为全球电子烟企业提供封闭式电子雾化设备及电子雾化组件,OBM业务主要为自有品牌开放式电子雾化设备及APV(高级进阶私人电子烟设备)。

1.1  发展历程:十年技术积累,实现跨越发展

公司业务主体麦克韦尔自成立之初公司便聚焦雾化电子烟的产品研究及制造。伴随电子烟市场井喷,公司迎来爆发式增长。公司发展大致可以分为三个阶段:

2009~2014年起步阶段: 2006年前后,电子烟在国内由于戒烟效果、安全性等问题受到质疑,而转而向美国出口,并逐渐在英美等国家形成与街头文化紧密相连的电子烟文化。麦克韦尔正成立于英美电子烟文化开始发展的2009年,并于2012年开始向美国出口电子烟产品。

2015-2016年积累阶段:2015年公司于新三板挂牌,推出APV自有品牌Vaporesso,与日本烟草开启合作,并进入欧洲市场。2016年公司将首批陶瓷加热技术引入市场。从行业视角看,这段时期开放式大烟在市场中仍占据较为主流的地位,但封闭式小烟在Juul的推动之下快速崛起,尼古丁盐的发明令雾化电子烟使用体验提升,行业进入爆发前夜。而公司在这一时期客户拓展与技术研发均步入快速发展阶段,技术水平及综合实力持续提升。

2017-至今跨越式发展阶段:2018年公司基于金属薄膜与陶瓷导体结合的第二代加热技术“FEELM”获得《烟叶通讯》及《Vapor Voice Magazine》授予的“金叶奖”。FEELM雾化芯凭借领先的技术优势实现跨越式发展,与英美烟草、Reynolds Asia-Pacific等国际烟草巨头建立合作关系,市场份额快速提升。

1.2 股权及治理结构:管理团队稳定,第二大股东为亿纬锂能

管理团队稳定,实际控制人具有较强的业务经营能力。截至上市前,公司董事长、CEO陈志平先生持有38.5%的股权,其一致行动人、公司执行董事兼副总经理熊少明先生持有5.85%股权,合计持有44.35%股权,为公司实际控制人。陈志明先生为麦克韦尔创始人,与熊少明先生自麦克韦尔成立之初便开始负责公司的整体管理及业务运营工作,两位实控人具有较强的业务经营管理能力。公司其余持股高管包括董事会秘书邱凌云(持股2.48%)、运营总监罗春华(持股0.57%),高管团队与公司通过股权绑定,且团队稳定性较强。

亿纬锂能持有36.8%的股权,为思摩尔的第二大股东。其他6位自然人股东和其他境外股东总计持有24.7%的股权,股权结构较为集中。2011年开始,惠州亿纬锂能成为公司电池供应商,2014年惠州亿纬锂能购买麦克韦尔50.1%股权成为公司第一大股东,后于2017年出售9%股权成为第二大股东。

公司业务主体为全资子公司麦克韦尔,其余附属公司均为麦克韦尔的全资子公司,包括麦克电子、麦克兄弟、深圳韦普莱斯等。

1.3 财务分析:业绩连续四年倍增,盈利能力快速提升

业绩高速增长,连续四年实现倍增。公司业绩自2016年起保持高速增长,营业收入由2015年的2.94亿元增长至2019年的76.11亿元,2015-2019复合增速达125.6%;净利润由2015年的3800万元增长至2019年的21.74亿元,2015-2019复合增速达175.0%。

分业务看,小烟的快速崛起令ODM业务占比快速提升。公司业务包括ODM及OBM两大板块,其中ODM业务向B端客户销售电子雾化设备及电子雾化组件两类产品;OBM业务向C端客户销售APV(即开放式大烟)产品。近两年来,由于封闭式小烟的快速发展,公司ODM业务占比提升较快。截至2019年,公司ODM业务占比为86.3%,其中58.8%为封闭式电子雾化设备,27.5%为电子雾化组件;OBM业务占比为13.7%。

美国区域收入占比接近50%,2019年中国大陆收入占比迅速提高。分区域看,2019年公司来自中国大陆地区的收入占比为20.9%,海外地区收入占比为79%;其中美国、香港、日本的收入占比分别为21.8%、26.4%、7.9%。公司香港地区收入主要以再出口或转运为主,其中绝大部分产品销往美国,因此美国地区2016-2019收入实际占比分别为55.4%、49.9%、52.4%和46.5%。

盈利水平快速提升,净利率达28.6%。2018-2019年公司毛利率及净利率大幅提升,2019年毛利率和净利率分别达到44.1%和28.6%。2016-2019年期间费用率稳定在10%左右,其中研发费用始终保持较高的投入。

行业:渗透率极低空间广阔,看好政策落地后格局优化

2.1  行业概况:下游雾化电子烟规模高增,渗透率低长期空间广阔

雾化电子烟行业迈入高速增长期,封闭式电子烟占比达60%。雾化电子烟通常由电池、雾化芯、电子雾化液(烟油)组成,并可按照是否可以自行添加烟油分为封闭式雾化电子烟和开放式雾化电子烟。封闭式雾化电子烟的雾化组件与电子雾化液构成一个密闭整体(烟弹),不可自行添加烟油。封闭式雾化电子烟又可以按照电池是否可以重复充电分为换弹式电子烟和一次性电子烟。开放式雾化电子烟可以自行添加烟油及更换雾化芯,部分高阶产品还可根据个人的喜好更换不同功率的发热丝、电池等部件,通常面向有经验的电子烟玩家。

雾化电子烟行业近年来发展迅速,2014-2019年雾化电子烟零售端复合增速达到24.2%,2019年全球电子烟市场零售规模达到368亿美元(约合人民币2576亿元),其中开放式雾化电子烟的规模150亿美元(约合1050亿元)。电子烟行业需求的快速增长带动电子雾化设备的高速发展,全球雾化电子烟设备市场规模(出厂价口径)于2019年达到67亿美元(约合人民币469亿元),其中约90%由中国企业制造。

在2016年之前,雾化电子烟产品主要使用游离碱尼古丁,吸收效率较低,需要有较大的功率的雾化和电池装置,重量和体积都较大,主流产品为开放式雾化电子烟(大烟)。随着2016年尼古丁盐的推出,尼古丁盐的吸收效率较高,对雾化功率的要求降低,低功率的封闭式雾化电子烟(小烟)的占比持续提升。截至2019年封闭式雾化电子烟的占比已经达到59.2%。

分区域看,美国是世界上最大的电子烟消费国,2019年美国雾化电子烟的市场零售规模达到207亿美元,占全球市场份额的56%;欧盟及英国零售规模为73亿美元,占全球份额的20%;而我国电子烟市场规模仅有5亿美元,占全球份额的7%。

雾化电子烟渗透率不足5%,长期空间广阔。根据弗若斯特沙利文预测,未来五年电子烟行业仍将以25%左右的复合增速快速增长,到2024年全球电子烟行业市场规模将达到1115亿美元。从更长期的视角看,雾化电子烟的空间非常广阔。截至2019年,全球烟草市场规模已达到8654亿美元(约合人民币6万亿元),雾化电子烟的渗透率仅有4.2%。即使在25%的复合增速下,到2024年雾化电子烟的渗透率也仅有9.3%,具有长期快速发展的空间。假设至2030年电子烟渗透率提升至20-30%,而烟草市场维持3-5%的自然增长,则雾化电子烟市场规模可达2800-4800亿美元(约合人民币2-3.5万亿元),长期看具有7-12倍的增长空间。

2.2 政策:看好监管政策及行业标准落地后行业格局优化

总体来说,我们认为随着政策的落地,雾化电子烟的合规成本将形成行业进入壁垒,推动下游品牌集中度提升。绑定头部客户的思摩尔国际在雾化器领域的市场份额有望继续提升。

目前各国针对雾化电子烟的政策是怎样的?

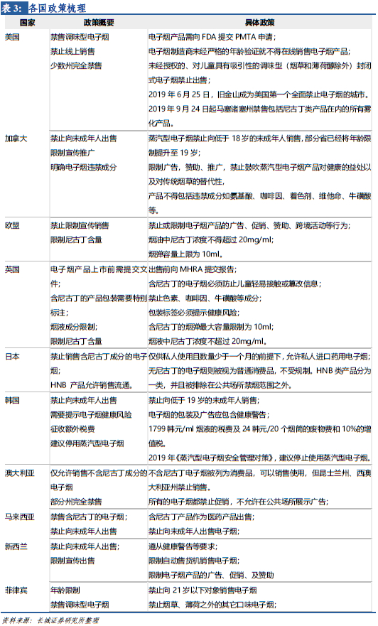
2018年以后,随着雾化电子烟市场爆发式增长,各国纷纷开始针对雾化电子烟推出更加严格的监管政策。从全球范围内看,大部分国家已承认雾化电子烟的减害性,目前出台的各种禁令主要目的为防范未成年人吸烟。其主要的手段包括禁售调味型电子烟及限制线上渠道销售,也有部分国家对雾化电子烟中尼古丁含量做出限制。

整体来看,由于加热不燃烧产品在原理、使用体验、产业链等方面均更贴近传统卷烟,因此在政策的制定中可以在原有卷烟政策上稍加调整,因此政策及行业标准的出台速度较快。而雾化电子烟的技术原理与传统卷烟差异较大,其产生的有害物质种类及方式与传统卷烟是截然不同的,因此需要更多的实验分析对其安全性进行全面的论证,行业标准中需要考虑的指标与卷烟不同。同时电子烟产业链也与原有烟草产业链有较大的差异,卷烟所适用的监管体系很难直接复制到电子烟产业链中,因此需要多部门的商讨与论证。

美国:2020年9月9日前HNB及雾化电子烟均须提交PMTA申请,禁售调味型电子烟(仅针对封闭式),不得在线上销售。

自2018年11月起FDA要求电子烟制造商未经严格的年龄验证就不得在线销售电子烟产品;

2019年3月,美国 FDA 要求将调味电子烟产品(除烟草、薄荷、薄荷醇口味)于一般实体商店下架,只能在禁止青少年进入或有独立成人销售区域的商店销售,并要求目前仍然在市面上销售的调味电子烟产品(除烟草、薄荷、及薄荷醇口味)制造商于2021年8月8日前重新向 FDA申报产品入市前申请;2016年8月8日前已经上市的电子烟由于新冠的影响,最迟在2020年9月9日前提交PMTA申请。

2020年1月3日FDA宣布烟草和薄荷醇以外的换弹电子烟将正式撤出市场。

各市、州的政策存在较大的差异,二十个州已实施电子烟税,十六个州全面禁止在室内使用该产品,八个州对所有电子烟或加香型电子烟的销售实行了临时限制。目前有美国51个州中,有32个州已经将购买电子烟产品的最低年龄提升至21岁。

2019年6月25旧金山市宣布在商店内出售电子烟或通过网络购物邮寄电子烟至旧金山都属违法,旧金山成为美国第一个全面禁止电子烟的城市。密歇根州19年9月4日宣布180天后密歇根州率先禁止销售调味型电子烟;马塞诸塞州2019年9月24日起禁售所有雾化产品包括尼古丁类;相比之下,田纳西州、南卡莱罗纳州、俄勒冈州、俄克拉荷马州、北达科他州等26个州目前销售电子烟产品则尚不需要许可证。

欧盟及英国:对电子烟持较为开放的态度,对电子烟中尼古丁含量进行限制。

英国对于雾化电子烟的态度与美国相比更为开放,仅要求电子烟不得向18岁以下的未成年人销售,不得进行广告宣传,同时遵循欧盟要求将含尼古丁烟弹的最大容量限制为10毫升,并限制电子液体的尼古丁浓度不超过20mg /ml。英国卫生部多次曾多次公开表示对电子烟减害性的认可,在其2020年3月关于电子烟的第六份报告“英格兰的电子烟:2020年证据更新摘要”指出青少年使用电子烟并没有大幅度增加,而禁止调味电子烟会降低烟民从卷烟转向电子烟的积极性,从而增加健康风险。

中国:2019年底叫停电子烟线上销售及宣传以保护未成年人。

我国暂时未正式颁布电子烟国家标准,2018年8月31日,国家市场监督管理总局及国家烟草专卖局发布《关于禁止向未成年人出售电子烟的通告》,要求各类市场主体不得向未成年人出售电子烟,并要求电商平台对含有“学生”“未成年人”等字样的电子烟产品下架,不向未成年人展示电子烟产品。

2019年11月1日,国家烟草专卖局和国家市场监督管理总局联合发布了《关于进一步保护未成年人免受电子烟侵害的通告》,通告中表示为进一步加大对未成年人身心健康的保护力度,防止未成年人通过互联网购买并吸食电子烟,敦促电子烟生产、销售企业或个人及时关闭电子烟互联网销售网站或客户端;敦促电商平台及时关闭电子烟店铺,并将电子烟产品及时下架;敦促电子烟生产、销售企业或个人撤回通过互联网发布的电子烟广告。

为什么看好长期雾化电子烟政策的有序放开?

首先,电子烟的减害性基本可以确认。而其危害性大多是由行业标准及监管缺失带来造成的风险。因此从长期视角看,完善电子烟行业标准及监管政策,并推广电子烟的替烟效果是长期的趋势。目前,人们对电子烟的安全性存在一定程度的误解,主要包括以下几点:

1)误解一:电子烟中仍包含尼古丁,危害程度与卷烟相近。

香烟中主要有害物质包括焦油、一氧化碳等,尼古丁在控制用量的前提下危害较小。根据英国卫生部的报告,约有40%的吸烟者和已戒烟者错误的认为尼古丁致癌,而证据表明尼古丁对健康的危害是较小的。虽然尼古丁是吸烟者上瘾的主要原因,但香烟燃烧中产生的焦油、一氧化碳等物质才是香烟危害的主要来源。尼古丁本身的作用机制是通过肺部溶解到血液,7秒即可到达脑部,促使脑中的兴奋物质多巴胺增加,从而让人产生愉悦、放松的感受。尼古丁虽然具有成瘾性,但随着身体新陈代谢,两个小时内,会随汗液或尿液排出,对人体健康损害远低于焦油、一氧化碳等物质。 

2)误解二:电子烟产生大量甲醛,危害性高于传统卷烟。

电子烟气溶胶中的甲醛来自于溶剂丙二醇、丙三醇的高温裂解,含量与功率及烟液成分等变量有较大关联,一般封闭式小烟产生的甲醛远低于普通卷烟。2019年315晚会中曝光电子烟烟雾中含有甲醛,其测试的4款雾化电子烟抽吸100口的甲醛含量介于2.3-14.9mg之间,检测结果波动范围较大。电子烟产生甲醛的原理是作为溶剂的丙二醇和丙三醇在高温下会发生裂解反应,释放出包括甲醛在内的8种挥发性羟基化合物,这种反应受到许多变量的影响,因此不同产品甲醛检出量差异较大。

根据《烟草科技》论文《电子烟气溶胶成分释放的主要影响因素》,影响电子烟气溶胶中甲醛含量的关键因素有:

1) 功率大小。测试结果显示,封闭式电子烟的甲醛检出率和释放量均较低,而高功率的电子烟(基本为开放式电子烟)气溶胶中甲醛的检出率和释放量较高,其中功率为120w的设备释放的甲醛含量是20w设备的近300倍。

2)烟油中甘油(丙三醇)含量。在80w的功率下,抽吸20口所释放的甲醛含量与甘油比例成正比。甘油在电子烟液中的比例通常在30%-70%之间,高功率电子烟配套的烟液甘油比例普遍较高,原因是高功率产品通常追求烟雾的释放量,而甘油比例越高,烟雾量越大。

封闭式小烟功率基本在10w以下,且烟液中甘油比例通常较低,甲醛释放量远低于普通卷烟。该实验共测试了52款电子烟,其中30款为开放式电子烟,12款为封闭式电子烟,检测结果显示,以抽吸100口计算,甲醛释放量的最大值为23233.67μg,最小值为0,中位数为34.53μg,平均数为1199.61μg,而法国电子烟标准对甲醛的限量为100μg/100口。由于封闭式电子烟的功率基本上均低于10w,而开放式电子烟功率波动范围较大,且封闭式电子烟烟液中甘油比例通常低于开放式,因此可以推测该测试中大部分的封闭式小烟的甲醛释放量低于中位数水平,且远低于法国电子烟标准。

同时,对于传统卷烟而言,焦油含量与甲醛释放量正相关,根据论文《不同类型和焦油量的卷烟主流烟气中羟基化合物释放量的研究》中的测试结果,焦油含量在3mg-11mg的卷烟释放的甲醛在17.6 -97.2μg/支,按每支卷烟可抽10-15口测算,100口卷烟烟气中甲醛含量在123-970μg,高于上文电子烟测试的中位数。综上可以认为,封闭式小烟甲醛含量较低,且明显低于传统卷烟,但开放式大烟甲醛超标的风险较高。

3)误解三:电子烟在美国造成不明原因致死性肺病。

美国此前电子烟肺病与私自添加THC(四氢大麻酚)有关。2019年8月起,美国持续报道多起不明原因肺病并致死的案例,患者均有吸食电子烟的经历。但实际上,造成肺病的元凶大概率并不是普通的电子烟产品,而是患者自行向电子烟中添加通过非法途径获得的四氢大麻酚(THC)。CDC主任也发表声明强调,电子烟与传统香烟相比具有明显的减害属性。英国公共卫生部烟草控制负责人Martin Dockrell在接受英国《卫报》采访时表示,从报道出来的情况看,美国大多数电子烟致病及致死案例与非法烟液和烟油有关,这些人在街头或者黑市购买含有大麻成分的非法或自制烟油和烟液,这些烟油和烟液产品与来自正规渠道的合法产品完全不同。同时,该负责人表示目前的情况应该归咎于美国当局对电子烟产品及销售渠道的监管不善,英国的电子烟产品均受到药品和保健品监管机构的严格监管,并鼓励电子烟使用者随时报告不良反应,因此英国电子烟烟民尚未出现任何不良反应和症状。

第二,类比酒精饮料,未来对于未成年人的监管应主要集中于终端渠道的管理,禁止调味电子烟可能是仅是在相关监管尚体系尚未形成之前的短期措施。含有尼古丁的电子烟与含有酒精的饮料类似,均属于对未成年人身心发育有一定弊端的消费品。以美国为例,美国曾在20世纪20年代推行禁酒令,但该法案引起了非法酿造、出卖和走私酒类饮料的新的犯罪行为,而联邦及各州政府又需要以酒税补充其财政收入,1933年国会颁布宪法第二十一条修正案废止了禁酒令。此后,为了防范未成年人饮酒,美国联邦及各州对未成年人购买酒精饮料做出了严格的限制,出售含有酒精饮料的零售商、酒吧和有售酒水执照的餐厅都会按照规定要求年轻人出示身份证明,来确认是否已经达到了合法年龄。对于违反规定者,无论是饮酒的青少年还是商家都会受到惩罚,具体处罚措施包括:罚款250美元-300美元不等;吊销驾驶执照或者推迟获得驾照的时间一年到半年不等;参与社区义务劳动数天;商家或面临罚款甚至是吊销营业执照。调味电子烟与酒精饮料具有一定的相似性,全球范围内看,少有国家会选择禁止调味酒以保护青少年。因此,我们认为,从长期来看,电子烟监管的重点将更多的放在终端渠道的管理而不是通过限制调味烟来保护未成年人。

监管措施的完善及行业标准的制定将利好头部电子烟制造商及品牌。

行业标准有望大幅提高电子烟制造商进入门槛。目前,雾化电子烟制造的进入门槛并不高,行业内存在大量中小型制造企业。但是雾化电子烟的危害程度与产品的技术水平存在较大的相关性:1)功率不稳定及防干烧能力较差的产品将增加甲醛风险:功率不稳定将导致产品雾化稳定的波动,不仅容易出现糊味影响口感,更将增加溶剂高温裂解产生有害物质甲醛的风险,影响使用者健康。2)低质量雾化芯产生微颗粒风险:技术水平较差的玻璃纤维及陶瓷材质的雾化芯在使用过程中有可能产生微颗粒并随烟雾进入人体,对肺部造成一定的伤害。若行业标准正式出台,技术水平较差的中小制造商将面临出清,头部制造商有望凭借技术实力获得更大的市场份额。

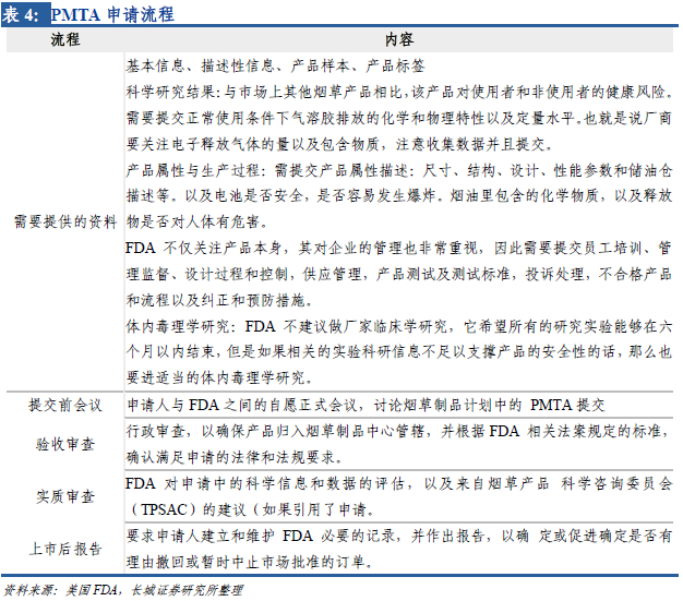
美国PMTA审查难度较大。美国PMTA(Premarket Tobacco Application)申请需要提供详实的数据以证明产品可以保护公众健康,符合美国国会制定的适用标准。同时,产品的市场影响和如何防范青少年使用等因素也在评价的范围内。因此准备PMTA的时间需要1-2年,而整个PMTA审核流程需要约半年的时间,包括提交前会议、验收审查、实质审查、上市后报告等环节。

PMTA耗时及耗资量巨大,中小品牌商很难通过审查,或被迫退出市场,龙头品牌集中度有望得到较大的提升。目前全球范围内仅有烟草巨头菲利普·莫里斯公司的加热不燃烧产品、瑞典火柴公司的口含烟产品以及22世纪集团的低尼古丁卷烟拿到了PMTA合格证,尚无雾化电子烟产品通过PMTA。2019年9月,电子烟品牌阿波罗APOLLO透露,在申请FDA和PMTA的预算支出已高达5000万美金。国内龙头品牌RELX自2019年9月启动PMTA项目,预计最早在2021年底向美国FDA提交PMTA申请,产品包括悦刻“无限”雾化杆及其两种口味的雾化弹,整个申请进程预计耗资超过2000万美元,约合人民币1.5亿元。

核心业务:ODM拥抱行业红利迎来高增,OBM成长稳健

公司业务分为ODM及OBM两种业务模式,其中ODM业务模式下主要制造封闭式电子雾化设备及电子雾化组件,OBM模式下主要制造开放式雾化电子烟设备。随着封闭式电子烟的流行,公司ODM业务占比提升较快,截至2019年公司ODM收入占比达86.3%,OBM占比为13.7%。

3.1  ODM:绑定大客户,技术优势带动量价齐升

公司ODM业务包含两类产品,即封闭式电子雾化设备和电子雾化组件:

封闭式电子雾化设备:由封闭式电子雾化器及电池组成,其中封闭式电子雾化器包括雾化芯和电子雾化液,其中,电子雾化液(烟油)来自供应商而非公司制造。公司制造的封闭式电子雾化设备包括可充电(换弹式电子烟)或一次性设备(一次性小烟),对于换弹式产品而言,封闭式电子雾化器即“烟弹”。单个烟弹的烟油含量通常在2ml左右,一次性小烟的烟油含量通常在1-2ml左右,使用时间在3-12天。

电子雾化组件:由封闭式电子雾化器及电池构成,用于加热不燃烧产品。公司制造的这类加热不燃烧产品与IQOS等普通HNB产品不同,并不是直接加热烟草,原理更接近雾化电子烟。即封闭式电子雾化器中含有雾化液,雾化产生的蒸汽通过含有尼古丁的烟草胶囊,通过蒸汽的热度对烟草胶囊进行加热,加热温度远低于普通加热不燃烧,约为30-60摄氏度。公司电子雾化组件的主要客户为日本烟草的Ploom Tech及Logic产品。

ODM业务整体维持高速增长。2017-2019年ODM业务复合增速达134.4%,收入规模从2016年的5.1亿元增长至2019年的65.7亿元。其中电子雾化设备和电子雾化组件的收入复合增速分别达到107.2%和576.9%。2019年电子雾化设备实现收入44.8亿元,同比+298.3%;电子雾化组件实现收入20.9亿元,同比+52.9%。

陶瓷雾化技术领先行业,Feelm带动公司电子雾化设备产品量价齐升。

FEELM(陶瓷雾化技术)获行业及客户认可,2019年含陶瓷芯的电子雾化设备占比已超过80%。公司自2013年起开始重视对加热技术的研究,并于2016年推出第一代加热技术,用以取代传统的棉芯发热丝,从而避免棉芯带来的加热不稳定、糊芯等问题。2016年下半年,公司推出第二代加热技术“FEELM”,将金属薄膜与陶瓷导体相结合,从而实现温度的宽幅加热表面,确保了即时雾化汽的产生。2018年9月,FEELM获《烟业通讯》及Vapor Voice Magazine授予的“金叶奖”。2019年4月,深圳麦克韦尔获美国安全监测实验室颁发的参与证书。2019年10月,公司成为前五大电子雾化设备制造商中唯一一家获得国家知识产权局授予“中国专利奖”的企业,并于2019年11月或中国合格评定国家认可委员会办法的“实验室认可证书”,认可范围包括公司实验室进行化学分析、无力性能测试和产品质量测试等能力,体现出公司突出的技术优势。公司FEELM产品获得了客户的广泛认可,目前已出口美国、韩国、德国等国家,在公司电子雾化设备中的占比由2018年的37%提升至2019年的80.3%。

FEELM技术带动公司产品量价齐升,技术优势令公司获得较高毛利率。2019年,公司电子雾化设备销量达5.1亿只,同比增长157.5%,单价达8.1元,同比增长52.6%。公司含有陶瓷加热技术的雾化设备毛利率达50.5%,远高于不含陶瓷加热技术设备的33.5%,并带动公司电子雾化设备综合毛利率提升至47.1%。

绑定知名电子烟品牌客户,有望受益于下游集中度提升。

前五大客户集中度高,均为国内外龙头品牌。公司早在2013年便通过Seasonal Vision向NJOY出口电子烟产品,此后又于2014年拓展Logic(2015年被日本烟草收购)及奥驰亚集团旗下Nu Mark品牌。2016年与Jupiter、Kim达成合作。2017年公司与日本烟草的合作进一步深化,拿下日烟Ploomtech合作,业务领域延伸至加热不燃烧市场。2018年公司与英美烟草及雷诺烟草简历合作,并把握国内电子烟行业爆发的机会,为悦刻等龙头品牌提供代工产品。其中2019年来自悦刻的收入大8.8亿元,悦刻成为公司第四大客户。通过与核心大客户绑定,公司市场份额快速提升。2019年公司在全球电子雾化设备市场的份额较2018年提升6.4pcpts至16.5%,为前五大制造商中唯一份额提升的公司。

NJOY:重新整合后焕发生机,2020Q1表现强劲。

NJOY成立于2006年,是美国最早的电子烟品牌之一。2012年FDA禁售电子烟的条例被判定无效后,美国电子烟市场开始走向繁荣,NJOY顺势推出了一次性电子烟产品NJOY KING,这款产品受到了广泛的好评,King在2013年带来了9000万美元的收入。到2014年,IRI的研究数字显示NJOY在美国电子零售行业中排名第一,拥有超过90000个分销点。

然而此后NJOY在竞争日趋激烈的美国市场中败下阵来,2015年NJOY KING的销量下滑到740万美元,公司也无力支付FDA新规下高额的认证费用而最终于2016年申请破产;2017年公司重新整合,推出新品后重新在市场上获得了良好的表现。根据尼尔森2020年1月的报告,NJOY的销量同比增长了1207%,目前在美国市场份额达到了14.4%。最新数据显示NJOY一季度销量同比增加317%,保持强劲的增长势头。

日本烟草:合作由雾化产品Logic拓展至HNB品牌Ploomtech

日本烟草(JT)是日本最大的烟草制造企业,旗下主要有两款电子烟产品:雾化电子烟Logic以及HNB型电子烟产品Ploom。

Ploomtech:2016年正式发行第一款RRP产品PLOOM TECH,2018年销售额达到了646亿日元,市场占有率为8%,2019年在日本本土HNB产品中市场占有率达到9%,销售额为609亿日元。近期推出新产品Ploom TECH,Ploom TECH+ 和Ploom。由于日本对HNB采取支持态度而禁止雾化烟销售,Ploomtech品牌是日烟内部主推的新型烟草品牌,战略地位高于Logic。

Logic:2015年JT收购了美国的Logic公司涉足雾化电子烟业务。由于日本政策限制,目前logic主要在美国、英国销售。2018年在英国capsule vape品牌中排名第一位。根据尼尔森2020年1月的报告,logic市场份额有所下降,增长较为平缓。

英美烟草:新品VUSE Alto表现亮眼,市场份额快速提升

全球四大烟草公司之一英美烟草的品牌,2013年正式发售第一款产品,在电子烟行业保持稳定发展态势。英美烟草公司vapour产品销售量从2016年的0.43亿件一路攀升到2019年2.26亿件,目前在美国占有15.8%的市场份额。数据显示Vuse 2020年一季度销量YOY+72.8%。

Vuse2019年突飞猛进得益于新产品Vuse Alto在过去一年间优秀的市场表现,这款产品市场份额从2.7%增长至15.4%,增幅高达470%,同时在消费者中有着优良的口碑。

RELX悦刻:市场份额近70%,国内龙头地位逐渐稳固,渠道高速拓展跑马圈地

2018年悦刻成立,两年内已经成为中国国内销量最大的电子烟品牌。2019年悦刻占据了中国电子烟市场44%的市场份额,2019上半年仅线上渠道,悦刻已实现销售额1.77亿元;即使在2019年下半年依据相关政策关闭所有的线上销售渠道后,悦刻的销售份额也仍保持了上升的态势。最新数据显示,截至2020年4月30日,RELX悦刻已占据国内封闭式电子烟68.8%的市场份额。

截至2019年12月31日,悦刻专卖店数量已达1500家,其中 40%的专卖店位于一线城市或者新一线城市,进驻200+核心商圈,整体平均利润率大于15%,加盟商满意度大于80%。店中店指的是开在类似网吧、KTV里的零售店,目前已经拓展10省15城,已开业100家,准备开业400家。

2020年1月,悦刻披露未来三年线下新零售布局计划,整体称为361计划,也就是从2020年到2022年的未来三年里,将补贴6亿元开设1万家专卖店。2019年悦刻提出的目标是百城千店计划,目前已开设专卖店1500家,各项补贴8500万元。悦刻新零售2020年的目标是数字化,包括全域赋能,进销存管理一体化,门店销量预测等方面。2022年目标是全面提升智能化,包括无人门店落地,用户实时数据捕捉,C2B试水,智能供应链一键补货。

Nu Mark:奥驰亚放弃雾化电子烟,现已停产

NU MARK是国际知名烟草集团奥驰亚的全资子公司,成立于2013年。2014年NU MARK的产品MarkTen正式上市,2014 年底在美国市场份额达到5.5%(位居第4),17 年提升至8%,18年1月占比达到11.4%。2018年底奥驰亚宣布彻底放弃VAPE型电子烟。NU MARK旗下所有电子烟停产。

3.2  OBM:全球知名度第三,毛利率维持稳定

公司OBM业务产品为APV、APV组件及零配件。旗下拥有Vaporesso、Renova、Revenant等自有品牌,其中Vaporesso品牌知名度在全球排名第三(数据来自招股书)。

开放式大烟行业增速放缓,公司OBM业务销量保持快速增长。由于封闭式小烟的兴起,开放式大烟的份额逐渐下降,目前开放式大烟的主要终端客户为电子烟玩家群体。但根据招股书中弗若斯特沙利文预测,2021-2024年开放式电子烟市场规模仍将保持着20%左右的稳健增长。2019年公司OBM业务实现营业收入10.4亿元,同比+10.6%。其中销量同比增加47.3%至1273万台,单价同比下降24.9%至81.8元。公司APV销量保持着较快的增长,单价下滑的原因与APV产品结构调整及核心原材料锂电池价格下降有关,APV产品采取成本加成定价法,毛利率保持稳定。

公司全部自有品牌产品及部分代工产品采用分销模式,截至2019年末公司拥有260家分销商,主要位于而美国、法国及英国。2019年,公司对分销商进行优化梳理,年末经销商数量较2018年末下降59家。

雾化技术独领风骚,产能持续释放保障成长

4.1  技术:雾化部件乃电子烟核心部件,FEELM核心技术研发引领行业

FEELM是公司主打且广受客户认可的雾化技术品牌,FEELM的特性主要为漏油率低及雾化效果较佳,品牌核心为黑陶覆膜雾化芯。

FEELM陶瓷芯由陶瓷和发热膜两部分构成:陶瓷经过高温烧结制成碗状结构,发热膜设计成“S”形附着在陶瓷表面。在工作过程中,发热膜均匀发热将液体加热形成雾气。FEELM克服了以往雾化技术的弊端,拥有更加优良的性能与体验:

1)相同工作环境下热传导效率更高,解决“焦味”行业痛点

与其他陶瓷芯相比“FEELM”彻底摆脱了雾化器对发热体的束缚,其金属薄膜设计创造了宽幅加热表面,并以“S”型分布,提升了加热性能以及单位时间内的雾化效率,确保了实时雾化汽的产生。通过均匀加热,“FEELM”陶瓷雾化芯可以成功避免局部碳化现象,再与陶瓷的导液性结合,在一定上可以解决“焦味”这个行业痛点。

2)相同环境下烟雾量更大

“FEELM” 在材料和结构科学等方面实现提升,创新将金属薄膜与陶瓷导体相结合。搭载“FEELM”技术的电子雾化设备产生的烟雾量相对于传统棉芯提升了约52%,使得雾化颗粒更加细腻,口感更加融合,大幅改善了用户体验。

3)相同工作环境下雾化更加细腻

通过高温烧结陶瓷雾化芯的内部形成了很多细小的微孔,平均孔径相当于头发丝的五分之一,这是陶瓷雾化芯能实现稳定导液和锁液功能的关键。由于表面张力和毛细作用,液体可以均匀地渗入到雾化芯中,并吸附在雾化芯表面。粒子的尺寸在常规雾化过程中分布范围广泛,2.5 um 以上的粒子会沉积在呼吸道和口腔中,1 um及以下的粒子能吸入人体肺部,因而其有效成分能很快被人体吸收。“FEELM”陶瓷雾化芯所产生的雾化粒子一般都小于1um,可以带来更好的口感,提升消费者体验感。

研发投入逐步提高,建立自有技术品牌,维持领先地位。公司重视研发,2016-2019年,思摩尔分别产生研发开支0.15亿元、0.61亿元、1.06亿元及2.77亿元,CAGR为164.3%,研发费用支出高速增长,分别占各年度总收益的2.1%、3.9%、3.1%及3.6%。思摩尔的研发平台由基础研究院、技术中心及技术产业化中心这三个独立部门组成,各部门专注于相关研究领域的不同层面。思摩尔目前拥有三个基础研究院,基础研究院根据公司的战略规划与行业形势探索基础知识,为技术进步奠定基础。

研发团队加速扩张,核心技术人员经验丰富。首席科学家Dr. Shi毕业于清华大学和美国佐治亚理工学院,有25年陶瓷相关材料的研究经验。公司研发人员数量呈加速增长趋势,截至2019年末,公司研发人员数量已达到615人,同比增长78.8%,占员工总人数的比例为5.8%。技术团队的不断扩张为公司后续的技术储备奠定基础,技术优势有望长期保持。

凭借着强大的研发能力,思摩尔在电子雾化技术领域拥有许多高质量设计及研发技术专利。目前思摩尔已申请中国及国外专利超过1500项,其中700多项专利已获授。一方面可以给公司带来技术溢价,提升公司的议价能力,含有陶瓷加热技术的产品毛利率明显大于不含有陶瓷加热技术的产品毛利率,另一方面这会给其他竞争者的进入造成技术壁垒,从而有助于维持思摩尔电子雾化行业的领先地位。

雾化技术应用空间广阔,未来或将拓展至医疗领域。除了应用于电子烟/CBD等消费领域外,雾化技术也正逐渐应用于各种医疗场景,例如雾化治疗等。公司可利用现有技术优势进行相关医疗设备的研发,可缩小现有的医疗自动化设备、精准控制剂量及有效气溶胶粒子大小并提高雾化效率,这类设备可以应用于治疗哮喘、慢性阻塞性肺病等呼吸系统疾病。2020年4月,公司与AIM ImmunoTech签订合作协议以研究AIM用于治疗新冠肺炎的药品Ampligen通过公司吸入式给药设备使用的效果。公司技术优势更多地体现在雾化技术方面,而非仅仅是电子烟产品的设计和制造,未来将有更多广阔的应用领域,具有长期发展前景。

4.2 产能:产能稳步扩张保障未来成长,规划自有工厂进一步降低成本

公司已建成十大生产基地,产能快速扩张为后续增长提供空间。截至2019年末,公司已建成十个生产基地,总建筑面积达14.4万平方米,全部为租赁厂房。其中,7个基地位于深圳市宝安区,2个基地位于东莞长安街,1个基地位于东莞洪梅镇。截至2019年,公司总年产能约11.5亿个标准单位,其中电子雾化设备产能5.9亿个标准单位、电子雾化组件5.3亿个标准单位、APV2535万个标准单位。公司产能保持较快的扩张速度,2016-2019公司产能复合增速达72%。截至2019年,公司To B产品电子雾化设备/电子雾化组件/To C产品APV的产能利用率分别为72.4%/ 51.5%/ 49.4%,仍有较多可释放产能以应对未来两年持续增长的下游需求。

为核心客户设立专属工厂,提升大客户粘性。公司为包括日本烟草、悦刻等大客户设置了专属的工厂,可以按照大客户需求进行生产流程及设备的定制,以满足客户对产品质量及交付的要求。以悦刻专属工厂为例,该工厂由悦刻和麦克韦尔共同运营和管理,其中生产线员工由公司负责招募,在管理上实行双重管理。悦刻向工厂派驻150人的品质供应链团队,与公司共同管控生产流程。通过为大客户设立专属工厂的模式,公司可以更好地满足大客户的个性化需求,并提升大客户粘性。

IPO募资加码产能建设,单位成本或将进一步降低。公司计划投资约40亿元建设自有生产基地,包括:

1)江门产业园一期:预计投资12亿元,其中5450万元已用于购买土地使用权。公司已于2019年11月获得土地使用权证及其他相关许可证,预计2022年6月前开始运营。基地将安装96条自动化生产及装配线并配备2600名员工,年产能将达到10.8亿个标准单位。

2)江门产业园二期:预计投资16亿元,其中7450万元将用于购买土地使用权。公司目前正与政府就购买土地事项进行协商,预计将于2021年开始建设并于2023年前后开始运营,预计年产能达14.4亿个标准单位。

3)深圳产业园:预计投资10亿元,目前正就该项目与政府沟通中。预计将于2024年开始运营,预计年产能达6.23亿个标准单位。

公司规划产能合计超过30亿个标准件,自有工厂将逐渐取代租赁工厂。预计1、4、6号生产基地将于2022年被取代;3、5、7、8、9号工厂将于2023年被取代;10号工厂将于2024年被取代;总产能在未来五年预计将以12.8%-27.2%的复合增速持续增长。随着租赁工厂被自有工厂取代,公司成本将得到进一步的优化,预计到2025年自有工厂将为公司节约4.2亿元成本。

投资建议

盈利预测核心假设:1)收入端:由于行业发展趋势,预计封闭式小烟未来三年增速将显著高于APV产品,其中,含有陶瓷加热技术的电子雾化设备由于使用体验更好、技术含量更高,预计将成为发展的重点,因此给予含陶瓷加热技术的电子雾化设备20-22E分别60%、60%、40%增长假设;不含陶瓷加热技术的电子雾化设备10%、20%、20%增长假设。电子雾化组件考虑到20年疫情影响,分别给予10%、30%、30%增速假设。APV产品给予10%、20%、20%增速假设。2)毛利率:公司高毛利率得益于突出的技术优势,预计未来三年将维持高位,分别给予44.3%、44.4%、44.0%的假设。

投资建议:公司为全球雾化科技领军者,已构筑较为坚实的技术壁垒。同时公司绑定全球头部电子烟品牌商,有望受益于政策落地后的集中度提升。考虑新冠疫情影响,预计20-22年EPS分别为0.49、0.72、0.96元,对应PE81x、55x、41x。雾化电子烟具有成瘾性,且行业仍处于发展初期,假设至2030年电子烟渗透率提升至20-30%,而烟草市场维持3-5%的自然增长,则雾化电子烟市场规模具有7-12倍的增长空间。公司作为全球雾化电子烟技术龙头,未来市场份额有望继续提升,首次覆盖,给予“强烈推荐”评级。

风险提示

雾化烟政策收紧、加征电子烟消费税、核心客户更换供应商、竞争对手实现大幅技术突破等

6.1  附:盈利预测表

团队介绍

张潇

轻工造纸行业负责人,北京大学经济学硕士,香港大学金融学硕士,英语专业八级。

论文《资本管制下的跨境套利:中国模式》获载英国金融时报,入选香港金管局第七届中国年会,曾任天风证券研究所轻工造纸行业-传媒行业分析师(2017年传媒行业新财富第一成员)、BNP Paribas固定收益机构销售。

Email:xiaozhang@cgws.com

执业证书编号:S1070518090001

林彦宏

轻工造纸行业研究员,荷兰皇家格罗宁根大学国际银行学硕士。

2016年加入长城证券,任中小市值研究员,覆盖人工智能行业,负责市场操纵、可交换债等主题研究,2017年起任轻工造纸行业研究员。

Email:linyh@cgws.com

执业证书编号:S1070519060001

邹文婕

轻工造纸行业研究员,香港大学金融学硕士。

2018年加入长城证券,任轻工造纸行业研究员。

Email:zouwenjie@cgws.com

从业证书编号:S1070119010007

长城证券投资评级说明

公司评级:

强烈推荐——预期未来6个月内股价相对行业指数涨幅15%以上;

推荐——预期未来6个月内股价相对行业指数涨幅介于5%~15%之间;

中性——预期未来6个月内股价相对行业指数涨幅介于-5%~5%之间;

回避——预期未来6个月内股价相对行业指数跌幅5%以上.

行业评级:

推荐——预期未来6个月内行业整体表现战胜市场;

中性——预期未来6个月内行业整体表现与市场同步;

回避——预期未来6个月内行业整体表现弱于市场.

长城证券研究所

深圳办公地址:深圳市福田区深南大道6008号特区报业大厦17层

邮编:518034传真:86-755-83516207

北京办公地址:北京市西城区西直门外大街112号阳光大厦8层

邮编:100044传真:86-10-88366686

上海办公地址:上海市浦东新区世博馆路200号A座8层

邮编:200126传真:021-31829681

网址:http://www.cgws.com

长城证券轻工造纸研究团队致力于促进大家居、轻工消费、造纸行业资源整合,欢迎资深人士入群,主要构成为大家居、轻工消费、造纸公司中层以上,其中有数位公司高管级别专家。

2019年,我们将持续推出线上、线下主题活动,以“共享经济思维”将大消费造纸产业信息、观点、资源共享到底。诚挚邀请大消费轻工造纸产业资深从业人员加入。

——长城轻工张潇团队

加载中...