新浪财经

【长城轻工|电子烟系列专题2】全球新型烟草政策跟踪,展望我国电子烟监管环境

新浪财经

关注

来源:张潇的轻工消费洞察

关注张潇的轻工消费洞察 ,更快更深刻洞察轻工制造核心逻辑

全球新型烟草政策跟踪,展望我国电子烟监管环境

——电子烟行业系列小专题之二

核心观点

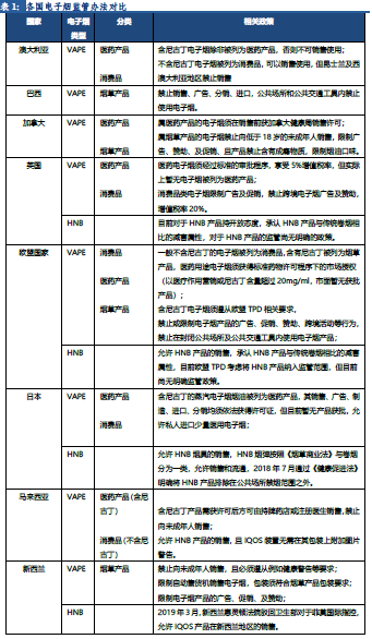
全球新型烟草政策跟踪,展望我国电子烟监管环境。各国政府针对蒸汽式电子烟的政策大多按是否含有尼古丁及其用途分类:主要分为一般消费品、医药产品和烟草制品三类。对于HNB,多数国家呈开放态度,承认HNB产品相较传统卷烟具有减害属性,并允许HNB销售,但正式的管理办法大多尚在讨论中。美国蒸汽电子烟生产、销售、宣传等方面均有严格管理,例如调味电子烟的口味加以限制;HNB代表产品IQOS已获批销售。日本蒸汽电子烟基本上是禁止销售的;对于HNB产品态度则较为开放,承认HNB减害性并允许销售。我国电子烟国家标准已获批准,预计今年10月前将正式出台,目前HNB纳入监管已经明确,蒸汽电子烟烟油的监管标准尚不明确,不过参考北美及欧洲等电子烟成熟市场的监管标准,未来很可能以尼古丁为标准界定电子烟生产、销售、使用。而预注油电子烟烟具烟油无法分离,因此生产蒸汽电子烟或将需要取得相关资质,中小品牌政策风险较高,绑定中烟规范生产销售的企业前景比较明朗。此外,本周天猫工商登记经营范围发生变更,新增“电子烟”销售,意味着电子烟销售正逐渐从灰色地带走向规范管理。相关轻工板块推荐关注:深度绑定中烟,烟弹烟油由中烟提供,有望引领行业发展的【劲嘉股份】;以及受益于IQOS获批在美销售的IQOS供应链企业【盈趣科技】。

正 文

随着新型烟草产品的渗透率及普及度逐渐提高,世界各国针对新型烟草产品的政策相继出台,对于新型烟草产品的监管措施也逐渐明晰。目前,各国政府针对蒸汽型电子烟的政策主要按照是否含有尼古丁及其用途主要分为三类:一般消费品、医药产品和烟草制品。针对不同的分类,对于新型烟草产品的监管措施存在一定差异。对于新兴新型烟草产品HNB,多数国家呈开放态度,承认HNB产品相较传统卷烟的具有减害属性,并允许HNB销售,但正式的管理办法大多尚在讨论中。

美国食品药品监督管理局(FDA)对于蒸汽电子烟出台了全面详细的监管政策,监管力度十分严格,HNB代表产品IQOS已获批销售。电子烟产品及其他尼古丁输送系统(ENDS)被分类为烟草产品,但若产品可被用于进行戒烟治疗等医疗作用,可被分类为医药产品。FDA针对被分类为烟草制品的新型烟草产品的监管十分全面,覆盖销售、广告、促销、分销、制造、进口、包装、标签等多个维度,并对产品进入市场前实施审慎全面的审核程序。2019年3月,FDA出台针对电子烟产品的监管新规,对调味电子烟的口味加以限制以杜绝未成年人滥用电子烟产品。2019年4月,FDA准许加热不燃烧产品IQOS进入美国市场销售。

日本对于蒸汽型电子烟和HNB产品分开监管,并呈截然相反的监管态度。对于蒸汽型电子烟的监管极为严格,禁止未经许可在液体中添加尼古丁,对于含有尼古丁的蒸汽型电子烟的进口、销售、制造、广告等都需要申请并取得相应的许可,目前日本市面暂无获批的含尼古丁蒸汽电子烟,非尼古丁蒸汽型电子烟则不受监管。而对于HNB产品,日本监管态度较为开放,承认HNB产品与传统卷烟相比有害物质较少,并允许HNB装置及产品在日本销售。日本最新出台的控烟令,也将HNB产品及非尼古丁蒸汽电子烟排除在外。

欧盟于2014年正式出台了针对新型烟草产品监管的统一标准,监管力度与美国FDA相比较松。欧盟TPD将所有含有尼古丁的产品纳入电子烟管理范畴,同时要求新型烟草产品制造商在其产品进入市场前,须向有关机构进行申报,并于每年向有关机构提交年度报告,针对电子烟的销售等情况进行汇报,并要求电子烟烟油中尼古丁含量不得超过20mg/ml,烟弹中烟油容量不得超过2ml,烟弹补充瓶不得超过10ml的容量,产品包装上须有防儿童接触标识,且防篡改及泄漏,并标注健康警告,包装禁止进行广告和促销等用途。同时对新型烟草的广告、营销、跨境销售等方面皆有明确规定。目前欧盟TPD考虑扩大监管范围,将HNB产品纳入其中,但目前对于HNB产品的监管政策仍在讨论中。各国具体实施时会依照本国具体情况进行一定程度的修改。

南美、中东及亚洲部分地区的电子烟市场仍未开放。巴西、阿根廷、伊朗、沙特阿拉伯、新加坡、泰国等国家对于新型烟草产品的监管力度极为严格,禁止电子烟产品的销售、分销、及进口。

美国FDA于2019年3月出台的针对电子烟产品新规,要求实体零售店下架除烟草、薄荷、及薄荷醇口味以外的调味电子烟,且加强对未成年消费者使用电子烟的情况进行监管,对目前电子烟制造商的冲击较大。

以美国电子烟独角兽JUUL为例,JUUL以丰富的烟弹口味广受年轻电子烟消费者欢迎,其芒果、奶油布丁、黄瓜等口味口感更为柔和,因此更容易被年轻消费者接受。同时,JUUL的产品定价更契合年轻消费者的消费能力。JUUL的烟具加4枚烟弹套装售价仅为49.99美元(约345元人民币),4枚烟弹的售价仅为15.99美元(约110元人民币),因此其产品得以被年轻消费者接受。营销策略上,JUUL也主攻青少年市场,在Instagram、Facebook等青少年钟爱的社交媒体上大肆宣传,提高其品牌在青少年消费者中的影响力。在广告中多使用受青少年欢迎的浅色亮色,吸引年轻消费者眼球。2015年,JUUL更是选择在年轻人聚集的音乐会等活动中,向颜值较高的年轻人免费派发JUUL产品,以期吸引更多的青少年消费者的关注。JUUL凭借着在年轻消费者中的巨大成功,2018年其在美国电子烟市场份额已高达30%。

受FDA新规影响,JUUL计划在实体零售店停止销售大部分调味电子烟产品,将其转移至可核实年龄的网站上销售,同时已停止接受9000多家销售JUUL产品的零售店的芒果、水果、奶油、和黄瓜口味的烟油的订单。据六合咨询数据,约有74%的年轻消费者获取JUUL产品的渠道为线下便利店,且JUUL有将近一半的烟弹销售额来自于销售除薄荷、烟草、薄荷醇以外口味的烟弹产品,因此从实体零售店下架调味电子烟对JUUL的业绩将具有较大冲击,但其在非美国市场的调味电子烟销售暂未受影响。同时由于FDA对于电子烟的广告及营销监管从严,JUUL也不得不调整营销策略,采用更多黑色元素,减少在社交媒体的宣传,并在官网上提示电子烟的潜在危害性,预计也会对JUUL的经营产生一定影响。

我国目前新型烟草市场监管环境

根据国家标准化管理委员会网站显示,电子烟强制性国家标准已经进入批准阶段,预计将于今年年内出台。同时中国多个城市已经将使用电子烟纳入吸烟定义中,在控烟场所使用电子烟(包括HNB及蒸汽式)的行为将受到监管。

投资建议:HNB纳入监管已经明确,蒸汽电子烟烟油的监管标准仍然空缺,不过参考北美及欧洲等电子烟成熟市场的监管标准,未来很可能以尼古丁为标准界定电子烟生产、销售、使用,而预注油电子烟烟具烟油无法分离,因此生产蒸汽电子烟或将需要取得相关资质,因此中小品牌政策风险较高,绑定中烟规范生产销售的企业前景比较明朗。轻工板块推荐关注:深度绑定中烟,烟弹烟油由中烟提供,有望引领行业发展的【劲嘉股份】;以及受益于IQOS获批在美销售的IQOS供应链企业【盈趣科技】。

团队介绍

张潇

轻工造纸行业负责人,北京大学经济学硕士,香港大学金融学硕士,英语专业八级。

论文《资本管制下的跨境套利:中国模式》获载英国金融时报,入选香港金管局第七届中国年会,曾任天风证券研究所轻工造纸行业-传媒行业分析师(2017年传媒行业新财富第一成员)、BNP Paribas固定收益机构销售。

Email:xiaozhang@cgws.com

执业证书编号:S1070518090001

林彦宏

轻工造纸行业研究员,荷兰皇家格罗宁根大学国际银行学硕士。

2016年加入长城证券,任中小市值研究员,覆盖人工智能行业,负责市场操纵、可交换债等主题研究,2017年起任轻工造纸行业研究员。

Email:linyh@cgws.com

执业证书编号:S1070519060001

邹文婕

轻工造纸行业研究员,香港大学金融学硕士。

2018年加入长城证券,任轻工造纸行业研究员。

Email:zouwenjie@cgws.com

从业证书编号:S1070119010007

长城证券投资评级说明

公司评级:

强烈推荐——预期未来6个月内股价相对行业指数涨幅15%以上;

推荐——预期未来6个月内股价相对行业指数涨幅介于5%~15%之间;

中性——预期未来6个月内股价相对行业指数涨幅介于-5%~5%之间;

回避——预期未来6个月内股价相对行业指数跌幅5%以上.

行业评级:

推荐——预期未来6个月内行业整体表现战胜市场;

中性——预期未来6个月内行业整体表现与市场同步;

回避——预期未来6个月内行业整体表现弱于市场.

长城证券研究所

深圳办公地址:深圳市福田区深南大道6008号特区报业大厦17层

邮编:518034传真:86-755-83516207

北京办公地址:北京市西城区西直门外大街112号阳光大厦8层

邮编:100044传真:86-10-88366686

上海办公地址:上海市浦东新区世博馆路200号A座8层

邮编:200126传真:021-31829681

网址:http://www.cgws.com

长城证券轻工造纸研究团队致力于促进大家居、轻工消费、造纸行业资源整合,欢迎资深人士入群,主要构成为大家居、轻工消费、造纸公司中层以上,其中有数位公司高管级别专家。

2019年,我们将持续推出线上、线下主题活动,以“共享经济思维”将大消费造纸产业信息、观点、资源共享到底。诚挚邀请大消费轻工造纸产业资深从业人员加入。

——长城轻工张潇团队

加载中...