新浪财经

【声音】美国共同基金发展情况简述

中国基金业协会

关注

【编者按】自1924年美国第一只开放式基金问世至今,美国共同基金行业已发展近一个世纪,逐渐成长为美国最大的金融产业。为探究美国共同基金近百年的行业发展历史,借鉴美国成熟的公司经营模式、专业化的产品运作机制,助力我国公募基金行业行稳致远,协会与晨星共同组成了课题研究组,对中美公募基金发展历程和现状进行比较和研究,并出版了《中美公募基金发展情况比较与研究》一书。本报告即以《中美公募基金发展情况比较与研究》为基础,从产品、投资、销售、费率等方面对美国共同基金行业的发展情况进行了提炼和概括,并与我国公募基金的相关情况进行了简要对比。

从1924年美国第一只开放式基金诞生起,美国共同基金发展已近百年历史。其发展过程主要分为三个阶段,阶段一是传统共同基金发展,这个阶段的特点是主动投资,基金经理地位凸显,市场上以传统股票型、混合型基金为主;阶段二是以养老基金为主的资产配置兴起,在这个阶段形成了买方投顾模式;阶段三是逐步转向被动投资,投顾服务智能化,在这个阶段产品细分逐步多样,开始发展被动投资基金,费率下降,且基金公司由传统基金管理向投顾服务转变。目前,美国拥有全球最大的基金市场,截至2018年,美国市场共有基金管理人846家,共同基金和ETF合计资产管理规模达21.1万亿美元,占全球公募资产的45%,在全球金融市场上占据重要角色。

一、产品结构及资金流动

截至2018年末,美国共同基金(不含ETF)共有9599只,资产管理规模17.7万亿美元,其中长期共同基金达到14.7万亿美元,占比近83%,股票型基金占比52%,债券型基金占比23%,混合型基金占比8%。

这种产品结构与美国经济社会和资本市场发展阶段密切相关。美国共同基金是从股票型基金发展起来的,在20世纪70年代之前,美国以股票型基金为主。随着经济进入滞涨周期,股票市场表现不佳,同时受Q条例[1]的影响,货币市场基金迅速发展,1981年占比达到77%的顶峰。而自80年代起,产品结构又逐步回归以股票型等长期投资基金为主,其中主要投资美国本土市场的美股股票型基金始终占据主导地位;而主投海外股票市场的环球股票型基金发展较快,在股票型基金中的规模占比由1999年的16%稳步上升至2018年的26%。

       同时,相较于我国混合型基金在公募基金发展中的重要地位,混合型基金在美国市场一直相对小众,主要原因是中美市场进行资产配置的方式不同,我国投资者依赖混合型基金来进行股票、债券等配置,而美国投资者倾向寻求投资顾问来从资产层面作配置,并且鉴于美国市场股市长牛的特点,投资者较少倾向于购买权益仓位如此灵活的混合型产品;同时,美国的另类投资基金策略较我国更为丰富,主要包括“多空”、“市场中性”、“相对价值”、“事件驱动”和“宏观”等,同时美国房地产基金也于20世纪90年代得到迅速发展,为投资者提供多样化的选择。

从资金流动情况可以看出,1999年至2018年期间,共同基金(含ETF)在绝大部分时期呈现资金净流入,只有2003年和2010年呈现资金净流出;同时,投资者对各类型基金的需求存在差异,股票型、债券型的资金流入始终位居前列,并占据美国共同基金的绝大部分市场份额,其中股票型基金的发展尤为迅猛,规模占据共同基金的半壁江山,而混合型、另类投资和商品基金的规模发展则相对缓慢,占比较小。

促进美国共同基金保持资金净流入及股票型基金持续发展的主要驱动因素有:一是美国证券市场的繁荣和长期牛市,以及在全球市场进行优质资产的筛选和布局,带动美国股票型基金资产不断增值并为投资人创造较好的长期收益,同时随着利率市场化的稳步推进,货币市场基金收益优势逐步消失;二是美国不断壮大的中产阶级形成了共同基金核心投资群体,同时市场经验的丰富和投资理念的提升,培育了理性化的长期投资资金来源;三是鼓励民众为退休储蓄的法律出台,雇主发起的养老金固定缴款计划(DC计划)和个人退休养老账户(IRA)为共同基金引入源源不断的长期资金。截至2018年末,DC计划和IRA分别将其资产的56%和45%投向了共同基金,资产规模共计8.2万亿美元,占共同基金管理总规模的46.33%。四是权益型产品特别是低费率的指数化基金,以及适合作为默认养老投资工具的生命周期产品的蓬勃发展,给行业带来了新的驱动力。

      相比之下,我国公募基金缺少长期资金来源,股票型基金收益情况受基础市场影响较大,对投资者的吸引力不稳定。在2008年股市回撤导致股票型基金规模萎缩后,仓位灵活的混合型取代股票型成为主动股票投资的首选。同时,自2012年开始的收益率下行通道一直延续至2016年末,也带来了债券市场的迅速发展,促进债券型基金的迅速扩张。互联网金融的快速推进也令大量闲置资金持续流入货币市场基金。随着2019年股市回暖,权益类基金的赚钱效应开始显现,受到越来越多的投资者青睐。

二、投资方式与策略

过去二十年,美国共同基金(含ETF)规模实现了快速扩张,其中被动型基金的规模增速超越主动型基金。主动型基金规模从1999年的5.7万亿美元增长至2018年的13.4万亿美元,增长了约1.4倍,而被动型基金规模从1999年的4165亿美元扩张至2018年的6.7万亿美元,增长了近15倍,被动型基金的规模占比也大幅提升,从1999年的7%提高至2018年的33%。

被动型基金受到投资者青睐的原因有很多,如美国市场有效性相对较高,主动型基金在中长期难以获得超越市场的业绩表现,也难以显著战胜被动型基金。另外,被动型基金的费率相对较低,投资者对低费率基金的偏好也助推了被动型基金规模的快速扩张。而从被动型基金内部结构来看,ETF规模增速快于指数共同基金。2010年以前,被动型基金以指数共同基金为主,而从2010年开始,ETF规模与指数共同基金并驾齐驱,直至2017年开始超越指数共同基金。1999年至2018年期间,ETF规模增加了116倍,而指数共同基金仅增加7倍,反映出投资者对ETF的偏好。目前美国拥有全球最大的ETF市场。截至2018年末,美国ETF共2057只,资产管理规模达3.4万亿美元,占全球ETF市场份额的71%。

      相较而言,由于我国股票市场处在不断发展完善的过程中,超额收益仍是基金管理人追求的主要目标,目前我国的公募基金仍以主动管理类为主。但近年来,随着机构投资者大类资产配置需求不断增加,ETF的高效运作和低费率吸引越来越多的机构投资者将其作为配置工具。我国ETF迎来蓬勃发展,资产规模和产品数量都实现了历史性突破,截至2018年末,我国ETF产品数量186只,资产管理规模共5076亿元。虽然起步较晚,但ETF在我国市场展现出了旺盛的生命力,已成为A股市场不可或缺的工具型产品。

三、投资决策机制与管理制度

在投研组织架构方面,大多数美国基金公司深知自身的优势能力,采用与自身资源和战略发展最为契合的方式构建投研组织架构。例如,大中型美国基金公司旗下的产品普遍具有多元资产、多元风格的特征,很多基金公司通常会先根据大类资产对旗下的投研部门进行一个横向划分。每一类大类资产由一名首席投资官(CIO)带领,其主要职责是完善投资流程、设定投资理念与策略、对投研人员和团队进行管理等。在各个资产类别下,大多数大中型主动管理的基金公司还会继续将其投研资源细分为以核心基金经理领导的多元化投资小组,由这些投资小组负责和执行具体的投研工作。这种多元化投资小组与我国当前部分基金公司采用的事业部制度相比,主要区别是不涉及成本独立核算、团队业绩分成等问题。具体来看,此类投资小组主要有两种构成形式:一种是采用投研一体化跨职能团队的形式,将基金经理和研究员都纳入小组的划分,甚至有一些小组中配有专属的交易员、客户服务代表及产品策略专员。另一种是职能部门化的形式,投资小组内仅包括基金经理,研究和交易等其他职能均由公司平台提供支持。这种专业化分工有助于提升基金公司投研工作的运行效率,令专业化分工更加明确,产品特色定位更加清晰。

在基金投资决策方面,美国共同基金普遍采用基金经理决策制,投委会和基金经理间有较为清晰的职责划分,投委会在公司层面上设定投资理念、规范投资流程并为基金经理提供投研建议,而基金经理则是负责具体投资标的的筛选、买卖和配置。

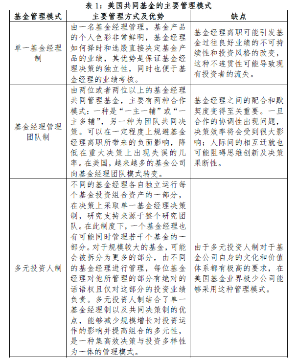
在基金管理模式方面,美国共同基金经历了几个阶段的变迁。其中,较为成功的三种基金管理模式分别是“单一基金经理制”、“基金经理管理团队制”以及“多元投资人制”,具体如下表所示。

对比来看,美国基金决策机制与我国普遍采用的投委会领导下的基金经理负责制有所不同:一是投委会的权职范围存在差异。美国的投委会负责从公司战略角度出发,审批新产品的投资目标及策略、为整个投研团队设立投资价值基调、优化投资流程并监督每个产品运行中的合规和风控问题,但一般不会干涉个股和仓位等实际投资决策;二是美国基金的投资过程中较少存在股票和债券池分级管理制度。虽然投管团队会根据每只基金的投资范围和风格筛选出与之契合的股票和债券池,但当基金经理发掘出其他优秀的投资标的时,在不违背契约的前提下,可自行决定是否将其纳入投资组合。

同时,美国较为重视基金业绩比较基准的作用,通常会在产品设计阶段确定符合基金投资风格与定位,准确反映基金风险收益特征的指数作为基准。在后续的内部考核时也会重点考察基金业绩与基准的跟踪误差,衡量风格偏离程度。而我国的考核以基金业绩的相对排名为主,较少以基准作为主要考核标准。

四、销售渠道及模式

美国作为全球最为发达的开放式基金市场,销售渠道作为连接投资者与共同基金的桥梁,在构建和维护客户关系方面扮演着不容小觑的角色。美国共同基金的发展壮大离不开渠道的推广,随着基金管理规模和产品种类大幅提升,美国基金销售渠道的广度和深度也逐渐增加,在各细分市场中直接与投资者的需求对接。现今美国共同基金渠道体系完善,具有专业化程度高、多层次以及多元化等特点。

根据美国投资公司协会(ICI)的分类,美国共同基金主要通过三个渠道进行销售:雇主发起式养老金计划渠道、由专业投资顾问[2]组成的中介渠道以及包括基金公司直销以及折扣经纪商在内的直接渠道,在销售渠道上呈现多元化分布的格局。

从当前美国家庭购入共同基金的主要方式来看,雇主发起式养老计划是当前共同基金最主要的销售渠道。截至2018年末,有62%的美国家庭首选通过雇主发起式养老计划购买共同基金,而仅从雇主发起式养老计划购买共同基金的家庭占比达37%。

对于非雇主发起式养老金计划渠道,由专业投资顾问组成的中介渠道占有很大比重,其中有78%的美国家庭完全或部分通过该渠道进行基金投资。投资顾问模式主要从买方角度提供投资建议,近年来投资顾问的收费模式发生了深刻变革,逐渐由前端付费转为按基金资产规模付费。具体而言,投资者可以通过包含在基金运营费用中的12b-1费用,间接地向投资顾问付费(体现在基金费率中),也可以直接向投资顾问支付基于基金资产规模的费用,真正实现与基金持有人利益一致化。另有14%的家庭仅通过直接渠道购买基金,虽在所有渠道中占比不高,但发展潜力巨大。受益于科技的进步及近十年来互联网的迅速普及以及市场对于低费率基金的需求,以基金超市为代表的线上代销渠道与其他传统渠道进行整合,逐渐成为美国共同基金销售的一股新生力量。

       相较之下,我国公募基金的发展缺少多渠道力量的支持,公募基金对于银行等传统销售渠道的依赖相对较大。虽然近年来基金超市等互联网第三方销售平台的出现为投资者提供新的选择,且货币市场基金规模占比的增加,带动了直销保有量占比的迅速提升。但是整体来看,我国基金在销售渠道体系上仍比较单薄;且与美国投顾模式基于客户资产规模收取一定费用的方式不同,我国的销售机构目前主要通过首发销售规模获利,容易引导客户“赎旧买新”,未能充分考虑基金投资者利益。

五、基金费率

美国共同基金的费用包括基金持有人费用和年度基金运营费用两大类。其中,基金持有人费用是在交易发生时直接向投资人收取的一次性费用,主要包括认购和申购产生的销售费用(通常支付给销售机构)、赎回费、转换费(同公司旗下产品直接转换)、账户管理费(部分公司有)以及购买费(通常支付给管理人);年度基金运营费则是按照一定比例从基金总资产中扣除,主要包括管理费、托管费、销售服务费(12b-1费用)[3]及其他费用(财务费、法律费等)。按照收费模式划分,美国共同基金通常设置A(前端收费)、B(后端收费)、C(摊销收费)三种不同的份额以满足投资者在支付销售费用时的不同偏好,主要区别在于收费时间和方式。另外,美国共同基金在管理费上也有区分,比如部分基金针对养老账户专门设置一个份额,并单独计算净值。

在销售费用[4]方面,得益于投资顾问收费模式的转变以及401(K)计划和其他退休账户的青睐,很多普通份额转为免佣份额,且免佣基金[5]的市场占有率持续上升。2000年以来,免佣基金在共同基金总销售额中的比例持续上升,截至2018年,该比例已高达87%;且2008-2018年间,前端收费份额和后端收费份额资金净流出1.4万亿美元,而免佣基金资金净流入2.2万亿美元。收费份额在长期共同基金规模占比从2008年的30%降至2018年的14%,而免佣基金的份额占比则从53%提高至71%,零售端和机构端的规模均大幅增长,其中机构端更为显著,2018年规模占比已达51%,这一变化足以表明投资者越来越偏好免佣基金。

在运营费用方面,伴随主动型基金收益率下降,美国共同基金费率呈现出长期下降趋势。据美国投资公司协会(ICI)的统计,无论是股票型基金、债券型基金、混合型基金还是货币市场基金,以资产规模加权平均费率衡量的基金持有人成本整体都在下降。具体来说,2000年美国股票型基金规模加权平均费率为0.99%,截至2018年底,其规模加权平均费率降至0.55%,降幅超过44%。同期,混合型和债券型共同基金规模加权平均费率也有不同程度的下降,分别从0.89%和0.76%降至0.66%和0.48%。

      美国共同基金出现的费率下降趋势主要源于市场机制,具体原因有:一是规模效应。伴随基金规模的扩张,基金中的固定成本占总运营费比例逐渐下降,增厚基金公司利润,为基金费率降低提供空间。二是行业竞争加剧。日趋激烈的市场竞争迫使基金公司纷纷降低费率,以加大旗下基金的吸引力,而基金公司之间持续的“价格战”促使共同基金行业费率水平一降再降。三是资金偏好。在市场有效性不断提高的背景下,资金对成本的敏感性提升,随着指数型基金、ETF和免佣基金不断吸引资金流入,流向低费率基金的资金明显增大。例如,截至2018年末,401(K)计划投资于免佣基金的规模占比高达92%。另据晨星统计,自2000年以来,晨星分类中费率最低的20%的基金资金流入整体呈上升趋势。2018年,晨星分类中费率最低的20%的基金获得6050亿美元的资金净流入,其中约75%的资金流向了被动型基金,约97%的资金流向了费率最低的10%的基金。相反,剩下80%的基金资金流向并不乐观,2014年至今,连续四年呈现资金流出的状态。

       从费率构成来看,我国公募基金的费用构成与美国共同基金类似,也可分成单次支付的销售费用(认购/申购费、赎回费)和间接承担的运营费用(管理费、托管费、销售服务费等)。

目前我国公募基金基本按照收费方式的不同设置基金份额类别,其中,A类份额代表前端收费,B类份额代表后端收费,C类份额代表收取销售服务费。整体而言份额类别设置较为单一,以在投资者购买基金时收取认、申购费的基本份额为主,且大部分费率优惠条件对投资者群体、渠道、门槛有较多限制。相比之下,海外股票型基金多设置不同层次的份额类别。以美国普信(T. Rowe Price)旗下的科技类股票型基金为例,下设4种基金份额类别,分别为投资级别(Investor Class)(普通个人投资者,也面向机构投资者发售)、I类(针对机构投资者、捐赠和基金会、银行和信托项目等,投资门槛要求高,通过公司直销或金融中介)、顾问类(Advisor Class,针对通过各种金融中介购买基金的投资者,比如经纪自营商、银行、保险公司和金融顾问等渠道)及R类(针对雇主发起式养老计划及特定账户类别)。每种份额类别均是面向不同类型、不同渠道来源的投资者而设计,设定不同的费用结构和投资门槛,便于投资者根据自己的情况选择适合自己且性价比高的基金份额。

截至2018年末,我国股票型基金、混合型基金、债券型基金的平均管理费率分别为1.11%、1.15%和0.48%。总体趋势上,我国主动管理类股票型、债券型基金的平均费率都趋于下降;而指数型基金的费率下降趋势更为显著。但我国公募基金的费率较美国共同基金仍然略高,且规模加权平均费率与简单平均费率差异相对较小。究其原因,一是我国公募基金仍以主动管理型为主,需要投入更多的人力和资源;二是没有稳定的长期资金来源,销售服务费占比也较高;三是美国的基金管理人除管理费收入,还能依靠持仓证券转融通、向投资者提供投顾服务等其他方式来获取收入,而我国基金管理人获取收入的方式较为单一;四是投资者对费率水平的敏感度不高,更看中基金的业绩,业绩好的基金较为容易吸引增量资金。

【本文由中国证券投资基金业协会公募部肖楚荷、沈宁撰写】

[1]、禁止联邦储备委员会的会员银行对它所吸收的活期存款(30天以下)支付利息,并对上述银行所吸收的储蓄存款和定期存款规定了利率上限。

[2]、专业投资顾问主要包括注册投资顾问、全服务经纪商、独立理财规划师、银行和储蓄机构代表、保险代理人以及会计师等。

[3]、12b-1费用主要用于补偿投资顾问或销售机构在基金宣传、打印和发送招募说明书及传单等方面的花费,该费用的最高收取限额是1%。其本质上属于销售费用的一种,但由于从基金资产中逐日计提,在投资者持有期间持续支付,因此计入年度基金运营费用。

[4]、销售费用具体包括在认购或申购基金份额时缴纳的前端费用、或在赎回基金份额时缴纳的后端费用、或按持有期计提的摊销费用。

[5]、免佣基金指无前端、后端费用且12b-1费用不超过0.25%,通常由基金公司直接销售给投资者,不涉及销售费用较高的分销渠道,而是通过折扣经纪商、基金超市等流向投资者。

加载中...