新浪财经

券商行业深度报告:证券公司的竞争力比较研究

新浪财经

关注

来源:未来智库

获取报告请登录未来智库www.vzkoo.com。

证券公司的竞争要素包括五大方面:

1)体制机制的市场化程度与股东背景;

2)资金实力与融资成本;

3)渠道能力与客户资源;

4)固收类资产的投研与风控能力;

5)权益类资产的投研与风控能力。

本文基于业务视角,分别讨论了证券公司的财富管理业务、投资管理业务、交易与机业务、投资银行业务的行业趋势,并对头部券商的竞争力进行了比较研究。

1、财富管理业务

1.1. 财富管理的内涵与未来趋势:买方投顾模式的打造是关键

“财富管理业务”是证券公司为个人客户提供的全方位服务,可理解为“零售业务”。全 面财富管理和综合金融服务是证券公司战略转型的重要方向,本质上财富管理收入的决定 要素包括个人客户规模、客户在券商的各项业务的资金规模、“管理”费率等,但上述“管 理”为广义概念,包含的业务形式多样。

根据各家证券公司对于财富管理业务的划分,其包括 1)传统的交易佣金收入;2)代销 金融产品收入;3)融资融券利息收入和股票质押利息收入;4)投资咨询业务收入等。注 意,证券公司的各类资产管理业务(直接的“代客理财”)被单独出来,称之为“投资管 理”业务,与“财富管理”相独立。逻辑上,财富管理为投资管理引流并贡献增值服务。

我们定义了财富管理业务的收入口径:财富管理业务收入=手续费及佣金收入 - 证券承销 业务净收入 - 受托客户资产管理业务净收入 + 利息净收入。头部券商的数据见图 2。

财富管理业务收入的主要来源是经纪业务与信用业务,但我们认为代销金融产品业务同样 值得重视。代销金融产品收入一方面本身具有较大的提升空间,另一方面是券商销售能力 和服务能力在当前的重要体现。这种能力是未来财富管理转型的重要基础。数据显示,中 信证券在这方面的优势最大。

我们判断“卖方投顾”转向“买方投顾”或是重要的发展趋势之一,率先获批基金投顾资 质的证券公司具有先发优势。中信建投、国泰君安、华泰证券、申万宏源、银河证券成为 了首批获得基金投顾业务试点资格的券商。试点券商将可以在公募基金领域接受客户的全 权委托,根据与客户协议约定的投资组合策略,投顾可以代客户做出具体基金投资品种、 数量和买卖时机的决策,并代客户执行基金产品申购、赎回、转换等交易申请。

基金投顾的落地意味着证券公司可实现对客户进行账户管理式的“买方投顾”。在这种模 式下,券商主要赚取投资顾问费,以客户资产管理规模(AUM)为收费基准(而非交易或 申赎),实现了券商与客户利益的真正绑定。以此为契机,券商将可实现收费模式多元化 (如业绩提成),并为客户提供独立于保证金账户的财富管理顾问账户,进而允许有资质 的投资顾问代理执行账户交易。

1.2. 财富管理的基本盘(客户):内部变革与外延并购为趋势 

财富管理的第一要素是客户。国内理财市场的客群可划分为:1)高净值人群,即可投资 资产在 1000 万以上(约 220 万人,截至 2019 年底);2)交易股票的人群(约 2.1 亿个人 股票账户、约 4000 万个人持股账户,截至 2018 年底);3)投资基金的人群;4)购买银 行理财等资管产品的人群。证券公司的主要客群集中在交易股票与投资基金的人群。我们 判断,随着过往的刚兑资管产品的不复存在与风险显现,第 4 类客户往第 2、3 类迁移是 大趋势,即证券公司的客户数量有望显著提升。

行业层面,2015 年后持股账户总数下滑,过去几年券商在财富管理业务呈现出存量竞争 的态势。2014-2015 年投资者数量在牛市实现了大幅增加,以华泰证券推行出互联网战略 转型,奠定了现阶段的优势地位。但是,2015 年以后沪深两市的持股账户数量逐年下滑, 已低于 4000 万户。根据中证登公布的数据,每月新增投资者数量在 2015 年后保持在一个 相对平稳的水平,仅在 1 季度会出现新增投资者数量的高点。我们判断,2015 年后较多的 新增股票账户数并未有效转化为活跃账户。

公司层面,财富管理业务的基本盘是客户规模。最大限度地增加零售客户数量是券商经营 的核心目标,同时客户类型决定了客户的平均资产规模、业务服务模式、费率水平。证券 公司开始通过内部变革与外延并购来寻求基本盘的扩张。内部变革方面,2019 年以来, 中信证券将公司经纪业务发展与管理委员会更名为财富管理委员会,并进行相应组织架构 调整。外部并购方面,2019 年中信证券并购广州证券,被并购券商的营业部资源对于收购 方是一个有效补强。我们判断,内部变革和外部并购仍将是重要的行业趋势。我们预计头 部券商未来可获取相对更多的财富管理客户。

财富管理客户可划分为:大众客群、大众富裕客群、高净值客群。根据上市券商披露的信 息,大众富裕客群、高净值客群的增速高于大众客群。1)2019 年国泰君安的富裕客户及 高净值客户较 2018 年分别高速增长 35%和 28%。2)2019 年中信证券的财富管理客户数及 客户资产规模较 2018 年分别同比增长 15%和 39%,增速高于公司零售客户增速。

1.3. 财富管理的能力:专业的投顾队伍、基于资产创设能力的产品、先进的 线上平台与金融科技应用 

1.3.1. 专业投顾队伍是核心且稀缺的资源 

专业化的投顾队伍是财富管理业务核心且稀缺的资源,是服务大众富裕客群和高净值客群 的重要主体。投资顾问是将客户资金与金融产品匹配过程中的最为关键的一环,但也是最 为薄弱的一环。传统的证券经纪人关注客户的交易频率和开户数量,但面向财富管理的投 资顾问强调的是服务的专业性、投资策略的有效性,最终的检验标准是客户资产的保值增 值。券商正通过内部培训和外部引进相结合的方式,优化投顾队伍的工作流程,提升投顾 队伍的服务水平。

行业的投资顾问数量正在快速增加。根据证券业协会披露的最新数据,证券投资咨询业务 (投资顾问)的注册人数为 56028 人,较 2018 年底增加 18%。截至 2020 年 5 月,期末投 资者数量为 1.66 亿人,这意味着每位投资顾问平均覆盖约 3000 位投资者,表明投资顾问 队伍亟待扩张。

截至 2020 年 6 月 29 日,根据中国证券业协会公布的数据,投资顾问人数超过千人的证券 共有 15 家。其中,中信证券的投资顾问人数排名行业第一,达到 4081 人。投资顾问人数 超过 2000 人的还包括广发证券、中信建投、国泰君安、中国银河、华泰证券、国信证券、 方正证券、申万宏源。

1.3.2. 优质金融产品是券商“创设资产”能力(即投行实力、研究实力)的延伸 

能够提供给客户的差异化的金融产品本质上来源于券商“创设资产”的能力,包括直接面 向融资方的投行实力,与针对各类投资标的的研究实力。以投资银行为核心的业务链体系 是券商区别于所有其他金融机构(包括银行、保险、公募基金、私募基金和其他第三方机 构)的核心竞争优势。另外研究所的庞大的专业分析师队伍亦是核心资源。总之,资产端 实力能够对财富管理(资金端)进行有效赋能。

以中金公司为例,其旗下全资子公司中金财富系统性建立了产品研究体系,产品研究团队 覆盖了国内外近千家资产管理机构,具备跨市场、跨区域的全方位产品研究能力。中金财 富提供的“中国 50 计划”产品池包括了股票多头、量化选股、宏观对冲、CTA、量化中性 等多种投资策略,具有高端定制、底层优质、费用透明、优质投后服务等特点。

1.3.3. 线上平台和金融科技应用至关重要 

现阶段证券公司的前端零售客户获取主要依赖于“涨乐财富通”等 APP,线上渠道使券商 能以低成本扩大客户规模、服务长尾客户(10 万元以下的自然人投资者),同时提高服务 频率。尤其是在疫情期间,证券公司的移动 APP 活跃度明显提升。例如华泰证券,2019 年移动终端开户数 121 万,占全部开户数的 98.2%;90.5%的交易客户通过“涨乐财富通” 进行交易。

相反,传统线下网点的获客效率较低。2012 年至今,证券行业的营业网点数量实现翻倍, 由 5210 家增至 10745 家(工商银行的营业网点数量为 15784 家)。其中,头部券商的营业 部数量增速低于行业。数据显示营业部数量与经纪业务市场份额并无强相关关系。头部证 券中,国泰君安的网点数量最多,截至 2019 年底,国泰君安母公司设有 344 家证券营业 部。

金融科技赋能已逐步从前端客户获取向中后台建设以及业务生态圈打造渗透。以华泰证券 为例,华泰证券构建起面向客户的平台(涨乐财富通)以及面向投顾的工作平台(理财服 务平台),并用总部的中台支撑起来。总部大平台可以直接触达一线投顾,进行动态管理。分支机构的业务重心更多转向了高净值客户和机构客户的深度开发与个性化服务。

目前头部券商愈发重视金融科技领域的投入,例如国泰君安推出的限制性股票激励计划中 的解除限售条件明确提出了 2021 年到 2023 年金融科技创新投入的收入占比要求,凸显了 其对金融科技的重视。

除了增加投入外,部分证券公司也在尝试寻求外部合作。中金公司于 2020 年 6 月 24 日与 腾讯数码(深圳)有限公司成立了金腾科技信息(深圳)有限公司(简称“金腾科技”), 注册资本为 5 亿元,中金公司持股 51%,腾讯数码持股 49%。金腾科技拟通过提供技术平 台开发及数字化运营支持,助力公司财富管理和零售经纪等业务,提供更加便利化、智能 化、差异化的财富管理解决方案。

2. 投资管理业务

证券公司的投资管理业务主要包括券商资产管理业务、公募基金管理业务、私募股权投资 基金、另类投资等。中信证券、海通证券、华泰证券、国泰君安的业务布局如下。

2.1. 行业环境:资管业务竞争激烈,私募股权投资将否极泰来 

资产管理行业的竞争主体众多,在某细分领域拥有领先的投资能力才是立身之本。银行理 财子公司、券商资管、保险资管、信托等子行业的资管新规配套政策已经相继落地,呈现 出功能监管、行为监管的统一趋势。截至 2019 年底,国内资产管理行业的总规模约 98.8 万亿元,回落至 100 万亿元以下。其中券商资管 11 万亿元,较资管新规发布前(即 2017 年末)下降了 35%。

私募股权投资业务 2017 年后持续承压,但将否极泰来。根据清科研究中心私募通统计数 据,2019 年私募股权市场的新募资基金规模达到 10157 亿元,较 2018 年增加 0.5%;私募 股权市场发生投资案例 3417 起,投资金额 5940 亿元,较 2018 年减少了 30%。券商的私 募股权基金管理业务经过 2017 年以来的调整,将借助 2019 年科创板注册制等资本市场的 系列改革红利,迎来重大发展机遇。

投资管理业务的收入=管理资产规模(AUM)*管理费率。券商资产管理业务赚取管理费 和业绩提成。基金公司的盈利模式本质与券商资管一致,体现在券商利润表中是基金管理 业务收入。私募股权投资基金与另类投资子公司的区别在于,前者资金来源主要是客户资 金,而后者主要使用券商自有资金(赚取投资收益)。

对于资产管理机构,投资能力无疑是根本。投资能力不仅决定了存量资产的增值,更为重 要的是能够吸引源源不断的新资金流入。初期发展战略可以选择对不同资产类别、不同投 资策略、不同投资周期的全覆盖,或者选定在特定投资领域精耕细作。我们更看好“精耕 细作”模式,即打造出明确的机构或个人风格,进而呈现出在某细分领域或有某特定风格 的稳健的长期业绩。

券商亦可通过并购的方式,实现 AUM 的跃升,同时补充产品线。20 世纪,高盛资产管理 公司依靠并购发展成了全球化的大型资产管理公司。1995 年,高盛确定了资产管理业务的 发展方向,即专注于资管规模的扩大。因此,高盛资产管理公司开始用并购的方式壮大自 身的资管规模。现阶段国内资管机构之间的并购案例较少,更多通过外部人才的引入来实 现规模提升。

管理费率的影响因素包括业务结构、产品结构、客户结构等,而成本主要在于人力成本。 

业务结构方面:定向资产管理计划的费率相对较低,过去主要以通道类产品为主。集合资 产管理计划包括大集合和小集合,费率相对较高。2019 年开始券商资管开启了大集合公募 化的改造,多只产品成功落地。

产品结构方面:主动管理的费率高于被动管理,权益类产品的费率高于固收类产品,另类 投资的费率高于传统型基金。

客户结构方面:零售客户的费率一般高于机构客户。

人力成本:人力成本在总成本的占比一般超过 70%,激励机制决定了资管机构的上限。国 内领先的券商资管机构包括东证资管、国君资管等,整体激励机制均是相对市场化的。

渠道成本:现阶段券商资管对于渠道的把控较弱,相较渠道方(银行、互联网)处于相对 弱势。

2.2. 各家券商的业务布局对比

2.2.1. 中信证券 

中信证券凭借良好的客户基础,在券商资管业务以及公募基金管理业务上树立了领先优势, 管理资产规模及主动管理规模均处于行业领先位置。2013-2019 年之间,中信证券的资产 管理规模排名行业第一,2016 年最高点达到 1.82 万亿元。2017 年受到行业监管政策变化, 公司资产管理规模开始收缩,但在 2019 年受益于社保及基本养老金、年金及养老金产品 的规模提升,公司资产管理规模企稳回升。根据中国证券投资基金业协会截至 2020 年一 季度的统计,中信证券私募资产管理月均规模为 10809 亿元,行业排名第一;私募主动管 理资产月均规模 4871 亿元,行业排名第一,主动管理的占比为 45%。

华夏基金是中信证券的重要布局。截至 2019 年底,华夏基金本部管理资产规模为 10321 亿元。其中,公募基金管理规模 5387 亿元,偏股型基金规模 2569 亿元(含偏股型 QDII 基金),行业排名第二;机构及国际业务资产管理规模人民币 4935 亿元,机构业务规模保 持行业前列。2012 年-2019 年之间,中信证券的基金管理净收入占资管业务净收入的比例 由 15.0%提升至了 71.4%,华夏基金对于中信证券的利润贡献占比平均高达 7.7%。

中信证券大力发展资本型业务,包括股票投资、直接投资、另类投资、跨境投资等。直投 业务能够充分发挥中信证券在投行承销、研究、资产管理等方面的综合优势,挖掘良好的 投资项目并获得丰厚的投资回报。中信证券的私募股权投资和另类投资子公司均能贡献稳 定的业绩。

截至 2019 年底,金石投资在管私募股权投资基金 15 支,业绩贡献方面,金石投资在 2016-2017 年和 2019 年业绩表现强劲,归母净利润分别为 16.72 亿元、15.21 亿元和 14.66 亿元,占中信证券的净利润比重分别为 16%、13%和 12%。

中信证券投资是中信证券自有资金股权投资平台,已形成包括 TMT、消费升级、先进制造、 医疗健康、金融环保物流、综合等在内的六大行业分类,投资项目广泛涉及国内和国际业 务。2017 年至 2019 年之间,中信证券投资业绩逐步释放,分别是 8.63 亿元、6.03 亿元和 13.02 亿元,占中信证券的净利润比重为 7.5%、6.4%和 10.6%

2.2.2. 海通证券 

根据基金业协会 2020 年 1 季度统计,海通资管公司的私募资产管理月均规模为 2309 亿元, 行业排名第 9;私募主动管理资产月均规模 1243 亿元,行业排名第 9,占比为 54%。

海通证券通过控股海富通基金和参股富国基金开展公募基金业务。海富通基金 2019 年实 现营业收入 8.14 亿元,同比增长 21%;净利润 2.23 亿元,同比增长 29%。富国基金实现营 业收入 28.55 亿元,同比增长 19.9%,实现净利润 7.91 亿元,同比增长 12.7%。公司旗下公 募基金业务经营稳健,对于母公司的业绩贡献逐年提升,由 2015 年的 2.5%提升至 2019 年 的 3.5%。

海通证券旗下的私募股权基金业务与另类投资业务的业绩贡献较为丰厚,仅次于中信证券。截至 2019 年末,海通 PE 板块旗下共有 8 家私募基金管理子公司,管理私募股权基金超 过 30 只,管理规模近 300 亿元。海通开元能给公司贡献稳定的业绩增量,2015-2019 年, 海通开元的净利润占海通证券的净利润的比重分别为 5.1%、8.7%、21.3%、3.6%、9.2%,平 均占比为 9.6%。海通创新投资的净利润贡献也在 2.7%至 6.7%之间(剔除 2017 年)。

2.2.3. 国泰君安 

根据基金业协会 2020 年 1 季度的统计,国泰君安资管的私募资产管理月均规模为 6557 亿 元,行业排名第二;私募主动管理资产月均规模为 3921 亿元,行业排名第二,占比为 60%。

国泰君安资管拥有丰富的产品体系以及出众的产品创设能力,大集合公募化改造走在行业 前列。2019 年,国泰君安资管首批获得大集合产品参与公募化改造试点资格并完成 2 只大 集合产品参公改造。根据公司官网披露的信息,截至 2020 年 6 月,国泰君安资管旗下共 有五只大集合产品(参考公募基金运作)正在运作中。

与其他三家券商相比,国泰君安在公募基金领域布局相对较弱。公司 2018 年完成出售国 联安基金 51%的股权,现阶段持有华安基金 20%股权。截至 2019 年底,华安基金管理资产 规模为 4092 亿元,同比增长 16.1%;其中公募基金管理规模 3517 亿元,同比增加 27.6%。下一阶段,公司将以国泰君安资管为发展重点,争取申请公募基金牌照。

国泰君安创投是国泰君安的私募股权投资平台,截至 2019 年底,管理基金数量 42 只,累 计投资项目金额 137.5 亿元。现阶段利润贡献有限,2019 年国泰君安创投的净利润为 1.54 亿元,占国泰君安净利润的比例仅为 1.78%。

国泰君安裕证是国泰君安的另类投资子公司,截至 2019 年底,累计投资项目数量 31 个, 累计投资项目金额 16.6 亿元。2019 年,国泰君安裕证净利润为 0.7 亿元,贡献较少。国泰 君安的私募股权基金业务和另类投资业务相对于其他头部券商同样有着较大的提升空间。

2.2.4. 华泰证券 

根据基金业协会 2020 年 1 季度的统计,华泰资管公司的私募资产管理月均规模为 5800 亿 元,行业排名第 4;私募主动管理资产月均规模 2664 亿元,行业排名第 3,占比为 46%。公司在专项资产管理业务具有特色优势,企业资产证券化项目发行数量及规模位居行业前 列,2019 年华泰资管企业 ABS(资产证券化)发行规模为 909 亿元,行业排名第二。此外, 华泰证券资管也拥有公募基金牌照,相对于其他三家公司,公司具有牌照优势。现阶段华 泰资管公司合计管理公募基金产品 10 只,规模达到 227.37 亿元。

华泰证券参股的南方基金和华泰柏瑞基金近年来管理规模稳步提升,尤其是南方基金的公 募基金管理规模长期位居行业前列。南方基金是首批获得基金投顾试点的基金公司之一, 未来有望把握国内投顾模式转型的先机。

华泰证券通过华泰紫金投资开展私募股权投资业务,2019 年华泰紫金业绩表现较为抢眼, 营业收入和净利润分别是24亿元和17亿元。华泰创新投资于2019年完成30亿元的增资, 现阶段注册资本达到 35 亿元,下一阶段的看点主要是继续推进股权投资和科创板跟投等 业务,稳步提高资金使用效率和资产回报率。

3. 交易与机构业务

近年来证券行业向“重资产化”转型,资金实力与投资能力成为了券商的核心竞争力。2013 年以来各大证券公司加快向依靠资产负债表扩张来获取利润的重资产业务(自营、做市、 直投、资本中介业务等)转型,中信证券、华泰证券、海通证券、国泰君安证券等龙头券 商开始加大重资产业务投入。

交易业务净收入的增长依赖于业务规模的扩张以及投资收益率的增加,业务规模与资金实 力息息相关,资金实力基本决定投资净收入的上限。2012-2019 年证券行业投资资产规模 基本逐年增长,除受到 2015 年、2018 年投资收益率波动幅度较大的影响外,投资净收入 走势与投资资产规模保持一致。

头部券商交易业务规模大,中小券商平均收益率表现亮眼。中信证券、华泰证券等头部券 商交易业务规模庞大,其中中信证券 2019 年末投资资产规模高达 3953 亿元,超过投资资 产规模最少的 18 家券商总和。而 2015-2019 年交易业务表现最好的券商为华林证券,平 均收益率达 10.9%,是唯一一家平均收益率超过 10%的券商。平均收益率最低的券商为招商 证券,仅为 3.5%,2016-2019 年收益率均在 4%以下。对比收益率前十名和后十名的券商发 现,交易业务规模较小的中小券商收益率整体较高,同时波动普遍较大。而交易业务规模 较大的大型券商平均收益率较低,但各年收益率相对稳定。

中信证券、海通证券、国泰君安、华泰证券四家公司的综合投资收益率显示,各家收益率 的波动幅度较大。根据《证券公司风险控制指标管理办法》,自营权益类证券及其衍生品/ 净资本是衡量证券公司风险控制水平的指标之一,除 2018 年外,华泰证券“自营权益类/ 净资本”指标均超过 50%,明显高于其他头部券商。从自营资产配置结构来看,随着近两 年债市牛市,券商自营固收类资产规模不断增加,2019 年末中信证券和华泰证券“自营固 收类/净资本”指标高达 290%、277%。2019 年权益市场回暖,各大券商“自营权益类/净 资本”较 2018 年末均有提升。

3.1.1. 资金实力决定交易业务收益上限 

证券公司的资金实力可以从整体资本金规模、融资渠道、控股股东背景等方面进行体现。 

 资金规模:以净资本为核心 

净资产是反映证券公司资金实力的一个重要指标,而净资本作为净资产中流动性较高、可 快速变现的部分,衡量了证券公司资本充足和资产流动性状况。截至 2019 年底,有 4 家 证券公司净资产超过 1000 亿元(中信证券、国泰君安、海通证券、华泰证券),8 家证券 公司净资本超过 500 亿元(中信证券、国泰君安、海通证券、中国银河、华泰证券、广发 证券、申万宏源、中信建投)。

资本杠杆率是衡量核心净资本占表内外资产总额的比重,在一定程度上反映了证券公司对 可支配资金的持有度。2016 年,证监会修正了《证券公司风险控制指标管理办法》,建立 了以净资本和流动性为核心的风险控制指标体系,引入了资本杠杆率等风险控制指标,并 规定证券公司的资本杠杆率不得低于 8%,且当该指标低至 9.6%时到达预警标准。

2019 年末上市券商的资本杠杆率距监管标准及预警线均存在一定距离,意味着目前券商尚 有提升资金使用效率的空间,可通过释放净资本以拓展业务规模。

 融资渠道:负债扩张+净资产扩张 

随着证券公司业务逐渐多元化、行业竞争逐步加剧,未来资本的扩张和运用能力是转型与 分化的关键。从资产负债表的扩张看,可分为负债扩张和净资产扩张两个层面,整体头部 券商优势明显。

在负债扩张层面,头部券商的融资渠道更为宽广,融资成本更低。负债端的有息负债工具 主要包括短期付息负债(短期借款、应付短期融资券、拆入资金、卖出回购)和长期付息 负债(长期借款、应付债券)。以中信证券为例,2016-2019 年有息负债中卖出回购金融 资产款占比最大,其次为应付债券,2019 年末占比分别为 48.25%和 34.86%。

证券公司的分类评级情况体现了证券公司合规管理和风险控制的整体状况,会对公司融资 产生一定影响,评级较高的公司更易获取低成本融资。2017-2019 年证券公司分类评级结 果显示,国泰君安、海通证券、华泰证券、招商证券、中金公司、中信建投、中信证券共 7 家公司连续三年获得 AA 评级。

我们选取五家竞争实力和分类评级不同的券商,对比债务融资成本,其中中信证券的有息 负债利息率最低,仅为 3.20%。竞争实力越强、评级较高的公司融资成本更低。分融资工 具来看,中信证券拆入资金、卖出回购、长期借款、应付债券的融资成本都排在最低,而 东兴证券(应付短期融资券、拆入资金、卖出回购)和光大证券(短期借款、应付债券) 的融资成本相对较高。从发行债券票面利率来看,中信证券、华泰证券的票面利率普遍较 低。以五年期附息公司债为例,“20 中证 G7”的当期票面利率为 3.10%,而“17 东兴 03” 的当期票面利率相对较高,为 4.99%。

在净资产扩张层面,证券公司可通过 IPO、再融资等方式来补充资本金、增加资金实力。截至 2020 年 6 月 19 日,境内 A 股上市券商共有 38 家。证券公司国际化发展是大势所趋, 随着券商海外布局进程的加快,内地券商逐步选择在 H 股上市进一步拓展海外业务,目前 中信证券、中信建投、华泰证券、国泰君安、广发证券等 12 家头部券商均已实现“A+H” 股上市,其中华泰证券发行的沪伦通首只全球存托凭证(GDR)产品已在伦交所挂牌交易, 标志着华泰证券成为国内首家“A+H+G”上市公司。

关于再融资,可通过增发、配股和发行可转换债券等方式,对支持优质上市券商做大做强 发挥了重要作用。2017 年以来共有 13 家券商发起定增,9 家券商实施配股,两种方式募 集资金分别达 1404.76 亿元和 544.27 亿元。目前,申万宏源、东方证券、华泰证券、中信 证券共 4 家公司已完成定增,西部证券、国海证券、天风证券、东吴证券、山西证券共 5 家公司已完成配股,其余 13 家公司尚在审核中。

 控股股东背景:以地方国资委为主 

经过长期发展和积累,我国证券行业内部马太效应凸显,龙头券商已经在业务规模、资本 充足率、客户布局等方面形成较大优势。现阶段监管机构正推进证券行业的分类监管体系, 预计证券行业将更加向头部券商集中。在这个发展过程中,控股股东背景起到了十分重要 的作用。上市券商中绝大多数券商都是地方国资委背景,如国泰君安、海通证券、华泰证 券等;其次为中央国有企业背景,如中信证券、招商证券、申万宏源、中国银河等。背景 为民营企业的券商在资金实力、资源竞争方面相对劣势。

3.1.2. 综合投资收益率决定投资净收入稳定性 

由于金融市场存在不确定性,同时团队之间具有明显差异性,因此不同券商交易业务的综 合投资收益率会受到一定的影响。但从业务层面来说,综合投资收益率主要受到资产配置 结构、跨市场配置比例、衍生品业务权重、风险控制能力四个方面的影响。

3.1.2.1. 资产配置结构:拓展 FICC 业务 

券商交易业务资产配置未来趋势是加大传统债券投资业务规模,积极拓展 FICC业务体系, 降低权益类趋势性投资比例。券商传统交易业务模式与市场高度相关,抗风险能力较弱, 导致综合投资收益率波动幅度较大。2014 年 5 月,证监会发布了《关于进一步推进证券 经营机构创新发展的意见》,明确支持开展固定收益、外汇和大宗商品业务,支持融资类 业务创新,稳妥开展衍生品业务。证券公司作为多层次市场体系的重要参与者,不仅要在 股票市场中发挥关键作用,同时也应当加强在债券、外汇、商品及衍生品等市场中的参与 度,进一步完善多层次资本市场结构。

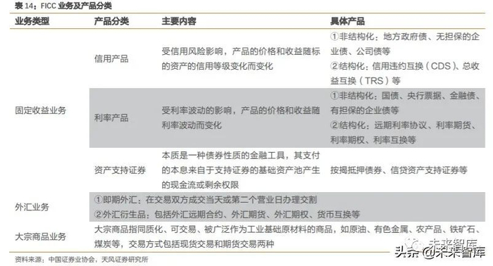
 FICC 业务:起步相对较晚,做市资格有望增加 

FICC 业务指的是固定收益(Fixed Income)、外汇(Currency)和大宗商品(Commodities) 业务。在产品划分上,固定收益产品主要分类有信用产品、利率产品、资产支持证券等。外汇产品主要包括即期外汇交易和外汇衍生品两大类,即期外汇交易一般采取在交易双方 成交当天或第二个营业日办理交割的外汇交易形式,而外汇衍生品是一种金融合约,包括 外汇远期合约、外汇期货、外汇期权、货币互换等。大宗商品是指同质化、可交易、被广 泛作为工业基础原材料的商品,交易方式包括现货交易和期货交易两种。FICC 业务涉及 经纪、自营、资产管理、投资顾问服务等多条业务线,对证券公司业务生态转型具有促进 作用。

对比境外投行 FICC 业务的发展,我国证券公司 FICC 业务起步相对较晚,FICC 业务的 内涵与外延尚有差异,但 FICC 业务条线基本建立,业务深度和产品范围正在逐步发展。在债券市场,2019Q4 我国债券存量规模为 14.73 万亿美元,排名全球第二,但对比美国 债券市场 41.23 万亿美元的体量仍有一定差距。在外汇市场,与国外发达市场相比,我国 外汇业务起步较晚,市场规模较小。2019 年我国香港特别行政区的日均交易量排名第四, 我国境内以 0.14 万亿美元排名第八。在衍生品市场,2019 年全球期货与期权成交量为 344.75 亿手,其中期货、期权成交量分别为 192.41 亿手、152.34 亿手。按场内衍生品 成交手数计算,19 年上海期货交易所排名第 10,其余内地期货交易所排名均有所提升。

FICC 作为国内券商的创新业态,顺应资本市场发展大势而生,将推动行业高阶转型、平 抑业绩大幅波动。目前我国已初步构建 FICC 业务相关的多层次市场体系,形成了交易所 市场、银行间市场和券商柜台市场三类与 FICC 业务相关的市场,其中银行间市场是固定 收益业务和外汇业务的主要市场,券商柜台市场规模相对较小。

对于固定收益业务,目前国内券商可开展发行承销、销售交易、做市、投资研究、理财投 顾等多种业务模式,部分实力强劲的券商还可以通过海外平台扩展国际化业务。在债券做 市业务方面,受业务资质限制,目前券商参与相对有限。截至 2020 年 6 月,有 30 家机构 具有银行间债券市场做市商资格,其中券商仅有 5 家,分别为中信证券、中金公司、国泰 君安、广发证券和第一创业。从业务规模来看,银行占据主导地位,2019 年债券市场机 构交割量为 1525.67 万亿元,其中银行占比高达 70.65%,其次为基金公司占比 10.10%,证 券公司仅占比 9.06%。

对于外汇业务,银行具有绝对优势,由于牌照稀缺,目前券商外汇业务规模较小。银行间 外汇市场外汇成交金额 2019 年起进入高速发展时期,单季度成交额维持在 1100 亿美元以 上,但在体量不断加大的外汇市场中,国内券商的参与度却十分有限。目前,没有券商拥 有外汇业务做市资格;具备结售汇业务资格,能够开展自身及代客开展即期结售汇业务, 并在银行间外汇市场开展人民币对外汇即期和衍生品交易的券商也仅有 7 家(国泰君安、 中信证券、招商证券、华泰证券、东方证券、中金公司、中信建投)。

就大宗商品业务而言,券商主要通过旗下期货公司间接参与大宗商品业务。券商可通过自 营部门和旗下参控股期货公司直接或间接地参与期货市场交易,主要以间接参与为主,根 据 2017 年期货日均成交量,期货公司占比为 83.69%,证券公司直接参与占比仅为 0.30%。目前,全行业 149 家期货公司中,A 类期货公司总数为 37 家,其中 AA 级有 14 家,其 中绝大多数都为券商系期货公司,例如光大期货、海通期货、华泰期货、中信期货等。

 权益类:股权衍生品业务或成新增长途径 

权益类产品一般可以划分为股票、股票型基金、ETF 和权益类衍生品,权益类衍生品主要 包括股票期权、股指期权、指数期货及场外衍生品等。

就场内期权而言,2015 年 2 月,上证 50ETF 期权正式上市交易,实现了场内股票期权“零” 的突破。近五年来上证 50ETF 期权运行平稳,交易和持仓规模稳步增长,市场功能逐步发 挥,逐步成为我国金融市场的重要组成部分。2019 年,沪深 300ETF 期权和沪深 300 股指 期权相继上市,极大地丰富了券商资本中介业务的内涵,为券商资本中介业务发展提供了 良好契机。从做市商来看,相比上证 50ETF 期权,沪深 300ETF 期权和中金所沪深 300 股 指期权做市商数量更多,分别涉及 12 和 16 家券商。

场外权益类衍生品主要为收益互换和场外期权,其中场外期权名义规模较大,占比在 70% 左右。收益互换作为发展时间相对较长的金融衍生品,经历了 2015 年迅猛发展后,在“去 杠杆”、“减持新规”等监管下逐渐回归理性。场外期权业务于 2013 年正式推出,合约标 的包括以沪深 300、中证 500、上证 50 为主的股指、A 股个股、黄金期现货以及部分境外 标的。

截至 2019 年底,未了结初始名义本金合计 6226.54 亿,其中场外期权 4642.92 亿,收益 互换 1583.62 亿。从交易标的来看,存续的场外期权中股指类占比 37.78%、个股类 10.25%;收益互换中股指类 22.70%、个股类 20.15%。从集中度来看,场外衍生品的存续名义本金 CR5 为 77.85%,排名前五大证券公司分别为中信证券、华泰证券、申万宏源、中信建投、 中金公司,其中收益互换、场外期权的存续名义本金 CR5 分别为 91.81%、80.17%。

3.1.2.2. 跨市场配置拓宽业务布局范围 

国外一流投行在全球主要市场均有市场份额,而中资券商主要是集中在中国大陆及中国香 港地区。通过多年探索和布局,内地券商通过自设海外代表处、分支机构、子公司,并购、 合资及战略合作等方式,已基本形成“立足本土-依托香港-布局亚太-辐射全球”的国际 业务发展路径。

从营业收入的地域结构来看,以高盛集团和摩根士丹利为例,两家公司的美洲以外业务收 入比例分别达到了 39.40%、27.02%,且市场份额遍布全球,业务覆盖美洲、欧洲、中东、 非洲、亚洲等。目前国内券商的境外业务主要集中在香港地区,境外业务收入占比以海通 证券和中金证券领先,2019 年境外收入占总收入比例分别为 26.12%、24.50%,其他国内券 商的境外收入均不足本年营业总收入的 12%。

 中信证券 

中信证券一直在积极布局国际业务、不断开拓境外业务,2015-2019 年境外业务收入占比 始终维持在 10%以上。2013 年中信证券收购了里昂证券的全部股权,2015 年中信国际与 中信里昂证券共同成立中信证券国际资本市场业务。公司旗下的海外业务平台中信里昂, 分支机构遍及英、美、澳、东南亚等 15 个国家和地区,是在“一带一路”区域拥有最多 当地分支机构、研究覆盖、销售网络和清算交收基础设施的中资证券公司。

中信证券国际的主营业务包括控股、投资,其下设的子公司从事企业融资及资本市场、证 券经纪、期货经纪、资产管理、自营业务、直接投资等业务。2019 年末,中信证券国际总 资产约合人民币 1179.16 亿元,净资产 82.92 亿元;2019 年实现营业收入 41.48 亿元,利 润总额-424 万元,净利润-9556 万元。

 海通证券 

海通证券通过收购整合海通国际、海通银行,设立上海自贸区分公司,建立了业内领先的 国际业务平台。海通证券境外业务收入占比在行业内遥遥领先,2015-2018 年境外收入占 比持续增加,2019 年小幅降至 26.12%。从收入结构上看,海通国际主要集中于自营业务, 2019 年自营业务收入为 30.10 亿港元,远多于其他业务收入。

 华泰证券 

公司通过全资子公司华泰国际及其持有的华泰金控(香港)、AssetMark、华泰证券(美国) 等经营国际业务,打造跨境金融综合服务平台,业务范围覆盖香港和美国等国家和地区。2019 年,公司把握中国资本市场加速开放的契机,成功发行 GDR 并在伦交所主板市场 上市交易,成为国内首家在上海、香港和伦敦三地上市的券商,实现了国际化发展的历史 性突破。近年来华泰证券境外业务收入占比明显提升,2019 年境外收入占比为 10.72%。

AssetMark 是美国领先的统包资产管理平台,作为第三方金融服务机构,为投资顾问提供 投资策略及资产组合管理、客户关系管理、资产托管等一系列服务和先进便捷的技术平台。2019 年 7 月,AssetMark 在美国纽约证券交易所完成挂牌上市。由于其业务范围有限, AssetMark 主要收入来源为资产管理费收入,2019 年约为 3.78 亿美元。

 国泰君安 

截至 2019 年末,国泰君安直接拥有 6 家境内子公司和 1 家境外子公司“国泰君安金融控 股”,2019 年境外收入占比为 9.28%,较 2018 年增加了 2.05pct。公司围绕国泰君安金融控 股打造国际业务平台,在香港主要通过国泰君安国际开展经纪、企业融资、资产管理、贷 款及融资和金融产品、做市及投资业务,并积极在美国、欧洲及东南亚等地进行业务布局。

2019 年,国泰君安国际加强大型企业机构客户开发、客户结构显著优化,推进业务多元 化发展。其中,信用业务产生的利息净收入为 11.78 亿港元,占总收入占比最大,其次为 自营业务收入 8.11 亿港元、承销与投资银行费收入 7.31 亿港元。

3.1.2.3. 衍生品业务是未来产品创新方向 

头部券商均在发力衍生品业务,衍生品已经成为公司自身风险管理、产品创新的重要工具。自 2019 年以来,随着科创板推出,注册制政策的不断更进,各相关部门以深化金融供给 侧结构性改革为重点,围绕提高直接融资比重、完善资本市场基础制度的内在逻辑,从不 同角度出发优化资本市场政策。

从标的资产角度来看,目前国内券商的衍生品业务主要包括外汇期权衍生品、信用衍生品、 利率衍生品和商品衍生品四种。总体而言,在海内外市场,利率和外汇期权衍生品的占比 较大,这主要是因为在世界经济一体化的背景下,大型跨国集团对利率和外汇的敏感性引 入了大量风险对冲需求,而利率衍生品提供了很好的控制风险敞口的渠道。海外市场中, 利率衍生品和外汇期权衍生品业务规模占比分别为 79%和 16%,其次是权益类和信用类, 合计占 2.6%左右,大宗商品占比不足 1%。18 至 19 年高盛集团利率类衍生品名义金额占比 分别达到了 56%、52%;摩根大通分别占到了 58%、57%。国内几家大型券商的衍生品业务结构中,利率类衍生品也占到了最大比例,利率类衍生品名义金额在中信证券、国泰君安、 广发证券的衍生品业务中占比超过 80%,在中信建投、华泰证券、招商证券、海通证券的 衍生品业务中占比也超过 50%。

就场内衍生品而言,相比海外市场以金融类衍生品为主,大宗商品期货为辅,涵盖多种类 别的市场结构,我国目前的 70 余种场内衍生品主要以大宗商品期货为主,金融类衍生品 较少,缺少外汇、互换等重要类别。但尽管我国目前在金融领域对外开放程度有待提升, 外汇、汇率和资本等方面仍有较多限制,利率衍生品的发展仍处在试范运行期,头部券商 的利率衍生品占比仍高于国外投行,随着未来衍生品市场的进一步发展完善,国内投资者 对于利率衍生品的需求有望得到进一步释放。

从国内交易情况来看,权益类衍生品交易品种多且成交活跃,未来券商有望加大在权益类 的投资金额。目前在中国金融期货交易所交易的产品共有 9 个品种,权益类有沪深 300 股 指期货、中证 500 股指期货、上证 50 股指期货、沪深 300 股指期权、上证 50ETF 期权、 沪深 300ETF 期权,利率类有 2 年期、5 年期、10 年期国债期货。从成交金额占比来看, 期货类产品占据主导;从品种上看,权益类衍生品占据主导。2019 年来,证监会拟放宽头 部证券公司投资成份股、ETF 等权益类证券风险资本准备计算比例,减少其资本占用,加 大证券公司对权益类资产的长期配置力度,权益类衍生品发展市场前景较好。

券商评级对衍生品业务的展开有一定影响。场外期权业务方面,一级交易商最近一年分类 评级在 A 类 AA 级以上,二级交易商须最近一年分类评级在 A 类 A 级以上,一级交易商可 直接开展对冲交易,二级交易商只能通过一级交易商开展对冲交易。目前国内一级交易商 仅有广发证券、国泰君安、中金公司、华泰证券、招商证券、中信证券、中信建投七家券 商,由于衍生品业务的开展同券商资质级别有重要关系,头部券商的牌照较为齐全,国内 券商衍生品交易牌照较为集中。

外汇期权衍生品方面,据中国外汇交易中心官网数据,拥有外汇牌照的券商仅有国泰君安、 中信证券、华泰证券、招商证券、东方证券、中金公司、中信建投七家。

信用衍生品方面,目前获得信用衍生品牌照的有国泰君安、广发证券、招商证券、中信证 券、华泰证券等券商。

利率、权益类和商品衍生品方面,根据中金所、大连商品交易所和郑州商品交易所的公告, 券商主要通过下属期货公司的经营牌照间接参与相关衍生品业务。

3.1.2.4. 风险控制能力决定投资下限 

随着我国证券行业经过初步发展、集中整顿和近年来的加快境内外上市步伐,券商在金融 体系中的稳定性逐步增强。券商是资本市场的核心参与主体,风险管理是金融业最核心的 问题。

国内外市场关联性提高放大了市场风险。随着我国对外开放政策和金融国际化的不断推进, 目前我国券商在不断建立国外机构分支。国内外市场联动性的提升,对于提高券商资源配 置效率有着重要意义,但与之同时,券商也面临着国际经济政治变化带来的市场风险问题。

新产品业务的出现容易导致更多操作风险。随着注册制政策的推进和监管的不断完善,由 于券商的 ROE 水平的提升受限,券商对于业务创新的需求急剧增加,个性化衍生品金融工 具和结构化产品大量出现。面对大量新产品和新业务出现的情况下,国内券商在原有的管 理经验、人才队伍、系统建设和工作流程等方面都面临着新的挑战。

券商的违规记录可以在一定程度上反应券商风控能力。自近年内有记录的券商违规处罚次 数有所上升,体现了在新的监管和市场下,券商提高风险控制能力的重要性。近五年内违 规处罚次数在 3 次及以上的券商有 9 家,其中方正证券受处罚总次数最多,但经过整改后 被处罚次数从 2017 年起显著下降。与之相比,广发证券在 2019 年被处罚次数高达 3 次, 致使公司评级下降 2 级至 BBB,表明市场监管者在对于券商评级过程中,对风险控制水平要求的权重之高。

近几年,券商利用金融科技赋能业务,着重打造定价能力、风险评估、风险决策、风险经 营等,提升风控水平,形成核心竞争力。因此,目前券商整体信息技术投入占比可以作为 衡量指标衡量券商的风险控制水平。券商的信息技术投入包括开发及维护信息系统的费用, 提升了客户服务质量,也提高了公司内部的工作效率,实现风险调控的作用。从 2019 年 境内券商的信息技术投入占比情况来看,华泰证券以 13.25%处于行业最高水平,表明华泰 证券在信息量化控制风险方面的进展最为突出;其余券商的信息技术投入占比不足公司营 业收入的 10%,有较大的提升空间。

3.2. 机构化业务 

机构化已经成为 A 股大趋势之一,机构业务指的是券商向基金、保险等机构客户提供投资 研究、销售与交易、主经纪商(PB)等服务,赚取手续费及佣金收入。随着机构投资者群 体不断发展壮大,理财子公司、保险、社保等直接入市,外资入市进一步放开提速,机构 投资者种类更加多样,对专业化的机构服务需求持续增加。

我们认为,市场机构化程度的提升会进一步加剧马太效应,在机构化浪潮中,市场集中度 将进一步提升,龙头券商凭借业务规模和客户资源上的优势,能够提供更加全面的一体化 服务,乘风而起。

基金规模增长和监管放开有望带来业务增量,头部券商优势明显。就市场环境而言,2015 年以来,国内公募和私募基金规模迅速发展,为券商机构业务的发展提供外部条件。15 年末,我国当时的私募基金备案数目为 24054 只,资产净值合计为 5.07 万亿元,公募基金 数目为 2722 只,资产净值为 8.40 万亿元;至 2020 年 4 月末,全市场私募基金数量增长至 85382 只,资产净值合计为 14.34 万亿元,公募基金数量增长至 6976 只,资产净值合 计为 17.78 亿元,资产净值较 15 年分别增长 182.66%和111.77%,15 至 19 年复合增长率分 别为 28.29%和 15.16%,私募基金市场规模增长更快。

基金市场规模的发展有望从基金托管收入、交易单元租赁收入和基金分仓佣金三方面为券 商机构业务带来增长。其中,公募基金托管业务发展时间较短,仅有部分头部券商取得业 务许可,市场规模较小,目前券商机构收入主要来自于交易单元租赁和交易分仓。

3.2.1. 交易单元席位租赁业务:业务两极分化,头部券商占据主要市场 

交易单元,全称为交易者参与业务单元(Participant Business Unit,简称 PBU),在实务 中,投资者需要通过相应交易所的交易单元参加证券交易。交易单元由取得了证券交易所 会员资格的证券经营机构申请获得,会员可以将交易单元提供给他人使用,没有会员资格 的基金、保险、资管公司等机构为满足交易需求会向证券公司租赁交易单元,交易单元租 赁收入是衡量证券公司机构业务能力的重要指标。

交易单元租赁总收入和市场活跃程度息息相关,15 年后业务收入有所下降。根据中国证 券业协会公布的数据,2014 至 2018 年,券商行业交易单元租赁费用整体变动呈现倒“V” 型, 14 年行业总体收入为 71.12 亿元,15 年 A 股市场整体交易量较大,一定程度上带动 券商交易单元租赁费用收入迅速上涨至 165.93 亿元,增长 1 倍有余。15 年股灾过后,市 场交投趋于平稳,券商租赁收入回调,2018 年租赁收入为 97.53 亿元,同比下降 3.60%, 较 15 年峰值下降 41.22%。

头部券商占据主要市场份额,拥有丰富客户资源,优势显著。就市场集中度较高,前十家 券商占据近半数市场份额。2014 年,前十家券商租赁收入占比为 50.24%,2015 年最高增 长至 51.35%,之后有所下降,2018 年,前十家券商收入占比为 47.88%。自 14 年以来,每 年纳入统计范围的券商均在 90 家以上,而仅前十家券商就占据了一半左右的收入份额。2018 年,在前十位券商中,中信证券租赁费用收入最高,为 7.12 亿元,收入占比为 7.30%, 招商证券相对收入最低,为 3.99 亿元,占比 4.09%。除此之外,在剩余的 83 家券商中,有 15 家收入在亿元以上,68 家收入不足亿元,其中 31 家收入不足千万元。

19 年头部券商租赁收入有所提升。目前 SAC 还未披露 19 年交易单元租赁费用收入,我们 选取了 18 年租赁收入位列前三的中信证券、长江证券和海通证券以分析头部券商 19 年席 位租赁业务表现。根据年报数据,2019 年,三家券商租赁收入均有所提升,其中,中信证 券席位租赁收入为 7.74 亿元,同比提升 0.40%,自 18 年来连续两年增长;长江证券该项业 务收入为 5.58 亿元,同比提升 12.41%,连续三年增长;海通证券业务收入为 5.53 亿元, 实现自 16 年以来的首次增长,同比提升 16.63%。

交易单元出借所服务的基金个数来看,头部券商客户规模更大。据统计,2019 年,国内 95 家券商共为 3770 家基金提供了交易单元租赁服务(同一家基金可能租赁多个证券公司 的交易单元),前 15 家券商共服务 1553 家基金公司,占比 41.19%,其中中金公司、中信 证券、海通证券位列前三,分别为 126、123、120 家基金公司提供了租赁服务。

总体而言,交易单元租赁市场业务分布并不均衡,头部券商无论是在收入还是在客户规模 上都具有显著的优势,随着基金规模的增长,交易单元租赁业务市场集中度将进一步提升。

3.2.2. 公募基金分仓:市场集中度持续提升 

分仓成交额及佣金收入重回上升渠道。除交易单元租赁业务外,券商现有的机构业务收入 主要来自于公募基金的分仓佣金。2019 年,券商来自公募基金的分仓股票成交额为 9.04 万亿元,成交额在经历 17、18 连续两年的下跌后回升,同比增长 10.00%。成交额的增长 带动分仓佣金实现了 2016 年以来的首次上涨,2019 年纳入统计的 101 家券商共实现分仓 佣金收入 73.42 亿元,同比上升 6.87%。

收入分布结构来看,头部券商连续多年占据主要份额。就市场集中度而言,市场交易和收 入均表现出聚集性,2019 年,分仓股票成交额 CR5 和 CR10 分别提升至 26.35%、46.85%;分仓佣金收入 CR5 和 CR10 提升至 26.26%和 46.69%,仅中信证券、长江证券、中信建投、 广发证券和招商证券前 5 家券商就占据了市场 25%以上的成交额和佣金收入。事实上,自 2017 年以来,中信、长江和招商证券已连续多年占据市场收入前五,市场结构逐步固化。

3.2.3. 公募基金托管业务:随政策放开券商市场份额有望提升 

公募基金对于托管人的要求较为严格,在 2013 年之前,公募基金托管业务完全被银行垄 断。2013 年 3 月,证监会发布《非银行金融机构开展证券投资基金托管业务暂行规定》, 允许非银行金融机构申请开展基金业务,2013 年底,经证监会核准,海通证券成为首家获 得公募基金托管资格的证券公司,打破了银行此前的垄断,随后,国信、招商、广发等证 券公司相继获得该资格,截止至 2020 年 6 月初,已有 17 家券商获得了公募基金的托管资 格。

当前公募基金托管市场仍由银行主导。2017 年以来,无论是托管规模还是托管费用收入, 银行都占据近 99%的市场份额,2019 年,由银行托管的公募基金资产总计 14.09 万亿元, 占比达 98.72%;托管费用收入合计为 143.15 亿元,占比达 98.99%。相比之下,2019 年, 券商托管基金资产总额为 1825.65 亿元,费用收入为 1.46 亿元,同比分别增长 30.87%、 20.12%。就体量而言,银行仍占有绝对优势。

监管逐步放开,凭借资源整合能力券商有望获得更大市场份额。就监管而言,我国从 17 年 12 月便开始推动券商交易结算模式业务试点,不同于传统交易模式将交易指令直接发 送至交易所,在券商结算模式下,交易指令首先传至券商系统,由券商对基金的交易行为 实时验资验券,并对异常交易等行为进行监控和管理,随后指令才会由券商端传递至交易 所。在 2019 年 2 月,证监会下发《关于新设公募基金管理人证券交易模式转换有关事项 的通知》,明确新设公募基金采用券商交易模式由试点转为常规,政策进一步向券商倾斜。

相比银行所具有的庞大的客户群体和强劲的销售能力,我们认为券商的优势主要来自于两 方面:较低的费率和一体化的服务。就托管费率而言,我们通过托管资产规模加权的方式 计算了 2017 年来银行和券商部门各自的平均费率,总体上,银行的平均托管费率更高。2019 年,银行的平均费率为 1.02‰,较券商费率高出 0.22‰。除此之外,券商能够通过 整合自身资源,提供交易、结算、托管、研究全线服务,减轻基金管理人的日常运营和管 理压力,提高基金运作效率。

3.2.4. 主经纪商业务:起步较晚,头部券商抢先布局 

我国券商 PB 业务处于起步阶段,以头部券商为主。受监管制度和机构客户规模的影响, 我国券商的主经纪业务处于早期阶段,绝大多数券商正在逐步整合资源、积累客户、搭建 信息平台,摸索 PB 业务模式。总体而言,PB 业务的准入门槛较高,一方面,就公募基金 托管而言,目前仅有 17 家券商取得业务资格;另一方面,PB 业务对券商的综合实力要求 更高,中小券商往往难以满足基金多样化的服务需求。目前,境内投行托管外包业务处于 领先地位的是招商证券和国泰君安。

 招商证券 

招商证券是国内较早开展托管和外包业务的券商,多项指标位居行业之首。公司私募基金 托管产品数量、公募基金托管产品数量连续六年排名券商行业第一;WFOE 托管外包服务 产品数量行业第一;此外,公司是行业内唯一一家为公募基金提供运营外包的服务机构, 行业内首家为银行理财产品提供托管外包服务,首家为“私募资产配置基金产品”提供服 务的机构,在服务大型私募管理人、外资私募方面具有较大的领先优势。

2019 年,公司托管外包业务继续向综合金融服务转型,以客户为中心,强化协同,通过金 融科技提质增效,同时,积极拓宽基金外包服务业务范围,通过提供金融工程建模与开发, 绩效评价等增值服务,保持了资产托管和基金外包业务的稳定增长。截至 2019 年末,公 司托管外包品(包含资管子公司)数量为 20586 只,同比增加 2121 只,规模为 22399 亿 元,同比增长 13.12%。2019 年,公司私募基金托管产品数量占券商托管总数的 25.03%。

 国泰君安 

业务规模持续增长,公募基金托管量位居行业之首。公司在 2016 年便率先建立多层次 PB (主经纪商)系统,并抓住私募产品托管业务快速发展的机遇,大力拓展资产托管业务, 16 至 19 年,公司托管和外包产品规模持续增长。2019 年,公司 PB 系统期末客户资产规 模 1180 亿元、较上年末增长 90.0%,客户数约 1097 家;托管外包业务方面,公司深化金 融机构及私募基金合作,升级科技能力,优化业务流程,推进国际化发展,品牌影响力稳 步提升。19 年,公司各类资管产品共计 8413 只、同比增加增长 1538 只,总规模 11146 亿元、同比增长 19.3%,排名证券行业第二位,其中托管公募基金规模 780 亿元,位列券 商第一。

 华泰证券 

公司持续推进 PB 业务体系建设与系统功能完善,不断打造面向内外部客户的一体化服务 平台,大力推进智能运营体系建设,围绕客户全生命周期的综合金融服务需求,重塑以客 户为导向的全业务链服务体系,同时持续推进人才梯队建设,夯实专业服务,积极拓展市 场,拓宽业务发展边界,不断提升服务效率与客户体验。

2015 年以来,公司基金托管业务和基金服务业务规模和累计上线产品数量总体呈上升趋 势。2019 年,基金托管业务累计上线产品 3678 只,托管业务规模人民币 1311.89 亿元, 15 至 19 年业务规模复合增长率达 48.19%;基金服务业务累计上线产品 4444 只,服务业 务规模人民币 8587.61 亿元,15 至 19 年业务规模复合增长率达 7.38%。

 中信证券 

公司切实履行基金托管人职责,加强对基金管理人募集、投资、信息披露等过程的监督和 控制,维护基金投资人的合法利益。基金外包服务方面,公司加大信息技术系统建设投入, 构建智能化客户服务体系,持续研发创新型基金运营服务,推动海外基金运作体系、公募 外包运营体系、银行理财运营体系进入常规运作,推出面向基金投资人的服务项目。2019 年,公司提供基金服务的各类产品共计 5079 只。

公司旗下华夏基金管理有限公司(公司持股 62.2%)业务涉及公募基金管理。2019 年末, 华夏基金本部管理资产规模为人民币 1.03 万亿元,其中,公募基金管理规模人民币 5386.55 亿元,偏股型基金规模人民币 2568.83 亿元,行业排名第二。

科技赋能加快业务创新,专用信息平台将成为券商 PB 业务的核心竞争力。不同于散户, 机构客户所对券商服务的时效性和个性化程度要求更高,对现有交易平台的改进将成为 PB 业务发展的关键,信息技术将成为未来券商机构业务的主要驱动力。目前,华泰证券、国 泰君安、海通证券、招商证券已经推出了机构客户专用交易服务平台。

 中信证券 

公司近年来持续增加在信息技术方面的资源投入,加大相关专业人才的招聘力度,加强金 融科技平台的开发和大数据、人工智能等新技术的应用。公司现有 4 套 PB 系统,分别为 中信证券投资交易系统(A8)、中信证券自动化交易平台(CSET Plus)、讯投交易系统和恒 生 PB 交易系统。

 华泰证券 

公司的机构销售业务依托全业务链优势,积极整合业务资源,充分发挥协同效应,深入挖 掘各类业务需求,全力推动与机构投资者的业务合作。2019 年,公司自主研发的机构客户服务数字化平台“行知”APP2.0 版本已正式上线,同时,进一步推进机构客户 CRM 系统 的建设工作,平台的研究及投资银行服务已获得越来越多机构客户的认知和青睐。

 国泰君安 

2019 年,公司继续加大科技投入,深化科技赋能,积极推进企业机构客户服务体系建设, 推出企业机构客户服务 APP“道合”和企业机构客户管理系统“Matrix”,加强对重点客 户的综合金融服务,机构客户服务能力不断提升。

 海通证券 

公司持续推进 PB 系统功能完善,上线算法交易、融资融券、场外基金、组合交易等业务 模块,自主研发“e 海通达”PB 交易系统,为机构客户的拓展夯实基础。公司 PB 业务交 易总资产 2,312 亿,各类产品规模 427 亿元,同比增长 90%,累计成交金额 4,703 亿元。

4. 投资银行业务

证券公司的投资银行业务主要包括股权融资业务、债券融资及资产证券化业务、财务顾问 业务、新三板业务等。投资银行业务是证券公司承担金融中介职能的直接方式,作为企业 直接融资的主要渠道,发挥着优化社会资源配置的作用,属于证券公司的传统业务和主要 利润来源之一。

其中通过为企业客户提供股票或者债券融资获取的承销与保荐收入占投行业务收入比例 较大,兼并收购等财务顾问业务整体所占比例较小。投资银行所能带给企业的全面服务与 成长价值尚未得到充分体现投行业务属于牌照类业务,马太效应加剧下,头部券商地位逐渐稳固,市场集中度不断提 高。中信证券投行业务收入连续五年稳居第一,中信建投与海通证券亦连续三年保持行业 前三。2015-2018 年间,行业 CR5 由不到 40%提升至 47.03%,2019 年有所回落,但仍维持 高位。

我们认为投资银行业务是未来增长确定性较强的业务模块,因此将投资银行业务单列。 

1)中信证券将投资银行业务单列,并划分为股权融资业务、债券及资产证券化业务、财 务顾问业务、新三板业务四个业务模块,在中国及全球为各类企业及其它机构客户提供融资及财务顾问服务。

2)海通证券将投资银行业务单列,并划分为股权融资、债券融资、并购重组三个业务模 块,在境内外业务中不断发力,其中境外业务通过全资子公司海通国际控股开展。

3)华泰证券将投资银行业务纳入机构服务业务中,其投资银行业务包括股权承销、债券 承销、财务顾问和场外业务等,以大投行一体化平台和全业务链体系为依托,强化境内境 外、场内场外业务跨市场协同。

4)国泰君安将投资银行业务纳入机构金融业务中,其投资银行业务包括股权承销、债券 承销、并购重组、新三板业务等。

4.1. 投资银行业务的盈利驱动因素 

证券公司投资银行业务属于牌照类业务,核心盈利模式为通过承销保荐赚取佣金收入,以 及通过并购重组赚取财务顾问费用。承销保荐业务分为 IPO 、再融资、债券承销,再融资 包括增发、配股、优先股、可转债、可交换债等,债券包括地方政府债、金融债、企业债、 公司债、短期融资债、中期票据、定向工具、国际机构债、政府支持机构债、ABS 等。

投资银行业务收入=承销保荐规模*费率+其他投入(利息、投资收益等)。驱动券商的投 资银行业务收入提升的因素主要是承销规模和承销费率。 

4.1.1. 价:注册制引导改革方向,承销费率有望触底回升 

核准制的发行价格由监管指导,对投行的专业能力要求较低,从而导致承销业务陷入价格 战。注册制的推行有助于提高投行定价能力、拓展企业价值链服务、促进券商部门协作提 供精准服务。行业长期将重回良性竞争,承销费率有望触底回升。 

IPO 承销收费模式一般为:固定保底收费(1000-3000 万)+承销规模*发行费率(5%-6%, 5 亿以下 6%-7%,50 亿以上 1%-2%),再融资费率为 0.8%-1.5%。债券方面,信用债承销费 率为 0.5%-1%,利率债承销费率为 0.1%-0.2%。IPO 承销费率与募资规模大小相关,募资总 额越大的项目发行费率往往越低。2014-2019 年,募资总额在 10 亿元以上的 IPO 项目, 平均发行费率在 4%-6%之间,而募资总额在 5 亿元以内的项目,发行费率普遍超过 10%。科创板的承销费率情况类似,募资总额在 5 亿元以内的项目平均发行费率为 12.74%,而募 资总额超过 10 亿元的项目平均发行费率仅为 6.90%。

债权融资业务收入主要来源于手续费与佣金收入,不同券商和不同项目的承销费率差异较 大。近三年上市的券商债券承销费率在 0.1%-1.1%不等。承销费率的差异反映了券商议价能 力的强弱,也在一定程度反映了其业务水平的能力。

新《证券法》明确证券监管机构对证券发行申请由核准转变为注册,投行由发行通道回归 定价和销售本源。注册制的本质是市场化,核心是信息披露,最重要的特征是证券发行审 核机构只对注册文件进行形式审查,不进行实质判断。通过市场参与主体的自我经济约束, 完善要素的市场化配置机制和资本市场的投融资功能。新法弱化了监管机构的职能,强化 了发行人的责任和中介机构的作用,有助于行业重回良性竞争。

4.1.2. 量:项目储备构成内生性驱动因素,储备丰富券商优势明显 

投行业务量短期决定因素主要为项目储备情况。IPO 与再融资项目周期较长,一般 IPO 项 目周期在 18 个月左右,再融资项目周期在 6-12 个月之间,丰富的项目储备能够驱动券商 投行业务持续发展。中长期看,经济动能转型,国内直接融资比例将呈上升趋势,作为直 接融资渠道的投行业务未来增长空间较大。 

头部券商 IPO 项目储备充足,短期内将继续保持竞争优势。根据中国证监会网站,截止 2020 年 6 月 18 日,最新审核制下的排队名单中主板和中小板分别有 163 和 79 家企业, 其中保荐机构为中金公司、中信证券、中信建投、华泰证券、国泰君安、海通证券六家券 商的项目共有 87 家,占比近 36%。头部券商内部分化明显,中信证券、中信建投保荐的 IPO 项目分别达 20 个和 19 个,领先优势明显。

科创板项目储备情况延续主板格局。科创板上会的公司中,保荐机构为中金公司、中信证 券、中信建投、华泰证券、国泰君安、海通证券六家券商的项目合计达 105 家,占比超过 50%。其中中信证券保荐和主承的项目有 34 项,位居市场第一,华泰证券以 20 家的项目 储备排名第二。

未来发展直接融资市场,打开投行业务增长空间。与美国等市场相比,中国资本市场仍然 较不成熟,资本市场机制仍不完善,直接融资的功能需要进一步激活提升。以中国人民银 行公布的数据口径,2019 年中国社会融资规模存量中直接融资(企业债券+非金融企业境 内股票)占比仅为 12.30%,远远落后于发达国家水平。对比中美资产证券化率,中国上市 公司总市值占 GDP 比重仅为美国比值的 1/2。未来随着我国直接融资占比逐步提升,资本 市场总量将逐步扩大。

4.1.3. 竞争优势:头部券商存量客户优势显著,各家均有深耕领域 

存量客户的基数是影响未来投行业务十分重要的指标,头部券商存量客户优势显著,“三 中”形成第一梯队。从近五年各家券商完成的 A 股主承销项目数量看,中金公司、中信证 券和中信建投三家券商形成第一梯队,其中中信证券连续五年主承销项目数位居第一。6 家头部券商近五年累计完成主承销 IPO 项目 369 个,占总 IPO 项目数 31%。且市场集中度 CR6 连续五年上升,2019 年达到 43.6%,“马太效应”凸显。

投行项目大小、客户所处行业、注册地、券商股东背景等项目细节也是决定投行业务发展 的重要因素。从未来发展趋势来看,项目大小、客户所处行业的影响程度将会放大,注册 地、券商股东背景的影响则会趋弱。各家券商对于行业赛道均有深耕细作领域。 

中金公司在大型国企的境内外股权承销方面占据具有优势。2019 年 A 股募集资金规模前 十大 IPO 项目中,中金公司担任了 8 项的保荐机构及主承销商。A 股历史上募集资金规模 前十大 IPO 项目中,中金公司同样担任了 8 项的保荐机构及主承销商。其他头部券商中, 中信证券、华泰证券作为保荐机构参与的 IPO 项目融资规模排名行业前列。科创板方面, 中信证券和中金公司作为保荐机构参与的科创板 IPO 项目融资规模排名行业前二,遥遥领 先其他券商投行。

客户所处行业是影响投行业务的另一重要因素,由于不同行业公司业务属性差异较大,对 项目按行业分组培育有利于提升投行专业能力、建立品牌优势并拓展客户。在 2002 年前 后已有券商率先实验行业分组策略,保荐制度推行后,为提升业务实力,行业分组模式在 券商中逐渐推广开来。根据各家券商官网披露信息,头部券商均对 TMT、金融等高速发展 行业设立专业分组,部分券商还对医疗健康、能源、大消费等行业设立分组。

IPO 项目聚焦工业、信息技术等热门行业,不同券商行业赛道发力各有侧重。对比 2015-2019 年六家头部券商作为保荐机构参与的 IPO 项目所处行业,六家券商在工业、信 息技术两个高速发展行业均表现出色。中金公司耕耘信息技术行业,并作为主承销商完成 了工业富联的 IPO 项目。中信证券在工业、信息技术和材料行业均衡发力,信息技术行业 承销项目位居券商第一,投行业务行业分组成效显著。中信建投重点发力工业领域,参与 行业独角兽宁德时代和 A 股历史第九大 IPO 项目京沪高铁。行业分组有助于券商提升专业 能力,形成投行业务行业特色,逐渐树立品牌优势并聚拢客户。

4.1.4. 风控决定业务底线 

金融机构经营本质之一在于风险管理,作为资本市场的核心参与主体,风险管理能力也是 券商投行业务的核心竞争力。风险控制能力对经营影响会随券商规模增加而放大,一线券 商风险管理缺失不仅影响其声誉,更会遭受监管部门处罚,对未来业务开展造成负面影响。

4.2. 头部券商投行业务对比分析 

4.2.1. 中信证券 

中信证券充分发挥投行业务综合化优势与全球化布局优势,不断巩固和扩大用户基础,稳 坐券商投行业务第一。2013 至 2019 年,中信证券的投行业务收入规模均占据行业首位, 2016 年最高点达到 53.89 亿元。2017 年随行业监管政策收紧,公司投行业务规模开始收 缩,但仍位居行业第一,市场份额保持在 10%以上。

股权承销方面,2019 年,公司完成 A 股主承销项目 81 单,主承销金额 2798.03 亿元,占 18.16%的市场份额,排名市场第一,其中,IPO 主承销项目 28 单,主承销金额人民币 451.33 亿元;再融资主承销项目 53 单,主承销额合计 2346.70 亿元。境外股权融资业务完成香港 市场 IPO 项目 17 单、美国市场 IPO 项目 4 单、菲律宾市场 IPO 项目 1 单;香港市场 IPO 保荐数量排名市场第二。

债券承销方面,公司承销业务继续保持行业领先地位。2019 年,公司完成债券及资产证券 化业务承销 1981 支,承销额合计 10015.30 亿元,同比增长 31.03%,承销总额占证券公司 承销总额的 13.18%,位居同业第一;占包含商业银行等机构在内的全市场承销总额的 5.29%, 排名市场第五。同时,公司在海外市场完成债券项目 61 单,客户覆盖中国大陆、香港、 新加坡、菲律宾和印度。

中信证券计划重点发展非金融类企业的债券及资产证券化业务机会;积极开拓地方企业和 区域客户的债券融资机会;推进投行业务境内外一体化,整合资源,提升境外市场的业务 占比。

作为中信证券的另类投资子公司,中信证券投资积极推进并落实了科创板跟投相关工作, 截至 2020 年 6 月 30 日,中信证券投资累计跟投科创板项目 8 个,投入资金 4.31 亿元, 最新浮盈达到 5.60 亿元。

2020 年,中信证券计划继续加强对优质企业的覆盖力度,紧密跟踪市场机会及政策动态, 在大型企业并购重组、分拆上市、高新技术企业重组上市、中概股回归及私有化、市场化 债转股、企业破产重整等方面积极布局,主动把握业务机会,不断提升自身并购综合服务 能力。

4.2.2. 海通证券 

海通证券不断深挖优质客户,提升项目执行效率,实现收入稳步增长。2014 至 2019 年海 通证券投行业务收入不断提高,2019 年达到历史新高 34.57 亿元。从收入结构看,证券承 销与财务顾问业务贡献主要收入。其中财务顾问业务表现强势,收入规模连续五年位居行 业第二,仅次于中信证券,龙头地位稳固。

在境内股权融资业务方面,按照“决战科创板、迎接注册制”的工作要求,海通证券实现 承销项目在科创板首批过会、首批上市,并逐步建立了在半导体集成电路、生物制药、智 能制造等领域的行业优势;截至 2019 年底,海通证券在审科创板项目 6 单,排名行业第 四;2019 年全年申报 IPO 项目 22 单,排名行业第一;累计在会审核项目 30 单,排名行 业第五。“金风 A+H 配股”、“中微公司科创板 IPO”等创新型项目的顺利落地,体现了公 司投行业务强劲的市场竞争力。

在境外股权融资业务方面,海通国际在全球市场共完成了 49 个 IPO 项目和 58 个股权融 资项目,其中在香港市场分别完成了 44 个 IPO 项目和 48 个股权融资项目,两项均位列 香港全体投行第一。在新加坡市场:完成了 2 个再融资项目;在美国市场:基于全牌照及 首家中资做市商的比较优势,海通国际全年完成了 5 个美股 IPO 项目,以及 3 个美股再 融资项目。

在境内债券融资业务方面,2019 年,海通证券共完成主承销债券项目 644 个,排名行业第 三,债券承销金额 3762 亿元,同比增长 47.5%,排名行业第六。其中,企业债承销家数与 金额均位列行业之首。

在境外债券融资业务方面,海通国际在 2018 年的基础上再次实现飞跃发展,截至 2019 年末,累计完成 247 单债券发行项目,在中资地产债券市场占据绝对领先地位。

境内并购重组业务方面,海通证券加强了对大型企业集团的服务力度,一方面积极撮合国 资收购上市公司,助力国资企业混改;另一方面围绕战略客户及其股东的收购、重组和分 拆等资本运作机会积极开拓新业务。

境外并购重组业务方面,海通国际秉承服务国家“一带一路”的战略理念,凭借业内领先 的专业能力与经验,不断扩大全球并购项目的版图,在多单有影响力的跨国并购项目中担 任独家财务顾问,包括对哈萨克最大成品油运输公司“石油集团”(Petroleum Group)50% 股权的收购、对科威特能源(Kuwait Energy)的全面收购等。同时,公司在与国际知名投 行的竞争中胜出,成功中标浙江能源海外并购项目,服务能力进一步获得市场认可。

海通证券通过全资子公司海通创新证券投资开展另类投资业务。截至 2020 年 6 月 30 日, 海通创新证券投资科创板跟投项目共 5 个,累计投入 2.65 亿元,最新浮盈 11.30 亿元。

4.2.3. 国泰君安 

2015 年以来,国泰君安投行业务收入快速增长,2016 年达到高点 34.98 亿元后受环境影 响有所回落,2019 年实现收入与市场份额双升,投行业务收入 25.93 亿元,市场份额达到 7.20%。2014 至 2019 年国泰君安投行业务收入规模稳居行业前五,头部地位稳固。

股权承销业务全力推进科创板项目,加大项目储备。2019 年公司 IPO 承销额同比增长 142.5%,证券主承销家数 1379 只、证券主承销额 5645.7 亿元,同比分别增长 79.1%和 47.4%, 分别位列行业第三位和第四位。

债券承销业务加大重点客户开发的力度,竞争优势进一步巩固,资产支持证券业务进步显 著。2014 至 2019 年间国泰君安债券承销规模均位居行业前五,其中四年进入行业前三, 债券融资业务实力强劲。19 年国泰君安债券承销规模为 4653.77 亿元,市场份额 6.4%,位 列行业第三。

并购重组业务提高主动撮合能力,市场影响力稳步提升。2019 年国泰君安过会的并购重 组项目数 6 家,排名行业第五位。

国泰君安通过全资子公司国泰君安证裕投资开展另类投资业务。截至 2020 年 6 月 30 日, 证裕投资科创板跟投项目共 6 个,累计投入 2.67 亿元,最新浮盈 6.98 亿元。

4.2.4. 华泰证券 

华泰证券是国内精品投行的领军者,并购重组业务构建起核心竞争力。公司并购重组财务 顾问业务在保持行业领先地位的基础上,聚焦高价值项目,积极提升复杂交易能力和创新 能力,重点推进交易结构复杂、交易金额规模较高的大型并购重组项目,业务美誉度持续 巩固提升。2019 年华泰证券投行业务收入 19.47 亿元,市场份额 5.40%。2018 年起,华泰 证券投行业务收入进入行业前五,头部地位逐渐稳固。

股权承销业务持续加大对重点区域及优质客户的覆盖力度,前瞻布局科技创新领域,充分 把握开设科创板并试点注册制机遇,以专业能力与美誉度,为优质企业尤其是科技创新企 业和实体经济企业转型升级提供有针对性、创新性的解决方案。2019 年华泰证券股权主承 销总额 1320.95 亿元,位列行业第三;保荐科创板企业受理家数 19 家,位居行业第一。

债券承销业务在严格控制风险的基础上,充分利用全牌照优势,发挥股债联动的全能型业 务优势,不断夯实展业渠道,扩大优质客户群体,积极打造精品项目,行业地位稳中有进。2019 年华泰证券全品种债券主承销总额 3356.47 亿元,行业排名第七。

并购重组财务顾问业务在保持行业领先地位的基础上,聚焦高价值并购重组项目,积极提 升复杂交易能力和创新能力,重点推进交易结构复杂、交易金额规模较高的大型并购重组 项目,业务美誉度持续巩固提升。2019 年华泰证券经中国证监会核准的并购重组交易家数 14 家,行业排名第一;交易总额 1280.65 亿元,位列行业之首。

华泰证券通过全资子公司华泰创新投资开展另类投资业务。截至 2020 年 6 月 30 日,华泰 创新投资科创板跟投项目共 8 个,累计投入 4.06 亿元,最新浮盈 5.12 亿元。

5. 投资建议与风险提示(详见报告原文)

……

(报告观点属于原作者,仅供参考。报告来源:天风证券)

获取报告请登录未来智库www.vzkoo.com。

加载中...