新浪财经

中财龙马资本:在政策指导和补贴支持下 氢能产业仍具较大发展空间

新浪财经

关注

【今日直播】

银华基金倪明:市场机会在哪儿:是坚守医药科技,还是转战周期股?

嘉实基金陈正宪、吴奇卉:行情变幻,市场的风要吹向哪?

掘金大科技|银河通信龙天光:新基建乘风上,5GIDC大可为

天风刘晨明(金麒麟分析师)、华安苏卿云:创业板注册制来了,如何投资?

长安基金徐小勇:深挖消费与科技两条主线,分享企业成长红利

巨丰投资张翠霞:创业板注册制落地 对基金有何影响

南方基金骆帅:绩优基金经理聊投资 创新驱动迎未来

交银施罗德蔡铮、西部证券王红兵 :创业板2.0全面升级,个人投资者如何应对?

带你解读地产市场香不香 热门内房财报怎么看?

中泰证券李迅雷、博时蔡滨:“牛”还在吗?下半年投资机会在哪里?

原标题:【龙马研究】氢能产业化前景研究

来源:中财龙马资本

文|李美辰

氢能源是一种能量密度高并且无污染的理想清洁能源,作为一种二次能源,可以从化石原料中直接获取,也可以由水电解制得。发展氢能经济能够减少温室气体和细颗粒物的排放,实现能源多元化,全球各国家地区纷纷将氢能源视为未来新能源的战略发展方向。

在制氢技术方面,目前我国仍以煤气化制氢和工业副产氢为主,短期难以实现电解水制氢的成本控制以及其他新型制氢技术的产业化应用,所以成本较低的工业副产氢适合大规模推广,是短中期内有效供氢主体。

在氢气储运方面,国内储运氢技术主要是高压气态储氢,长管拖车运输,但长期来看不足以满足氢能规模利用的需求;低温液化储氢是目前主要的发展方向,相较于国外液氢技术我国液氢推广受制于成本和能耗问题,目前还处于导入期。

在加氢站建设方面,我国已建成投入运营的加氢站数量达到46座,规划2020/2025/2030年分别建成100/300/1500座。尽管我国加氢站建设速度加快,但数量上仍低于日本和德国,且存在地区间分布不均衡的特点。

在氢燃料电池及应用方面,目前市场上呈现日韩做乘用车、中国做客车、美国做专用车的格局。2019年中国共生产氢燃料电池车3018辆,其中燃料电池客车1335辆,燃料电池专用车1683辆。

我国的氢燃料电池产业已形成了地区产业集群,各具不同的优势,各地相继推出政策扶持氢能产业园,整体并未形成很清晰的协同发展体系,但考虑到现在氢燃料电池产业仍处于导入期,在政策指导和补贴支持下,未来仍具较大的发展空间。

目录

一、氢能源行业基本情况

(一) 氢能基本概况及特点

(二) 我国氢能产业发展现状及市场容量

(三) 氢能产业链上下游

(四) 国内外技术对比

(五) 产业发展瓶颈及趋势

二、主要环节分析

(一) 制氢

(二) 储氢

(三) 加氢站

(四) 氢燃料电池

(五) 燃料电池车

三、政策环境分析

(一) 国内补贴政策

(二) 国外支持政策

四、重点公司及潜在投资标的

(一) 国内已上市公司

(二) 潜在投资标的

五、行业主要风险

六、投资逻辑总结

(一)氢能产业目前还处于导入期

(二)氢能的发展离不开政府支持,包括补贴和公用事业支持

(三)氢能产业化的条件:一是技术提升,二是成本降低

一、氢能源行业基本情况

(一)氢能基本概况及特点

随着世界各国对排放要求的提高及全球能源危机,探寻可再生及环保的清洁能源迫在眉睫,在众多能源中氢能是最为清洁的能源,氢气使用过程产物是水,可以真正做到零排放、无污染,因而被看作是最具应用前景的能源之一。

1. 氢能源与石油、天然气的对比

相比于石油和天然气,单位质量的氢蕴含有更高的能量,因此非常适合作为运输材料;但是由于单位体积的氢气能量密度较低,所以氢气的体积远超其他燃料。不过氢燃料可以通过压缩、液化转化为能量密度更高的氢基燃料。

图表 氢能源与天然气、石油的属性对比

2. 氢能源的特点

氢能主要包含如下优点:

(1)清洁、高效。氢能反应后不生成污染物只有电能和水,可保障高效清洁。

(2)氢能是连接化石能源和可再生能源的重要桥梁,是能源互联的媒介,起到建立能源网络的作用。

(3)可再生。氢能可储存、运输,可把弃风、弃水、弃光用来制氢,提升资源利用率和搭建稳定的能源体系。

缺点主要有以下两方面:

(1)成本高。由于目前氢能源的主要供应来是石油和天然气这类成本较高的能源,使得用低碳生产氢气的成本很高;而且氢气生产规模还较小,目前还不能通过规模经济有效降低成本。

(2)储存、运输难度大。氢能源易爆炸且体积极轻,所以在运输端提出了新的技术要求。

图表 氢能源的优势和应用方面的挑战

3. 氢储能发展概况

储能领域按照介质进行分类可以分为机械类(抽水蓄能、压缩空气储能、飞轮储能)、电气类(超级电容储能、超导储能)、电化学类(各种二次充电电池)、热储能(储热、储冷)、化学类(合成天然气和氢气储能),氢燃料电池就是氢储能的关键一环。

美国能源部数据显示,从全球来看,当前电化学储能项目最多,占比超过六成(991/1577);从额定功率上看,抽水储能远超其他几种方式(181.27/187.86MW)。氢储能方面,全球共有13个氢储能项目,其中9个处于运营状态,这13个项目的额定功率共计20.23MW,并且这13个项目中有7个位于德国。

氢储能是目前解决可再生能源不稳定性的重要途径之一。原因有三:一是储氢比电池储电价格低,考虑储氢寿命与储能电池寿命,氢气发电成本约为储能电池的1/10;二是储氢与储电有互补性,电池是高频双向调节,氢能是低频调节,两者之间可以互补;三是氢能作为商品的属性更好。因此,发展氢燃料电池车不一定是对于纯电动车的替代,二者可以在不同应用场景下互相补充、共同发展。

氢储能系统是电-氢-电的循环,且不同于常规的锂电池、铅酸电池,其前端的电解水环节,多以功率(kW)计算容量,代表着氢储能系统的“充电”功率;后端的燃料电池环节,也以功率(kW)计算容量,代表着氢储能系统的“放电”功率;中间的储氢环节,多以氢气的体积(标准立方米Nm3)计算容量,如换算成电能容量,1Nm3氢气大约可产生1.25kWh电能,储氢环节的容量大小决定了氢储能系统可持续“充电”或“放电”的时长,所以如果想增加电能的储存容量,加大储氢罐的体积或压力即可。

4. 氢能源车与纯电动车对比

1) 续航里程方面氢能更具优势

过去十年里电池的能量密度提高了数倍,电动车的续航里程从100km+提升到了700km+,现若想继续大幅提升能量密度需要升级电池的正/负极材料,但目前正极材料的锂已是原子量最小的金属元素,锂电池能量密度的上升空间非常有限;而氢燃料电池的能量密度是锂电池的数十倍乃至上百倍,目前小鹏P7是国内续航里程最长的电动车,为706km,而海马7X氢能源乘用车的续航里程达到了800km,所以在续航里程层面氢能源汽车的先天优势更大。

2)充电/加氢时间方面氢能耗时更短

电动车电池的承受能力有上限,过高的电流不仅会对电池造成伤害,甚至还会引起事故,所以现在电动车的充电时间在2-8小时;而氢能源汽车的工作原理类似于燃油车,加氢时间也只需要3-5分钟,从根本上解决了充电时间长的问题。

5. 氢能的军工应用

中国船舶重工集团是国家从事海洋武器装备的主体力量和核心骨干,中船重工718研究所创立于1966年,设立的初衷是为解决国家战略性武器水下的供氧问题。目前718所已建成中国最大的电解水制氢设备生产基地,除此之外还具备甲醇制氢和富氢尾气提氢的基础;在加氢站领域,718所从事加氢站的设计和建设,包括固定式加氢站和移动、撬装加氢站装置,大中型加氢设备加注压力35兆帕,加注能力200—1000公斤/天;在车载氢系统领域,718所从事车载氢系统相关设计、系统研制、装备提供工作,成为国内燃料电池车领域车辆高压车载系统的供应商。此外,中船重工712研究所研发的首台58kW燃料电池发动机顺利通过强制性检验,该型燃料电池发动机采用氢空质子交换膜燃料电池电堆,额定功率达到58kW,是712所面向城市客车开发的燃料电池发动机。

中国航天科技集团2018年组建成立了我国首个军民融合氢能工程技术研发中心。该中心将以推动航天氢能技术军民融合发展、推动氢能利用领域高端技术装备研发和工程应用为目标,为我国氢能综合开发利用注入动力。

(二)我国氢能产业发展现状及市场容量

氢能已经纳入我国能源战略,成为我国优化能源消费结构和保障国家能源供应安全的战略选择。目前国际制氢年产量6300万吨左右,中国每年产氢约2200万吨,占世界氢产量的三分之一,已经成为全球最大的产氢国,但我国95%的氢气用于化工品的生产,燃料电池领域的氢能利用较少,与日本、美国、欧洲等国家和地区仍有着不小的差距。我国现阶段紧随世界发达国家的脚步,目前基本形成了燃料电池、电堆、氢燃料电池配套研发体系和生产制造能力,并陆续开展了客运、物流等以商用车型为主的示范运行。

1. 氢能产业发展路径及发展现状

我国氢能产业的发展现在已经形成了京津冀、长三角、珠三角、华中发展地区集聚的场面,且具有上中下游闭环效应;多数城市都规划建设了产业园和开展了燃料电池汽车示范运行。对于燃料电池的发展,从2019年两会上氢能被写入政府工作报告开始,将进入飞跃发展期。

图表 中国燃料电池发展路径

从氢能来源结构方面来看,目前全球平均氢气有48%来源于天然气,30%来自于副产氢,仅18%来自于煤炭。其中日本氢能来源结构最为清洁,由于日本资源短缺问题,其一直致力于打造一条全球无碳化氢能供应链;而中国氢能源结构仍以煤炭为主,煤制氢占比62%,天然气制氢占比19%,电解水制氢占比仅1%,氢能源结构急需优化。

图表 全球、日本、中国制氢结构对比

从基础设施方面来看,我国在设计和运营方面有企业布局,目前运营中加氢站有46座,日本100多座,差距明显。我国现阶段商业化运营的储氢系统使用的是35MPa,国外现70MPa技术水平成熟,我国在压力技术标准方面想要提升,需要加快乘用车的示范运行。

从氢能使用结构来看,我国目前纯度99%以上的H2使用量约600万吨,90%用于化工领域,有2%-4%用于工业领域,用于汽车领域的不到1%。所以从整个产业的发展看,我国氢能应用以工业原料为主,已具备一定的工业基础,但氢能源的产业规模有限。

从国内央企氢能布局来看,氢能与传统油气、化工产业链联系密切,中石化、中石油在油气储运零售终端建设和运营方面有一定的技术基础和整合优势,是其中的典型代表;国家能源集团、中船重工(718所)则在氢能产业链及氢能装备方面深入布局;国家电投、东方电气、中船重工712所(面向城市客车开发燃料电池发动机)等央企则侧重于研发氢燃料电池及其核心部件,突破核心技术,建立自主知识品牌;在终端应用燃料电池汽车方面,东风集团、一汽集团和中国中车等央企也进行了深度布局。

2. 市场容量及发展阶段规划

2016年10月28日,中国标准化研究院和全国氢能标准化技术委员会联合编制《中国氢能产业基础设施发展蓝皮书(2016)》,首次提出我国氢能产业基础设施的发展路线图和技术发展路线图,并就加快发展氢能产业基础设施提出政策建议。据预测,2020年我国将达到约3000亿的行业总产值,同时氢气产能为720亿立方米/年,初步完成产业链示范;2030年约10000亿的产值,可用于氢能的氢气产能为1000亿立方米/年,氢能产业将成为新的经济增长点和新能源战略的重要组成部分;2050年约40000亿产值,氢能成为能源结构的重要组成部分,氢能产业成为我国产业结构的重要构成部分。

图表 我国氢能产业产值阶段规划

在2016年,我国氢能产业总产值已达到1800亿,同时能以能源形式利用的氢气产能为700亿立方米/年。从2019年开始,氢能产业发展速度显着加快,国家高度重视氢能产业的发展以及相关配套设施的建设,2019年氢能首次写进了《政府工作报告》,要求“推动充电、加氢等设施建设”。

此外,氢能燃料电池是氢能产业链中最具核心技术的环节,可通过以下六组数据可以看出我国氢能燃料电池市场目前发展格局:

2019年中国氢燃料电池堆市场规模为10.71亿元,同比增长48.44%;2019年中国氢燃料电池堆出货功率约为174.92MW,同比增长74.62%;2019年全年中国氢燃料电池装机量为128.06MW,同比增长140.49%;2019年自主技术电堆功率出货量占比58%,较2018年增长30.40%;2019年国内金属板电堆功率出货量增长510.36%,达到16.26MW;2019年,中国氢燃料电池系统装机量前五主要为上海重塑、亿华通、清能股份、国鸿重塑、新源动力,前五家企业装机量占2019年中国氢燃料电池装机量的79%。

(三)氢能产业链上下游

氢能源主产业链包括上游氢气制备、氢气运输储存、中游氢燃料电池、下游氢能源燃料电池应用等多个环节。

图表 氢能源应用产业链及公司

图表 氢能产业链关键设备

制氢

制取氢气目前主要的方法有化工原料制氢、石化资源制氢、电解水制氢等多种途径。化工原料制氢主要使用的原料是甲醇、乙醇、液氨等,具有制取氢气纯度高、反应要求低等优点;石化资源制氢主要使用石油、水煤气、天然气等资源,具有规模效应,且原材料易获取;电解水制氢使用的原材料是水,具有原料可再生、可依赖的特点,如果使用清洁电力可实现全程无污染,但是过程中耗费大量电能,成本昂贵;生物质能制氢反应速度较慢,且不能满足大规模使用要求。

储氢

储氢方式有三种,分别是气态储氢、液态储氢、固态储氢。气态储氢主要是将氢气直接储存在高压罐中,又细分为低压储存和高压储存,低压储存使用巨大的水密封储槽储存,高压储存是通过对氢气加压减小体积储存在容器中;液态储氢是将氢气冷却到一定低的温度之下,使氢气呈现液态,然后再将其储存到特定容器中;固态储氢是利用金属合金(一般称为储氢合金)晶格间隙吸附氢原子,(涉及到氢气分子转化为氢原子的过程),同时表面还可以在表面结合一部分氢分子。

加氢站

对于加氢站,技术路线有两种:站内制氢技术和外供氢技术。站内制氢加氢站技术主要是用天然气或者其他原料在加氢站内自己制氢然后加注到燃料电池汽车中,或者通过电解水制取氢气然后压缩,再加注到燃料电池汽车中;外供氢加氢站的氢气供氢来源多样,包括中央产氢厂产出的氢气、氯碱厂副产氢等多种来源,一般使用高压氢气瓶集束拖车运输。

氢燃料电池

氢能源燃料电池是氢能源清洁高效利用的核心,同样也是整条氢能源主产业链的核心所在。燃料电池主要由膜电极组(MEA)、双极板、集流板、端板组成,其中膜电极组又是由质子交换膜、催化剂、气体扩散层组成。

应用市场

氢能源燃料电池下游主要分三大市场,分别是便携设备市场、固定式系统应用市场、交通运输应用市场。在燃料电池下游市场中,交通运输领域装机占到了近70%。本报告在氢能源下游将重点关注交通运输应用市场。

(四)国内外技术对比

1.我国在储氢、加氢、燃料电池技术方面与国外有较大差距

在氢能产业方面,我国有部分技术已处于国际领先地位,如光催化制氢。但另一些与国际先进水平差距明显,如储氢环节,车载储氢罐和碳纤维目前仍存在瓶颈,我国在液氢储运技术方面较为薄弱;加氢站环节,氢气压缩机和加氢机技术与国外差距较大。综上,现阶段我国和其他国家氢能产业上的技术差别体现在以下几个方面:

图表 现阶段国内外技术对比

图表 中美加氢站使用加注压力对比

2. 电解水制氢方面:我国产氢大但国能耗更高

对比国内外水制氢装置主要厂商,我国的优势一方面是单台装置产氢量较大,另一方面是能耗与国际水平相比并没有太大差距。目前我国正在进行新型隔膜、电极材料的研究,完成以后电解槽电流密度将比现有水平提高1-2倍,可以达到10000A/m²以上,这一电流密度基本可以与纯水电解系统相近。届时碱性电解水装置体积会减少,成本相比当前产品具备更大优势。

图表 国内外碱性水电解制氢装置生产商对比

对于可再生能源水电解制氢技术而言,现在需要解决的主要是电力匹配问题、储氢技术等问题。其中电力问题集中体现为可再生能源发电的功率、电流都是不断波动的,而水电解制氢需要的是稳定的直流电。而在储氢方面,目前依然存在储存密度低、压缩功耗高等问题,因此研究储存密度高、能耗低、安全性好的储氢技术对于氢储能的应用至关重要。

3. 氢燃料电池方面:我国重视电极和催化剂研发

在氢燃料电池专利方面,日本、美国、中国、韩国和德国是燃料电池技术主要专利申请国,各关键技术发展比较均衡。日本作为全球专利排名第一的国家,在多个关键技术上均处于绝对领先地位,技术最为全面且没有明显的短板,且控制技术方面的领先优势最为明显。美国和韩国各关键技术发展比较均衡。中国比较重视电极和催化剂的研发。德国比较关注制氢、储氢以及燃料电池加热、冷却技术。

图表 国内外燃料电池系统技术指标对比

资料来源:中国氢能联盟《中国氢能源及燃料电池产业白皮书》

2020年4月底下发的氢能“以奖代补”征求意见稿已明确,要强化对氢能及燃料电池关键核心技术研发的支持,比如提出示范期间电堆、膜电极、双极板、质子交换膜等领域取得突破并实现产业化。

其中双极板是燃料电池电堆的核心零部件之一,其主要作用是通过表面的流场运输气体,收集、传导反应生成的电流、热量和水。根据不同的材料类型,其重量约占电堆的60%-80%,成本占比约为30%。目前主要采用的有金属双极板和石墨双极板。

金属双极板

金属双极板机械性能、加工性能、导电性能十分优异,质量轻且容易批量化生产,从而大大降低其生产成本,更适用于乘用车。但是金属双极板需要解决的两个重要问题,首先是需要防止在富氧环境下,金属表面发生钝化从而导致接触电阻增加;其次是防止在工作范围内,酸性条件下发生双极板表面腐蚀现象。我国目前还处于试制阶段,国外技术相对成熟,完成实车验证。

石墨双极板

石墨双极板具有良好的导电、导热、耐腐蚀性,是燃料电池电堆常用的材料之一,多用于重卡等商用车。但是其机械加工过程缓慢,周期较长,造成石墨板成本较高;且石墨易碎,组装较困难;石墨是多孔材料,因此双极板需要几毫米的厚度才能使反应气体分离开来,造成材料密度较低而成品质量较大。我国目前处于小规模使用阶段,缺少耐久性和工程化验证,而国外已完成实车验证。

在质子交换膜方面,目前市场上在售的全氟磺酸型质子交换膜主要有美国杜邦公司(DuPont)的Nafion系列膜,比利时苏威(Solvay)的Aquivion膜,美国陶氏化学(Dow)的Dow膜,日本旭硝子(AsahiGlass)的Flemion膜等。我国山东东岳集团也已可以自主生产全氟磺酸树脂。尽管有上述多家PEM的生产厂商,但是美国杜邦公司的Nafion膜仍是市场上最广泛应用的质子交换膜。

图表 膜电极材料比较

(五)产业发展瓶颈及趋势

1. 氢能产业发展存在众多瓶颈

氢能产业在我国属于起步阶段,在基础设施和产业园建设方面无统一规划,有部分地区相对杂乱;标准和测评体系等待完善;氢能和燃料电池的核心部件产业化不足;氢能商业运营还需经过市场的考验。其发展瓶颈主要集中在以下几点:

1)核心部件等未实现产业化

我国在氢能及燃料电池方面的发展已取得很大突破,整个产业链都有布局,但在关键材料和核心部件仍停留在研发验证阶段,不具备批量化生产能力。催化剂、氢气循环泵和空压机等核心部件主要依赖进口,阻碍了我国氢能产业的发展。虽然我国各大实验室和研究机构都已研制出了催化剂、双极板等部件,性能方面不输于国外现有的商业化产品,但还未实现成果转化,停留在样品阶段缺少大批量生产的能力。因而要加快催化剂、循环泵等产线的建设和实现量产。电池反应堆方面需要提高比功率和催化剂的消耗量控制,达到降低成本的目的。

2)系统性能有待提高

我国虽然实现了燃料电池系统的量产,但可靠耐久性能还有较大的提升空间,明显落后于国外水平。系统的性能不仅仅与电池反应堆相关,同时与系统配套部件紧密联系,水热管理和电控等都会影响系统的性能。因此,燃料电池产品性能的提升需要对燃料电池系统的控制策略和环境适应性等的研究,以满足产业发展的需要。

3)氢能源基础设施建设成本居高不下

我国运营加氢站数量较少,基础设施建设和氢气储运成本高,导致加氢站的加氢费用高,不利于氢能产业的大规模发展。要完善基础设施建设,首先要有明确的审批流程和相关的责任部门;其次加氢站核心设备实现国产化,从而降低加氢站的建设成本;再者通过加速技术革新和采用新型材料等降低氢气的储运成本,如液氢储运、管道运输等。同时,根据各地优势,开展不同形式的氢燃料电池汽车的商业化运营,使加氢站的技术水平得到提高同时增加氢气使用量,降低运营成本。

4)标准及测评体系待完善

氢能产业的标准和技术规范还不健全,不能规范整个氢能产业的发展,体现在制氢、储运及加注等标准的缺失,同时在氢燃料电池从部件到系统的标准不完善及测试评价体系不健全,从而氢燃料电池产品的商用化应用和推广受到极大的制约。所以急需要我国研究机构等对燃料电池相关的标准进行制修订,同时加快完善整个产业链的测试评价体系,为加速技术研发及产品推广提供保证。

2. 未来发展:离不开政府统筹协调

我国对氢能发展已提升到战略层面,同时整个氢能源产业链的布局也比较完整,但目前存在成本高、安全性待突破、基础设施薄弱等问题,我国氢能产业优先发展商用车领域,商用车特定的行驶路径、布置空间充足的特点,使得优先开展商业化应用为整个产业发展、技术培育及基础设施建设等积攒经验。

为加快我国氢能产业高效、协调、有序推进,未来可能会呈现以下几个趋势:

国家层面逐步健全政策管理体系,完善氢能顶层设计,制定合理的氢能产业发展路线图。

地方层面结合地方优势,积极推动氢能发展,积极完善氢能基础设施等建设的审批流程,把控补贴政策等,规范产业发展。

科研院所层面逐步加强关键技术的研发及成果转化,尽快实现关键技术产品的国产化降低成本,积极制定相关标准和测试评价体系,助推氢能发展。

产业层面积极参与标准的制修订等工作,推动氢能及燃料电池汽车的商业化运营,总结经验加快产业发展。

随着关键技术的突破、国产化推广和成本下降,氢能上升为我国能源战略的重要部分,加快产业转型升级,相信我国会尽早步入清洁环保的“氢能社会”。

二、主要环节分析

(一)制氢

1. 人工制氢依赖化石资源

人工制氢依赖化石资源,国内煤制氢占比较大。目前,全球人工制氢的主要原料以石油、天然气、煤炭等化石资源为主,相较其他的制氢工艺(如:电解水制氢、光解水制氢、微生物制氢等工艺),化石资源制氢的工艺相对成熟、原料成本低廉,产量较高,但会排放大量温室气体,对环境造成负担。

图表 人工制氢技术对比

在氢气制取环节主要存在两种运营形式。第一种是中央制氢,典型的运营模式是在城市周边地区建设大规模氢气生产厂,然后通过运氢车将氢气运输到城市中的加氢站,再由加氢站出售给消费者;第二种是分布式制氢,城市中的加氢站在站内装有氢气发生器,实现氢气生产、压缩、储存、出售一体化,或者在应用端直接安装氢气发生器,实现应用端自产自供氢气。

2. 成本方面:天然气制氢成本最低

化石资源制氢的成本优势明显,具备较强经济效益。参考相关文献以及行业数据,以天然气裂解制氢(水蒸气转化法+变压吸附净化工艺)、甲醇裂解制氢(变压吸附联合工艺)、电解水制氢(三塔流程纯化工艺)等三种制氢路线为例,假设天然气、甲醇、工业用电价格分别为2.6元/m³、2300元/吨、0.6元/kWh,测算出天然气制氢、甲醇制氢、电解水制氢三种工艺的单位制氢成本分别为1.97元/Nm³、1.99元/Nm³、3.31元/Nm³。与电解水工艺制氢相比,化石资源制氢成本低廉,具备较强的经济效益,但天然气制氢的一次性投资较高,一般适合1000Nm³/h以上的制氢产能

图表 不同制氢工艺成本测算及对比

3. 制氢结构方面:全球96%来源于化学重整

全球来看,目前主要的制氢原料 96%以上来源于传统能源的化学重整(其中,天然气重整、醇类重整、焦炉煤气分别占比 48%、30%、18%),4%左右来源于电解水。

而日本目前主要的制氢源自于盐水电解,盐水电解的产能占所有制氢产能的 63%,此外,产能占比较高的还包括天然气改制(8%)、乙烯制氢(7%)、焦炉煤气制氢(6%)和甲醇改质(6%)等。

图表 全球制氢主要来源(左)、日本制氢主要来源(右)

4. 制氢竞争格局:三大气体巨头公司主导

当今工业气体三大巨头公司——林德、法液空和空气产品公司不仅在制氢环节处于全球领先地位,而且凭借空气分离技术储备,三大气体巨头从上游制氢不断延伸至中下游,为氢能行业提供一体化解决方案。

根据资料显示,林德集团同普莱克斯合并成为了全球最大的气体集团;三大气体巨头在全球通过氢能方面投资布局,林德有着最大的制氢能力,法液空运营了最长的氢气管道,空气产品参与建设了全球最多的加氢站。

图表 三大国际气体巨头比较

截止2020年6月,林德在全球共交付超过4000套工业装置,其中空气分离装置约3000余套,是国际领先的工程承包商之一。林德氢气制备工艺有蒸汽重整、部分氧化、连续重整、一氧化碳转换、等温反应器等多种技术储备,制取工艺最高可以提取99.9999%纯度的氢气,已建成200多个氢气制造工厂。

法液空目前拥有369台大型空分设备,在全球约有6000套空气分离装置和制氢装置。法液空有变压吸附、SMR-X(零蒸汽制氢)、蒸汽甲烷重整等制氢工艺,最高可以提取99.9999%纯度的氢气,已建成52个氢气制造工厂(含液氢),合计产量140亿标方/年。

空气产品公司当前在全球40多个国家和地区的各种应用中拥有和运营300多台空气分离装置,在全球销售、设计和建造了2000多台空气分离装置。公司拥有变压吸附、蒸汽甲烷重整等工艺,最高可以提取99.999%纯度的氢气,在全球共拥有60多家制氢工厂,年氢气总产量超过200万吨。并拥有者世界上最大的液氢生产能力,每天超过190吨。

(二)储氢

1. 三种储氢方式

储氢方式有三种,分别是气态储氢、液态储氢、固态储氢。

气态储氢是目前主流的储氢方式。气态储氢最大的优点是使用方便,储存要求条件易满足,成本低。

液态储氢需要先提供极低的温度,之后储存的容器还必须采用双层真空隔热结构,液态氢沸点低,仅为20.38K(-253℃),气化潜热小,仅0.91kj/mol,罐内液氢和外界存在巨大的温度差,一旦隔热工作没做好,液氢将大规模沸腾挥发损失,目前的技术只能保证液氢每天1%-2%的挥发,作为对照,汽油每月只损失1%。

固体合金储氢可以做到安全、高效、高密度,不仅可以在表面吸附氢分子,还可以在一定温度和压力下使氢分子分解成为氢原子,进入合金的八面体或四面体间隙(金属原子堆垛时形成的空隙),形成金属化合物,可吸收相当于储氢合金体积1000-3000倍的氢气,储氢能力极其强大。常见的储氢合金有钛系合金、锆系合金、铁系合金、稀土系合金。其主要问题在于储存和释放氢气的过程主要是化学反应的过程,需要一定的温度和压强环境,使用不方便,同时储氢合金一般成本较高。

图表 固体储氢材料

图表 不同储氢方式对比

2. 储氢环节代表企业

图表 国内各类储氢相关企业

资料来源:中国电池联盟

(三)加氢站

1. 全球加氢站保有量450座,我国有66座

截至2020年2月,全国共有加氢站66座,已建成正在运营的加氢站有46座,内部实验站7座,暂停运营的加氢站3座。目前,广东建成17座加氢站位居国内第一,其中佛山是国内加氢站数量最多的城市;上海以10座建成加氢站位列全国第二。目前国内加氢站氢气出售价格大约为70元/kg。

图表 我国各省(市)加氢站分布情况(座)

政策方面,我国多地相继出台加氢站补贴相关政策,单座加氢站补贴金额100-500万。并且,我国一些龙头企业,如中石油、中石化开始布局氢能源产业链,起到了行业带头作用。在2017年,中国汽车工程学会受国家制造强国建设战略咨询委员会、工信部委托,牵头编制《节能与新能源汽车路线》,其中提出:到2020、2025、2030年分别建成100、300、1000座加氢站。

截止2019年底,全球加氢站保有量接近450座,其中日本加氢站116座,处于全球领先地位;德国紧跟其后,拥有加氢站81座;美国目前运行的加氢站有63座;中韩两国市场快速成长,2019年亚洲加氢站数量首次超过欧洲地区。

图表 全球加氢站数量统计(单位:座)

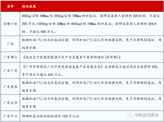
2. 国内外加氢站相关政策

图表 海外加氢站支持政策

图表 国内各省市加氢站补贴政策

3. 加氢站种类:站内制氢+外供氢

业界通常将加氢站分为站内制氢加氢站和外供氢加氢站两种。外供氢加氢站的氢气是从外部生产后输送至加氢站内,而站制氢加氢站是在站内生产氢气满足加氢站的用氢需求,在站制氢一般以水电解、天然气重整制氢为主。

图表 加氢站工作流程

图表 各类加氢站成本对比

1)站内制氢加氢站

站内制氢加氢站是在加氢站内自备了制氢系统,可以自主制取氢气,氢气经纯化和压缩后进行储存。目前小型的站内制氢加氢站主要采用站内电解水的方法制氢。另外,还有站内天然气重整制氢、甲醇重整制氢、太阳能或风能制氢等等。站内制氢的方式无须用到运输槽车或氢气长管拖车,虽然可以省去相对较高的氢气运输费用,但是增加了加氢站系统的复杂程度。

站内电解制氢加氢

由于电解技术成熟,适合于小规模的制氢,并能在站内实现零排放,因而不少加氢站采用了站内电解制氢的方式。站内电解水制氢加氢站工艺流程。水在电解装置的阴阳两极分别产生氢气和氧气。氢气进入气水分离器进行干燥,干燥后在氢气纯化器中纯化。本流程中纯化的目的是除去氧气及杂质,以达到燃料电池汽车对氢气质量的要求( 氢气体积分数>99.999 9%) 。纯化后的氢气通过缓冲罐后进入压缩机内被压缩,并先后输送至高压、中压、低压储氢罐中分级储存。需要对汽车进行加注服务时,加氢机可以先后从低压储氢罐、中压储氢罐、高压储氢罐中按顺序取气进行加注。

图表 站内电解水制氢加氢站工艺流程

电解制氢最大的缺点是耗电量高,对于一个转化效率为70%的电解器来说,电能消耗大约47 kW·h/kg。电解制氢的关键是如何发电,如果是来自于燃煤发电厂,则有悖于清洁能源的初衷,因此用于电解制氢的电应来自于可再生能源,如太阳能、风能等。目前世界上已有部分加氢站利用可再生能源电解水制氢,如德国汉堡利用风能电解水制氢,巴塞罗那在站内用太阳能电解水制氢,冰岛则由地热能电解水制氢。

站内天然气重整制氢加氢

脱硫后的天然气和水蒸气在高温、催化剂的条件下在重整装置中反应生成氢气、一氧化碳以及二氧化碳等。随后通过变压吸附装置( PSA) 将氢气分离出来。分离出来的氢气进一步在氢气纯化器中纯化。本流程中纯化的目的是进一步除去一氧化碳、二氧化碳、甲烷等杂质,以达到燃料电池汽车对氢气质量的要求( 氢气体积分数>99.9999%) 。纯化后的氢气通过缓冲罐后进入压缩机内被压缩,并先后输送至高压、中压、低压储氢罐中分级储存。需要对汽车进行加注服务时,加氢机可以先后从低压储氢罐、中压储氢罐、高压储氢罐中按顺序取气进行加注。

图表 站内天然气重整制氢加氢站工艺流程

2)外供氢加氢站

外供氢加氢站在加氢站内无氢气生产装置,其氢气是通过氢气长管拖车(运

输高压气态氢)、液氢槽车(运输低温液态氢)或者管道输送的方式进行运输,其

氢气来源可以是工业副产氢、天然气重整制氢、甲醇重整制氢、电解水制氢等

等。氢气运至加氢站后,在站内进行压缩、储存、加注等步骤。氢气集中制取

可以降低制氢成本,但是其运输成本在现阶段还很高。

图表 美国外供氢高压氢气加氢站建设成本构成

图表 中国外供氢高压氢气加氢站建设成本构成

氢气长管拖车供氢加氢站

氢气长管拖车将氢气运输至加氢站后,装有氢气的半挂车与牵引车分离并和卸气柱相连接。随后氢气进入压缩机内被压缩,并先后输送至高压、中压、低压储氢罐(或氢气储气瓶组)中分级储存。需要对汽车进行加注服务时,加氢机可以先后从氢气长管拖车、低压储氢罐、中压储氢罐、高压储氢罐中按顺序取气进行加注。

图表 氢气长管拖车供氢加氢站工艺流程

液氢槽车供氢加氢站

液氢槽车将液氢运输至加氢站,与加氢站连接后进入站内的液氢储罐。液氢储罐中的氢通过气化器进行气化,气化后的氢气进入缓冲罐。随后进入压缩机内被压缩,并先后输送至高压、中压、低压储氢罐中分级储存。需要对汽车进行加注服务时,加氢机可以先后从低压储氢罐、中压储氢罐、高压储氢罐中按顺序取气进行加注。

图表 液氢槽车供氢加氢站工艺流程

管道输送供氢加氢站

目前采用管道输送方式的加氢站较少。该流程是氢气先从氢气管道中进入缓冲罐,随后进入压缩机内被压缩后,先后输送至高压、中压、低压储氢罐中分级储存。需要对汽车进行加注服务时,加氢机可以先后从低压储氢罐、中压储氢罐、高压储氢罐中按顺序取气进行加注。

图表 管道输送供氢加氢站工艺流程

4. 加氢站核心设备及代表性企业

根据供氢方式不同,加氢站各系统的设备有所不同,但差异不大,与现有较为成熟的压缩天然气(CNG)加气站相似。主要包括卸气柱、压缩机、储氢罐、加氢机、管道、控制系统、氮气吹扫装置、放散装置以及安全监控装置等,其主要的核心设备是压缩机、储氢灌和加气机。

图表 国内加氢站建设成本分布

图表 加氢站建设与运营代表企业

1) 压缩机:以进口为主

目前加氢站使用的压缩机主要有隔膜式压缩机和离子式压缩机两种。隔膜式压缩机因无需润滑油润滑,从而能够获得满足燃料电池汽车纯度要求的高压氢气,但隔膜式压缩机在压缩过程中需要采用空气冷却或液体冷却的方式进行降温;离子式压缩机能实现等温压缩,但因技术尚未成熟,没有大规模使用。

目前,国内氢能源用压缩机主要以进口为主,国外供应商Hydro-Pac和美国PDC为主,国内代表机构是中船重工718研究所,在制氢设备领域国内市场占有率超过65%;国内可能具备加氢站压缩机技术和产品储备的国内相关上市公司主要有金通灵等。

图表 氢气压缩机制造代表企业

图表 压缩机类型

2) 储氢容器:高压储氢应用更多

储氢罐是加氢站的核心设备之一,很大程度上决定了加氢站的氢气供给能力。加氢站内的储氢罐通常采用低压(20~30MPa)、中压(30~40MPa)、高压(40~75MPa)三级压力进行储存。有时氢气长管拖车也作为一级储气(10~20MPa)设施,构成4级储气的方式。

当前国内企业采用较多的储运技术是高压储氢技术,高压储氢时的加氢过程是一个储氢气源与使用单元的物质和能量交换,使大量的高能气体进入到空气瓶中的过程。根据生产和使用的不同应用方式,高压储氢设备大致可分为三种:车用高压储氢容器、高压氢气输运设备、固定式高压氢气储存设备。储氢容器国外供应商以美国空气产品公司为主,国内具备相应技术和产品储备的国内相关上市公司主要有富瑞特装、安泰科技、京城股份、中材科技等。

图表 储氢瓶制造代表企业

图表 加氢站储氢瓶

3) 加氢机:国外Linde和AP主导,国内有厚普股份

加氢机是实现氢气加注服务的设备,加氢机上装有压力传感器、温度传感器、计量装置、取气优先控制装置、安全装置等等。当燃料电池汽车需要加注氢气时,若加氢站是采用4级储气的方式,则加氢机首先从氢气长管拖车中取气;当氢气长管拖车中的氢气压力与车载储氢瓶的压力达到平衡时,转由低压储氢罐供气; 依此类推,然后分别是从中压、高压储氢罐中取气;当高压储氢罐的压力无法将车载储氢瓶加注至设定压力时,则启动压缩机进行加注。加注完成后,压缩机按照高、中、低压的顺序为三级储氢罐补充氢气,以待下一次的加注。这样分级加注的方式有利于减少压缩机的功耗。

目前,加氢机国外供应商以德国Linde和美国AP为主,国内具备相应技术和产品储备的国内相关上市公司主要有厚普股份、富瑞特装、中泰股份、深冷股份等。

图表 加氢系统制造代表企业

(四)氢燃料电池

1. 氢燃料电池反应原理

氢能源燃料电池是氢能源清洁高效利用的核心,同样也是整条氢能源主产业链的核心所在。燃料电池主要由膜电极组(MEA)、双极板、集流板、端板组成,其中膜电极组又是由质子交换膜、催化剂、气体扩散层组成,氢气不直接燃烧,而是先分解成原子,再分解成质子和电子,电子通过外电路产生电流做功。一块MEA单体正负极之间的理论电压在0.7V,需要串联起来使用才能提供高电压。而用外接导线串联则会有较多的电压降和电量损失,因此采用双极板在各个MEA之间充当传输气体和连接电路的作用。最后燃料电池的结构就变成“双极板-MEA-双极板-MEA-双极板-MEA-双极板-MEA”的结构,类似于高分聚合物重复的单体结构。

图表 氢氧燃料电池反应原理示意图

2. 氢燃料电池特点

燃料电池在发电效率、环境保护、能量密度、工作噪声、可靠性上都有较大优势,是一种前景光明的发电装置。

发电效率高:燃料电池发电不受传统发动机卡诺循环的限制。理论上,它的发电效率可达到85%~90%,但由于工作时各种极化的限制,通电的过程中有部分化学能转化成为热能,电能的转化效率约为40%~60%。若实现热电联供,燃料的总利用率可高达80%以上。

环境友好度高:若燃料电池以氢气或者天然气等富氢气体作燃料物,二氧化碳的排放量比热机过程减少40%以上,如果是氢气,将不会有二氧化碳的排放;另一方面,燃料电池几乎不会有硫或者氮化物产生,大大减轻了传统发电机/发动机对环境施加的影响。

能量密度高:液氢燃料电池的理论质量能量密度是是锂离子电池的10 倍,即使受制于氢气储存技术的限制,实际应用中能量密度有所降低,但是仍可轻松满足汽车续航500公里以上的需求。

运行噪音低:相对于发动机的做工原理,燃料电池结构简单,运动部件少,工作时噪声很低,噪音基本都低于55dB。

燃料范围广:对于燃料电池而言,材料所选范围广,只要含有氢原子的物质都可以作为燃料,例如天然气、石油、甲醇等。

3. 氢燃料电池分类

图表 燃料电池分类比较

图表 整车对燃料电池的五个需求

4. 氢燃料电池电堆代表企业

2019年全球氢燃料电池电堆企业根据电堆业务营收情况,巴拉德排名第一;国鸿氢能依靠技术引进和强大的市场运作能力,2019年营收仅次于巴拉德;松下依靠日本国内的Ene-Farm项目,成为2019年氢燃料电池的隐形“上位”者;丰田、本田技术超前,其电堆营收直接受终端汽车销量带动;新源动力等企业代表国内自主技术也具备一定市场竞争力。

图表 全球电堆代表企业分类

图表 工信部《新能源汽车推广应用推荐车型目录》燃料电池发动机系统供应商分布

根据高工产业研究院GGII数据显示,从装机量占比来看2019年中国氢燃料电池系统装机量前五主要为上海重塑、亿华通、清能股份、国鸿重塑、新源动力,前五家企业装机量占2019年中国氢燃料电池装机量的79%。其中,上海重塑装机量最高,占比达到28%,主要是因为配套中通客车、申龙客车、宇通客车等三家车企;亿华通氢燃料电池系统装机量排名第二,主要是配套申龙客车、北汽福田和宇通客车;清能股份装机量排名第三,主要是配套申龙客车。

(五)燃料电池车

1. 燃料电池汽车基本介绍

燃料电池汽车英文缩写 FCV(Fuel Cell Vehicle),是一种利用氢燃料作为长时间续航,传统电池作为瞬间大电流输出互相配合的一种新型动力汽车。车用燃料电池系统通常使用高纯度的压缩氢气或者甲醇、甲酸、固态储氢等其他介质加重整系统所得到的高纯度氢气。与传统的电动汽车相比较,燃料电池汽车的电力来源为氢气通过燃料电池系统发电,而传统电动汽车的能源来自于电网。

以Mirai为例,首先是位于车头的动力控制单元,动力控制单元能在不同的行驶工况下控制不同的充放电策略。

电机,它由驱动电池和燃料电池来供电,受前端的动力控制单元控制。

升压逆变器,它把电池输出的低压 DC,转换成高压 AC,供给交流电机。

燃料电池反应堆,输出功率为114kW,是整车的动力来源。

驱动电池,用来回收制动能量(再生制动),加速时辅助燃料电池供电。

储氢罐,由三层碳纤维强化塑料结构构成,700个大气压,氢气解压后以液态氢的方式储存在燃料电池中,添加液态氢的过程加满大约需要3-5min。

图表 Toyota Mirai 结构图

2. 发展现状:我国燃料电池汽车目前仍处于导入期

新能源汽车是环保型交通工具,采用非常规的车用燃料作为动力来源,其中氢能源汽车是近年来发展较快的一种典型新能源汽车类型。《中国制造2025》明确提出燃料电池汽车发展规划,更是将发展氢燃料电池的发展提升到了战略高度。

结合市场实际情况来看,部分车企已经开始量产,但产量相对来说并不大,可以得出我国目前氢能源汽车仍处于应用示范阶段。随着氢能源汽车的发展进入成熟阶段,产量将迎来爆发式增长时期,据中国标准化研究院和全国氢能标准化技术委员会联合编制《中国氢能产业基础设施发展蓝皮书(2016)》,2030年规划有200万辆燃料电池运输车辆,2050年预计有1000万辆燃料电池运输车辆。

3. 燃料电池车市场:日韩做乘用车、中美做商用车

目前氢燃料电池汽车市场呈现日韩做乘用车、中国做客车、美国做专用车的格局。日本丰田本田等车企2000年前后就开始做燃料电池汽车,至今已经有近20年的技术积累,日本丰田汽车于2014年12月推出Mirai燃料电池汽车,续航里程达到502公里,成为燃料电池领域内的里程碑事件。虽然中国也有燃料电池汽车,但是发布时间较短,应用于汽车经验不足,中国的燃料电池汽车主要是客车,2017年中国生产的1000多辆氢能源燃料电池汽车均是商用车。美国燃料电池技术在卡车上的应用比较成熟。2016年美国发布全球第一款燃料电池卡车,续航里程接近2000Km,此后日本、中国相继发布燃料电池专用车,但性能有较大差距,后来者难以望其项背。

商用车领域的核心竞争力是单位里程运营成本。传统柴油重卡的运营成本构成中,燃油成本占比远高于车辆本身的购置成本,燃料电池汽车商业化艰难的原因除了动力系统本身成本高昂,更大的原因是加氢站网络的缺失和氢燃料成本的居高不下。而中国从商用车开始发展是根据国家国情:

第一,现阶段主要问题是为解决雾霾和空气污染,目前我国市场当中重型卡车占汽车保有量3%左右,批量污染占60%,氮氧化物污染占5%,污染程度比乘用车大得多。尤其是在重卡领域,美国调研数据显示,49吨卡车成本可以控制在20万美金以下,氢气成本控制在2.5美金左右,全生命成本(TCO)是0.95美元/公里,低于柴油车0.97美元/公里,这样的前提下,燃料电池重卡在北美不需要补贴可以实现商业化(我国《机动车强制报废标准》规定重型载货汽车,包括半挂牵引车和全挂牵引车行驶70万千米就需要引导报废);

第二,商用车一般存在固定路线,沿线建设加氢站可有效提升加氢站利用率,且燃料电池汽车从技术特点上更适合中长途、中重载运输体系,且我国燃料电池技术落后,功率密度低,电池系统和储氢罐太大,只能用在大型车,不适合体型较小的乘用车;

第三,我国依托政策优势可快速进行公共交通体系及城市配送领域的商业化推广,燃料电池公交车、城市客车、城市物流车节能减排效果显著。

4. 产量:2019年我国氢燃料电池车产量3018辆,增速86.53%

近年受益政策支持,中国燃料电池汽车产量呈指数型增长,2017全国燃料电池汽车产量达到1272辆,2018年是燃料电池汽车商业化运营的元年,产量跃升至1619辆,燃料电池汽车产业开启以补贴为基石的内生性增长时代。2019年中国共生产氢燃料电池车3018辆(合格证数据),其中氢燃料电池客车1335辆,氢燃料电池专用车1683辆。其中,燃料电池物流车在上海已经开展商业化运营,目前在运营数量达到300辆左右,运营里程超过400万km,用户包括京东、申通快递、盒马鲜生、宜家等物流用户。

图表 中国氢燃料电池汽车产量指数型增长

2019年,FCV总产量相比2018年,增长1400辆,增幅86.53%,高于2016年以来的年平均增长率71.98%。不过,当前FCV的增长是建立在非常低基数下的。相对于中国2019年汽车2572.1万辆产量,燃料电池汽车占比仅1.17%。

5. 燃料电池车企业:商用车发展较为领先

现阶段氢燃料电池车主要包括乘用车、重卡、客车、物流车、环卫车等,乘用车代表性企业是日本丰田,重卡的代表性企业为美国尼古拉,其他领域如氢能客车、物流车、环卫车现阶段还在稳步发展中。

图表 燃料电池车布局企业

从各类生产厂家分析,2019年中国氢燃料电池专用车生产量主要集中在申龙客车、中通客车、飞驰汽车等三家企业中,三家共生产氢燃料电池专用车1544辆,占氢燃料电池专用车生产总量的91.74%;2019年氢燃料电池客车主要集中在上汽大通、宇通客车、飞驰汽车、厦门金旅、申龙客车等五家车企,五家企业共生产氢燃料电池汽车941辆,占全年氢燃料电池客车生产总量的70.49%。

图表 2019氢燃料电池车代表企业

此外,为在中国普及氢燃料电池车,丰田、一汽、东风、广汽、北汽、亿华通六家公司签署合营合同,拟成立“联合燃料电池系统研发(北京)有限公司”。该公司投资总额50.19亿日元,其中,丰田出资占比65%,亿华通出资占比15%,其他四家车企各占5%。公司主要业务为商用车燃料电池系统研发,预计于2020年内在北京正式成立。

三、政策环境分析

(一)国内补贴政策

补贴政策主要聚焦在购置、加氢站建设、研发三个方面,我国政府着重对氢能源汽车的购置行为进行补贴。在氢能源汽车推广使用的前期对氢能源汽车购置行为进行补贴,主要分为国家补贴,地方补贴以及消费者支付金额补贴,并且政策的制定会防止补贴的重复发放,以提升资金的利用效率。

购置补贴——帮助推广氢能源汽车应用

国内补贴政策最早主要是免征购买税,同时还会在购买时给予一次性的不同额度的补贴。从补贴力度看,我国的补贴力度是最大的,按2017年标准,仅乘用车补贴就高达20万元/辆,高于日韩22000美元/辆的标准,大型客货则高达50万元/辆,也远超出国外最高额度;2018年补贴有所调整,原来对应的20、30、50万元/辆,分别调整为对应补贴的上限。

2020年4月23日,财政部、工信部、科技部、发改委联合发布《关于完善新能源汽车推广应用财政补贴政策的通知》,将新能源汽车推广应用财政补贴政策实施期限延长至2022年底,也正式确定了氢燃料汽车国补的落地。

不过根据《通知》,原来面向全国的购置补贴方式,将调整为选择有基础、有积极性、有特色的城市或区域(具体示范名单还未公布),重点围绕关键零部件的技术攻关和产业化应用开展示范,以结果为导向中央财政采取“定点示范”“以奖代补”方式对示范城市给予奖励;《通知》还为氢燃料电池汽车设置了目标:争取通过4年时间,建立氢能和燃料电池汽车产业链,关键核心技术取得突破。

从全国范围来看,氢能基础较扎实的城市在国内主要有风电、光电丰富的河北、内蒙等三北地区;水电丰富的四川、云南;副产氢丰富的长三角、珠三角;以及煤资源丰富的山西、陕西、新疆等地。2019年氢燃料电池汽车产量2833辆,对应国补金额11亿左右。

图表 国内燃料电池汽车补贴政策(国家补贴)

图表 部分地区氢能源汽车购置补贴标准(地方补贴)

加氢站补贴——保证加氢站日常运营及氢能汽车使用便利

我国对氢能及燃料电池产业链扶持力度大,地方政府政策不断加码,尤其是加氢站建设的补贴,国内目前加氢站补贴约占成本的27%,且后续在加氢站运营方面也会给予一定的补贴。

研发补贴——推进氢能产业创新能力提升

虽然我国氢能源燃料电池汽车补贴高出国外很多,但是现阶段基本还是以购买补贴形式发放的,没有在氢能源燃料电池汽车生产制造领域设国家补贴政策,只有部分地方性的补贴政策。我国可以考虑在需求侧和供给侧同时补贴,需求刺激与技术进步刺激并举,可能是更健康的产业政策,对产业发展更为有利。

图表 部分地区研发补贴标准

(二)国外支持政策

从补贴形式看,大多国家把补贴放在了消费环节,以购买税费抵免或者购买补贴的形式发放,仅德国将补贴放在了开发制造环节。前者属于需求端的刺激,后者属于供给端刺激。供给侧(生产制造领域)补贴促进企业研发新车型,有利于在无形中促进企业形成研发能力,就算补贴之后中断,多年的技术积累不会随着补贴停止而消失。

从补贴力度看,各国补贴力度波动幅度较大。美国和英国补贴在5000美元/辆上下,日韩则给予消费者22000美元/辆左右的补贴。这也是日韩在燃料电池汽车领域技术领先的原因之一。

图表 国外燃料电池汽车补贴政策

1. 日本:从乘用车切入,扶持政策包括研发、示范和车辆补贴等

日本经济贸易产业省成立的氢能/燃料电池战略协会对外公布了日本的《氢能/燃料电池战略发展路线图》,详细描述了日本氢能技术使用三步走的战略。第一阶段是当前到2025年,快速扩大氢能的使用范围,旨在将日本户用燃料电池装置的数量分别在2020年和2030年提高到140万和530万;第二阶段是2020年中期至2030年底,全面引入氢发电和建立大规模氢能供应系统,旨在从海外购氢的价格降到30日元/立方米,扩大日本商业用氢的流通网络,全方位发展氢发电产业等;第三阶段从2040年开始,定位是零二氧化碳的供氢系统建立期,旨在通过收集和储存二氧化碳,全面实现零排放的制氢、运氢、储氢。

图表 日本基本氢能战略简表(2019年)

图表 日本氢燃料电池近年政策一览

日本对氢能和燃料电池的扶持政策主要包括研发、示范和车辆补贴等方面。

在研发方面,2017 年日本经产省对燃料电池研发补贴共计 129 亿日元,包括燃料电池、加氢站、氢能供应链3个方向。从2017年开始,固定式燃料电池由家庭应用扩大到商业和工业应用,并计划在2020年达到1400万套规模,2030 年达到5300万套规模。

在车辆补贴方面,实施新能源汽车绿色税制政策,根据汽车种类和指标,可以享受车重税和汽车购置税 50%~100%的减免,同时在加氢站建设方面给予大约 50%的补贴。据统计,2014 年日本对国内所有加氢站的补贴总额高达 72 亿日元(约合6000万美元)。

总结来看,日本氢能的发展有主要以下几个特点:

(1)日本重视产业链基础研发和产业链各环节的基础建设,如基础材料、燃料电池技术、标准建设、检测中心、加氢站建设等(我国更注重应用开发,各大客车厂纷纷研究出燃料电池客车);(2)日本氢能发展的流程为:研究—设立标准—产业化,而我国是引进技术直接实施产业化;(3)日本的产业推进是丰田、本田等大企业牵头进行产品研制,国家研究机构NEDO牵头建立研究体系,而我国是地方政府与中小企业(拥有燃料电池技术企业)形成产业基地;(4)日本从氢燃料乘用车切入,面向私人市场,而我国从商用车切入,政府买单。

2. 美国:财政资金重心在研发和试验设计端

2010年美国能源部用于氢与燃料电池的研发项目资金得到批准,燃料电池及氢能工业将重新获得1.74亿美金的政府支持资金。2012年,时任美国总统奧巴马向国会提交了总额3.8万亿美元的2013财年政府预算,其中63亿元拨往DOE用于燃料电池、氢能、车用替代燃料等清洁能源的研发和部署。2015年底,美国能源局向国会提交了《2015年美国燃料电池和氢能技术发展报告》,肯定了未来氢能市场的发展潜力,大力投资发展先进氢能与燃料电池技术。2019年《美国氢能经济路线图》,介绍了美国如何扩大在迅速兴起和发展中的氢经济中的活动来扩大其在全球能源领域的领导地位。

图表 美国氢燃料电池近年政策一览

目前美国每年已经有数亿资金投向氢能领域,也带来了美国氢能产业的领先规模:交运方面,美国拥有全球半数以上的氢燃料电池汽车(8000辆),2.5万辆燃料电池叉车,运营的加氢站总数超过63个;发电领域,8000余套小型燃料电池系统分布于美国各地,大型燃料电池发电规划及装机合计已超过550MW。

据美国燃料电池与氢能协会(FCHEA)发布的美国《氢能经济路线图》规划,2025年,美国燃料电池汽车运营数目将达到20万辆,叉车达到12.5万辆,建设加氢站1180座,氢气需求达到1300万吨。2030年燃料电池汽车达到530万辆,加氢站7100座,实现氢能大规模应用。

图表 美国氢能利用路线图

3. 德国:加快脱碳步伐,补贴“绿氢”制造

德国是老牌煤炭国家,也是欧洲重要的能源转型国,近年来,德国愈发加快“脱碳”步伐,大力发展光伏、风力等可再生能源,温室气体年排放量有所下降。2019年,德国煤炭使用量降幅明显,二氧化碳温室气体年排放量降至805百万吨,较2010年下降了14.6%,到2030年,温室气体年排放量目标下降到540百万吨,这为德国的能源转型提出了更高的要求。氢气作为清洁能源,有望从根本上进行“脱碳”,将成为德国未来能源转型的重点发展方向之一。

1)财政支持政策

2020年6月初,在新冠肺炎疫情带来的一系列经济冲击背景下,德国政府通过了一项经济刺激计划,该计划包括了许多促进该国能源转型的措施,其中包括氢能发展战略,政府计划投资90亿欧元促进氢的生产和使用,其中20亿元用于在摩洛哥等合作伙伴国家建立制氢厂,以在当地建立大型光伏电站并就地电解制氢,来满足德国的氢能进口需求。2020年6月10曰,德国内阁通过了《国家氢能战略》,以可再生氢为重点,对德国的“绿氢”制造进行了路线布局,表明了其对零碳技术的长期投资是应对危机的必要部分。

德国氢能战略已提出总额达20亿欧元的财政支持,其中6.5亿欧元用于支持氢能技术、7亿欧元开发使用燃料电池的供热系统、6亿欧元用于实验室和地区一级的试点项目、2500万欧元用于研究氢气的航运和海运,另外,还将有几十亿欧元用于发展支持电动车与充电站网络,以使氢能燃料及其基础设施受益。德国政府还明确,电解制氢所需的可再生能源,将享有免除可再生能源附加费的待遇;制氢企业将获得电解设备投资补贴和碳排放额度奖励等。

2)“绿氢”制造--电解氢为发展方向

德国的“绿氢”制造离不开可再生能源产业的支撑,利用风、光等创造可再生电力,提供电解氢的用电必需。2019年,德国公共电网净发电量515.56TWh,可再生能源在净发电量中的份额从2018年的40.6%增加到46%,并首次超过化石燃料的份额。其中,风力发电量增长最快,较2018年增长了15.7%,褐煤电厂的产量下降幅度最大,比2018年减少29.3TWh。2020年第一季度,德国可再生能源发电量占总电力消耗量的52%,创历史新高。

根据氢气制备方法的不同,一般可将氢气分为绿氢、蓝氢、青氢及灰氢。绿氢的制备过程中,全产业链无碳排放;灰氢由工业副产气制取,制备过程伴随着大量二氧化碳的生产,对能源转型意义不大;蓝氢则由煤或天然气转化反应而产生,裂解过程中的副产品二氧化碳可以通过碳储存技术长埋于地下;青氢则由天然气高温催化裂解而产生,副产品为碳,较便于碳回收。而战略提及的补贴受益对象,仅是由可再生能源电解制备的氢气,即所谓的绿氢,其他方法制备的氢气并不在此列。

四、重点公司及潜在投资标的

(一)国内已上市公司

中国氢能源产业链布局的企业包括:亿华通、厚普股份、雪人股份、美锦能源、潍柴动力、厚普股份、东方电气等公司。

图表 氢能产业上市公司概览

1.厚普股份:上游加氢站建设

2. 亿华通:中游氢燃料电池发动机系统

3. 雄韬股份:中游燃料电池电堆+膜电极

4. 潍柴动力:下游燃料电池车(客车+重卡)

5. 中通客车:下游燃料电池车(客车+物流车)

(二)潜在投资标的

1. 上海舜华:加氢站建设与运营

2. 富瑞氢能:高压储氢瓶+加氢站

3. 上海重塑:氢燃料电池系统

4. 飞驰汽车:氢燃料电池客车+物流车

五、行业主要风险

(一)行业政策不及预期

氢能产业政策与燃料电池补贴政策在未来几年可能会支撑力度下降、补贴退坡,导致整个行业产量下降。

(二)宏观经济景气度不及预期

宏观经济状况影响氢能产业市场需求和供给,可能会导致行业发展进入停滞期。

(三)技术突破不及预期

燃料电池涉及的技术较多,包括催化剂、质子交换膜、双极板等多个方面,如果未来技术突破不及预期,将严重影响其经济适用性和规模性。

(四)成本下降进程不及预期

关键技术材料的国产化及规模化进程可能不及预期,以及相关制造技术与相关工艺的提升可能较缓慢,导致燃料电池汽车成本下降不及预期,从而影响其经济性和市场需求。

(五)行业竞争加剧

目前氢能产业链的核心关键部件基本都掌握在外国公司中,国内企业想要与其抢占市场难度较大,竞争较激烈。

六、投资逻辑总结

(一)氢能产业目前还处于导入期

氢能及燃料电池未来是一个万亿级的市场,但目前还处于导入期。在《关于完善新能源汽车推广应用财政补贴政策的通知》中提出用4年时间建立氢能和燃料电池汽车产业链,意味着国家对氢能产业是十分重视的,同时也表明该产业还在发展初期,处于小规模量级的增长期,爆发式的增长可能在4年以后。

(二)氢能的发展离不开政府支持,包括补贴和公用事业支持

虽然氢能及燃料电池的产业化发展任重而道远,但是该领域符合国家能源安全及环保大方向,国内的相关支持政策亦表明国家对氢能及燃料电池领域的支持是一贯的。要发展氢燃料汽车产业是肯定离不开政府,除了补贴之外,在前期加氢站数量不多时,最先发展的很可能是公交车(路线固定),也就是说在相当长的时间内政府将是氢燃料车的市场。

对政府来说主要作用不一定是招商引资,而应该是统筹协调各种资源,建立健全标准体系,搭建国际交流合作平台。氢能产业是一个需要政府牵头买单,龙头企业引领,核心零部件技术支持的产业链,无论是地方政府还是企业,单打独奏都是危险的。

(三)氢能产业化的条件:一是技术提升,二是成本降低

现阶段最重要的是氢能技术、产业和政策全方位发展,降低氢气制备成本,发展高效储氢材料,提高储氢量和储氢安全性,才能让氢能产业发展具备规模化的物质基础;长远来看,我国在氢气的来源、电堆的技术、整车的竞争力与国外先进技术都相差甚远,不过我国氢能产业在商用车应用尤其是重卡领域的应用具有独特优势,可率先发力,因此对此领域仍保持乐观态度。

根据车百智库发布的《氢燃料电池汽车全生命周期经济性分析2020》数据,氢燃料电池客车、氢燃料电池物流车、氢燃料电池重卡全生命周期成本分别为448.1万元、200万元、535万元,燃料电池系统及氢气价格下降是氢能源产业化发展的主要驱动因素。此外,根据德勤和全球氢燃料电池电堆龙头巴拉德对外联合发布的《氢能源及燃料电池交通解决方案白皮书》,预测未来10年燃料电池车总成本将下降50%,将在2025年有望低于纯电动车和燃油车的全生命周期成本。

加载中...