新浪财经

天津市康婷生物工程集团“飞检”不达标被责令限期整改

中国网

关注

原标题:天津市康婷生物工程集团“飞检”不达标被责令限期整改 曾因生产、销售不合格化妆品被罚20余万元 

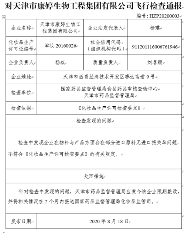
中国网财经8月20日讯(记者 牛荷)日前,国家药监局发布的系列飞行检查通报显示,天津市康婷生物工程集团有限公司(“天津市康婷生物工程集团”)因在物料与产品方面存在问题被通报。

通报称,检查中发现天津市康婷生物工程集团在物料与产品方面存在部分进口原料无进口投关单问题,不符合《化妆品生产许可检查要点》的有关规定。

国家药监局表示,针对检查中发现的问题,天津市药品监督管理局应责令该企业限期整改,并将相关情况在2个月内报送国家药品监督管理局化妆品监管司。

来源:国家药监局

天眼查显示,天津市康婷生物工程集团成立于1996年9月,注册资本为16000万元。杨琪是持股78.75%的大股东,同时也是法定代表人、经理,执行董事;刘星是持股21.25%的二股东。

天津市康婷生物工程集团有限公司股权穿透图(来源:天眼查)

值得注意的是,天眼查显示,2018年8月10日,天津市康婷生物工程集团曾因生产、销售不符合《化妆品卫生标准》的化妆品,被天津市西青区市场和质量监督管理局罚款20.63万元, 没收8.25万元。

来源:天眼查

加载中...