新浪财经

【长城轻工|周观点】最严“限塑令”到来,轻工板块机会梳理——轻工制造双周报2020年第16期

新浪财经

关注

来源:张潇的轻工消费洞察

关注张潇的轻工消费洞察 ,更快更深刻洞察轻工制造核心逻辑

公司深度报告合集

【飞亚达】名表回流大势可期,国表龙头细水长流 20200805

大亚圣象】低估的木地板龙头,精装化下再起飞 20200526

【东风股份】东风吹来春江暖,潮起正是扬帆时 20200525

【太阳纸业】林纸一体多元布局,穿越周期旭日始旦 20200403

【梦百合】不惧风雨,稳健迈向全球睡眠科技品牌 20191220

【维达国际】深入人心的生活用纸品牌,个护及海外市场值得期待 20191025

【周大生】立足渠道扩张,大众珠宝龙头指日可待 20190628

中顺洁柔】纸巾家外市场剖析:消费升级趋势下进击的商销渠道 20190606

【吉宏股份系列二】AI驱动跨境电商高盈利、高周转,聚焦东南亚SNS营销广阔市场 20190408

【吉宏股份系列一】QSR包装拥抱环保趋势,营销式包装创造增量价值 20190401

【好太太】引领晾晒行业迭代,开启智能家居新篇章 20190113

【梦百合】提升国人深度睡眠,从零压房开始 20181123

【Casper】床垫电商Casper如何颠覆床垫产业?20180906

【喜临门】:1/3时间的睡眠大市场,最有希望跑出的床垫龙头 20180729

【中顺洁柔】“产能+渠道”双轮驱动, 深刻受益消费升级 20180709

【顾家家居】内生外延双驱,“家”文化大格局基业长青 20180628

【敏华控股】“芝华仕”功能沙发龙头优势彰显,逐鹿软体家居空间可期 20180604

本周行情

本周轻工制造跑输大盘。本周,上证综指上涨0.18%,轻工制造指数上涨0.08%,跑输上证综指0.11%,在申万28个版块中排名第14。轻工制造板块细分行业涨跌幅由高到低分别为:家用轻工Ⅱ(+1.51%)、造纸Ⅱ(-0.71%)、包装印刷Ⅱ(-1.83%)。上周板块成交量下降125.28万手,周环比-2.05%。个股方面,志邦家居(+20.35%)、金牌厨柜(+16.32%)、皮阿诺(+14.19%)涨幅靠前;广东甘化(-12.98%)、裕同科技(-9.2%)、帝欧家居(-8.44%)跌幅靠前。

中报速递

中报速递:本周中顺洁柔、好莱客、晨鸣纸业、顺灏股份、仙鹤股份、珠江钢琴披露中报。中顺洁柔H1实现营业收入36.16亿元,同比+13.99%;实现归母净利润4.53亿元,同比+64.69%。好莱客H1实现营收1.51亿元,同比-21.01%,实现归母净利润0.77亿元,同比-48.44%。晨鸣纸业H1实现营业收入136亿元,同比+1.88%;实现归母净利润5.16亿元,同比+1.28%。顺灏股份H1实现营业收入7.16亿元,同比-19.92%;实现归母净利润101.03万元,同比-98.29%。仙鹤股份H1实现营业收入20.32亿元,同比-3.36%;实现归母净利润2.82亿元,同比+116%。珠江钢琴H1实现营业收入6.37亿元,同比-35.61%;实现归母净利润0.33亿元,同比-67.87%。

核心观点

本期专题

本周专题:2020版“限塑令”出台,轻工板块迎哪些增量?我国自1999年以来逐步推出限塑政策,相关政策不断细化,政策出台频率也越来越高。2020年推出的新版“限塑令”,围绕禁塑品类扩张、督促地方政策配套跟进,制定了详细的阶段性目标,政策执行力度将再上一个台阶。从轻工行业角度来看,2020年底前禁用的塑料吸管、逐步退出的塑料餐具、快递使用的塑料包装袋,将带来确定的行业性机会。认为纸品将成为塑料的优先替代品,主要原因有:1)成本相对较低;2)存储时间较长,方便企业管理。我们对塑料吸管、餐具、快递包装袋等进行测算,将分别新增行业需求14、68、190亿元。建议关注限塑令下纸质产品将迎来放量的【太阳纸业】【山鹰纸业】【玖龙纸业】【理文造纸】【仙鹤股份】;积极布局食品环保包装的【吉宏股份】【裕同科技】。

造纸

造纸:重点关注文化纸、白卡纸,坚定推荐太阳、博汇。文化纸方面,企业与经销商库存双降,终端需求如教材教辅、党建宣传等稳重向好,对双胶纸及双铜纸价格形成支撑。原材料端全球木浆库存高企,整体仍呈现供过于求的局面,预计文化纸盈利能力维持高位。白卡纸方面,行业格局优化,叠加与白板价格剪刀差缩窄替代加速,白卡纸价格稳中有升,提价落实到位。箱板纸方面,雨季下废纸纤维供应紧张,对原材料价格形成较强支撑,但短期内由于原纸库存水平较高,且终端需求仍较为疲弱,价格有所回落。重点关注Q3双十一旺季需求释放及限塑令带来的增量需求是否能提振终端需求。推荐关注新一轮产能投放周期即将开启的【太阳纸业】,以及白卡格局优化受益标的【博汇纸业】,同时关注具有废纸纤维替代能力的【玖龙纸业】【理文造纸】【山鹰纸业】。

家居

家居:契税政策扰动市场,持续关注B端确定性,C端及出口复苏。2020年8月11日,全国人大通过了《中华人民契税法》,对家具板块造成一定扰动。但实质上契税法相关内容与《中华人民共和国契税暂行条例》内容一致,虽增加地方差别化调控功能,但当前实施税率不变。认为家具板块竣工回暖将持续,精装化下B端确定性依旧,此外,根据喜临门、好莱客披露的中报,Q2 C端消费显著复苏。同时海外经济逐步放开,出口回暖趋势明显。维持此前推荐,建议优先选择【帝欧家居】、【蒙娜丽莎】、【大亚圣象】、【江山欧派】。重点关注影视业务风险削弱,家具主业增长确定的低估标的【喜临门】,不受精装分流影响且电商渠道快速增长的软体龙头【顾家家居】、【敏华控股】。装配式建筑在政策催化下有望放量,建议关注【海鸥住工】、【惠达卫浴】。

本周推荐

本周推荐:首推家具业绩快速修复,低估的软体龙头【喜临门】;其他轻工推荐:【飞亚达】受益于名表消费回流;金价上行珠宝消费迎支撑,拥抱电商直播风口的【周大生】;【晨光文具】正常复学后下半年大学汛值得期待;【齐心集团】享受办公集采及军政机关国产化替代红利;造纸推荐即将进入产能投放周期的【太阳纸业】、受益于集中度提升的【博汇纸业】;同时关注【玖龙纸业】、【理文造纸】、【山鹰纸业】。持续关注生活用纸龙头【中顺洁柔】、【维达国际】。家居继续看好精装链【江山欧派】、【帝欧家居】、【蒙娜丽莎】、【大亚圣象】【大亚圣象】、【蒙娜丽莎】、【帝欧家居】,同时推荐装配式卫浴【海鸥住工】、【惠达卫浴】。建议关注:【欧派家居】、【尚品宅配】、【索菲亚】、【顾家家居】、【敏华控股】。【裕同科技】3C包装龙头有望受益于5G换机潮带来的业绩提升;烟草及电子烟产业链关注【劲嘉股份】【东风股份】【集友股份】【盈趣科技】。持续关注:【梦百合】、【喜临门】、【吉宏股份】。

本周专题

最严“限塑令”到来,轻工板块机会梳理

1.1

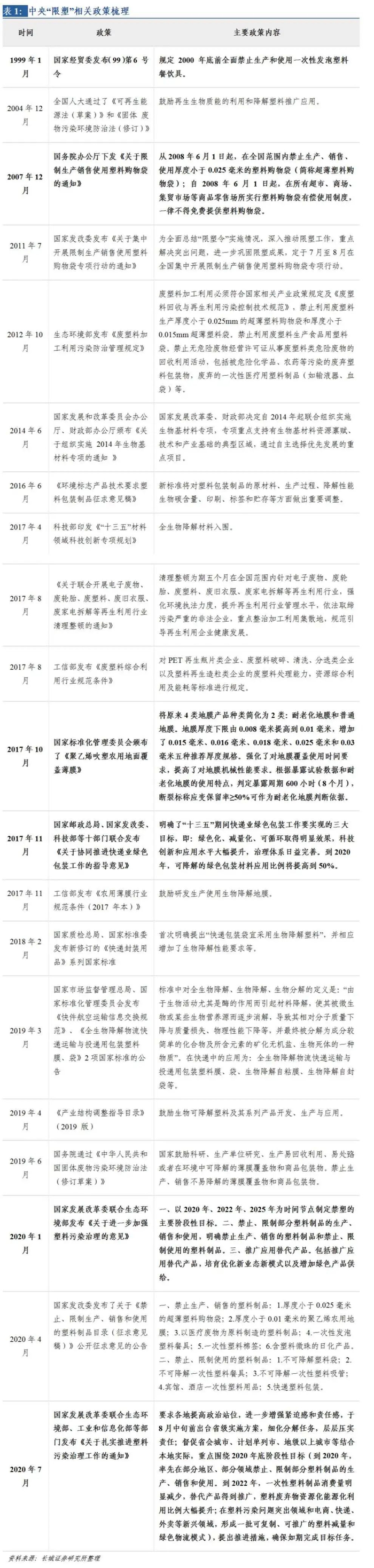
回溯我国“限塑令”发展,政策力度加码

我国限塑令政策大致可以划分为四个阶段:

1)2007年以前:政策出台频率较低,且实际执行力度欠缺。1999年是我国限塑治理政策元年,国家经贸委推出6号令,规定在2000年底前全面禁止生产和使用一次性发泡塑料餐具。但由于实际检查执行难度大等因素,一次性发泡塑料餐具于2013年重新合法化,政策来回摇摆现象突出。

2)2007年-2016年:重点针对超市塑料购物袋,政策力度加大。2017年底,国务院办公厅下发的《关于限制生产销售使用塑料购物袋的通知》规定:从2008年6月1日起,在全国范围内禁止生产、销售、使用厚度小于0.025毫米的塑料购物袋,所有超市、商场、集贸市场等商品零售场所要实行塑料购物袋有偿使用制度,一律不得免费提供塑料购物袋。根据中国连锁经营协会的数据,“限塑令”实施一年后,我国外资超市塑料袋使用率下降80%以上,内资超市下降60%以上,全国超市零售行业塑料袋使用率平均下降66%,塑料袋消耗减少近400亿个,“限塑令”成效显著。

3)2017年-2019年:政策逐步细化,针对塑料污染严重的快递、农业地膜等方向指定相关规定,与此同时积极股利各类可降解环保材料的研发与使用。2017年11月国家邮政总局、国家发改委、科技部等十部门联合发布《关于协同推进快递业绿色包装工作的指导意见》明确了“十三五”期间快递业绿色包装工作要实现的三大目标,即:绿色化、减量化、可循环取得明显效果,科技创新和应用水平大幅提升,治理体系日益完善。到2020年,可降解的绿色包装材料应用比例将提高到50%。

4)2020年起:围绕禁塑品类扩张、督促地方政策配套跟进,中央相关政策密集出台。

1月《关于进一步加强塑料污染治理的意见》提出“禁塑”阶段性目标。到2020年,率先在部分地区、部分领域禁止、限制部分塑料制品的生产、销售和使用。到2022年,一次性塑料制品消费量明显减少,替代产品得到推广,塑料废弃物资源化能源化利用比例大幅提升;在塑料污染问题突出领域和电商、快递、外卖等新兴领域,形成一批可复制、可推广的塑料减量和绿色物流模式。到2025年,塑料制品生产、流通、消费和回收处置等环节的管理制度基本建立,多元共治体系基本形成,替代产品开发应用水平进一步提升,重点城市塑料垃圾填埋量大幅降低,塑料污染得到有效控制。

7月《关于扎实推进塑料污染治理工作的通知》督促各个省市完成阶段性目标。2020年3月前国内推行“禁塑”政策的只有吉林省、河南省和海南省。自《关于进一步加强塑料污染治理的意见》出台后,海南、广西、河北、青海等19个省市已根据中央要求陆续推出了地方性“禁塑”政策,预计其他省市的方案也将在8月中旬前陆续出台,“禁塑”政策有望在全国范围内落地,这将加速我国由“限塑”到“禁塑”的转变进程。

1.2

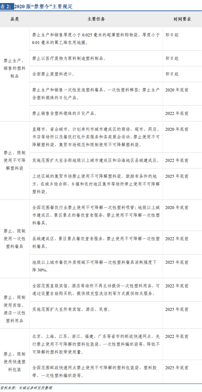
拆解2020版“限塑令”,寻找可替代产品的放量机会

2020版“限塑令”为禁止、限制使用的塑料制品制定了具体的退出时间表:

即日起:禁止生产、使用厚度小于0.025毫米的超薄塑料购物袋,厚度小于0.01毫米的聚乙烯农用地膜。(再次重申)

到2020年底前:禁止生产和销售一次性发泡塑料餐具、一次性塑料棉签;禁止生产含塑料微珠的日化产品。直辖市、省会城市、计划单列市城市建成区的商场、超市、药店、书店等场所以及餐饮打包外卖服务和各类展会活动,禁止使用不可降解塑料袋,集贸市场规范和限制使用不可降解塑料袋。全国范围餐饮行业禁止使用不可降解一次性塑料吸管;地级以上城市建成区、景区景点的餐饮堂食服务,禁止使用不可降解一次性塑料餐具。全国范围星级宾馆、酒店等场所不再主动提供一次性塑料用品,可通过设置自助购买机、提供续充型洗洁剂等方式提供相关服务。

到2022年底前:禁止销售含塑料微珠的日化产品。不可降解塑料袋扩展范围,实施范围扩大至全部地级以上城市建成区和沿海地区县城建成区。县城建成区、景区景点餐饮堂食服务,禁止使用不可降解一次性塑料餐具。北京、上海、江苏、浙江、福建、广东等省市的邮政快递网点,先行禁止使用不可降解的塑料包装袋、一次性塑料编织袋等,降低不可降解的塑料胶带使用量。

到2025年底前:上述区域的集贸市场禁止使用不可降解塑料袋。鼓励有条件的地方,在城乡结合部、乡镇和农村地区集市等场所停止使用不可降解塑料袋。地级以上城市餐饮外卖领域不可降解一次性塑料餐具消耗强度下降30%。酒店等一次性用品,实施范围扩大至所有宾馆、酒店、民宿。全国范围邮政快递网点禁止使用不可降解的塑料包装袋、塑料胶带、一次性塑料编织袋等。

从轻工行业角度来看,2020年底前禁用的塑料吸管、逐步退出的塑料餐具、塑料购物袋、快递使用的塑料包装,将带来确定的行业性机会。

1.3

塑料替代相关测算,纸品迎增量

我们认为纸品将成为塑料的优先替代品,主要原因有:1)成本相对较低;2)存储时间较长,方便企业管理。

根据2019年长城轻工团队于食品包装展上的调研,不同材质的食品包装产品价格如下,其中PLA淋膜的纸碗价格显著高于PE淋膜,玉米淀粉、甘蔗浆制成的餐具价格是普通纸质餐具的3~5倍。此外,虽然从降解性和环保性而言,PLA产品更胜一筹,PLA材质因为易分解不好存储,相关产品只能存储约12个月,企业的库存管理能力面临挑战。预计在替代塑料的过程中,将从价格较为便宜的PE淋膜制品开始放量。

我们测算纸吸管、食品包装、塑料包装袋在政策下分别能带来多少增量:

2020年底前餐饮业即将禁止的塑料吸管

根据央视财经,2019年全国塑料制品累计产量8184万吨,其中塑料吸管近30000吨,约合460亿根,人均使用量超过30根。假设30%的用量在外出就餐环境下使用,一根纸质吸管约0.1元,在2020年年底前政策成功实施,将带来 13.8亿元的增量。

2025年底前地级以上城市餐饮外卖领域不可降解一次性塑料餐具消耗强度下降30%

由于塑料餐盒价格低廉且和中国人喜好汤食的饮食习惯契合,当前塑料餐盒是外送市场的主流。根据同济大学市场调研,约70%的餐盒为塑料材质。根据政策规定,2025年底前,地级以上城市餐饮外卖领域不可降解一次性塑料餐具消耗强度要下降30%,城市外卖餐饮为大头,假设环保餐盒渗透率提升20%,则2025年相对现在将新增约68亿元的环保餐盒需求。

2025年底前全国邮政快递网点禁止使用不可降解的塑料包装袋、塑料胶带、一次性塑料编织袋等

根据《中国快递包装废弃物产生特征与管理现状研究报告》,2018年中国快递包装主要以瓦楞纸箱和塑料袋为主。件数口径下,其中瓦楞纸箱占44%,塑料袋占33.5%。

假设快递件数以CAGR 20%的增速增长至2025年,塑料袋包装由纸质包装替代,一个包装袋0.3元,则2025年相对现在将新增约190亿元的纸质包装需求。

1.4

投资建议

我国自1999年以来逐步推出限塑政策,相关政策不断细化,政策出台频率也越来越高。2020年推出的新版“限塑令”,围绕禁塑品类扩张、督促地方政策配套跟进,制定了详细的阶段性目标,政策执行力度将再上一个台阶。从轻工行业角度来看,2020年底前禁用的塑料吸管、逐步退出的塑料餐具、快递使用的塑料包装袋,将带来确定的行业性机会。认为纸品将成为塑料的优先替代品,主要原因有:1)成本相对较低;2)存储时间较长,方便企业管理。我们对塑料吸管、餐具、快递包装袋等进行测算,将分别新增行业需求14、68、190亿元。建议关注限塑令下纸质产品将迎来放量的【太阳纸业】【山鹰纸业】【玖龙纸业】【理文造纸】【仙鹤股份】;积极布局食品环保包装的【吉宏股份】【裕同科技】。

核心数据跟踪

团队介绍

张潇

轻工造纸行业负责人,北京大学经济学硕士,香港大学金融学硕士,英语专业八级。

论文《资本管制下的跨境套利:中国模式》获载英国金融时报,入选香港金管局第七届中国年会,曾任天风证券研究所轻工造纸行业-传媒行业分析师(2017年传媒行业新财富第一成员)、BNP Paribas固定收益机构销售。

Email:xiaozhang@cgws.com

执业证书编号:S1070518090001

林彦宏

轻工造纸行业研究员,荷兰皇家格罗宁根大学国际银行学硕士。

2016年加入长城证券,任中小市值研究员,覆盖人工智能行业,负责市场操纵、可交换债等主题研究,2017年起任轻工造纸行业研究员。

Email:linyh@cgws.com

执业证书编号:S1070519060001

邹文婕

轻工造纸行业研究员,香港大学金融学硕士。

2018年加入长城证券,任轻工造纸行业研究员。

Email:zouwenjie@cgws.com

从业证书编号:S1070119010007

长城证券投资评级说明

公司评级:

强烈推荐——预期未来6个月内股价相对行业指数涨幅15%以上;

推荐——预期未来6个月内股价相对行业指数涨幅介于5%~15%之间;

中性——预期未来6个月内股价相对行业指数涨幅介于-5%~5%之间;

回避——预期未来6个月内股价相对行业指数跌幅5%以上.

行业评级:

推荐——预期未来6个月内行业整体表现战胜市场;

中性——预期未来6个月内行业整体表现与市场同步;

回避——预期未来6个月内行业整体表现弱于市场.

长城证券研究所

深圳办公地址:深圳市福田区深南大道6008号特区报业大厦17层

邮编:518034传真:86-755-83516207

北京办公地址:北京市西城区西直门外大街112号阳光大厦8层

邮编:100044传真:86-10-88366686

上海办公地址:上海市浦东新区世博馆路200号A座8层

邮编:200126传真:021-31829681

网址:http://www.cgws.com

长城证券轻工造纸研究团队致力于促进大家居、轻工消费、造纸行业资源整合,欢迎资深人士入群,主要构成为大家居、轻工消费、造纸公司中层以上,其中有数位公司高管级别专家。

2019年,我们将持续推出线上、线下主题活动,以“共享经济思维”将大消费造纸产业信息、观点、资源共享到底。诚挚邀请大消费轻工造纸产业资深从业人员加入。

——长城轻工张潇团队

加载中...