新浪财经

安必平:七成收入来自宫颈癌诊断,毛利率高达80%以上,为何净利率如此之低? | 科创板风云

市值风云App

关注

作者 | 木盒

流程编辑 | 小白

达安基因参股和技术支持;所处领域为癌症病理学诊断,70%收入为HPV检测;毛利率高达80%以上,而净利率仅20%,销售费用高企挤压净利润。

2020年6月3日上交所通过广州安必平医药科技股份有限公司(简称“安必平”)的科创板上市申请,随后7月21日证监会同意安必平正式IPO。

安必平和上市公司达安基因(002030.SZ)关系匪浅:达安基因既是安必平的股东(持股4.98%),又是安必平的第一大客户,而且做的都是体外诊断业务。

(IPO前安必平股权结构)

安必平的董事/副总经理/董秘汪友明,也是达安基因董事长何蕴韶的妹夫。

(汪友明简历)

那安必平和达安基因做的业务有什么不同呢?

一、行业特有销售模式:试剂+仪器

(一)癌症诊断,70%以上收入来源于宫颈癌诊断

安必平的业务主要为体外诊断试剂和仪器的销售,基本用于癌症诊断,而达安基因主要业务为传染病诊断,不过也有癌症诊断重叠的部分。

2017年-2019年安必平营业收入为2.60亿、3.06亿、3.55亿,其中收入结构为:

(1)营业收入主要来源于自产试剂和仪器的销售,2017年-2019年占比为86.80%、89.33%、91.22%,这是安必平最核心业务,特别是自产试剂占比较高;

(2)外购试剂和仪器的收入,2017年-2019年占比13.09%、10.13%、7.42%,呈下降趋势,主要是对自身无法生产产品的补充和应下游医院客户需求采购,后者属于代购贸易性质;

(3)服务即第三方医学独立检验,安必平只有一家门店,收入几乎可以忽略不计。

(安必平的收入结构)

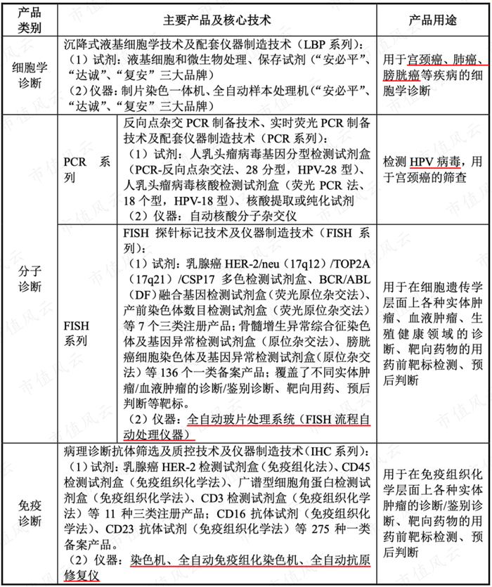
安必平自产试剂有LBP、HPV、FISH、IHC,这些区分主要是技术应用的不同,其中LBP属于细胞学诊断,PCR和FISH属于分子诊断,IHC属于免疫诊断。

(安必平的收入结构明细)

根据公司披露,LBP产品系列(含“安必平”、“达诚”和“复安”三个品牌产品)和PCR(HPV荧光18型和28分型)均主要用于宫颈癌筛查,这两大产品线占了营业收入的70%以上。

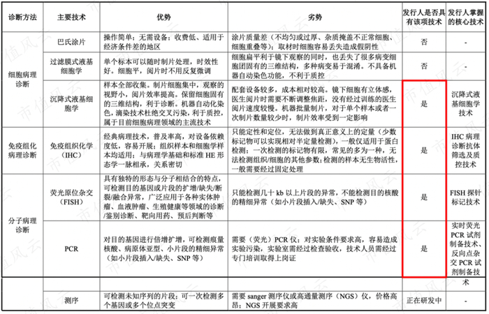
安必平体外诊断属于病理诊断,客户基本上为各级医院的病理科。

所谓的病理诊断就是研究研究疾病的病因、发病机制、形态结构、功能和代谢等方面的改变,揭示疾病的发生发展规律,从而阐明疾病本质的医学科学,是肿瘤诊断的“金标准”。

随着科技的进步,病理诊断也从细胞水平(对应细胞学诊断)深入到蛋白质水平(对应免疫诊断),再深入到基因分子水平(对应分子诊断)。

(安必平不同技术应用对应的产品及其用途)

可以这么简单来理解:细胞学诊断主要是观察组织切片,免疫诊断主要是通过抗原抗体结合,分子诊断主要是基因检测,检测的样本和层次越来越微观。

安必平最早成立时候也是以细胞学诊断起步,目前三大诊断方法领域都有涉及。

(安必平目前所拥有的技术)

不过分子诊断的测序还在研发当中,这是相对比较难的,也是安必平和华大基因贝瑞基因、达安基因等公司的技术差距。

(二)配套销售——行业特有模式

体外诊断这个行业的特有的经营模式是“试剂+仪器”配套销售(下载市值风云app搜索“明德生物”):

企业向经销商和终端终端医疗机构等下游客户销售体外诊断试剂,并提供配套仪器(一般是免费提供,也有租赁的形式)供客户使用,企业拥有仪器的所有权,客户拥有仪器使用权。

(资料来源:明德生物招股说明书)

安必平也对仪器设备有所有权和最终处置权,财务上处理同样放在固定资产的机器设备明细科目。

机器设备金额80%都是试剂的配套仪器,净值为1632万。

对外销售仪器则放在存货科目,不过一般体外诊断的企业通过低价销售或者免费送仪器,仪器销售金额并不大,收入和利润主要来源于试剂销售。

安必平的收入构成中,也是以试剂销售为主。

试剂毛利率也比仪器毛利率高很多:2019年自产试剂毛利率为87.34%,自产仪器毛利率为52.45%。

(三)直销为主、经销为辅

国内体外诊断公司大多走经销路线,然而安必平却以直销为主、经销为辅。

安必平70%的收入都是直销,经销不过是现有直销网络的补充,为满足不同客户对体外诊断产品的需求。

下游客户全在国内,目前已经覆盖全国31个省,1800多家医疗机构,其中三级以上医院近800家。

因此,安必平的客户相对分散,前五名客户集中度很低,第一大客户关联方达安基因占比极小,关联交易问题不大。

(2017年-2019年安必平前五大客户情况)

由于直销为主,销售人员也是占比最高的。

与此相对应,安必平的销售费用也是占比最高的,几乎接近收入半成。

销售费用中最大支出两项是市场推广费和销售人员薪酬——由于体外诊断产品需要对实验环境、技术操作、结果判别经验等要求很高,因而需要大量专业学术推广让医生了解,导致推广成本极高。

(2017年-2019年销售费用明细)

额外一提的是:安必平配套提供的仪器设备,按照5年折旧年限、5%残值率直线计提,折旧费用不是计入管理费用,而是计入销售费用,为第三大销售费用支出。

其他诊断行业的企业一般仪器折旧是放在管理费用。

二、竞争优势如何?

(一)PCR核心技术来源为关联方达安基因

安必平2017年-2019年研发费用为1530万、1558万和2185万,分别占比5.88%、5.09%、6.15%,这研发投入水平在体外诊断行业并不高。

公司病例诊断试剂的制备核心技术有五项:沉降式液基细胞学技术、实时荧光PCR试剂制备技术、反向点杂交PCR试剂制备技术、FISH探针标记技术、IHC病理诊断抗体筛选及质控技术。

其中风云君注意到实时荧光PCR试剂制备技术、反向点杂交PCR试剂制备技术来源是引进吸收再创新。

原来PCR这部分技术是达安基因转让而来的:

2011年4月安必平与达安基因签署《战略合作协议》,约定达安基因将HPV荧光8 型、HPV分型19型的相关技术成果转让至公司,以推动公司尽快完成HPV荧光18 型、HPV分型28型的产品研发。

那时相当于达安基因把病理学诊断这块业务让给安必平,自己专注传染病和优生优育领域,相应成为持有安必平39.90%股权的战略投资者(之后达安基因避免同业竞争等上市障碍,又将34.92%股份转让出去,不过这是后话)。

(二)竞争对手对比

1、HPV产品(LBP和PCR)

国内的竞争对手为凯普生物(300639.SZ),凯普生物是HPV检测领域的龙头,近三年市场份额稳定在1/3,2018年HPV产品销量为466.42人份,而安必平HPV产品销量为124.25万人份,约为前者四分之一。

从各家公司产品被医院使用的数量来看,安必平排名第五:

凯普生物181家,亚能生物179家,透景生命(300642.SZ)75家,之江生物66家,安必平36 家,深圳港龙 28 家,江苏硕世24家,其他137家。

LBP产品的制片染色一体机最高通量可达64位,目前领先于国内的竞争对手,不过豪洛捷、碧迪等国际大型厂商进入市场时间更早,品牌知名度较高,在三家医院等大型医疗机构市场占用率更高。

(安必平制片染色一体机与竞争对手相比)

从PCR产品线来看,安必平荧光PCR产品不能对HPV进行分型,而凯普生物、硕世生物、透景生命等竞争对手拥有荧光PCR平台的分型产品。

2、FISH产品

安必平荧光原位杂交FISH产品(探针类)与竞争对手相比,具备一定的竞争优势,目前FISH产品已经在280家大型三甲医院使用。

不过国外厂商雅培、金菩嘉较早进入国内FISH市场,具备先发优势,行业内前沿产品可将杂交时间缩短至数十分钟至两三个小时,而安必平FISH技术杂交时间较长。

在生殖健康领域有着重要应用的端粒探针、微缺失/微重复探针、涂染探针等FISH 产品,安必平目前尚无相关产品储备,还需加大力度进行研发和产业化。

3、IHC产品

2019年免疫组织化学(IHC)试剂占安必平总收入为6%,比较少,目前国内IHC市场主要由国外企业主导,国产替代进口的空间仍很大。

国内企业以迈新生物和安必平为代表,安必平拥有的三类IHC产品数量次于迈新生物,在国内排名第二。

相比迈新生物,安必平的劣势有:

(1)IHC产品数量比迈新生物少,一些常用的病例诊断产品(如雌激素、孕激素检测)仍未获得注册证。

(2)进入病例免疫组化领域时间较晚,在客户占用率及产品认可度方面与迈新生物存在差距;

(三)在研产品

这次计划募资3.74亿,其中大部分2.95亿都是用于研发。

从目前主要研发的内容来看,主要包括基因突变相关的平台技术及系列产品开发、CTC检测产品开发、PCR关键原料合成等方向的研究开发。

基因测序还在研发当中,而且是基于Illumina的测序平台,针对的是遗传性乳腺癌、卵巢癌症状。

三、财务特征和风险点

(一)资产以固定资产和应收账款为主

2019年底,安必平应收账款有1.69亿,是最大的资产科目,占总资产比例为31%,2016年以来基本上是营业收入一半左右。

应收账款主要是直销客户产生的,这与其“直销为主、经销为辅”的销售模式相匹配,安必平对直销客户一般给予3-9个月信用期。

因此2017年-2019年1年以内的应收账款居多,比例分别为80.79%、82.50%、84.47%,账龄结构算是比较良好的,对象主要是各级公立医院,计提比例相对比较合理。

(安必平应收账款计提比例宽于竞争对手,但也算合理)

虽然安必平的应收账款占比较大,但每年新增并不多,因此销售现金率是大于100%的。

2019年底安必平固定资产(含在建工程)有1.33亿,占总资产比例为25%,是第二大的资产科目。

固定资产主要是房屋建筑物和机器设备为主。

在建工程就是上面提到的募投项目中的“研发生产基地建设”,安必平上市前已先投钱进去了,打算IPO募资之后再置换。

目前安必平的存货金额很少,2019年底仅2054万,2017年-2019年存货周转率为2.30、2.31、2.49,相对较高,产销情况良好。

(产能利用率和产销率情况)

(二)警惕毛利率下降风险

安必平虽然整体毛利率维持在83%的水平,但最核心的自产产品毛利率却在下降。

(安必平各项细分业务的毛利率)

主要是占收入70%的HPV检测产品(LBP试剂+PCR试剂)的单价在下降。

安必平虽然毛利率很高,但是费用也很高(60%左右),特别是销售费用率占了一半,导致净利率才20%的水平。

(三)筹资活动现金流为负

安必平现金流情况为:

(1)经营活动现金流净额是正的;

(2)投资活动因为资本支出和购买理财,现金流净额为负,其中2017年-2019年分别买了5900万、5720万、8420万理财产品;

(3)筹资活动和其他公司不一样,是负的,原因是这几年都做了分红。

截至2019年底, 公司账上还有8569万现金,8487万交易性金融资产(主要为理财产品)。

四、总结

2020年以来,安必平也受到疫情影响,销售拓展限制以及终端医院患者对试剂需求减少,导致2020年一季度营收同比下降45.64%、扣非归母净利润同比下降41.51%。

不过第二季度有所恢复,2020年上半年业绩并没有收到十分大的负面冲击。

整体来看,安必平诊断产品(试剂+仪器)主要是癌症方向,70%收入都是HPV(宫颈癌)诊断,产品毛利率很高,但是推广费用也高,导致净利率仅为20%左右。

如果净利率能达到50%以上,就是一家很好的公司了。但风云君判断比较难:销售费用不是那么好压缩的,而且安必平未来面临毛利率大概率下降的风险。

上市公司达安基因曾是第二大股东,也一直是第一大客户,但销售金额比例已经很低,关联交易问题不大。

技术上而言,安必平PCR技术也是从达安基因转让而来,FISH和IHC技术仍需加大投入,看是否能丰富产品种类和低成本国产替代进口。

基因测序技术,安必平还处在研发阶段,和现有国内基因检测龙头相比不是很有竞争优势,只能结合已有HPV等已有领域研发做细分差异化竞争。

以上内容为市值风云APP原创

未获授权  转载必究

邮箱:mvlegend@163.com/微信:yangfeng562933

加载中...