【中金固收·信用】AT1的前世今生—中资美元债7月月报
中金固定收益研究
作者
张烁文分析员,SAC执业证书编号:S0080519110004
东旭分析员,SAC执业证书编号:S0080519040002 SFCCE Ref: BO884
于 杰联系人,SAC执业证书编号:S0080119100011
许艳分析员,SAC执业证书编号:S0080511030007;SFC CE Ref: BBP876
陈健恒分析员,SAC执业证书编号:S0080511030011;SFC CE Ref: BBM220
摘要
市场回顾:收益率整体下行,发行量继续提升
7月全球风险偏好继续提升,中资美元债市场整体上涨,期间由于中美摩擦等因素有所波动。从总回报指数收益率来看,7月全月中资投资级和高收益总回报指数均上涨2%,全月投资级收益率和利差分别下行30bp和23bp,高收益债收益率和利差分别下行77bp和71bp。受风险偏好回升、需求回暖影响,中资美元债各主要行业均呈现反弹态势。一级市场方面,随着流动性和估值的恢复,7月中资美元债发行量总计约235亿美元,较6月环比继续提高12%,净增量提高11%,7月新发总量和净增量已经超过2月水平。评级结构上看,投资级占比62%,维持高位。行业方面,地产发行量环比继续提升,新发期限拉长、融资成本下降。城投发行量下降,净增量再度转负。金融新发占比较高。新债上市表现来看,7月新债上市后表现不一,部分个券上市首日出现破发。
后续来看,我们认为,由于美联储继续维持宽松姿态,短期流动性可能保持宽裕,资金或将继续追逐相对溢价,但考虑到中美关系、美国大选等的不确定性,市场的波动性也将提升,风险偏好可能出现反复。策略上,推荐以相对价值和套息策略为主,投资者可根据自身风险偏好和资金性质在投资级杠杆套息、长久期利率对冲和高收益短久期择券策略中选择其一。
AT1的前世今生
AT1定义与条款解读:AT1(Additional Tier 1)为其他一级资本补充工具,偿付顺序在存款、一般债权人和次级债务之后,在普通股之前。近年,为解决银行资本充足率不足的问题,监管陆续出台政策鼓励二级资本债、优先股、无固定期限资本债券等资本补充工具的发行。目前中资境外AT1主要遵循银监会《商业银行资本管理办法(试行)》和证监会《优先股试点管理办法》,发行前通常需经过银监会和证监会批准。从AT1条款来看,主要需关注的条款包括:付息条款、赎回条款和损失吸收条款。对于投资者来说,AT1主要风险(股性)体现在不付息、发生损失吸收(转股/减记)和不赎回风险。截至目前,中资境外银行AT1尚未发生转股/减记和不赎回情况,而锦州银行为第一例不付息案例。
历史发行情况:自2014年首只境外AT1发行以来,中资银行共发行39支以美元计价的AT1债券,发行金额共计473.5亿美元,目前存续34支,存续金额411.6亿美元,约占全部中资美元债存续金额的5%。总结来看,境外AT1发行规模主要与监管放松(品种创新)、银行资本补充压力(2017年以来明显增加)、风险偏好导致的需求变化(相关风险事件)、境内外融资成本差异以及境内可替代品种融资难度有关。后续看,目前中资美元债投资级融资成本略低于境内且融资更加市场化,加之美联储宽松政策前提下投资者杠杆需求恢复,后续投资级供需可能两旺。而部分港股上市中小行AT1发行人融资意愿较强,一方面由于中小行资本补充压力更大,另一方面包商事件后境内投资者对于中小行风险偏好未有显著提升,不过最终发行情况也取决于投资者风险偏好恢复情况及是否会有新的信用事件对于风险偏好造成扰动。
AT1收益率走势:以中资美元AT1为样本,取样本内个券赎回收益率的中位数绘制AT1收益率中值的历史走势。从历史收益率走势来看,AT1出现较大波动的时期和影响因素主要包括海外银行风险暴露的连锁反应(2016年2月)、美元加息周期或美元流动性较为紧张带动板块下跌(2015年上半年、2016年四季度、2018年和2020年3月)及中资银行信用风险提升带来市场波动(2019年5月和9月)。总体来看,中资美元AT1的收益率对资金面、市场风险偏好和银行板块信用风险较为敏感。后续看,考虑到资金面较长时间相对稳定,投资级AT1收益率大概率延续稳定或小幅下行。而中小行由于资产质量等问题,后续分化可能加大。
AT1信用资质:随着包商事件和锦州银行取消AT1股息事件,不同主体间利差分化逐渐加大,我们认为,考虑到银行资产质量后续可能继续承压,分化趋势可能仍将持续。部分城商行不良率超过2%、核心一级资本率均低于8%的可能需要关注。在实际操作中,还需结合当前收益率水平、相对价值、个券流动性和弹性综合考虑。
市场回顾:收益率整体下行,利差收窄
基准利率方面,7月美债收益率整体下行,长端幅度超过短端。7月美国疫情反弹,经济重启暂缓,叠加第一轮政策刺激政策陆续进入尾声,市场风险偏好转向谨慎,避险资产有所走强。从EPFR周度资金流向来看,全球资金近期“弃股投债”。近三周发达国家债市的周均流入量高达182亿美元,较前期明显增加,上周发达国家债市净流入157亿美元,其中美国债市净流入122亿美元。虽然6、7月份中长期限美债的供给压力已经在抬升,但至今为止,这些压力都被美联储和金融机构所消化,甚至投资者的需求要好于预期,也推动了7月美债收益率曲线的趋平。截至8月10日,10Y美债收益率较6月末下行7bp至0.59%,2Y美债收益率下行2bp至0.14%,10Y与2Y美债利差收窄至45bp。
7月全球风险偏好继续提升,中资美元债市场整体上涨,期间由于中美摩擦等因素有所波动。7月全球主要国家经济数据向好、欧盟就7500亿欧元的复苏基金方案达成一致、美联储议息会议延续宽松姿态,全球风险偏好因此继续提升,美元债市场整体上涨。从美国收益率和利差水平来看,7月投资级收益率和利差分别下行29bp和19bp,高收益债收益率和利差分别下行139bp和128bp。
中资美元债方面,7月全月整体上涨,期间小幅波动,但不改涨势。从总回报指数收益率来看,7月全月中资投资级和高收益总回报指数均上涨2%,期间7月上旬7~8号因一级供给压力、部分新债上市后表现不佳以及美国疫情压力的扰动出现小幅回调,7月下旬23~24号因中美使馆现紧张局势,市场再度出现波动,部分买盘获利了结,不过此后仍继续上涨。从绝对收益率和利差来看,7月投资级收益率和利差分别下行30bp和23bp,高收益债收益率和利差分别下行77bp和71bp。截至8月7日,中资投资级和高收益债收益率分别2.14%和8.1%,分别处于0.1%和29%历史分位数水平,二者利差分别为184bp和783bp,处于44%和49%历史分位数水平。
分行业来看,受风险偏好回升、需求回暖影响,中资美元债各主要行业均呈现反弹态势。因市场risk on情绪,房地产板块7月总回报指数上涨2%,其中投资级和高收益均上涨2%。从收益率和利差水平来看,7月地产收益率和利差中枢分别收窄58bp和50bp,其中地产高收益板块中BB档和B档利差中枢分别收窄42bp和79bp,投资级A和BBB档利差中枢分别收窄28bp和24bp。截至7月底,房地产收益率中枢6.3%,已回到3月大跌前的水平。金融板块方面,中资金融美元债7月也继续反弹2%,1月以来累计上涨4%,收益率和利差中枢分别下行19bp和14bp。城投板块7月收益率和利差中枢也继续下行23bp和18bp,中资资金对城投板块支持力度较强。目前城投板块收益率中位数水平为4%,部分投资级发达地区城投平台较境内已出现负溢价。
后续来看,基准利率方面,短期而言,美债收益率大幅回升概率不大,甚至可能因为风险偏好下降而出现小幅回落。8月美债中长端供给压力有所抬升,但幅度有限,从需求端来看,美联储有能力消化相当一部分,其余的部分市场也有能力消化。进入8月份,全球金融市场的波动率可能会开始上升。主因是不确定性事件会有所增加,包括中美摩擦、全球疫情发展、美国第二轮财政刺激进展和美国总统大选。考虑到风险偏好可能会出现回落,美国国债不太可能单纯因为供给增加而出现很明显的利率上升。比如美国10年国债收益率回升20bp以上的概率较低。而且市场也在预期美联储有可能在9月份或者年内的议息会议上祭出收益率曲线控制框架。因此,即使美国国债收益率因为供给增加,10年期国债收益率向上看最多也不会超过0.7%。但很有可能收益率不会出现明显上升,甚至可能因为风险偏好下降而出现小幅回落,向下看,美国10年国债收益率有可能未来几个月触及0.4%。
中资美元债方面,我们认为,由于美联储继续维持宽松姿态,短期流动性可能保持宽裕,资金或将继续追逐相对溢价,但考虑到中美关系、美国大选等不确定性,市场的波动性也将提升,风险偏好可能出现反复。策略上,推荐以相对价值和套息策略为主,投资者可根据自身风险偏好和资金性质在投资级杠杆套息、长久期利率对冲和高收益短久期择券策略中选择其一。对于投资级,目前BBB大档4年以内期限曲线整体已较为平坦,5年及以上期限还存在一定相对价值空间,如果负债端偏长或者风格相对激进的投资者,可以考虑适度的部分拉长久期进行配置,不过建议对基准利率做一定的对冲;对于负债端偏短或偏保守的投资者,可以采取中短久期套息加杠杆策略增强收益;对于高收益板块,目前相对高评级短久期的个券经过此前大幅上涨后溢价空间已较窄,长久期或低评级个券整体还存在一定溢价空间,考虑到信用风险难以显著下降,信用下沉需保持谨慎,我们较为推荐投资者在保证自身组合安全边际的基础上,在中高评级主体中进行一定择券,这当中仍有一部分市场存在一定争议的个券,但久期/杠杆与信用下沉尽量不同时获取。行业板块上,我们建议关注业务主要集中在国内、经营不受疫情持续影响或融资渠道相对良好的板块,例如金融、城投、地产和工业中电力等行业,在规避掉其中资质较弱的主体基础上进行遴选,对于经营受疫情和国内外经济持续影响的、历史刚性债务负担较重的或融资渠道已出现部分问题的行业板块如能源类企业总体建议谨慎,考虑到中美关系近期集中在软件及硬件行业且有一定扩大态势,TMT行业波动性后续可能将继续提升,需关注利差走扩风险,如果出现大幅调整,也可以关注其中的交易机会。
一级市场:金融地产发行提速,成本降至3 月以前
自3-4月因市场波动导致发行量出现明显下降后,随着流动性和估值的恢复,5月以来一级新发逐渐回暖,7月中资美元债发行量总计约235亿美元,较6月环比继续提高12%,净增量提高11%,7月新发总量和净增量已经超过2月水平。(1)从发行评级来看,3-7月各月投资级发行量占比分别达51%、72%、77%、60%和62%,维持较高水平,一方面与投资级绝对收益率水平较低、发行成本已明显低于境内有关,同时也与投资级在本轮下跌中波动相对较小,在流动性逐渐恢复、杠杆息差有吸引力的情况下需求也边际提升有关。(2)行业分布上,7月房地产、城投、金融和其他行业发行量占比分别为33%、2%、42%和23%,金融和地产新发占主导。与6月相比,金融和地产新发占比分别提高9个百分点和7个百分点,而城投和其他行业发行量占比分别降低5个百分点和11个百分点。
地产发行量环比继续提升,新发期限拉长、融资成本下降:7月地产美元债发行与净增分别为78亿美元和54亿美元,与6月相比发行和净增分别提升43%和45%。从评级结构来看,7月新发/增发地产债券中投资级、高收益和无评级占比分别为17%、68%和15%,总体以高收益为主,平均认购倍数接近6倍,市场认购需求持续较高。融资成本和期限方面,7月加权平均发行期限由6月的2.8年拉长至4.2年,部分地产商如世茂、碧桂园、融创、旭辉等开始尝试发行5年及以上期限新债,而全月新发的加权平均融资利率较6月下降42bp至7.57%。以同一发行人融资利率来看,融信中国6月底增发3.5年期债券,发行价6.9%,而7月底公司新发4年期债券,发行价已降至6.75%。与节前相比,部分优质主体新发成本已低于1月发行水平,例如碧桂园7月新发10NC5年期新债的发行利率为4.8%,已低于1月初公司发行同样期限新债的发行利率5.625%。不过结构性的分化仍存,对于资质较弱的单B或者无评级主体,发行期限仍偏短,而融资成本基本在9%以上水平。
城投发行量下降,净增量再度转负:7月城投美元债发行与净增量分别为4.4亿美元和-6.1亿美元,发行量较上月环比下降71%,净增量再度转负,与去年同期相比发行量也下降76%。新发主体仅3个,其中银川通联和湖州城投均为投资级主体,因投资级发达地区城投平台较为稀缺,湖州城投获得市场较大追捧,认购倍数达15倍,3年期发行价仅3.15%,也低于其境内债估值水平。
金融新发占比较高:7月金融新发约98亿美元,较6月环比提高44%,较去年同期提高约85%。其中,银行发行9支新债,发行量约54亿美元,占比55%,包括1支AT1、4支浮息债和4支普通债。同时,交银金租、建信金租和华融金租也均发行新债,发行总额16亿美元。其他新发主体包括杭州金投、招银国际控股、工银国际控股、中信建投证券等。总体来看,因基准利率已大幅下行同时资金面Libor利率也维持低位,金融板块新发融资成本较低,平均认购倍数达4.3倍,认购需求也较为旺盛。
7月新债上市后表现不一,部分个券上市首日出现破发。从新债上市首日表现来看,本月新债上市后收益率表现不一,世茂、融创、绿城、杭金投、湖州城投、国电、国网等上市首日收益率较发行价继续下行,但佳兆业、荣盛、绿地、旭辉、华侨城、山东能源等新债上市后则出现破发情况,收益率较发行价上行。具体表现如下:
AT1的前世今生
一、AT1定义与条款解读
AT1(Additional Tier 1)为其他一级资本补充工具,偿付顺序在存款、一般债权人和次级债务之后,在普通股之前。根据巴塞尔协议Ⅲ框架,银行的监管资本分为核心一级资本、其他一级资本和二级资本,其中核心一级资本包括普通股、留存收益、资本公积等;其他一级资本指银行发行的满足其他一级资本标准的工具、发行其他一级资本工具产生的股本盈余,这类工具主要包括优先股、无固定期限资本债券;二级资本包括银行发行的满足二级资本标准的工具、发行二级资本工具产生的股本盈余,这类工具主要为次级债(2012年以前)和二级资本债(2012年以后)。
根据巴塞尔协议Ⅲ,对于计入其他一级资本的工具,需满足下列条件:(1)发行且实缴的;(2)受偿顺序列在存款人、一般债权人和银行的次级债务之后;(3)未被发行人或发行人相关实体担保以使其优先级提升;(4)永久性,没有到期日、利率跳升机制及其他赎回激励;(5)发行至少5年后方可由发行银行赎回,且行使赎回权需监管批准,同时需满足以下条件:用同等或更高质量的资本替换赎回的资本工具,或者银行行权后资本水平仍远高于最低资本要求;(6)分红或派息自由,有随时取消的自主权且不构成违约事件;(7)如果该类资本要在会计上被确认为负债,则必须具有本金参与吸收损失的机制,即在触发条件下转股或减记。
近年,为解决银行资本充足率不足的问题,监管陆续出台政策鼓励二级资本债、优先股、无固定期限资本债券等资本补充工具的发行。2012年原证监会出台了《商业银行资本管理办法(试行)》和《关于商业银行资本工具创新的指导意见》,为我国商业银行发行资本工具奠定了制度基础。此后,商业银行陆续推出二级资本债、优先股。2018年2月,中国人民银行(2018)第3号公告提出,切实提高银行业金融机构资本的损失吸收能力,鼓励银行业金融机构发行具有创新损失吸收机制或触发事件的新型资本补充债券。2018年3月,银监会联合央行、证监会、保监会、国家外汇管理局发布了《关于进一步支持商业银行资本工具创新的意见》,指出将推动修改有关法律法规,研究完善配套规则,为商业银行发行无固定期限资本债券、转股型二级资本债券、含定期转股条款资本债券和总损失吸收能力债务工具等资本工具创造有利条件。2019 年1月28日财政部印发《永续债相关会计处理的规定》对永续债的股债性认定进行了更明确的说明。2019年11月29日,中国银保监会印发《关于商业银行资本工具创新的指导意见(修订)》,根据会计分类的不同调整其他一级资本工具触发条件,明确各类资本工具的损失吸收顺序,也为银行资本工具的处置提供了法规依据。考虑到银行资本补充需求的提升、监管政策的支持以及境外较低的收益率,我们认为银行境外资本补充工具发行需求可能也将随之提升。
目前中资境外AT1主要遵循银监会《商业银行资本管理办法(试行)》和证监会《优先股试点管理办法》,发行前通常需经过银监会和证监会批准。根据银监会《商业银行资本管理办法(试行)》,AT1需满足补充其他一级资本工具的要求,与巴塞尔协议框架内容基本一致,包括:受偿顺序在存款人、一般债权人和银行次级债务之后;永久性,没有到期日、利率跳升机制及其他赎回激励;至少五年后方可赎回,且赎回需银监会批准等。根据证监会《优先股试点管理办法》,上市公司公开发行优先股需满足内部控制制度健全、上市公司最近三个会计年度应当连续盈利等条件。
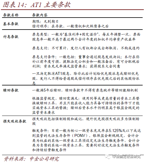
从AT1条款来看,主要需关注的条款包括:付息条款、赎回条款和损失吸收条款。具体而言:
付息条款:(1)票息类型:一般为“基准利率+固定溢价”,每五年调整一次,票面股息率一般不高于最近两个会计年度的加权平均净资产收益率;(2)票息支付:不可累计,发行人有权部分或全部取消,不构成违约;(3)票息支付条件:董事会通过股息发放决议;本行在弥补以前年度亏损、提取法定公积金和一般准备后,有可分配税后利润;资本充足率满足监管要求(即正常时期系统重要性银行资本充足率、一级资本充足率和核心一级资本充足率应分别不低于11.5%、9.5%和8.5%,非系统重要性银行应分别不低于10.5%、8.5%和7.5%);获得股东大会同意;(4)票息制动:一旦决定取消AT1股息,除非此后计划给优先股派息或赎回优先股,发行人不得给普通股或偿付顺序在优先股之后的其他股份派息。
赎回条款:一般满5年后赎回,赎回条款中不得有票息跳升等赎回激励机制;根据监管规定,赎回需满足:使用同等或更高质量的资本工具替换被赎回工具,并且只能在收入能力具备可持续性的条件下才能实施资本工具的替换;赎回后资本水平仍明显高于银监会规定的监管资本要求。
损失吸收条款:损失吸收包括强制转股和减记,境外AT1损失吸收多为强制转股;损失吸收触发条件:目前一般为核心一级资本充足率在5.125%及以下或达到监管的无法生存条件(PONV)。银保监会新规规定,会计分类为权益的其他一级资本工具须设定无法生存触发条件,会计分类为负债的其他一级资本工具,需要同时设定无法生存触发条件和持续经营触发条件。
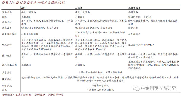
与其他类型资本工具比较来看,AT1补充其他一级资本,条款上更接近优先股。(1)AT1与二级资本债区别包括:AT1补充其他一级资本,二级资本债补充二级资本;AT1无到期日,而二级资本债有固定期限,至少5年;AT1偿还顺序在二级资本债之后;AT1未触发减记条件无需减记,二级资本债在到期前5年按100%、80%、60%、40%和20%比例逐年减记等;(2)AT1与永续债区别:主要在于损失吸收条款上,如果发生强制触发事件,AT1可以强制转股或减记,多数为转股,而银行永续债基本为减记,我国一般为永久性减记,即便恢复到触发条件以上的水平也不能补记;(3)AT1与优先股区别包括:AT1与优先股资本补充属性一致,但损失吸收上优先股为强制转股,AT1可转股亦可减记,多数为转股;AT1是用于补充其他一级资本的债务工具总称,可在OTC债券市场流通;优先股是相对普通股而言的,更具股性,可在股票市场流通。
以邮储银行AT1为例,条款设置具体为:(1)期限:无到期日,首个赎回日为2022年9月27日;(2)票息设置:首个赎回日之前票息为4.5%/年,每五年重置为“彼时基准利率+固定溢价2.634%”;(3)票息支付条件包括:董事会通过股息发放决议;本行有可分配税后利润;资本充足率满足监管要求;(4)转股条款:当触发事件发生,在取得监管同意但无须持有人同意的情况下,取消截至转换日(包括转换日)应计未支付的任何股息;不可撤回且强制性地全部或部分转换为等于AT1持有的损失吸收额(按固定汇率为1.00美元兑7.7672港元)除以有效转换价得到的H股总数。其中,AT1触发事件指核心一级资本充足率在5.125%及以下;损失吸收额指的是当发生AT1触发事件,在转股/减记情形下能使得银行核心一级资本充足率回到5.125%以上的部分转股额,或全部转股/减记亦无法使得银行核心一级资本充足率回到5.125%以上的全部损失吸收额,或发生无法经营情形下的全部损失吸收额;(5)赎回条款:满5年后进入赎回期,赎回条款中不得有票息跳升等赎回激励机制;赎回需使用同等或更高质量的资本工具替换被赎回工具、收入具备可持续性、赎回后资本水平仍明显高于监管要求。
对于投资者来说,AT1主要风险(股性)体现在不付息、发生损失吸收(转股/减记)和不赎回风险。截至目前,中资境外银行AT1尚未发生转股/减记和不赎回情况,而锦州银行为第一例不付息案例。2019年9月,锦州银行因相关资本充足率并未满足监管要求,董事会建议取消AT1股息,成为第一家取消发放股息的中资银行境外AT1。2018年锦州银行资本充足率、一级资本充足率和核心一级资本充足率分别为9.12%、7.43%和6.07%,而根据监管要求,商业银行资本充足率、一级资本充足率和核心一级资本充足率在2018年底须分别达到10.5%、8.5%和7.5%,锦州银行这三项指标均未达标。考虑到银行资产质量和资本补充承压,后续不排除部分银行可能出现取消付息或转股/减记情况。赎回风险方面,中资境外AT1最早于2014年开始发行,2019年开始将陆续进入赎回期,目前进入赎回期的以大行AT1为主,尚未发生未赎回情况。不过从海外市场来看,亦存在部分国外银行延期赎回AT1情形,例如2019年2月西班牙桑坦德银行(Banco Santander)宣布暂不行使其15亿欧元的AT1赎回权,也一定程度引发投资者对AT1延期赎回的担忧。按照巴塞尔协议III框架和我国《商业银行资本管理办法》,银行一级资本工具不能设置利息跳升条款,不赎回的惩罚机制较弱。如果发行成本较低,同时处在利率上行周期中,银行不赎回的动力可能增加,但是否选择赎回也会基于资本市场声誉等其他因素考量。大中型银行整体违约风险较一般企业低,由于缺乏偿付能力选择延期的可能性相对较小,但在宏观经济走弱和监管加强的大背景下,资本金欠缺、流动性紧张、风控能力偏弱的中小银行仍不排除选择相关资本工具延期的可能性,在实际投资中仍需具体分析发行银行的信用资质。
二、AT1历史发行情况
AT1自2014年境外发行以来,截至目前,中资银行共发行39支以美元计价的AT1债券,发行金额共计473.5亿美元,目前存续34支,存续金额411.6亿美元,约占全部中资美元债存续金额的5%。
从历史年度来看:(1)2014年中行香港、工行、中信银行等首次在境外发行AT1,其中美元AT1债券5支共38亿美元,发行人包括工行、中信银行、永隆银行和创兴银行。(2)2015年虽仅有3支中资美元AT1发行,但发行金额较2014年增加超过50%,主要因为建设银行和交通银行分别在当年完成30.5亿美元和24.5亿美元AT1债券发行,同时加权票面利率也有明显下行。(3)2016年虽有民生银行和工银亚洲参与发行,但受当年海外银行风险事件影响,境外市场对AT1品种需求有所下滑,导致当年仅4支中资美元AT1发行共计38.3亿美元。(4)2017年在市场收益率较为平稳的环境下,加之银行资本补充需求提升,尤其中小行融资工具有限同时资本补充压力较大,因此当年中资美元AT1发行量井喷,全年发行达到13支共183.8亿美元,为历史年度最高水平,其中城商行发行量快速上升。(5)2018年市场收益率上行、同时境外债券审批监管趋严,使得当年发行量总体下降,城商行方面仅有中原银行一支城商行AT1发行。(6)2019年发行量再度下滑,且随着境内包商银行信用事件及锦州银行取消AT1股息事件,加权票面利率呈上升趋势。(7)2020年以来,截至目前的AT1发行量已超过2019年全年,包括交通银行、中行和建行在内的大型商业银行发行共4支AT1债券,发行金额41.2亿美元,加权票面利率3.7%,与基准利率大幅下行且发行主体均是信用资质较好的国有大型商业银行有关。
总结来看,境外AT1发行规模主要与监管放松(品种创新)、银行资本补充压力(2017年以来明显增加)、风险偏好导致的需求变化(相关风险事件)、境内外融资成本差异以及境内可替代品种融资难度有关。后续看,目前中资美元债投资级融资成本略低于境内且融资更加市场化,加之美联储宽松政策前提下投资者杠杆需求恢复,后续投资级供需可能两旺。而部分港股上市中小行AT1发行人融资意愿较强,一方面由于中小行资本补充压力更大,另一方面包商事件后境内投资者对于中小行风险偏好未有显著提升,不过最终发行情况也取决于投资者风险偏好恢复情况及是否会有新的信用事件对于风险偏好造成扰动。
三、AT1收益率走势
以中资美元AT1为样本,取样本内个券赎回收益率的中位数绘制AT1收益率中值的历史走势。从历史收益率走势来看,AT1出现较大波动的时期和影响因素包括:
(1)海外银行风险暴露的连锁反应:2016年2月,德意志银行公布其2015年盈利大幅亏损68亿欧元,市场担忧德银可能无法按时足额偿付相关债务,使得德意志银行股债双双下挫,并带来欧洲银行业全面大跌和全球范围的银行AT1类债券的抛售。受此影响,AT1板块的市场风险偏好明显下降,带动中资美元AT1收益率也出现上升,2016年2月中旬的中枢赎回收益率较1月底抬升近100bp,其中交通银行、工商银行AT1的赎回收益率上升至5.5%~6%,中信银行AT1赎回收益率上升至6.4%。不过由于中资银行自身偿债能力并未出现恶化,板块的下跌主要受海外风险带动而形成的抛售,因此收益率经过短暂的快速上行后,在2016年3月中上旬就基本回到调整前的水平。
(2)美元加息周期或美元流动性较为紧张带动板块收益率上行:中资美元AT1隶属于离岸美元投资品种之一,本身受美元流动性影响较大,同时AT1是杠杆投资和结构性产品的重要投资领域,对美元流动性和美元融资成本更为敏感。在加息预期或美元荒/美元融资成本大幅抬升的情况下,可能出现被动去杠杆导致板块的加速下跌。例如,2015年随着QE的结束,上半年美联储议息会议释放鹰派信号,使得市场对于利率上行和年内两次加息的预期愈加强烈,中资投资级美元债跟随美债收益率上升,AT1板块收益率也同方向变动。2016年下半年,由于美国靓丽的经济数据表现(包括工业产出、非农就业、通胀),加息预期逐渐升温,当年11月9日,特朗普当选美国总统提升通胀及经济增长预期,全球风险资产普涨,避险资产下跌,10年期美债收益率跳涨,随后美联储于12月加息,AT1板块赎回收益率在2016年下半年尤其四季度也整体上升80bp。2018年美联储处于加息周期,资金利率整体抬升,其中3个月Libor全年上行110bp,中资美元债市场收益率整体上行,在债券价格下跌同时杠杆成本又大幅上升的情况下,一旦杠杆成本无法覆盖收益率则可能出现被动去杠杆风险,由于此前AT1投资杠杆水平偏高,也导致其加速下跌。从2018年全年来看,中资AT1中枢赎回收益率较2017年底上行200bp,直到2019年初美联储重回降息通道AT1板块收益率才开始逐渐下降。再例如,今年3月美元流动性危机时期,中资美元AT1也出现快速下跌,收益率中枢最高抬升至6%,较1月底上行131bp,其中流动性较好的大行AT1如邮储AT1赎回收益率在3月中下旬达到6%左右水平、中行香港AT1赎回收益率最高达6.7%。此后随着流动性的逐渐恢复,收益率则渐回下行通道。
(3)中资银行信用风险提升带来市场波动:近年部分中小行信用风险逐渐暴露,也带动境外AT1出现波动。例如,2019年包商事件打破银行“刚兑”信仰,受此影响中资境外AT1收益率中枢上行约22bp,不过分化较为明显,国有大行AT1波幅较小基本不受影响,其次为股份制银行,收益率有所波动,跌幅较大的为地方城商行,如锦州银行、徽商银行、郑州银行等,收益率分别抬升至21%、8%和9%。2019年9月,锦州银行取消AT1付息,成为第一家取消发放股息的中资银行境外AT1,锦州银行AT1价格因此大幅下挫超过20pt,并带动城商行AT1价格整体下跌。
总体来看,中资美元AT1的收益率对资金面、市场风险偏好和银行板块信用风险较为敏感。因AT1是杠杆投资和结构性产品的重要投资领域,在杠杆较高叠加资金面紧张的环境下,AT1较易出现波动。同时,随着经济的下行、疫情给实体经济带来的压力,我们认为银行资产质量可能承压、资本压力也将有所提升,尤其近年地方中小行风险逐渐暴露,对银行资质的把握也日渐重要。对于大行AT1而言,因其信用资质和流动性较好,对资金面风险可能更为敏感,在波动市下往往也能有较好的交易机会,而中小行AT1流动性整体不及大行AT1,因此需要额外的流动性溢价,且对信用风险也较为敏感。后续看,考虑到资金面较长时间相对稳定,投资级AT1收益率大概率延续稳定或小幅下行。而中小行由于资产质量等问题,后续分化可能加大。
四、AT1信用资质
目前中资美元AT1发行人包括四大行、股份制银行和城商行。如前所述,随着包商事件和锦州银行取消AT1股息事件,不同主体间利差分化逐渐加大,我们认为,考虑到银行资产质量后续可能继续承压,我们认为分化趋势可能仍将持续。我们将主要中资银行资本充足率、贷款质量等指标列示如下,可以看到,截止2019年底,城商行中郑州银行、中原银行和锦州银行不良率分别为2.37%、2.23%和7.7%,均超过2%,这当中郑州银行和锦州银行核心一级资本率均已低于8%,此外青岛银行、中原银行和锦州银行正常类贷款比例低于95%,可能值得关注。在实际操作过程中还需结合当前收益率水平、相对价值、个券流动性和弹性进行综合考虑,我们将目前主要中资美元AT1个券的收益率也列示如图表24,供投资者参考。
注
本文所引为报告部分内容,报告原文请见2020年8月12日中金固定收益研究发表的研究报告。