新浪财经

【开源食饮】新乳业(002946.SZ):外延并购与内生增长并进,稳步自西南向外开拓——公司首次覆盖报告

新浪财经

关注

来源:宇光看食饮

核心观点

新乳业内生增长与外延并购并进,首次覆盖给予“增持”投资评

新乳业坚持“鲜战略”,采用可复制的“1+N”模式,一方面可通过并购获得外延增长,另一方面可通过优秀的整合能力改善被并企业效益获得内生增长。往长期看,内生增长与外延并购并进,模式可复制性强的新乳业业绩有望持续增长,预计2020-2022年公司归母净利分别为2.8亿、3.5亿、4.5亿,EPS分别0.33、0.41、0.52元,当前股价对应PE分别为71、57、45倍,首次覆盖给予“增持”投资评级。

低温奶量价齐升,市场发展潜力大

2015来,低温鲜奶、低温酸奶市场规模增速高于行业整体,低温乳制品快速崛起。低温奶由于保质期短,受奶源、运输、消费习惯限制较大。随着冷链运输系统不断完善、消费者对低温奶认知度提升,低温奶未来仍有较大发展空间。目前低温奶行业呈区域割据格局,尚未出现全国性龙头。各乳制品企业主要通过战略合作、兼并收购扩大市场份额,未来行业集中度将进一步提升。

司供应链、终端掌控能力强,产品、品牌优势明显

新乳业具备深厚护城河:(1)产品:立足“鲜战略”,专注发展低温奶,产品结构持续升级,推新速度较快;(2)形成优质产业链:公司上游优质牧场资源丰富,奶源自给率不断提升;与集团已初步完成全国布局的冷链公司合作,协同效应强;直销与经销模式并行,采用高效信息系统掌控供应链、渠道、终端情况,渠道管控力强;(3)品牌:采取母品牌+区域品牌策略,用区域品牌打造深度,全国品牌打造广度,多元化营销持续提升品牌力。

并购整合能力强,持续外延并购发展,产能释放为内生增长提供支撑

公司兼并收购经验丰富,通过总结第一阶段并购经验,目前已形成“1+N”的并购方法论。通过新乳业在团队搭建、公司治理、团队培训等方面的成熟经验为并购企业赋能,提高资源整合效益。未来公司一方面会通过兼并收购战略继续稳步推动全国化布局;另一方面产能陆续释放可为内生增长提供支撑,公司业绩可持续增长。

风险提示:食品安全事件、原材料价格波动风险、宏观经济风险。

1.立足“鲜战略”,构建城市型乳企联合舰队

公司重点发展低温乳制品,构建城市型乳企联合舰队。新希望乳业控股于2006年成立,于2019年上市,主营业务为乳制品及含乳饮料的研发、生产和销售。公司于2002年正式涉足乳制品行业,通过并购重组地方优质乳企实现扩张。经过近10年的探索与总结,公司形成了独特的“1+N”的发展模式及较强的投后管理能力。同时,2010年公司确定“鲜战略”作为公司核心战略,重点布局、着重发展低温乳制品,构建城市型乳企联合舰队,公司业务规模逐步扩大。

新乳业管理层与股东利益高度一致。刘永好和刘畅父女为公司的共同实际控制人,刘畅女士通过Universal Dairy Limited持有公司65.6%的股份,刘永好先生通过新希望投资集团有限公司持有公司15.7%的股份。西藏新之望创业投资有限公司、苏州惠风投资企业及杭州金色衣谷投资管理合伙企业主要由新乳业高管及被收购企业的高管持股,因此公司管理层持股比例较高,管理层与股东利益高度一致。

公司营业收入稳定增长,液体乳为主要收入来源。公司业务规模不断扩张,营收呈现稳定增长态势,2019年营收同比增长14.1%至56.8亿元。公司2015年转让了与主营业务相关性较小的华西国兴置业等 7家子公司,产生投资收益2.49亿元,使得2015年公司净利达3亿元。2019年公司净利增速低于营收增速主因:(1)原料奶价格上涨导致成本增加;(2)为了持续提升品牌影响力,2019年公司增加了品牌和营销方面的投入。液体乳为公司的收入和利润主要来源,2019年液体乳营收占比高达95.3%,毛利占比高达96.6%。

2.低温乳制品规模快速增长,行业竞争激烈

2.1、乳制品行业稳步增长,低温乳制品快速崛起

乳制品行业规模稳步增长。2005年以来,中国乳制品行业规模快速增长,2006年行业增速高达15.9%。2008年受三聚氰胺事件影响,乳制品行业增速自2007年的13.9%下滑至2008年的5.9%。随后,行业逐渐复苏,2009年-2014年行业CAGR达14.4%。乳制品行业一直稳步增长主因:(1)国家出台相应政策,规范和鼓励乳制品行业的发展,如《全国奶业发展规划(2016-2020年)》、《关于推进奶业振兴保障乳品质量安全的意见》等;(2)消费者的健康意识提升,对乳制品的营养价值认知度增加;(3)乳制品企业渠道下沉,可提供更多产品至不同层级的城市。随着乳制品市场逐渐成熟,行业增速放缓,2019年乳制品行业增长5.2%至4196亿元。

低温鲜奶和低温酸奶行业快速崛起。根据Euromonitor分类,乳制品包括饮用奶、酸奶、奶酪、黄油等子行业。饮用奶子行业中包括调味乳、牛奶等,其中牛奶包括常温奶和低温鲜奶。低温乳制品受到越来越多消费者喜爱,市场规模快速增长。根据中国产业信息网数据,低温鲜奶市场规模由2015年的234亿元增长至2019年的343亿元,2015-2019年CAGR达8%。低温酸奶及低温鲜奶市场规模增速均高于行业整体增速。根据Euromonitor,低温鲜奶占牛奶销售额比例也快速提升,自2014年的21.6%提升至2019年的26.7%。

常温奶更易下沉扩张,低温奶发展限制因素较多。中国地大物博,不同层级城市居民消费水平、消费习惯、冷链建设水平等存有较大区别。常温奶具有保质期较长、采用利乐包易运输且运输范围广、饮奶温度符合传统热食饮食习惯等特点,比较适宜下沉至低线城市,在冷链发展不成熟、人们乳制品饮食结构较为单一时更容易快速扩张。而低温奶发展限制因素较多:

(1)奶源限制:低温奶采用的是巴氏杀菌技术,一般保质期短至5-15天,对原奶品质要求较高。故低温奶的奶源需要靠近加工地和消费地。但我国奶源分布不均匀,主要牧场分布在北方区域如内蒙古、黑龙江等,但低温奶主要消费区域在经济较为发达的南方区域。上游奶源资源分布不均匀限制低温奶发展。

(2)运输限制:低温奶通常运输半径仅为100-150公里,需要全程控制在2-6℃冷链运输,配送频次较高,要求低温乳制品企业有较强的供应链管理能力。但目前我国冷链发展尚不完善,全国冷库分配不均匀,华南及华东等经济发达区域冷库资源较为丰富,而北方区域冷库资源较为短缺。

(3)消费习惯限制:中国饮食习惯以热食为主,常温奶符合中国“热”的饮食文化。中国消费者乳制品消费结构较为单一,人们对乳制品认知仍有较大提升空间。此外,低温奶由于存在地理限制,消费者通常会对当地低温奶品牌有更高的信任度和忠诚度。而低温奶由于保质期短,是高周转、低库存的运营模式,若消费频次和粘性低,则运输成本不经济、退货损耗高会降低企业盈利能力,低温奶企业较难快速扩张。

常温奶增速放缓,低温乳制品行业迎来发展机会。近年来随着常温奶行业体量增大,常温奶行业增速放缓。而低温乳制品行业逐渐迎来发展机会:(1)消费者更加注重健康,低温奶的营养价值显著高于常温奶,更符合消费者追求健康的需求;(2)冷链建设逐渐完善,我国冷藏车保有量从2008年3万辆增长至2019年的13.2万辆,冷库容量由2008年的850万吨增长至2019年的4600万吨。低温乳制品发展的限制因素仍存,但随着冷链运输系统不断完善、消费者对低温奶认知度提升,低温奶未来仍有较大发展空间。

2.2、低温奶市场竞争激烈,呈区域割据格局

多家乳制品企业进军低温奶市场,行业竞争不断加剧。近年来,随着消费升级以及国家对低温乳品的大力支持,越来越多乳企进军低温奶领域。(1)国内乳制品企业:2018年来,蒙牛乳业、伊利股份及君乐宝等国内乳企首次推出鲜奶产品:2018年1月,蒙牛乳业推出“新鲜严选”、“每日鲜语”及“新鲜工厂”三款鲜奶产品;2019年11月,君乐宝推出“悦鲜活”;2019年12月,伊利股份推出“金典鲜牛奶”、“牧场清晨鲜牛奶”和“伊利鲜牛奶”三款鲜奶产品。(2)国际乳制品企业:外资乳企也积极布局国内低温奶市场,如安佳在2019年4月推出首款采用中国本土奶源的自有品牌鲜奶“鲜牛乳”。随着越来越多企业进入,低温奶市场的竞争将进一步加剧。

低温奶行业目前尚未出现全国性龙头。受运输半径、奶源分布不均匀限制,目前我国低温奶行业尚未出现全国性的龙头。目前低温奶行业呈区域割据格局:(1)华东地区光明乳业为低温奶领域的龙头,低温鲜奶市占率达40%;(2)华南地区以卡士、燕塘和晨光为主;(3)西南地区以新乳业为主;(4)华北地区以伊利股份和蒙牛乳业为主,但三元股份作为北京市的老品牌,在奶源、物流配送上具有优势,低温鲜奶在北京市场上市占率排名第一。

低温奶行业壁垒强,呈区域割据格局。低温奶对上游牧场及工厂布局、奶源质量、冷链建设、销售半径、品牌影响力及忠诚度要求很高,壁垒强。低温奶区域性强,呈区域割据格局主因:(1)上游奶源布局难度较大,前期布局奶源及工厂投入较大;(2)低温奶需全程冷链运输;(3)区域和地方乳企品牌力强,消费者黏性和忠诚度高,并可及时根据消费者需求进行产品创新;(4)低温奶送奶入户等渠道壁垒强。因此地方性低温奶企业在自身区域基础良好,具备规模经济。但若自建牧场、工厂、冷链进行全国扩张,企业所需的投入大、周期长,初期资产回报率较低。

低温奶乳制品企业通过战略合作、兼并收购实现扩张,可快速扩大市场份额。受奶源、冷链及渠道影响,低温奶具有较强的区域性,仅靠内部资源扩张具有一定难度,因乳制品企业通过战略合作、兼并收购实现上下游资源整合,实现扩张。如新乳业于2019年收购了福州澳牛55%股权及现代牧业9.3%股权,于2020年收购宁夏夏进乳业母公司寰美乳业100%的股权;光明乳业于2019年与中卫市政府、宁夏农业投资集团签订战略合作协议,意将宁夏建设为世界级优质奶产业奶源供应基地;蒙牛乳业借助京东等渠道销售产品;恒天然与家乐福、盒马生鲜合作进而推出自有品牌低温奶。通过战略合作、兼并收购,乳企可扩大市场份额,未来行业集中度将进一步提升。

2.3、低温奶量价齐升,市场发展潜力大

低温奶行业量价齐升,量增为主要增长动力。我国低温奶行业正处于量价齐升阶段,其中量增为行业增长的主要动力。根据Euromonitor数据,2019年我国低温奶行业整体增11.6%至343.2亿元,其中量增6.5%至260万吨、均价增4.8%至13.2元/千克。

国低温奶均价与常温奶相近,但较日本等国家低。近年来常温奶从品类、包装、口味、蛋白质含量等方向上持续进行升级,均价逐渐提升,低温奶与常温奶间均价差距已不明显。根据Euromonitor数据,2019年中国常温奶、低温奶均价分别为12.8元/千克和13.2元/千克,二者价格相近。但与饮食习惯相近的发达国家如日本相比,我国低温奶均价仍较低,2019年日本的低温奶均价为18.5元/千克,为中国的1.45倍,中国低温奶均价提升仍有空间。

目前我国低温鲜奶消费量仍较低。我国低温鲜奶的消费量仍有很大提升空间:(1)从消费结构来看,目前我国消费结构中低温鲜奶占比显著低于发达国家。根据Euromonitor数据,2019年中国常温奶消费占比达73.3%,低温鲜奶消费占比约26.7%;而饮食习惯相近的日本2019年低温鲜奶消费占比高达98.3%。(2)从人均消费量来看,目前我国人均鲜奶消费量仍较低。根据Euromonitor数据,2019年中国人均鲜奶消费量为1.9千克/人,而日本、韩国、澳大利亚等人均鲜奶消费量分别为16.4千克/人、13.5千克/人、61.7千克/人。

低温奶消费量仍可持续提升,低温市场具备较大发展潜力。随着人们对低温奶的认知提升、国家政策大力支持,我国低温乳制品消费量仍有较大提升空间:(1)低温奶营养价值丰富,采用72-85℃巴氏杀菌,可以保留更多的对人体有益的活性物质如乳铁蛋白、免疫球IgG等,且保质期可以短至5-7天,符合人们对食品更高的健康和新鲜度的需求。随着人们对低温奶营养价值的认知度提升、饮食西化,低温奶仍可持续量增。

(2)国家政策支持,有助于低温奶市场发展。近年来,国家不断推出政策鼓励乳制品行业发展,如2018年6月国务院出台《推进奶业振兴保障乳品质量安全的意见》,鼓励乳企因地制宜地发展灭菌乳和巴氏杀菌乳等。奶业振兴意见出台后多地政府鼓励当地乳企进行规模化养殖,保障奶源供应进而促进低温奶市场的发展。在国家政策大力支持、消费者逐步加深对低温奶产品营养价值的认识及冷链运输不断扩容下,低温奶市场仍有较大的发展潜力。

3、供应链高效,渠道掌控力强,产品、品牌优势明显

3.1专注发展低温奶,产品结构不断优化

持续推行“鲜战略”,低温乳制品占比快速提升,拉升公司毛利率。新乳业于2002年开始进入乳制品行业,2010年提出“鲜战略”后重点发展低温乳制品,目前经营产品包括低温鲜奶、低温酸奶、低温调制乳、低温乳饮料、常温纯牛奶、常温乳饮料、常温调制乳、常温酸奶及奶粉等9大类。近年来公司低温乳制品发展较快:(1)低温乳制品占比持续提升,2014年占比约40%,2019年占比超60%,其中低温鲜奶占比由12.5%提升至约20%,低温酸奶占比由22.8%提升至约38%。(2)2019年低温鲜奶和低温酸奶均实现双位数增长,远高于常温奶及其他个位数的增速。公司低温乳制品定位中高端,毛利率较高,拉升公司整体毛利率至33.1%,未来公司将持续推行“鲜战略”,专注发展低温奶领域。

注重产品研发,产品营养价值、技术水平较高。新乳业建设了自有研发中心进行产品的独立开发,同时与新西兰皇家农科院、中国科学院、四川大学等科研院所及高校院校成立联合实验室进行产品开发。公司不断增加产品研发投入,2019年公司研发支出约7000万元,研发支出率为1.2%,高于同业光明乳业和三元股份。新乳业产品营养价值及技术水平较高,如一般巴氏奶是杀菌温度是85℃,而公司的“黄金24小时”是国内首家实现72℃杀菌生产的低温奶,活性物质保留量近60%,可保持鲜奶最高活性物质,其中免疫球蛋白G含量高达50%,有助于抗癌、抗氧化的乳铁蛋白含量达30%-40%。

出新速度较快,满足消费者差异化需求。公司新品推出速度快,产品创新度高,如:(1)2019年底公司推出初心减糖酸奶、活润低脂酸奶、味蕾游记等新品,在市场上取得了良好的反响;(2)2020年公司推出升级版活润晶球酸奶,采用3D包埋技术,将益生菌立体包埋在晶体球之中,使得益生菌能直达肠道而不被胃酸破坏,推动我国功能酸奶迈向新时代。公司不断开发新品以满足消费者个性化、多样化、健康化的消费需求。

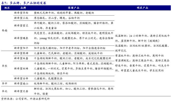
保留地方性乳企的优质产品,融入新乳业旗下明星产品。新乳业收购地方性乳企后会保留被收购方的品牌及优质产品,将众多公司产品根据产品定位、质量等方面进行整合,使得各个地方性乳企的产品有共同的质量标准,且各产品间能产生关联。此外,公司会导入新乳业整体产品营销策略和明星产品,如城市记忆系列酸奶、24小时鲜牛奶及活润酸奶等产品,协同本土品牌已有资源和当地消费者消费习惯差异化地推动产品落地。

3.2、形成优质乳业产业链,对供应链和终端掌控能力强

3.2.1积极布局上游牧场,保障奶源供应

公司上游牧场资源丰富,保障优质原奶供应。新乳业现有13个牧场,主要分布在西南和华东地区。公司牧场资源优质,其中7家取得良好农业规范认证,8家取得学生饮用奶的奶源基地认证,2家取得有机牧场认证,6家取得优质乳工程示范牧场认证。

奶源自给率提升,公司可控制上游原奶成本影响。上游奶源能较大程度地影响低温奶的产品质量及产品生产成本。新乳业自有奶源占比超20%,叠加现代牧业供应量后自有奶源占比约40-50%。公司自有奶源基本全为公司自用,可保障合理比例的可控奶源供应、较高的奶源品质、较高的牧场和工厂契合度以缩短运输距离。新乳业对自有牧场有完整的奶价定价机制,会通过原奶营养指标、理化指标等方式参考市场走势定价。未来原奶供需偏紧,仍处于上行周期,而新乳业奶源自给率持续提升、并持续进行产品结构升级、管理优化,对原奶成本管控力强,上游原奶成本对公司业绩的影响有限。

通过兼并收购及自建持续布局上游牧场。由于上游土地资源有限、建设规模化牧场成本较高,乳企建设牧场难度较大。公司一方面通过兼并收购在全国范围内布局牧场,如华西工厂在洪雅配套设有牧场;另一方面公司会根据战略需要在工厂周边配套建设牧场。自2019年上市以来,公司先后兼并收购了现代牧业、福州澳牛及夏进乳业。未来公司将持续采用并购战略获取优质奶源,扩大市场规模。新乳业未来将在甘肃永昌、宁夏海原和四川冕宁投资新建牧场,宁夏海原和甘肃永昌牧场预计可在2020年10月完工。

生产基地多位于核心城市,临近产品消费市场。公司现有16个生产基地,基本分布在昆明、成都、长沙、合肥、杭州及苏州等核心城市。生产基地多位于核心城市,临近消费市场,能够大幅减少低温产品从生产到终端的时间,保障低温产品的新鲜度。2019年公司整体产能利用率约84%,产销率约为100%。2019年安徽白帝新厂区建设项目完工,增加产能8.6万吨,目前产能利用率不到40%,往后将陆续投产。随着工厂产能陆续释放,新乳业在华东等区域竞争力可进一步提升。

3.2.2、与集团冷链物流公司合作,协同效应强

与集团下属冷链物流公司合作,冷链公司已基本完成全国布局。新希望集团旗下鲜生活冷链物流公司成立于2016年,核心业务包括仓对仓、仓对点的城市配送,客户涵盖新乳业、新希望六和、冷鲜产品企业及餐饮企业。鲜生活冷链物流公司旗下有40多家子公司,可配送超过12万家门店,覆盖全国5亿人。目前鲜生活冷链物流公司已基本完成全国布局,可供应超过28个核心城市及周边地区。

由集团子公司配送,协同效应明显新乳业冷链运输主要由新希望集团下的鲜生活冷链物流有限公司负责,主要提供城市配送和一些干线运输业务,负责从成品仓至直营奶站、商超和部分连锁店的运输服务,而小型便利店、学校等渠道由于网点众多、单店销售量小,新乳业选择与各地第三方物流合作。鲜生活冷链物流公司拥有近3000台冷链配送车辆,千余条冷链运输线路,覆盖全国28个省市及自治区,而新乳业属于城市型乳企,需要的运输服务距离较短,单次集中运输量大,鲜生活冷链物流有限公司在向销售终端配送时效率更高,按单位运价计算价格低。新乳业的价格与鲜生活的第三方客户价格相差20%左右。通过协同资源,新乳业在物流运输方面具有明显优势。

3.2.3、直销与经销并行,销售渠道多元化

直销与经销模式并行,毛利率稳定。新乳业销售模式包括直销模式和经销模式,两种模式占比较为均衡,均在50%左右。由于我国乡镇及城区的销售网络及冷链运输系统差别较大,公司在城区市场主要采用直销模式,在外埠市场主要采取经销模式。

(1)直销模式:公司直接与大型超市、连锁、教育局等渠道合作,客户包括家乐福、永辉超市、联华超市、红旗连锁等。此外,直销模式下也有极少部分送奶到户销售。直销模式的毛利率高于经销模式毛利率,主因:经销模式下公司给予经销商一定的利润空间方便经销商根据实际销售情况进行资源配置;直销模式中毛利率较高的低温产品占比较大。

(2)经销模式:公司经销模式采取买断式销售,先款后货,可保障资金流动性。新乳业与经销商一年一签经销合同,并对经销商有严格的管控制度,严控经销产品及品种、经销区域及渠道、窜货、不可代理或经销其他厂家同类产品等。公司也采取多种返利政策,包括月度返利、季度返利、年度返利、销售收入增量返利等,提高经销商积极性。随着经销商管理制度不断完善,经销模式下的毛利率不断提高,由2015年的26%提升至2019年的29%。

公司对终端的掌控能力较强。低温奶产品由于保质期短、配送频率高,要求企业对渠道和客户有较强的管控力,具备退损管控能力,且能快速把握、预测市场需求。新乳业具有高效的信息系统,可掌控供应链、客户、终端情况。如在市场终端监控上:(1)公司一线业务员每天拜访门店中会使用手机终端通,采用GPS定位每次门店拜访的地点和时间,并记录终端分销、库存、陈列等元素形成管理日报。(2)销售主管及销售经理在后台对业务员拜访情况进行巡检和点评。(3)设独立于销售部门的稽查部门根据终端陈列等标准监督市场终端表现情况并形成月度稽查报告。(4)销售职能部门会通过实地检查和手机系统检查结合的方式进行交叉检查。(5)公司高层领导可通过CRM系统了解各渠道、品类、终端的进销存情况。

销售渠道多元化,积极开拓新零售业务。新乳业拥有多元化的销售渠道,主要包括商超、连锁、团购和订奶入户四种渠道。公司成立新零售创新部,未来仍会积极探索新零售业务:

(1)以前订奶入户增订主要以线下增订为主,随着新零售发展,订奶入户渠道出现饿了么、本来生活等新的增订方式。新冠疫情后,许多消费者更接受产品直送至小区和家门口,也出现隔空交付、自取奶柜、小区物业集中取奶等方式,订奶入户渠道发展较快。公司未来在订奶入户渠道上会进一步多元化增订入口、提高交付方式和质量、自定时定点定向转化不定时不定点不定向配送,为消费者提供更优质的产品及服务。

(2)公司积极尝试开拓新零售业务,如与饿了么、盒马生鲜、淘鲜达等新零售企业合作;与社交电商每日一淘签署战略合作协议,推出定制产品超轻小昔;尝试社区拼团业务,与食享会、兴盛优选合作,并成为食享会2019年战略合作伙伴;通过“黑小优的茶”探索线下奶茶零售店模式等。

3.3、多品牌策略打造深度和广度,多元化营销提升品牌力

采取“母品牌+区域品牌”策略,打造深度和广度。地方低温奶品牌历史较为悠久,消费者认知度和忠诚度较高,因此公司采取区域品牌叠加母品牌的联合品牌战略,保留被收购企业的品牌,用区域品牌打造深度。但同时,新乳业也会抽离一些可以做大的品类进行整合,如:用24小时整合中高端鲜奶品类、初心整合少添加、零添加的酸奶品类、活润整合功能性酸奶等,用全国品牌打造广度。未来随着品类成长,消费者对公司的品牌认知可以自区域公司品牌转化到统一产品认知再到品类认知最后到统一品牌认知,实现全国品牌整合发展。

公司总部制定整体营销策略,子公司因地制宜进行区域化营销推广。一方面,新乳业总部会制定全国性的营销活动和整体营销策略,如统一包装和设计、和电视台合作等,推广和销售全国性的重点产品品类,指导子公司进行统一营销。另一方面,各子公司会在整体营销规划策略下因地制宜,结合本地的情况,进行区域化营销和推广。在总部统一整合规划下,公司品牌营销可规避内耗现象,更好地提升品牌势能。

持续举办有特色的品牌营销活动,品牌知名度不断提升。新乳业围绕鲜奶打造了一系列具有特色的品牌活动,通过线上线下结合的方式不断提高品牌影响力及知名度。目前公司拥有三大定期举办的品牌营销活动,分别为:“新鲜盛典”行业鲜奶论坛、食育乐园及牛奶粉丝节:

(1)“新鲜盛典”行业鲜奶论坛:把以鲜奶为主营业务的乳企聚集在一起,共同探讨行业发展前景,推动巴氏鲜奶成为引领中国乳制品的消费潮流,截至2019年已持续举办七届,每一届论坛均结合行业最新发展态势进行探讨,在低温奶行业具有一定影响力。

(2)食育乐园:为孩子们在牧场和牛奶工厂、社区、学校开展实景体验活动,通过娱乐的方式培育孩子们的健康意识,教会孩子们选择更营养的食物,养成健康的饮食习惯。线下定期开展的趣味主题活动系列包括“透明工厂游”、“发现营养的神秘旅程”、“黑小优的乐园PARTY”等,深受小朋友喜爱。

(3) 牛奶粉丝节:消费者可以通过参与线上线下的活动免费享受公司送出的福利,截至2019年粉丝节已连续举办六届。公司是首家举办大型粉丝节的乳品企业,粉丝节如今已成为了公司的年度品牌活动,是公司和消费者深度沟通的入口,有助于公司掌握最真实、最全面的消费需求,促进公司对产品的创新与研发。

公司拟持续投入品牌建设以提升品牌力,通过鲜活GO进行精准营销。2019年公司在A股上市后启动营销网络建设及品牌推广项目,将加大在重点地区的品牌推广,预计总投入达2.1亿元,其中营销网络建设为1.26亿元,品牌推广为0.82亿元。此外,公司推出全渠道会员价值管理平台鲜活GO,可实现精准触达、精准营销、精准服务、精准创新,持续增强公司品牌在重点区域的认知度和影响力,提升品牌粘性。

4.并购推动外延增长,产能释放助力内生增长

4.1、整合能力强,持续外延并购发展

新乳业并购发展经历两大阶段。公司自2002年开始通过并购进入乳制品行业,并购发展历史大致可以分为两大阶段:(1)成立初期到2015年:大量并购地方乳制品企业。2002年-2010年期间由于公司并购策略尚不成熟,企业持续亏损。(2)2015年以后:公司总结第一阶段并购经验,形成并购方法论。第二轮收购整合效果较好,搭建了“1+N”的并购模式,企业整体业务持续增长。

第一并购阶段公司投后管理能力相对较差,持续亏损。2001年,新希望集团旗下上市公司新希望六和通过控股四川本地乳企阳坪乳业开始进军乳制品行业。2002年,公司并购四川华西、昆明雪兰、杭州双峰、河北天香、邓川蝶泉等国内多家区域型乳企。2015年以前,新希望控股的乳制品企业集中于两个地区,一个是以巴蜀、云南为主的西南地区,另外一个是集中于沿渤海、黄海线。在这一早期摸索阶段,公司陷入持续亏损的困境:公司从2002年开始至2007年的乳业投资中承担了总共近6000万元的投资亏损。该阶段投资效益较差主因:(1)早期中国乳制品人均消费量较低,消费结构以常温奶为主,对低温奶认知度低;(2)公司收购的多为老牌区域型的国有乳企,体制较为僵化;(3)收购企业散布在全国各地,而公司并购战略尚不清晰,无法为被并购企业赋能,并购后规模效应及协同效应不明显。

集团新总裁上任确立发展新战略。2010年席刚先生担任新乳业总裁后,对于团队、企业战略以及公司治理都做出了相应调整。席刚先生对11个子公司总经理进行调整,建立了年轻化的管理团队;确立了以低温、新鲜为主要方向的“鲜战略”;为了进一步优化团队以及公司治理,建立了较为完善的激励机制。经过调整后,新乳业步入快速发展的时期。公司自2010年开始盈利,2013年时多数子公司已经扭亏为盈。

采用“1+N”的并购模式,公司营收稳步增长在第二阶段,新乳业走出了一条别有特色的区域乳企“1+N”的并购模式。这一模式可打破低温奶的区域属性,更为高效且具备可复制性。并购整合后,新乳业选择尽量保留被收购公司的原团队、原有品牌、渠道等优势,并会利用新乳业本身在团队搭建、公司治理、团队培训等方面的成熟经验为并购企业赋能,提高资源整合效益。

第二并购阶段新乳业整合能力强,子公司业绩明显改善。湖南南山是湖南本地集生产、加工、销售和科研为一体的湖南省重点农产品加工龙头现代化乳制品生产企业,新乳业为战略布局华南地区市场收购了湖南南山60%的股权。得益于新乳业的赋能以及并购整合的协同效应,湖南南山2019年营业收入增速达44%,亏损逐渐缩小并在2019年成功扭亏为盈。

4.2、产能陆续释放,逐步布局全国

深耕西南,逐步布局全国。新乳业的第二轮并购主要布局在之前尚未布局或布局较少的空白市场。公司深耕西南地区,加速布局华东及华北地区,以西南逐步向全国扩张。公司目前:(1)西南地区主要包含四川乳业、昆明雪兰和云南蝶泉等知名地方性品牌,2019年西南地区实现营收31.9亿元,占总营收的56%;(2)华东地区主要拥有安徽白帝、杭州双峰和苏州双喜等知名本土品牌,2019年华东地区实现营收14亿元,同比增长20%,增长迅速。为了满足华东地区销售量高速增长的需求,公司于2019年开启安徽白帝新厂区建设项目,未来公司将重点布局华东地区;(3)华北地区主要收购了河北天香等品牌,2019年华北地区实现营收6.1亿元,占总营收的11%。此外,2020年5月,公司收购西北龙头乳企夏进乳业母公司寰美乳业,进一步拓展西北地区的业务。未来新乳业仍会通过兼并收购战略继续稳步推动全国化布局。

产能稳步增长,产销率较高。新乳业产能稳步增长,自2015年的51万吨增至2017年的61.8万吨。其中低温乳制品产能增长迅速,2016、2017年增速分别为27.21%和14.48%。低温乳制品产能占比自2015年的38%提升至2018H1的45%。公司产销率较高,2015年至2018H1公司常温奶产销率保持在99%以上,低温奶产销率保持在97%以上。

并购、自建并行进一步增加产能,助力公司全国化布局。新乳业投资5.7亿,于2015年年底完成了对四川乳业厂区的搬迁,建成西南地区最大的单体透明化低温乳品工厂,年产能近20万吨,其产品辐射整个四川及西南地区。2019年新乳业发行股票用于安徽新希望白帝乳业有限公司搬迁扩建项目,项目于2019年3月完成投产,预计年产能为8.6万吨,达产期为3年。2020年收购夏进乳业,预计将为公司带来34万吨产能。

5.盈利预测与投资建议

我们预计新乳业2020年营业收入增速约14.9%。分产品来看,液态奶仍旧为公司的主要收入来源,其中:(1)低温鲜奶:公司受疫情影响有限,4月产品动销恢复,预计2020年低温鲜奶仍能快速增长,2020年增速达30%;(2)低温酸奶:公司自2月在全国市场推出活润晶球酸奶,目前推广情况较为理想,预计2020年低温酸奶增速达14%。我们预计公司2020-2022年营收分别增长14.9%、16.3%、17.3%。

市场对于食品饮料行业通常采用相对估值方法。我们对比区域型和地方型主要乳制品企业的估值水平,可发现2020年行业平均估值在41倍PE左右,而新乳业估值71倍PE,高于行业平均水平。我们认为新乳业外延并购整合能力强,内生增长动力足,未来随着产能释放,业绩仍可持续增长,可享受估值溢价。

投资建议:预计2020-2022年公司归母净利分别为2.8亿、3.5亿、4.5亿,EPS分别0.33、0.41、0.52元,当前股价对应PE分别为71、57、45倍。中国低温奶行业量价提升空间大,产品保质期短下受牧场、冷链物流、渠道限制大,区域性强。新乳业坚持“鲜战略”,采用可复制的“1+N”模式,一方面可通过并购获得外延增长,另一方面可通过优秀的整合能力改善被并企业效益获得内生增长。往长期看,内生增长与外延并购并行,模式可复制性强的新乳业业绩有望持续增长,首次覆盖给予“增持”投资评级。

6.风险提示

食品安全事件、原材料价格波动风险、宏观经济风险

开源食品饮料团队

张宇光:15814062021

逄晓娟:15253166077

叶松霖:13008829196

陈钟山:18602156078

特别声明

《证券期货投资者适当性管理办法》、《证券经营机构投资者适当性管理实施指引(试行)》已于2017年7月1日起正式实施。根据上述规定,开源证券评定此研报的风险等级为R3(中风险),因此通过公共平台推送的研报其适用的投资者类别仅限定为专业投资者及风险承受能力为C3、C4、C5的普通投资者。若您并非专业投资者及风险承受能力为C3、C4、C5的普通投资者,请取消阅读,请勿收藏、接收或使用本研报中的任何信息。

因此受限于访问权限的设置,若给您造成不便,烦请见谅!感谢您给予的理解与配合。

分析师承诺

负责准备本报告以及撰写本报告的所有研究分析师或工作人员在此保证,本研究报告中关于任何发行商或证券所发表的观点均如实反映分析人员的个人观点。负责准备本报告的分析师获取报酬的评判因素包括研究的质量和准确性、客户的反馈、竞争性因素以及开源证券股份有限公司的整体收益。所有研究分析师或工作人员保证他们报酬的任何一部分不曾与,不与,也将不会与本报告中具体的推荐意见或观点有直接或间接的联系。

股票投资评级说明


评级

说明

证券评级

买入(Buy)

预计相对强于市场表现20%以上;

增持(outperform)

预计相对强于市场表现5%~20%;

中性(Neutral)

预计相对市场表现在-5%~+5%之间波动;

减持(underperform)

预计相对弱于市场表现5%以下。

行业评级

看好(overweight)

预计行业超越整体市场表现;

中性(Neutral)

预计行业与整体市场表现基本持平;

看淡(underperform)

预计行业弱于整体市场表现。

备注:评级标准为以报告日后的6~12个月内,证券相对于市场基准指数的涨跌幅表现,其中A股基准指数为沪深300指数、港股基准指数为恒生指数、新三板基准指数为三板成指(针对协议转让标的)或三板做市指数(针对做市转让标的)、美股基准指数为标普500或纳斯达克综合指数。我们在此提醒您,不同证券研究机构采用不同的评级术语及评级标准。我们采用的是相对评级体系,表示投资的相对比重建议;投资者买入或者卖出证券的决定取决于个人的实际情况,比如当前的持仓结构以及其他需要考虑的因素。投资者应阅读整篇报告,以获取比较完整的观点与信息,不应仅仅依靠投资评级来推断结论。

分析、估值方法的局限性说明

本报告所包含的分析基于各种假设,不同假设可能导致分析结果出现重大不同。本报告采用的各种估值方法及模型均有其局限性,估值结果不保证所涉及证券能够在该价格交易。

法律声明

开源证券股份有限公司是经中国证监会批准设立的证券经营机构,已具备证券投资咨询业务资格。

本报告仅供开源证券股份有限公司(以下简称“本公司”)的机构或个人客户(以下简称“客户”)使用。本公司不会因接收人收到本报告而视其为客户。本报告是发送给开源证券客户的,属于机密材料,只有开源证券客户才能参考或使用,如接收人并非开源证券客户,请及时退回并删除。

本报告是基于本公司认为可靠的已公开信息,但本公司不保证该等信息的准确性或完整性。本报告所载的资料、工具、意见及推测只提供给客户作参考之用,并非作为或被视为出售或购买证券或其他金融工具的邀请或向人做出邀请。本报告所载的资料、意见及推测仅反映本公司于发布本报告当日的判断,本报告所指的证券或投资标的的价格、价值及投资收入可能会波动。在不同时期,本公司可发出与本报告所载资料、意见及推测不一致的报告。客户应当考虑到本公司可能存在可能影响本报告客观性的利益冲突,不应视本报告为做出投资决策的唯一因素。本报告中所指的投资及服务可能不适合个别客户,不构成客户私人咨询建议。本公司未确保本报告充分考虑到个别客户特殊的投资目标、财务状况或需要。本公司建议客户应考虑本报告的任何意见或建议是否符合其特定状况,以及(若有必要)咨询独立投资顾问。在任何情况下,本报告中的信息或所表述的意见并不构成对任何人的投资建议。在任何情况下,本公司不对任何人因使用本报告中的任何内容所引致的任何损失负任何责任。若本报告的接收人非本公司的客户,应在基于本报告做出任何投资决定或就本报告要求任何解释前咨询独立投资顾问。

本报告可能附带其它网站的地址或超级链接,对于可能涉及的开源证券网站以外的地址或超级链接,开源证券不对其内容负责。本报告提供这些地址或超级链接的目的纯粹是为了客户使用方便,链接网站的内容不构成本报告的任何部分,客户需自行承担浏览这些网站的费用或风险。

开源证券在法律允许的情况下可参与、投资或持有本报告涉及的证券或进行证券交易,或向本报告涉及的公司提供或争取提供包括投资银行业务在内的服务或业务支持。开源证券可能与本报告涉及的公司之间存在业务关系,并无需事先或在获得业务关系后通知客户。

本报告的版权归本公司所有。本公司对本报告保留一切权利。除非另有书面显示,否则本报告中的所有材料的版权均属本公司。未经本公司事先书面授权,本报告的任何部分均不得以任何方式制作任何形式的拷贝、复印件或复制品,或再次分发给任何其他人,或以任何侵犯本公司版权的其他方式使用。所有本报告中使用的商标、服务标记及标记均为本公司的商标、服务标记及标记。

开源证券股份有限公司

地址:西安市高新区锦业路1号都市之门B座5层

邮编:710065

电话:029-88365835

传真:029-88365835

加载中...