新浪财经

城投债信用利差影响因素分析

债券杂志

关注

费凡  谢灏  朱姝娟

摘   要

信用利差是影响城投债投资的重要因素。本文选取2018年1月2日至2020年3月18日存续的城投债作为样本,运用回归模型,对不同行政级别城投公司发行债券的信用利差影响因素进行分析。研究结果表明,当投资低行政级别城投公司债券时,需要特别关注城投公司所在区域的经济指标;当投资高行政级别城投公司债券时,应重点关注城投公司的财务资质。建议加强对低行政级别城投公司债券发行的监管,有效防范城投债信用风险。

关键词

城投债  信用利差  城投公司  回归模型

城投债是地方政府投融资平台公司(以下简称“城投公司”)为地方基建项目筹集资金而发行的债券,其发展过程与我国经济发展阶段及监管政策变化密不可分。

信用利差是指信用债收益率与无风险利率之差,是对投资者投资信用债承担信用风险的度量。研究信用利差可以帮助投资者厘清市场存量城投债的投资逻辑,甄别城投公司信用资质的影响因素,并可以对新发行城投债的定价进行衡量。目前关于城投债信用利差影响因素的研究集中在发行信用利差方面,尚未涉及二级市场交易的信用利差。本文创新性地选取城投债与具有相同剩余期限国开债的利差作为研究对象,重点分析地区经济状况因素及城投公司财务状况因素对城投债信用利差的影响,以期为投资者进行投资分析提供参考。

信用利差构建与数据选取

在实践中,国债收益率通常被视为无风险利率。考虑到国债利息收入可享受免税政策,研究人员通常选取国开债到期收益率作为无风险利率来计算利差,以剔除税收政策差异的影响笔者以城投债收益率与同期限国开债到期收益率之差代表信用利差。基于机构投资者的分析能力、理性程度及市场信息传播的及时性和有效性,笔者假设市场是有效的。

在样本方面,笔者选取2018年1月2日至2020年3月18日存续的城投债作为样本券,并剔除含特殊回售条款券、私募债、资产支持证券、资产支持票据以及集合债券。在对部分样本数据缺失值(共涉及53个主体)进行线性插补、不改变总样本数量的前提下,得到观测发债主体样本1695个,共有11881只样本券,笔者提取其在观测期内共554个交易日的中债到期收益率。本文所涉及的债券数据及地区经济数据来源于Wind,区(县)级经济数据均来自各级政府网站发布的报告以及政府财政收支相关数据。

笔者构建了样本券在观测期内每个交易日的剩余期限利差,公式为:

其中,Credit Spreed样本券为样本券的信用利差,R样本券为样本券当日的中债估值,R基准值为对应期限国开债的到期收益率,对应期限选取该券行权的剩余期限。当个券剩余期限在国开债期限区间时,采用插值法计算对应剩余期限国开债收益率的基准值。

笔者计算全部样本券在观测期内每个交易日剩余期限的信用利差,再按省份计算平均信用利差(由于海南和西藏的样本券较少,故未列入计算),可以大致判断该省份城投公司的整体信用资质。统计显示,上海、北京、广东这三个省份的平均信用利差在100BP以内,重庆、云南、山西、内蒙古、辽宁、湖南、黑龙江、贵州这几个省份的平均信用利差均超过200BP。

笔者计算每只样本券在观测期内的平均剩余期限利差,考虑到每个债务主体所发行债券的只数不同,且部分债务主体样本量较少,此处以相同城投公司所发行样本券的算数平均利差反映该主体在观测期内的信用状况。

从统计数据来看,省级城投公司信用利差的均值为133.55BP,中位数为115.70BP;市级城投公司信用利差的均值为232.03BP,中位数为214.79BP;区(县)级城投公司信用利差的均值为272.26BP,中位数为261.08BP。由此可见,省级城投公司的信用利差最小,市级城投公司的信用利差居中,区(县)级城投公司的信用利差最大。在观测期内的1695家城投公司中,信用利差的最小值为40.37BP,发债主体为省级城投公司;信用利差的最大值为713.23BP,发债主体为区(县)级城投公司;随着城投平台行政级别的逐步下沉,信用利差随之扩大。

模型设计与变量选取

笔者构建下列回归模型,研究影响城投公司信用资质的因素,以及投资者的投资逻辑。

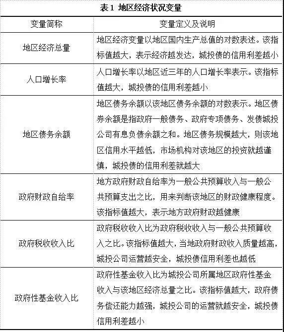
其中:n代表城投公司所在区域的行政级别,可分别取值1、2、3,分别代表省级、市级和区(县)级,不同行政级别的城投公司采用对应层级的数据;Credit Spread为债券的信用利差;ECO为发债主体所在区经济状况变量(见表1),;INDV代表城投公司的财务状况变量(见表2)。

实证分析结果

(一)相关性分析

本文分别对区(县)级、市级、省级样本进行相关性分析以及VIF多重共线性分析。相关性分析显示,拟纳入模型的自变量与因变量之间的相关关系基本符合假设逻辑,初步验证了将上述自变量纳入回归模型的必要性,以及开展进一步回归分析的可行性。此外,分析表明,自变量之间部分存在较为显著的相关关系。因此,为排除严重多重共线性的可能性,本文分别对区(县)级、市级以及省级三个样本进行VIF多重共线性分析。分析结果表明,最大的VIF值均不超过10,可以认为模型不存在严重的多重共线性问题。

(二)回归结果分析

表3显示了在不同行政级别下,地区经济状况变量和城投公司财务状况变量对城投债信用利差的影响。

在地区经济状况变量中,地区经济总量、人口增长率、政府财政自给率、政府税收收入比和政府性基金收入比均对城投债的信用利差有负向影响,符合理论预期。而地区债务余额的系数为正,表明其正向影响城投公司的信用利差,同样符合理论预期。

在城投公司财务状况变量中,总资产、总资产收入比、政府补贴收入与营业收入之比、净利润与营业收入之比对城投债的信用利差有负向影响,符合理论预期;资产负债率和短期有息负债占比对城投债的信用利差有正向影响,同样符合理论预期。

以下笔者将从不同行政级别的角度具体分析各变量对于城投债信用利差的影响。

在省级样本中,地区经济状况变量对于城投债信用利差的影响不是很显著,仅地区经济总量在10%的水平上显著,政府财政自给率在5%的水平上显著,其他地区经济状况变量均不显著。在省级城投公司样本中,城投公司财务状况变量对城投债信用利差的影响更为显著,其中总资产、政府补贴与营业收入之比、净利润与营业收入之比、资产负债率和短期有息负债占比这五个变量在1%的水平上均显著。这表明:城投公司的规模越大,其债券的信用利差越低;城投公司与政府的关系越紧密、负债率越低,城投公司的债务结构越合理,该城投公司发行的债券越容易得到投资者的认可。

从市级城投公司来看,地区经济状况变量对城投债信用利差的影响较为显著,其中地区经济总量、人口增长率、地区债务余额、政府财政自给率、政府税收收入比均在1%的水平上显著。在城投公司的财务状况变量中,总资产、总资产收入比和短期有息负债占比这三个变量在1%的水平上显著。这表明投资者在考虑市级平台公司时,不仅关注地区经济指标,也关注城投公司的财务资质,特别是规模、运营能力和负债结构。

从区(县)级城投公司样本回归结果来看,地区经济状况变量的影响较为显著,其中地区经济总量、人口增长率、地区债务余额、政府财政自给率、政府性基金收入比均在1%的水平上显著。但是从城投公司的财务状况变量来看,仅总资产在1%的水平上显著,短期有息负债占比在10%的水平上显著,其余财务指标的影响均不显著。这也反映了投资者对区(县)级城投公司的财务指标并不敏感,仅关注城投公司规模及其所在地区的经济状况指标。

注:***、**和*分别表示在1%、5%和10%水平上显著

资料来源:作者整理

结论与建议

城投公司作为地方政府的投融资平台,是特殊的市场经营主体。笔者通过对城投债信用利差影响因素的实证研究,得到以下结论。

第一,地区经济状况因素对不同行政级别城投公司的影响不同。对于低行政级别城投公司,投资者更注重其所在地区的经济状况指标。地区经济状况因素对于省级城投公司债券信用利差的影响不显著,原因在于市级、区(县)级城投公司的资质一般较省级城投公司弱,需要地方政府信用作为补充,因而投资者关注这些地区的政府隐性担保情况。

第二,城投公司财务状况因素对不同行政级别城投公司的影响程度不同。对于省级城投公司,投资者更关注城投公司的财务状况。城投公司的财务状况越好,其债券信用利差越低。其原因在于:省级政府为城投公司的实际控制人,在资源支持和资金调度方面比市级和区(县)级政府更有优势。一旦城投公司出现融资困难或债务危机,省级政府的救助意愿会更强,资金划拨效率会更高。因此,投资者通常不特别关注省级政府信用,而是关注城投公司的财务状况。一般来说,低行政级别城投公司在经营规模、经营水平、债务偿还能力方面均较省级城投公司偏弱。因此,投资者会根据城投公司所在区域的经济发展水平来决定对其投资债券的规模。

综上所述,城投公司的信用风险可以从地区经济状况因素和城投公司财务状况因素两大维度进行衡量。为确保一定的收益,较为安全的投资逻辑是适当下沉投资级别至区级平台,选取经济指标较好的地区,投资当地规模较大的城投公司。低行政级别城投公司的信用与当地政府的隐性担保有一定关联性,这可能掩盖了部分公司的财务风险。因此,建议监管机构可以适当采取有针对性的监管措施,加强对低行政级别城投公司债券发行的监管,有效防范城投债的信用风险。

参考文献

[1]高洁,马骏,李兴凤.城投公司债券信用利差影响因素与对策研究——基于地方政府行政级别视角[J].长安大学学报(社会科学版),2020,22(01):70-82. 

[2] 韩鹏飞, 胡奕明. 政府隐性担保一定能降低债券的融资成本吗?——关于国有企业和地方融资平台债券的实证研究[J]. 金融研究, 2015(3):120-134.

[3]嵇杨,曹慧敏.“城投债”的发展历程及信用评级方法[J].宏观经济管理,2014(6):56-59.

[4]刘澜飚,范世成,邸超伦.我国地方政府债券定价机制研究——基于城投债信用利差的分析[J].广东社会科学,2020(1):18-29.

 [5]陆铭,欧海军,陈斌开.理性还是泡沫:对城市化、移民和房价的经验研究[J]. 世界经济,2014, (1):30-54. 

 ◇ 本文原载《债券》2020年7月刊

加载中...