【中金固收·信用】AMC行业发行人信用分析—不良资产管理行业信用分析探讨(下) 20200730
中金固定收益研究
许艳分析员,SAC执业证书编号:S0080511030007;SFC CE Ref:BBP876
摘要
引言
近年随着违约和不良资产的增多,AMC作为专营不良资产收购、管理和处置的机构,在监管指导下不断拓宽其不良资产来源,陆续参与到危机企业救助、违约债券处置、地方政府隐性债务化解等工作中,所发行债券也明显增加。考虑到AMC行业经营模式和关键风险因素与普通生产型企业不同,我们已在2020年6月17日发布的《AMC:不良资产蓝海的领航者》专题中,对行业经营、盈利模式进行介绍,并在此基础上总结出行业专门的信用分析框架。本文是系列专题报告的下篇,旨在运用我们在专题上篇提出的AMC信用分析基本框架,对AMC公募债券发行人的信用资质进行点评。按照资产管理公司性质的不同,本文分为金融资产管理公司、地方资产管理公司和非持牌资产管理公司三大类总结各类特征,并对具体公司信用资质进行分析排序。
资产管理公司信用分析框架
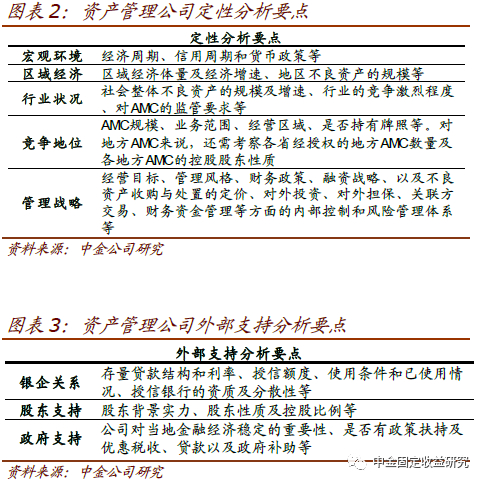
对AMC的信用分析也是定性和定量相结合。定性分析方面,宏观和区域经济环境对不良资产包规模、价格以及处置效率、收益有直接影响,行业成熟度和企业竞争地位是中微观重要分析指标,企业的管理战略直接影响其经营效率和杠杆特征。定量指标方面,规模、盈利能力、现金流状况、资本结构、偿债能力以及其他业务竞争力都需着重考察。与制造型企业不同的是,AMC最根本的偿债来源是不良资产变现,信用分析时侧重于考察其资产变现能力。考虑到AMC行业投资与回报周期不匹配,具有杠杆经营特征,外部融资渠道广泛性,银行、股东、政府等支持非常重要。
金融资产管理公司发行人信用分析
四大AMC均由财政部控股,经营范围覆盖全国,不良资产规模大且收购、处置经验丰富,在防范和化解金融风险方面发挥着非常重要的作用,行业地位显著。除不良资产管理业务外,还持有银行、证券、保险、信托、基金、融资租赁等牌照,以控股子公司为经营主体,综合抗风险能力强。具体来看,信达净资产规模排名第一,不良债权资产规模排名第二,营业利润维持在150亿元以上稳定较高水平,而且下属银行子公司资本充足率和不良率水平都比较好,唯一不足是债务集中于短期;华融账面不良债权资产规模排名第一,净资产规模排名第二,不过近几年资产质量引发各类损失对利润造成较大侵蚀,而且下属银行子公司资本充足率低于行业平均水平;东方不良资产管理业务在四大AMC中规模最小,2017年引入战略投资者后资本金实力和资本充足率指标均得到增强,目前净资产规模在四大AMC中排名第三。公司最大亮点是盈利水平较好,营业利润保持在100亿元以上。下属子公司中银行子公司大连银行的不良率较高,盈利较弱,资本充足率低于行业平均,表现较差,不过证券子公司东兴证券和保险子公司中华联合保险的竞争地位尚可;长城账面不良债权资产绝对规模在四大AMC中排名第三,2018-2019年引入战略投资者后资本金实力得到增强,不过仍为四大AMC中净资产规模最小的一家,营业收入和营业利润都处于四大AMC中最弱。而且公司虽然也持有多个金融牌照,但各个细分领域子公司总体竞争力都比较弱,其中银行和金融租赁子公司不良率和资本充足率指标都比较差。
地方资产管理公司发行人信用分析
地方AMC的不良资产来源以金融类为主,近年随着不良资产收购和处置经验的积累及监管对通道类业务的严令禁止,目前绝大部分地方AMC的收购模式以自主收购为主,收购折扣率多在3折-6折之间。处置方式的不同直接影响地方AMC的不良资产处置效率,以转让和委托第三方清收处置为主的公司的处置效率较高,自行诉讼、重组方式的处置效率较低。由于地方AMC多成立于2012年财政部和银监会联合印发6号文之后,成立时间短、业务规模小、净资产实力偏弱、不良资产收购处置经验不足,2019年64%的公募发行人收入规模不足10亿元。融资方面,地方AMC的债务融资方式以银行借款为主,债券融资占比较小。债务期限结构偏长期,但账面货币资金对短期债务的覆盖不足,短期周转依赖外部授信支持及账面除不良资产以外的其他金融资产的回收变现。公司信用资质的差异多取决于所在区域政府和股东支持能力和力度、资本金实力、不良资产质量和变现能力等因素:
沪国资账面金融资产可提供较强的偿债保障。沪国资由上海市国资委实际控制,上海地区不良资产较少使得其不良资产管理主业规模较小,目前业务以股权投资为主,参股国泰君安、中国太保、浦发银行、上海农商行等金融企业,每年可获得20亿元以上的投资收益。公司财务杠杆处于较低水平,银行支持力度较好,账面金融资产可提供较强的偿债保障。
浙商资产不良资产主业在行业中排名靠前,辽国资主要有广发证券股权加持。①浙商资产由浙江省国资委实际控制,2018年和2020年两轮引战后资本金实力明显增强。累计收购不良资产规模在地方AMC中排名第二,不良资产经营业务收入排名第一,近年现金回收率处于70%以上的高位且逐年提升。公司债务负担较重,好在不良资产处置效率好且存量不良资产多有抵质押,能够提供一定偿债保障;②辽国资由辽宁省国资委全资持股,不良资产业务规模较小,且以从四大AMC回购省属企业的不良金融债权为主,收入主要来自贸易和生物制药板块,毛利率较低,虽然杠杆水平不高,但依赖自身盈利偿债有一定难度。好在子公司辽宁成大持有的广发证券股权每年可带来一定投资收益,且可提供一定偿债和流动性支持。
中原资产和山东资管规模庞大但都存在经营效率低下和债务负担沉重的问题,江苏资产自身经营效率好,陕西金资外部支持力度强,渝康资产获得华润集团增资总体实力将增强。①中原资产由河南省财政厅实际控制,规模较大,但其他方面总体表现较差。经营效率方面,公司不良资产经营业务整体处置进度一般,近年扣除利息支出后的主营业务利润持续为负且亏损逐年加大。现金流和偿债指标方面,由于各类业务和金融资产投资都需要大额资金投入,持续存在大额自由现金流缺口,推升债务规模,目前财务杠杆处于高位,流动性压力也较大,且净资产中少数股东权益占比高,稳定性较差;②山东资管由山东省人民政府实际控制,2019年收购恒丰银行不良资产及认购恒丰银行股权后注册资本和不良资产规模均大幅上升,不过恒丰银行不良资产收购成本较高,对公司整体不良资产处置效率形成拖累,而且也造成较为沉重的债务负担,后续处置进度和处置效益都将对公司偿债能力形成至关重要的影响;③江苏资产由无锡市国资委实际控制,累计收购不良资产规模在地方AMC中排名第三,近年整体处置情况良好,相应的不良资产管理业务收入和盈利规模在地方AMC发行中处于中等偏上位置,杠杆水平适中,货币资金基本能覆盖全部短债,偿债和流动性指标良好。不过2019年开始加大非金融类不良资产收购规模,非金融类业务的处置能力有待检验;④陕西金资由陕西省国资委实际控制,是陕西省唯一一家地方AMC,也是市场化债转股签约及落地规模最大的地方AMC,战略地位突出。公司不良资产处置业务整体规模较小,且现金回收率不高,债务负担比较重,不过债务以长期为主,外部支持也较好,流动性压力不大;⑤渝康资产由重庆市国资委实际控制,在重庆市不良资产处置、国企改制重组及困境企业救助方面有着较高的战略地位。公司目前不良资产管理业务规模较小,处置效率一般,债务资本比高于行业平均水平,不过好在公司短债占比不高,可获得较强的外部支持。而且公司已公告确定引进华润集团全资孙公司华润金控为战略投资者,后续实际控制人将变更为华润集团,并将完成未缴足资本金的实缴到位,资本金实力将明显增强。
河北资产、苏州资产、江西金资、厦门资管、内蒙古金资普遍处于业务起步阶段,无论资本金实力还是业务规模都偏弱。①河北资产由河北省国资委实际控制,是河北省唯一一家地方AMC。公司2019年获得增资后资本金实力得到一定增强,不过净资产规模仍不大,而且业务尚处于起步期,不良资产管理业务规模较小。好在公司不良资产处置效率高,现金回收率高达91%,而且债务资本比适中,流动性压力不大;②苏州资产由苏州市国资委实际控制,2017年才开始正式经营,不良资产经营业务规模较小,且近年非金融类业务占比明显增加,现金回收率仅14.6%,拖累整体处置效率。由于业务处于开展期,自由现金流持续净流出,债务规模增长较快,流动性压力上升明显;③江西金资由江西省行政事业单位资产管理中心实际控制,是江西省唯一一家地方AMC,不良资产业务规模不大且处置情况欠佳,整体收入和盈利规模有限,目前杠杆水平处于高位,未使用授信勉强覆盖净短债缺口,存在一定流动性压力;④厦门资管由厦门市财政局实际控制,不良资产收购成本不算高,且处置进度良好,但现金回收率低于资产回收率,或说明处置效率较低。公司净资产和盈利规模有限,近年债务规模整体呈增长趋势,目前债务资本比较高,好在外部授信相对充裕;⑤内蒙古金资由内蒙古自治区人民政府实际控制,2017年和2019年两轮增资扩股后资本金实力明显增强,目前杠杆水平不高,且账面货币资金可覆盖全部短债,流动性无虞。不过目前不良资产业务整体现金回收率较低,此外还经营流动性风险防控和企业纾困业务,其中流动性风险防控存续项目已出现逾期,需关注资金回收情况。
国厚资产和天盈投资都是民企,经营效率也较为低下,总体抗风险能力最弱。①国厚资产是安徽省民营地方AMC,总体规模和股东实力较弱,融资成本逐年上升,未使用外部授信也无法覆盖净短债,外部支持力度弱,存在较大的流动性压力;②天盈投资为民企,下属子公司天乾资管为湖北省第二家地方AMC,不良资产经营规模小且处置效率一般。而且近年公司杠杆水平和净短债规模逐年增加,目前未使用外部授信远无法覆盖净短债,且账面资产变现能力较弱,流动性压力很大。
非持牌资产管理公司发行人信用分析
非持牌AMC不具有金融企业不良资产批量转让业务资质,在不良资产一级市场的参与度较小,主要从持牌AMC处收购金融类不良资产,成为其下游公司。目前有公募债券存续的非持牌AMC有华润资产和华融汇通两家,分别为华润集团和华融旗下公司。其中华润资产整体净资产和业务经营规模不大,且部分业务可能有劣后安排承担部分风险,不过公司股东实力强、部分业务与集团有关,也可获得较强的外部融资支持;华融汇通主营不良资产经营和投资业务,目前扣除其他权益工具后的净资产为负,实际债务负担非常沉重,账面流动性较好的资产以及未使用外部授信无法覆盖净短债。
资产管理公司信用分析框架
我们已经在专题上篇对资产管理公司的信用分析方法进行了详细阐述,此处仅进行简单回顾。与一般企业类似,对AMC的信用分析应结合定性和定量两个方面。定性分析方面,需着重考察宏观环境、区域经济、行业状况、竞争地位、管理战略等方面。定量分析方面,应从规模、盈利能力、现金流状况、资本结构、偿债能力以及AMC的其他业务风险等多个角度进行考察。此外,由于AMC较为依赖外部融资,银行、股东、政府等的外部支持也相当重要。不过,与一般企业不同的是,AMC主要依靠处置不良资产实现现金回收,从而偿还债务,因此盈利和现金流对AMC信用资质分析的参考价值相对有限,应更侧重于考察其资产变现能力和外部融资能力。
另外,需要说明的是,对于四大AMC资本结构及偿债能力的考察应重点关注母公司层面,这是由于四大AMC下属银行、证券、保险等子公司与母公司之间存在防火墙,资金不能自由流通,考察母公司口径的资本结构及偿债能力更为合适,且由于不良资产管理业务均有四大AMC本部经营,母公司口径的资本结构也能反映公司从事不良资产管理业务所采用的融资结构。
金融资产管理公司发行人信用分析
不良资产管理业务分析
1.近年四大AMC账面不良债权资产规模和占合并口径总资产的比例均呈上升趋势。截至2019年末,不良债权资产绝对规模从多到少依次为华融、信达、长城、东方,不良债权资产占合并口径资产总额的比例从高到低依次为长城、华融、信达、东方。
信达和华融在募集说明书和年报中披露了账面不良债权资产规模。对于未有完整披露的东方和长城,由于四大AMC的不良资产管理业务均集中在母公司层面,我们以财报中母公司口径的交易性金融资产(或以公允价值计量且其变动计入当期损益的金融资产)和债权投资(或应收款项类金融资产)两个科目下的不良债权资产的加总作为两家公司账面不良债权资产规模的近似。
整体看,近年四大AMC有回归不良资产管理主业的趋势,账面存量不良债权资产的绝对规模总体保持上升,2019年信达和长城略有下降。截至2019年末,华融、信达、长城、东方账面不良债权资产的绝对规模分别为5518亿元、3854亿元、2653亿元和2346亿元。
四大AMC账面不良债权资产占合并口径资产总额的比例大多在15-45%之间,近年整体也呈上升趋势。长城不良债权资产的绝对规模在四大AMC中虽不算大,但由于其非不良资产管理业务开展得相对少,截至2019年末不良债权资产的总资产占比高达44.1%,华融、信达、东方分别为32.4%和25.5%和20.7%。虽然近年东方不良债权资产快速增长,但目前从绝对规模和总资产占比两个维度来看,仍为四大AMC中不良资产管理业务规模最小的一家。
2.不良资产来源方面,华融以非金融类不良资产为主,信达和东方的金融类和非金融类占比较为均衡,长城以金融类为主。根据信达和华融的年报,新增金融类不良资产超过一半来自国有商业银行和股份制银行。
根据募集说明书和评级报告,截至2018年末,信达、华融、东方来自金融机构/非金融企业的不良债权资产占比分别为47.8%/52.2%、31.9%/68.1%、42.9%/57.1%,非金融类占比均超过金融类,其中华融非金融类占比近七成,信达金融和非金融类占比接近各半最为均衡。长城未披露金融类和非金融类不良债权资产金额,不过根据评级报告,长城收购的不良资产以金融类为主,其中银行类不良资产占比较高。截至2019年末,信达、华融来自金融机构/非金融企业的不良债权资产占比分别为49.9%/50.1%、31.3%/68.7%,相较2018年末变化不大。
虽然近年城商行和农商行的不良贷款绝对规模和不良率均有明显增长,但根据信达和华融的年报,两家公司每年新增金融类不良债权资产中来自国有商业银行和股份制银行的合计占比均仍在50%以上,城商行和农商行合计占比仍较低,一方面与城商、农商行总体规模偏小有关,另一方面可能与城商、农商行主要与地区AMC公司合作有关。此外,2019年两家公司来自非银行金融机构的新增金融类不良资产占比均明显提升,可能与近几年经济增速回落,资管新规非标转标过程中结构性矛盾导致信托等非银行金融机构不良资产上升有关。
3.处置方面,截至2019年末信达、东方和长城账面不良债权资产中收购经营类和收购重组类占比较为均衡,而华融以收购重组类为主。信达和华融均有约50%的收购重组类不良债权投向房地产业,不良债权资产平均处置周期约为3年。
信达和华融在年度报告中披露了账面存量收购经营类和收购重组类不良债权资产规模。对于未有披露的东方和长城,我们用财报中母公司口径的交易性金融资产(或以公允价值计量且其变动计入当期损益的金融资产)科目下的不良债权资产作为收购经营类不良债权资产规模的近似,用母公司口径的债权投资(或应收款项类金融资产)科目下的不良债权资产作为收购重组类不良债权资产规模的近似。
截至2018年末,信达、华融、东方、长城的账面不良债权资产中收购经营类/收购重组类占比分别为46.8%/53.2%、30.5%/69.5%、62.1%/37.9%、63%/37%,其中信达和华融的收购经营类/收购重组类占比均与其来自金融机构/非金融企业的不良债权资产占比大体一致,东方则存在一定差距。截至2019年末,信达、华融、东方、长城的收购经营类/收购重组类不良债权资产占比分别为51.4%/48.6%、31.2%/68.8%、52.1%/47.9%、52.4%/47.6%,信达和华融相较2018年末变化不算大,东方和长城的收购经营类不良资产占比明显下降,收购重组类不良资产占比明显上升。
根据信达和华融的年报,两家公司约50%的收购重组类不良债权投向房地产业,主要与房地产公司较为依赖外部融资,积累不良债权较多,且能提供住宅、商业地产、土地使用权等抵质押物有关。制造业的占比在10%以上,其余行业的占比均在10%以下。
经我们简单计算,信达和华融两家公司的不良债权资产平均处置周期约3年。信达2019年新增收购不良债权资产1167亿元,运用公式当年处置的不良债权资产规模=期初不良债权资产规模+当年新增收购的不良债权资产-期末不良债权资产规模,简单计算得出信达2019年完成处置不良债权资产1365亿元。而2019年末信达账面存量不良债权资产金额为3854亿元,简单相除得出不良债权资产的平均处置周期约为2.8年。相同方法计算得出华融的不良债权资产平均处置周期约为3.2年。东方和长城因未披露每年新增收购不良债权资产规模,无法计算其平均处置周期。
其他业务分析
除集团本部经营的不良资产管理业务之外,四大AMC还通过下属的银行、证券、保险、信托、金融租赁等子公司提供多种类型的金融服务,同时集团本部和下属各子公司还从事投资业务。从资产构成来看,不良债权资产占四大AMC合并口径资产总额的比例在15%-45%之间,银行子公司、母公司口径除不良债权和长期股权投资以外的其他资产(母公司口径的长期股权投资中包含母公司对子公司的股权投资,由此扣除,其他资产主要为货币资金以及基金、债券、股权、信托、资管计划等投资)、金融租赁子公司等在合并口径资产总额中的占比也较高。
1.信达
信达通过控股子公司拥有银行、证券、期货、公募基金、保险、信托、金融租赁等多个金融牌照,在四大AMC中持有的金融牌照相对较为齐全。其中银行子公司南洋商业银行的规模相对较大,截至2019年末其总资产在信达合并口径资产总额的占比为28.9%,其次为保险子公司幸福人寿保险和金融租赁子公司信达金融租赁。这三家子公司中,南洋商业银行的不良率较低,资本充足率整体较好;信达拟以75亿元的对价出售持有幸福人寿保险全部51%股权,目前交易尚未完成,未来信达将不再经营保险业务;信达金融租赁的资本充足率和拨备覆盖率较好,但不良率略高,还存在一定客户集中度风险。
南洋商业银行:2016年5月,信达通过间接全资子公司信达金融控股有限公司向中银香港收购南洋商业银行全部已发行股份,目前对南洋商业银行的间接持股比例为100%。南洋商业银行在中国香港和中国大陆经营,其中在大陆主要通过全资子公司南洋商业银行(中国)有限公司运营。截至2019年末南洋商业银行的资产总额为4370亿元,净资产为516亿元,贷款总额为2357亿元,不良贷款率为0.67%,同比上升11bp。2019年南洋商业银行的净息差为1.51%,同比下降15bp;总资产回报率为0.73%,同比下降4bp;净资产收益率为7.3%,同比下降49bp。截至2019年末,核心一级资本充足率、一级资本充足率和资本充足率分别为14.58%、17.99%和21.73%,整体较好。
信达证券:信达证券成立于2007年,是信达作为主要发起人,联合中海信托和中国中材集团在承接信达的投资银行业务和收购原汉唐证券、辽宁省证券公司的证券类业务的基础上组建而成,2020年3月完成新一轮增资扩股,引入5家战略投资者,增资后信达持有信达证券87.42%股权。信达证券持有信达期货100%股权及信达澳银基金54%股权(其余46%股权由澳大利亚联邦银行所属康联首域集团持有)。根据中国证券业协会统计,2019年信达证券在98家证券公司会员中的总资产排名为第41位,净资产排名为第54位,营业收入排名为第50位,净利润排名为第62位,为证监会管理的A类券商,属于规模偏小不过综合竞争力中等的公司。2019年信达证券实现营业收入22.23亿元,同比增长13.4%,其中利息净收入、手续费及佣金净收入及投资收益占比分别为20%、58%和17%。分业务板块来看,证券经纪、证券自营、投资银行、资产管理、期货经纪的收入占比分别为60%、18%、10%、4%和7%。2019年信达证券的净利润为1.86亿元。截至2019年末总资产为454亿元,净资产为96亿元。
幸福人寿保险:幸福人寿保险主营各类人寿保险、健康保险、意外保险以及再保险业务,目前信达持股比例为51%。根据信达年报,2019年幸福人寿保险按照集团会计政策编制、内部抵消前的收入总额为118.7亿元,同比增长30.2%;实现税前利润4.9亿元,2018年为亏损37.1亿元,主要由于2017年6月公司因资金运用制度不健全、投资团队人员不足、未按规定开展投后管理等问题被银保监会下发监管函,新增股权和集合信托计划投资业务被暂停6个月,且受2018年资本市场大幅下行影响,权益类投资出现较大幅度亏损。截至2019年末,幸福人寿保险的总资产为631亿元,净资产为52亿元。根据信达2019年12月13日的公告,信达与独立第三方诚泰财产保险股份有限公司及东莞市交通投资集团有限公司签署产权交易合同,拟向该两方转让持有的幸福人寿保险全部51%股权,对价为75亿元。信达已在2019年的财务报告中将幸福人寿保险划分为持有待售。
信达金融租赁:目前信达持有信达金融租赁99.6%股权。截至2019年末,信达金融租赁的总资产为488亿元,其中应收融资租赁款净额为417亿元,租赁资产不良率为2.14%。从行业看,2019年末的应收融资租赁款中制造业、交通仓储和邮政业、水利环境和公共设施管理业的占比分别为35%、10.2%和9.5%。信达金融租赁2019年末的净资产为72亿元,2019年收入为26亿元,同比下降7.9%;税前利润为0.88亿元,2018年为亏损0.27亿元。从监管指标看,2019年末信达金融租赁的资本充足率为18.11%,拨备覆盖率为289%,分别明显高于10.5%和150%的监管要求;单一客户的融资集中度和单一集团客户融资集中度分别为24.85%和30.51%,相对较高,存在一定客户集中度风险。
2.华融
华融通过控股子公司拥有银行、证券、期货、公募基金、信托、金融租赁、消费金融等多个金融牌照,其中银行子公司华融湘江银行和金融租赁子公司华融金融租赁规模相对较大,截至2019年末总资产在华融合并口径资产总额的占比分别为21.5%和8.1%。华融湘江银行主要在湖南地区经营,不良率尚可,但资本充足率不及行业平均水平;华融金融租赁的不良资产率尚可,但资本充足率和拨备覆盖率仅略高于监管最低要求。
华融湘江银行:华融湘江银行是在改革重组湖南原衡阳、株洲、湘潭、岳阳市商业银行和邵阳市城市信用社基础上于2010年成立的一家区域性股份制商业银行,截至2019年末华融持股比例为40.53%,第二大股东为湖南省财信信托,持股比例为20%。截至2019年末,华融湘江银行总资产为3668亿元,净资产为240亿元,发放贷款和垫款为2027亿元,其中关注类占比为2.88%,同比下降94bp;不良贷款率为1.57%,同比下降1bp。2019年华融湘江银行实现税前利润37.7亿元,同比增加11.5%;总资产回报率和净资产收益率分别为0.86%和13.13%,分别同比上升2bp和17bp。截至2019年末,华融湘江银行的核心一级资本充足率、一级资本充足率和资本充足率分别为9.58%、9.58%和12.61%,而根据银保监会数据,同期末商业银行整体的核心一级资本充足率、一级资本充足率和资本充足率分别为10.92%、11.95%和14.64%,华融湘江银行的资本充足率不及行业平均水平。
华融证券:华融证券成立于2007年,目前华融对其持股比例为71.99%。华融证券持有华融期货92.5%股权和华融基金100%股权。根据中国证券业协会,2019年华融证券在98家证券公司会员中的总资产排名为第39位,净资产排名为第40位,营业收入排名为第63位,净利润排名为第84位,为证监会监管的BBB类券商,竞争力较为一般。根据华融年报,2019年华融证券实现收入49.8亿元,同比增长39.1%,其中自营、证券经纪和财富管理、投资银行、资产管理业务占比分别为59.9%、22.2%、5.6%和6.4%;实现税前利润0.05亿元,2018年为亏损10.7亿元,华融证券2018年以来收入和盈利均有明显下降,尤其是利润指标,近两年每年有超过20亿元的信用减值损失,与股票质押式回购业务和并表资管计划底层投资的场外股票质押、非标产品违约等有关。截至2019年末,华融证券总资产为661亿元,净资产为121亿元。
华融金融租赁:华融金融租赁前身为中国租赁公司浙江省代理部,1986年变更设立为浙江省租赁有限公司,2006年进行股本结构重组,华融成为控股股东,2007年更为现名,目前华融持股比例为79.92%。截至2019年末,华融金融租赁的总资产为1383亿元,其中应收融资租赁款净额为1073亿元,不良资产率为1.47%,同比下降2bp。从行业分布来看,水利环境和公共设施管理业、制造业、交通运输仓储和邮政业、建筑业在应收融资租赁款中的占比分别为37.1%、18.2%、11.3%和6.2%。华融金融租赁2019年末的净资产为162亿元,2019年实现收入83.4亿元,同比增长6.9%;实现税前利润22.8亿元,同比增长5.2%。从监管指标来看,2019年末华融金融租赁的资本充足率和拨备覆盖率分别为13.04%和160.98%,略高于10.5%和150%的监管要求。
3.东方
东方通过控股子公司拥有银行、证券、期货、保险、信托、信用评级等多个金融牌照,其中银行子公司大连银行、证券子公司东兴证券和保险子公司中华联合保险的规模相对较大,截至2019年末总资产在东方合并口径资产总额的占比分别为36.5%、6.9%和6.7%。大连银行的不良率较高,盈利水平较低,且资本充足率不及行业平均水平;东兴证券在四大AMC控股的证券子公司中规模最大,行业竞争地位尚可;中华联合保险业务范围较为全面,2018年下属中华财险原保费收入在行业排名第6位。
大连银行:大连银行成立于1998年,是一家由大连市国有股份、中资法人股份及个人股份共同组成的地方性股份制商业银行。2016年东方通过注资及收购高风险资产成为大连银行第一大股东,目前持股比例为50.29%。截至2019年末,大连银行的总资产为4131亿元,净资产为257亿元,发放贷款和垫款1929亿元,不良贷款率为3.93%,同比上升164bp。2019年大连银行实现净利润12.5亿元,同比下降23.3%;净利差为1.42%,同比上升4bp;总资产回报率和净资产收益率分别为0.3%和4.78%,分别同比下降11bp和163bp。截至2019年末,大连银行的核心一级资本充足率、一级资本充足率和资本充足率分别为8.91%、8.91%和11.11%,低于行业平均水平,距离监管要求的7.5%、8.5%、10.5%也已经比较接近,存在资本限制问题。
东兴证券:东兴证券成立于2008年,目前东方对其持股比例为52.74%,东兴证券持有东兴期货100%股权。根据中国证券业协会,2019年东兴证券在98家证券公司会员中的总资产排名为第22位,净资产排名为第25位,营业收入排名为第23位,净利润排名为第22位,为证监会管理的A级券商,竞争地位尚可。2019年东兴证券实现收入39.7亿元,同比增长19.9%,其中利息净收入、手续费及佣金净收入、投资收益和公允价值变动收益占比分别为19.8%、52.6%、14.8%和12.5%;实现净利润12.2亿元,同比增长21.1%。截至2019年末,东兴证券的总资产为775亿元,净资产为203亿元。
中华联合保险:中华联合保险前身是新疆生产建设兵团农牧业生产保险公司,2004年整体改制,2012年完成重组,东方以债转股方式注资78.1亿元,成为控股股东,截至2019年末持股比例为51.01%。中华联合保险主要业务范围包括财产保险、农业保险、人寿保险、人身意外险和健康险。根据东方年报,2019年中华联合保险的营业收入为499亿元,同比增长15%;净利润为12.9亿元,同比增长27.3%。截至2019年末,中华联合保险的总资产为756亿元,净资产为186亿元。
4.长城
长城其他业务占比在四大AMC中为最少,其他业务子公司综合竞争实力也明显弱于其他三家。具体来看,公司通过控股子公司拥有银行、证券、保险、信托、金融租赁等多个金融牌照,其中银行子公司长城华西银行和金融租赁子公司长城国兴金融租赁的规模相对较大,截至2019年末总资产在长城合并口径资产总额的占比分别为17.5%和8.8%。长城华西银行的不良率较高,盈利水平较低,核心一级资本充足率略高于行业平均水平,而一级资本充足率和资本充足率不及行业平均水平;长城国兴金融租赁的不良资产率略高,资本充足率一般,不过拨备覆盖率远高于监管最低要求。
长城华西银行:长城华西银行前身为德阳市商业银行,成立于1998年,是在原德阳市区6家城市信用社和2家城区农村信用合作联社基础上组建而成的地方性股份制商业银行,目前长城直接持股19.96%,并通过全资子公司德阳市国有资产经营有限公司间接持股20.96%,合计持股比例为40.92%。截至2019年末长城华西银行的总资产为1051亿元,净资产为83亿元,发放贷款和垫款为509亿元,其中关注类占比为5.33%,同比下降431bp;不良贷款率为3.95%,同比下降21bp。2019年长城华西银行实现净利润5.04亿元,同比上升2.9%;总资产回报率和净资产收益率分别为0.48%和5.97%,分别同比上升2bp和1bp。截至2019年末,长城华西银行的核心一级资本充足率、一级资本充足率和资本充足率分别为11.15%、11.15%和12.82%,其中核心一级资本充足率略高于行业平均水平,而一级资本充足率和资本充足率略低于行业平均水平。
长城国瑞证券:长城国瑞证券是长城在收购原厦门证券的基础上组建的子公司,目前持股比例为67%,其余33%股权由德稻投资开发集团有限公司持有。根据中国证券业协会,2019年长城国瑞证券在98家证券公司会员中的总资产排名为第79位,净资产排名为第81位,营业收入排名为第83位,净利润排名为第96位,为证监会管理的BBB级券商,竞争力较弱。2019年长城国瑞证券的营业收入为6.3亿元,同比增长25.5%,其中手续费及佣金净收入、利息净收入和投资收益占比分别为43.2%、33.9%和31.8%;净利润亏损3.2亿元,主要系2019年确认信用减值损失5.8亿元,2018年为盈利1.3亿元。截至2019年末长城国瑞证券的总资产为119亿元,净资产为40亿元。
长生人寿保险:长生人寿保险是中国首家获准开业的中日合资寿险平台公司,由长城和日本生命人寿合资经营,目前长城直接持股比例为51%,并通过全资子公司长城国富置业间接持股19%。2019年长生人寿保险的营业收入为17.5亿元,同比下降31.9%;净利润亏损1.7亿元,2018年亏损2.6亿元。截至2019年末,长生人寿保险的总资产为72亿元,净资产为9亿元。
长城国兴金融租赁:长城国兴金融租赁是长城在重组原新疆金融租赁有限公司的基础上组建的全资子公司。长城国兴金融租赁的租赁物以专用设备为主,主要投向制造业、电力热力燃气及水生产和供应业以及交通运输仓储和邮政业等,2017年以来明确新能源、交通装备、医疗公用、节能环保为专业化发展方向。截至2019年末,长城国兴金融租赁的总资产为528亿元,其中应收融资租赁款净额为476亿元,不良资产率为1.76%,同比上升20bp;净资产为60亿元。2019年长城国兴金融租赁实现营业收入36.6亿元,同比下降15.6%;实现净利润7.6亿元,同比增长16.1%。截至2020年3月末,长城国兴金融租赁的资本充足率和拨备覆盖率分别为13.08%和353.72%,资本充足率一般,不过拨备覆盖率远高于监管要求。
财务分析
1.规模
截至2019年末,四大AMC的实收资本规模由高到低依次为东方、长城、华融、信达,但所有者权益规模由高到低依次为信达、华融、东方、长城,主要由于信达和华融为上市公司且盈利较好,发行时股本溢价形成的资本公积和长期以来盈利形成的未分配利润较高。此外,信达2016年9月在境外发行了32亿美元的非累积永续境外优先股,计入其他权益工具,若将其扣除,信达的所有者权益规模与华融基本持平。不过,该境外优先股:1)永久存续,不设到期日。境外优先股股东无权要求信达赎回境外优先股,也无权向信达回售其持有的境外优先股;2)在清算时的受偿顺序在信达所有债务(包括次级性债务)之后;3)经普通股股东大会审议通过相关决议后,信达有权以条件载明的方式取消已计划在付息日派发的全部或部分股息,且股息支付方式为非累积;4)股息重置时不包含股息跳升机制。因此该优先股股性较强,信达在计算资本充足率时将其作为其他一级资本核算。
2.盈利能力
如我们在专题上篇所述,四大AMC的收入来源包括不良资产处置净收益、银行业务利息净收入、手续费及佣金净收入、保费净收入、投资收益、公允价值变动收益、产品销售净收入等。由于四大AMC的财报格式和应用的会计准则不尽相同,下文中,我们以上述的四大AMC收入来源分类为基准,重新计算四家公司的各项收入。2018年和2019年四大AMC的营业净收入结构如图表9所示。整体看,2018年四家公司的营业净收入规模从多到少依次为信达、华融、东方、长城,2019年华融的净收入规模超过信达。信达、华融、东方三家公司的营业净收入规模较为相近,长城则明显较小。
从收入构成看,不良资产处置净收益、银行业务利息净收入、投资收益以及公允价值变动收益是四大AMC收入的主要来源,此外东方下属保险子公司中华联合保险的经营规模较大,保费净收入较多。2018年四大AMC实现的不良资产处置净收益由多到少依次为华融、信达、长城、东方。除东方以外,其余三家公司的不良资产处置净收益在营业净收入中的占比均达到45%以上,而东方仅为15%,这与东方是四大AMC中不良资产管理业务规模最小的一家的事实一致,不过2019年东方的不良资产处置净收益大幅增长至218亿元,超过长城,在营业净收入中的占比也上升至33%。四家公司的银行业务利息净收入占比在5-20%之间,投资收益占比均在15%以上。公允价值变动收益在不同年份之间的波动较大,其中华融2018年受股权投资、信托产品和基金等资产公允价值损失影响,公允价值变动收益为-100.8亿元,拖累整体营业净收入,2019年公允价值变动收益为26.8亿元,带动营业净收入增长。
从成本端来看,四大AMC的主要成本项包括业务及管理费、利息支出和资产减值损失。业务及管理费主要包括职工薪酬及福利、行政费用、业务宣传及招待费等,对应于一般企业的销售费用和管理费用。利息支出主要为集团本部为收购不良资产举债所需支付的利息,如专题上篇所述,我们用母公司口径的利息支出作为近似。资产减值损失主要来自债权投资、发放贷款和垫款、买入返售金融资产、长期股权投资、可供出售金融资产等,其中包括收购重组类不良债权资产的减值损失。2018年和2019年四大AMC业务及管理费、利息支出和资产减值损失占营业净收入的比例均在10%以上,对利润侵蚀较为严重。信达占比最高的成本项是利息支出,在营业净收入中的比例在40%以上;华融的利息支出和资产减值损失占比基本均在30%以上,其中资产减值损失主要来自除不良债权资产以外的其他债权投资(包括信托产品、债券、委托贷款、债务工具等);东方的利息支出和业务及管理费占比均在30%左右;长城2018年和2019年的利息支出占营业净收入的比例均超过50%,是四大AMC中利息支出收入占比最高的公司。
2019年四大AMC的营业利润由高到低依次为信达、东方、华融、长城,分别为184亿元、115亿元、105亿元和23亿元。其中2019年信达的营业利润同比增长11.3%,主要由于利息支出的下降;华融的营业利润几近翻倍,主要系2018年金融资产缩水,2019年有一定修复,公允价值变动收益转正带来的营业净收入上升所致,不过华融资产减值损失仍比较高,资产质量对近两年盈利都有一定负面冲击;东方虽然营业净收入有所增长,但资产减值损失和业务及管理费也明显增加,营业利润几乎持平;长城的营业净收入和营业成本均略有下降,营业利润变动不大。从营业利润率角度来看,信达最好,东方次之,华融和长城均较弱。
3.现金流状况
四大AMC因控股银行、证券公司、保险公司等,金融业务规模很大,经营现金流的主要科目包括金融企业取得借款收到的现金/偿还借款支付的现金、收取/支付利息、手续费及佣金的现金、吸收存款和金融机构存放款项净增加额、发放贷款和垫款净增加额、买卖交易性金融资产收到/支付的现金净额等,整体波动很大。同时,由于四大AMC从事较大额的金融资产及股权投资活动,多数年份投资现金流呈净流出。筹资现金流主要反映母公司吸收投资、发行债券等筹资活动以及下属非金融企业的筹资活动。如我们在专题上篇所述,AMC主要依靠处置或收回资产实现现金回笼,而且现金流波动大使得预测准确度低下,现金流对于其信用分析的参考价值较为有限。
4.资本结构
四大AMC具有高杠杆经营的特性,合并口径和母公司口径的财务杠杆均处于很高水平,其中2016-2019年合并口径的资产负债率均在85%以上,母公司口径的资产负债率略低于合并口径,但也处于78%以上。
资本充足率方面,银保监会对四大AMC的管理从母公司层面考核,下属银行子公司参考商业银行资本充足率单独考核。截至2018年末,东方的核心一级资本充足率最高,其余三家公司较为接近;信达因发行境外非累积优先股补充一级资本,一级资本充足率明显高于其余三家,华融、东方、长城的一级资本充足率则与核心一级资本充足率基本相同;四家公司的资本充足率均明显高于一级资本充足率,主要由于二级资本债的发行。截至2018年末,四大AMC的资本充足率由高到低依次为信达、东方、华融和长城,分别为16.01%、13.65%、13.62%和12.64%,其中长城已非常接近监管要求的12.5%的下限,不过根据长城官网,截至2019年末长城的资本充足率已上升至14.36%,主要由于2019年长城引入战略投资者增资。截至2019年末,信达的核心一级资本充足率、一级资本充足率和资本充足率分别为11.2%、14.37%、16.76%,同比略有上升;华融和东方的资本充足率分别为15.29%和14.22%,同比也有增长。信达、华融、东方、长城截至目前分别发行了100亿元、200亿元、90亿元、75亿元的二级资本债,均处于存续期。
5.长期偿债能力
如我们在专题上篇所述,对四大AMC偿债能力的分析应集中于母公司层面。四大AMC母公司口径的有息债务包括向中央银行借款、拆入资金、卖出回购金融资产款、短期借款、长期借款、应付债券等,截至2019年末,总有息债务在总负债中的占比均在90%以上,几乎全部是短期借款、长期借款和应付债券。截至2019年末,四大AMC的借款在有息债务中的占比均在73%以上,信达发行的债券较多,其余三家借款占比更高。
截至2019年末,信达、华融、东方、长城的(货币资金+不良债权资产)/总债务这一指标分别为73.1%、93.7%、65.1%和83.7%,货币资金和不良债权资产对总债务的覆盖程度尚可。不良资产处置效率方面,根据上文的分析,信达和华融的不良资产处置周期约为3年,而东方和长城未披露相关信息,无法计算不良资产处置周期。四大AMC均未披露收购折扣率、资产回收率和现金回收率等指标,无法准确评估其不良资产处置效率,不过考虑到四大AMC在不良资产管理行业的竞争地位突出,且信达和华融约50%的收购重组类不良资产来自房地产业,大多应包含抵质押,四大AMC的长期偿债能力应能得到一定保障。
6.短期偿债能力
四大AMC未披露应付债券中短期应付债券的规模,母公司口径的短债规模无法准确计算。不过,由于四大AMC的有息债务中应付债券占比不算高,且所发行的债券期限基本均在3年以上,我们用短期借款和长期借款中一年内到期的固定利率借款的加总作为短期债务的近似(华融和东方所有年份,以及长城2019年均未披露长期借款期限结构,实际的短债占比可能被低估)。整体看,信达的债务期限结构偏短期,截至2019年末短债占比为62%;华融、东方、长城的债务期限结构偏长期,截至2019年末短债占比基本均在35%以下。截至2019年末,信达、华融、东方、长城母公司口径的账面货币资金对短债的覆盖率分别为11%、44.3%、9.2%和10.8%,均处于较低水平,考虑短期应付债券及未披露的一年内到期的长期借款后货币资金对全部短债的覆盖率将更低。母公司短债的偿还主要依赖除不良债权资产以外的交易性金融资产、其他债权和权益投资的变现,以及同业拆借和借款等外部融资渠道。
截至2019年末,信达账面有交易性金融资产(除不良债权以外)1375亿元,主要为基金、股权投资、债务工具、信托产品及资管计划等;债权投资(除不良债权以外)64亿元,主要为信托产品及资管计划等;其他权益工具投资42亿元;长期股权投资中包含持有的中国核建11.78%股权(目前市值23亿元)、开滦股份22.24%股权(目前市值18亿元)、白银有色5.06%股权(目前市值12亿元)等,可以为流动性提供一定支持,但即便假设上述金融资产能够以账面价值即时变现,净短债与账面金融资产仍存在超1600亿元的缺口。
截至2019年末,华融账面有交易性金融资产(除不良债权以外)490亿元,主要为基金、信托产品、股权投资等;债权投资(除不良债权以外)487亿元,主要为信托产品、债券等;其他权益工具投资6亿元,均为非上市股权。
截至2019年末,东方账面有交易性金融资产(除不良债权以外)813亿元,主要包括基金、理财产品、股票、非上市股权投资、资管计划等;债权投资(除不良债权以外)567亿元,包括债务工具和债券;其他权益工具投资2亿元,均为非上市股权投资。
截至2019年末,长城账面有交易性金融资产(除不良债权以外)308亿元,主要包括基金、股票、非上市股权投资、私募基金等;债权投资(除不良债权以外)138亿元,主要包括债券、结构化债权安排和资管计划等。不过,即便假设上述金融资产能够以账面价值即时变现,净短债与账面金融资产仍存在超500亿元的缺口。
综合来看,信达由于短债较多、长城由于总体规模小,账面除不良资产外的其他金融资产规模仍不足以覆盖净短债,需要依赖外部融资来补足;华融和东方的其他金融资产可覆盖净短债,不过还取决于资产质量和变现难易程度。
根据我们计算,四大AMC的债务平均利息率多在4-6%之间,考虑到债务结构偏于长期,融资利率比较低。
四大AMC均未披露获得的银行授信金额。不过考虑到四大AMC作为财政部直属的金融资产管理公司,股东实力强劲,行业地位显著,且作为金融机构可以通过同业拆借、卖出回购金融资产等方式融资,融资渠道较一般企业更为广泛,融资成本也相对较低,外部支持力度应较强。
信用资质评论
整体看,四大AMC均由财政部控股,经营范围覆盖全国,不良资产规模大且收购、处置经验丰富,在防范和化解金融风险方面发挥着非常重要的作用,行业地位显著。除不良资产管理外,持有银行、证券、保险、信托、基金、金融租赁等子公司股权,几乎都是全牌照金融企业,多元化程度高,综合抗风险能力强。综合上文的分析,我们对四大AMC信用资质的总结如下:
信达:账面不良债权资产规模在四大AMC中排名第二,净资产规模排名第一,营业利润维持在150亿元以上,且持有的金融牌照较为齐全,规模优势突出。风控角度看,公司及下属银行子公司资本充足率较好,银行子公司不良率较低,不足之处在于债务结构偏短期,流动性需依赖外部融资支持。公司2013年在港交所上市,目前由财政部持股58%,社保基金持股14.05%。截至2019年末,公司账面不良债权资产规模在四大AMC中排名第二,金融类和非金融类不良资产业务占比较为均衡,收购经营类/收购重组类不良债权资产占比为51.4%/48.6%,其中约49%的收购重组类不良债权资产来自房地产业,大概率有抵质押资产。公司不良债权资产的平均处置周期约2.8年,周转率比较高。金融服务方面,公司持有的金融牌照在四大AMC中较为齐全,其中银行子公司南洋商业银行截至2019年末不良率为0.67%,处于较低水平;核心资本充足率、一级资本充足率和资本充足率分别为14.58%、17.99%和21.73%,整体较好。公司可能会退出保险业务,以75亿元的对价出售持有幸福人寿保险全部51%股权,不过目前交易尚未完成。公司资本金实力强劲,截至2019年末的净资产规模为1884亿元,在四大AMC中排名第一。营业净收入主要来自不良资产处置净收益和投资收益,2016-2019年营业利润均维持在150亿元以上,2019年的营业利润在四大AMC中排名第一。从母公司口径看,截至2019年末公司资产负债率为81.3%,近年货币资金和不良债权资产对总债务的覆盖比率一直处于70-76%之间。资本充足率方面,截至2019年末的核心资本充足率、一级资本充足率和资本充足率分别为11.2%、14.4%和16.8%,在四大AMC中资本充足率情况最好。不足之处在于,公司整体债务期限偏短期,截至2019年末,母公司口径的短期借款和一年内到期的长期借款在总债务中的占比约62%,净短债规模为3209亿元,流动性主要依赖账面除不良债权以外的其他金融资产变现,以及外部授信支持。
华融:账面不良债权资产规模在四大AMC中排名第一,净资产规模排第二,持有多种金融牌照,规模优势同样比较突出。不过公司下属银行子公司资本充足率低于行业平均水平,且近几年资产质量引起的各类损失对利润造成较大侵蚀。公司2015年在港交所上市,目前由财政部持股57.02%,社保基金持股6.34%。截至2019年末,公司账面不良债权资产规模在四大AMC中排名第一,以非金融类为主,收购经营类/收购重组类不良债权资产占比为31.2%/68.8%,其中约51%的收购重组类不良债权资产来自房地产业。公司不良债权资产的平均处置周期约3.2年,处置效率也比较高。金融服务方面,公司持有银行、证券、信托、期货、公募基金、金融租赁、消费金融等多个金融牌照,其中银行子公司华融湘江银行主要在湖南地区经营,截至2019年末的不良率为1.57%,不良率超过信达下属的南洋商业银行不过绝对水平尚可,核心一级资本充足率、一级资本充足率和资本充足率分别为9.58%、9.58%和12.61%,低于行业平均水平;华融金融租赁截至2019年末的不良资产率为1.47%,资本充足率和拨备覆盖率分别为13.04%和160.98%,仅略高于监管最低要求。公司资本金实力强劲,截至2019年末的净资产规模为1635亿元,在四大AMC中排名第二。营业净收入主要来自不良资产处置净收益和投资收益,其中不良资产处置净收益在四大AMC中为最大。不过近两年盈利受资产相关的损失冲击较大,其中2018年股权投资、信托产品和基金等资产公允价值变动损失100.8亿元,拖累整体营业净收入,叠加资产减值损失超过200亿元,当年营业利润仅为56亿元,净利润仅为15亿元;2019年营业净收入有所回升,但资产减值损失进一步提高至265亿元,当年营业利润提升至100亿元以上但仍不及信达和东方,还有大额所得税费用,导致当年净利润仅为23亿元。从母公司口径看,公司资本充足率有一定提升,截至2019年末为15.3%,资产负债率为84.7%,货币资金和不良债权资产对总债务的覆盖程度较好,为93.7%。流动性方面,母公司口径的短期借款在总债务中的占比为21.9%,货币资金对短期借款的覆盖率为44.3%,净短债约800亿元,不过公司未披露长期借款中一年内到期的部分,实际流动性指标并没有表面显示的那么好。
东方:不良资产管理业务在四大AMC中规模最小,2017年引入战略投资者后资本金实力和资本充足率指标均得到增强,目前净资产规模在四大AMC中排名第三。公司最大亮点是盈利水平较好,营业利润保持在100亿元以上。下属子公司中银行子公司大连银行的不良率较高,盈利较弱,资本充足率低于行业平均,表现较差;不过证券子公司东兴证券和保险子公司中华联合保险的竞争地位尚可。综合来看公司规模实力和资产对债务覆盖率比较一般但盈利效率较高。公司2017年引入战略投资者社保基金、中国电信、国新资本和上海电气,新增股本128.8亿元,股本溢价51.6亿元,资本金实力得到一定增强,目前财政部持有公司71.55%股权,社保基金持有公司16.39%股权。公司是四大AMC中不良资产管理业务规模最小的一家,金融类和非金融类不良资产占比较为均衡,截至2019年末收购经营类/收购重组类不良债权资产占比为52.1%/47.9%,比较均衡。金融服务方面,公司拥有银行、证券、保险、信托、期货、信用评级等多个金融牌照。银行子公司大连银行截至2019年末的不良率为3.93%,处于较高水平;盈利水平欠佳,2019年的总资产回报率和净资产收益率分别为0.3%和4.78%;截至2019年末,核心一级资本充足率、一级资本充足率和资本充足率分别为8.91%、8.91%和11.11%,低于行业平均水平。证券子公司东兴证券在四大AMC控股的证券子公司中规模最大,行业竞争地位尚可。保险子公司中华联合保险业务范围较为全面,2018年下属中华财险原保费收入在行业排名第6位。截至2019年末,公司净资产规模为1304亿元,在四大AMC中排名第三。营业净收入主要来自不良资产处置净收益和投资收益,其中2016年和2017年不良资产处置净收益不足20亿元,2018年和2019年随着公司回归主业,不良资产处置净收益显著增加,加上下属子公司东兴证券和中华联合保险经营效率良好,2017-2019年公司营业利润均保持在100亿元以上。从母公司口径看,截至2019年末公司资产负债率为81.6%,账面货币资金和不良债权资产对总债务的覆盖率为65.1%,较为一般。2017年增资以来公司资本充足率有所改善,截至2019年末为14.2%。流动性方面,公司债务期限结构偏长期,截至2019年末短期借款在总债务中占比约35.3%,不过账面货币资金不足,仅能覆盖9.2%的短期借款,净短债规模为1214亿元,考虑到公司未披露长期借款中一年内到期的部分,实际流动性指标应更弱。
长城:账面不良债权资产绝对规模在四大AMC中排名第三,2018-2019年引入战略投资者后资本金实力得到增强,不过仍为四大AMC中净资产规模最小的一家。而且公司虽然也持有多个金融牌照,但各个细分领域子公司总体竞争力都比较弱,其中银行和金融租赁子公司不良率和资本充足率指标都比较差,公司营业收入和营业利润在四大AMC中均属于最弱。综合来看公司不良资产主业和细分金融领域经营状况在四大AMC中都属于偏弱。公司2018-2019年引入社保基金、中国人寿、中国财产再保险、大地财险四家公司作为战略投资者,引入资本合计121.2亿元,资本金实力得到一定增强,不过截至2019年净资产规模为620亿元,在四大AMC中排名最末。目前财政部持有公司73.53%股权,社保基金持有公司18.97%股权。截至2019年末,公司账面不良债权资产规模在四大AMC中排名第三,但由于其他业务较少,不良债权资产在合并口径资产总额中的占比排名第一,以金融类不良资产为主,截至2019年末收购经营类/收购重组类不良债权资产占比为52.4%/47.6%,比较均衡。金融服务方面,公司拥有银行、证券、保险、信托、金融租赁等多个金融牌照,不过相关子公司经营都比较一般。截至2019年末,银行子公司长城华西银行的不良率为3.95%,处于较高水平;总资产回报率和净资产收益率分别为0.48%和5.97%,盈利水平不佳;截至2019年末,核心一级资本充足率、一级资本充足率和资本充足率分别为11.15%、11.15%和12.82%,其中一级资本充足率和资本充足率略低于行业平均水平。金融租赁子公司长城国兴租赁截至2019年末的不良资产率为1.76%,截至2020年3月末的资本充足率和拨备覆盖率分别为13.08%和353.72%。公司营业净收入一直不足350亿元,在四大AMC中规模最小,主要来自不良资产处置净收益和投资收益,2018年和2019年因利息支出和资产减值损失增加,营业利润大幅下降至20-30亿元之间。从母公司口径看,截至2019年末公司资产负债率为85%,货币资金和不良债权资产对总债务的覆盖程度较好,为83.7%,2019年引战增资完成后资本充足率得到改善,截至2019年末为14.36%。流动性方面,截至2019年末母公司口径的短期借款在总债务中占比为32.4%,不过账面货币资金不足,对短债的覆盖比率仅为10.8%,净短债规模为957亿元,考虑到2019年公司未披露长期借款中一年内到期的部分,实际流动性指标应更弱。
金融资产管理公司的主要财务数据请详见附表1。
地方资产管理公司发行人信用分析
行业特征分析
1.地方AMC的不良资产来源以金融类为主。收购模式方面,近年随着地方AMC经营经验的积累及监管对通道类业务的严令禁止,目前绝大部分地方AMC的收购模式以自主收购为主。收购折扣率多在3折-6折之间。
目前地方AMC的不良资产来源以金融机构,尤其是银行业金融机构为主,非金融类不良资产占比较小,在15家公募发行人中仅有苏州资产、国厚资产、中原资产和天盈投资来自非金融企业的不良资产占比超过50%。另外,辽国资的不良资产管理业务以及内蒙古金资的非金融类业务较为特殊。辽国资自2006年成立以来就代表辽宁省政府对四大AMC所持有的涉及辽宁省属企业的不良金融债权予以回购,2014年取得地方AMC牌照之后直接从银行等金融机构购入的不良资产金额仍然较少,因此其不良资产的主要来源为四大AMC,参与的是不良资产的二级市场而非一级市场。内蒙古金资的非金融类不良资产管理业务主要为政府债务平滑业务,收购不良资产的原债务人主要为内蒙古自治区内的市(盟)和区县(旗)级政府财政局和国资委,债权出让人主要为政府基础设施项目的建设方,公司以市场化手段对政府存量债务或政府具有付款义务的债权进行重组或置换。
收购模式方面,过去地方AMC的委托收购和合作收购业务占比较高,近年随着地方AMC业务经验的积累以及监管对金融机构不良资产名义出表业务的限制,目前绝大部分地方AMC的业务模式以自主收购为主。在披露收购模式占比的发行人中,仅有厦门资管和国厚资产仍主要采用合作收购和委托收购的经营模式,厦门资管截至2019年9月末通过合作收购和委托收购模式累计收购的不良资产包金额占比达86%,国厚资产2018年88%的不良资产处置净收益来自委托收购模式。
目前有9家发行人披露了2017-2019年收购债权的账面金额和收购成本,收购折扣率多在3折-6折之间。
2.处置方式的不同导致地方AMC的不良资产处置效率分化较大,以转让和委托第三方清收处置为主的公司的处置效率较高。
地方AMC的不良资产处置效率分化较大,主要由于各公司采用的处置方式不同。其中以转让和委托第三方清收为主要处置方式的地方AMC,如河北资产、浙商资产、厦门资管等,其现金回收率均达到65%以上的较高水平。若地方AMC采用的除转让和委托第三方清收以外的处置方式占比较高,其不良资产处置效率通常相对较低。比如,渝康资产除协议转让以外,对诉讼清收的应用也较多,这种方式的处置时间较长,截至2019年9月末公司的资产回收率仅为40%,现金回收率约为57%。
3.由于成立时间短、业务规模小、不良资产收购处置经验不足等原因,地方AMC的主营业务收入规模普遍很小,2019年64%的公募发行人收入规模不足10亿元。不良资产处置净收益规模最大的2家发行人为浙商资产和山东资管。
地方AMC多采用一般企业类财务报表,仅江西金资、国厚资产和内蒙古金资采用的是金融企业财务报表,营业收入中除了不良资产处置净收益外,还包含了投资收益、公允价值变动收益和其他收益等。为增强可比性,我们将与不良资产业务无关的投资收益、公允价值变动收益和其他收益等科目调出这三家公司的主营业务收入。
整体看,地方AMC的主营业务收入规模普遍很小,15家公募发行人2018年主营业务收入的中位数为4.1亿元,有10家发行人的收入不足10亿元;2019年,除未披露年报的天盈投资以外的14家公募发行人的主营业务收入中位数为6.9亿元,有9家发行人的收入不足10亿元。这一方面由于地方AMC普遍成立时间较短,尚处于起步期,经营规模较小,另一方面是由于地方AMC的不良资产收购处置经验较少,若采用自主清收的模式,则处置时间相对较长,已处置完毕形成收入的部分较少;若采用转让或委托第三方清收的方式,虽然处置时长较短,但收益率较低,处置净收益的规模仍不大。5家2018年主营业务收入超10亿元的发行人中,只有浙商资产和山东资管的不良资产业务收入有10亿元左右。具体来看,辽国资主要从事贸易和生物制药业务,收入规模较大,实际不良资产处置净收益不足2亿元;中原资产的收入主要来自持有不良资产以及从事农信社改制、委托贷款、保理、融资租赁等业务产生的利息收入,实际不良资产处置净收益不足1亿元;天盈投资不良资产经营板块的收入为5亿元,其余收入主要来自保险经纪和其他投资业务;浙商资产的不良资产经营业务规模较大,2018年实现收入25.2亿元,此外2018年12月收购亿利达后新增工业科技板块导致2019年收入增幅较大;山东资管的不良资产经营规模相对较大,2018年板块收入为9.4亿元,此外其包含信托计划投资、委托贷款、股权投资等在内的综合性金融服务业务也对收入形成补充。2019年,江苏资产的主营业务收入也超过10亿元。
4.地方AMC的债务融资方式以银行借款为主,债券融资占比较小。流动性方面,地方AMC发行人的债务期限结构偏长期,但账面货币资金对短期债务的覆盖不足,短期周转依赖外部授信支持及账面除不良资产以外的其他金融资产的回收变现。
由于不良资产管理业务高杠杆经营的特性,地方AMC的整体财务杠杆水平较高。截至2018年末,15家公募发行人的债务资本比(含票据、永续)的平均值和中位数分别为59.7%和57.9%,资产负债率的平均数和中位数分别为63.5%和65.3%。截至2019年末,除天盈投资以外,其余14家公募发行人的债务资本比(含票据、永续)的平均值和中位数分别为61.8%和64.7%,资产负债率的平均数和中位数分别为64.7%和68.5%。目前地方AMC的债务融资方式仍以银行借款为主,债券融资较少。截至2019年末,除天盈投资以外,其余14家发行人的债券余额占总债务(含票据、永续)比例的平均数和中位数均为19.2%,只有沪国资的债券占比超过50%。辽国资2019年末已经没有存续债券余额,厦门资管、内蒙古金资和江苏资产2020年才首次发行债券,截至2019年末的债券余额均为零。
流动性指标方面,截至2018年末,15家公募发行人短期债务在总债务中占比的平均数和中位数分别为44%和40.2%,货币资金对短债覆盖比例的平均数和中位数分别为34.2%和26.6%,含票据净短债规模的平均数和中位数分别为42.2亿元和32.1亿元,说明地方AMC发行人的债务期限结构偏长期,与不良资产处置周期较长这一特征相匹配,但账面货币资金对短债的覆盖较为不足,存在一定的短期周转压力,流动性依赖外部授信支持及账面除不良资产以外的其他金融资产的回收变现。截至2019年末,除了未披露财报的天盈投资以外,其余14家发行人的短债占比、货币资金/短期债务、含票据净短债规模三个流动性指标的平均数/中位数分别为39.6%/43.8%、47.9%/29.6%、44.3亿元/24.7亿元。
信用资质评论
整体看,地方AMC多成立于2012年财政部和银监会联合印发6号文之后,成立时间较短,不良资产经营规模普遍不大,资本金实力普遍较弱。具体来看:
沪国资:上海市国资委实际控制企业,是上海市首家地方AMC,不过上海地区不良资产较少使得其主业规模较小。目前业务以股权投资为主,参股国泰君安、中国太保、浦发银行、上海农商行等金融企业和上港集团等非金融企业,每年可获得20亿元以上的投资收益。目前公司财务杠杆在行业中处于较低水平,银行支持力度较好,账面金融资产可提供较强的偿债保障。目前上海国际集团是公司唯一股东,上海市国资委持有上海国际集团100%股权,为公司的实际控制人。公司主要业务包括股权经营、财务投资和金融企业不良资产收购处置,其中股权经营和财务投资收益在财报中体现为投资收益,金融企业不良资产收购处置业务在财报中体现为主营业务收入。股权经营业务方面,公司是上海国际集团开展国有资本运营的最主要实施主体,截至2020年3月末参股国泰君安21.34%股权(为第一大股东)、中国太保6.41%股权、浦发银行3.22%股权和上海农商行9.22%股权,同时持有上港集团等非金融企业的股权。不良资产收购处置业务方面,公司是上海市首家地方AMC,截至2020年3月末不良资产包余额为34.33亿元,其中不良资产处置包余额15.05亿元,不良资产重组余额19.28亿元。根据评级报告,受上海地区不良资产规模持续下降,不良资产包价格相对较高,利润相对较低影响,加之竞争较为激烈,公司该项业务面临一定的转型压力。财务投资业务主要通过下属子公司国鑫公司进行,主要持有或出售股权及固定收益类产品,重点投资行业包括金融行业、先进制造业、大消费行业等。不良资产收购处置业务规模较小导致公司主营业务收入规模有限,盈利主要来自股权经营业务产生的投资收益,2017-2019年和2020年一季度分别为22.3亿元、31.8亿元、21.4亿元和3亿元,实现为现金流的比例在50%以上。公司经营现金流主要受收购和处置不良资产影响,投资现金流规模较大,流入主要为股权分红及股权出售或转让,流出主要为股权投资及金融产品投资,2017年因投资国泰君安新发H股、国泰君安新发A股可转债及浦发银行非公开新发A股导致当年投资现金流大幅净流出。公司债务负担较轻,截至2020年3月末债务资本比为31.4%,不过短债占比从2017年末的36.5%大幅上升至2020年3月末的60.3%,货币资金对短期债务的覆盖比率一直不足20%,截至2020年3月末,净短债规模为109.2亿元。同期公司获得银行授信总额285.7亿元,其中209.2亿元未使用,可以覆盖净短债缺口,且银行借款中信用借款和保证借款占比分别为85.3%和14.7%,银行支持力度较好。此外,截至2020年3月末公司账面有30.1亿元的其他流动资产(以理财产品为主)和689.7亿元的可供出售金融资产(以持有的国泰君安、中国太保、浦发银行等上市公司股权为主),可提供较强的流动性支持。
浙商资产:浙江省国资委实际控制企业,是浙江省首家地方AMC,2018年和2020年两轮引入战略投资者后资本金实力明显增强。公司累计收购不良资产规模在地方AMC中仅次于山东资管排名第二位,不良资产经营业务收入排名第一,不良资产处置情况较好,近年现金回收率均处于70%以上的高位且逐年稳步提升。2018年12月收购亿利达新增工业科技板块后营收规模明显增大,但亿利达盈利不佳拖累公司整体财务表现。由于持续加大不良资产收购规模,经营现金流持续净流出,债务规模明显上升,目前债务负担较重,好在不良资产处置效率较好且存量不良资产多有抵质押,短期周转依赖外部授信支持。公司成立于2013年8月,由浙江省国际贸易集团出资设立。2018年4月,公司引入财通证券子公司浙江财通创新投资有限公司和远东国际租赁子公司宏信远展企业管理有限公司作为战略投资者,共吸收投资30.18亿元。2020年3月,公司二轮引战增资引入资金20.24亿元,目前已收到增资款,但尚未办理完毕工商变更登记手续。二轮引战增资后,浙江省国际贸易集团持股比例为58.6%,为公司控股股东,实际控制人为浙江省国资委。公司是浙江省首家地方AMC,主营不良资产收购处置和工业科技业务,2019年收入占比分别为65%和27%,毛利润占比分别为83%和9%,此外还涉及财务顾问、托管重组、房地产等业务。公司不良资产业务分为自行收购处置和委托收购处置两种,成立初期委托收购处置业务占比相对较高,近年自行收购处置业务占比快速增加,所购买的不良资产包中主要为银行对浙江当地中小民营制造业及商贸企业的不良债权,公司还将业务拓展至江苏、福建、上海、川渝、山东等地。截至2019年末,公司累计收购资产包规模逾2500亿元,在同行业发行人中排名第二,仅次于山东资管,2016-2019年的收购折扣率在4折-6折之间。公司自行清收业务的处置方式以收益权转让为主,通过收益权转让方式处置资产占比在70-80%之间。2016-2019年现金回收率分别为72.9%、75.4%、77.5%和78.8%,持续处于高位且逐年稳步提升。2019年末,公司自行清收的债权资产包余额251.6亿元,相关抵质押物评估价值对债权资产包账面价值的覆盖率不低于110%,此外公司债权资产包还可通过债务人自偿和相关担保人履行担保义务代偿取得回款。工业科技业务的主要运营主体为亿利达(002686.SZ),由公司2018年12月收购并纳入合并范围,主营风机业务、新能源汽车配件制造、汽车零部件压铸及新材料制造等,目前公司对亿利达持股比例为18.24%,表决权比例为26.38%,无股权质押。公司2019年不良资产经营业务的收入为35.4亿元,在同行业发行人中排名第一,因新增合并亿利达,2019年收入大幅增长。盈利水平方面,2018年因利息支出增加,扣除利息支出的主营业务利润率有所下降,2019年新增的工业科技板块毛利率为25.4%,拖累公司整体盈利水平。2016-2019年资产减值损失分别为2亿元、4.1亿元、3.9亿元和10.8亿元,主要来自不良资产,2019年金额较大还由于当年亿利达计提商誉减值损失3.4亿元;投资收益分别为1.6亿元、3.1亿元、5.8亿元和6亿元,主要来自权益法核算的长期股权投资和可供出售金融资产。整体看,公司营业利润逐年提升,2019年为11.4亿元,不过新增合并的亿利达2019年营业利润亏损5.3亿元,拖累公司整体财务表现。现金流方面,2017年以来公司加大不良资产收购规模,经营现金流持续净流出,投资支出主要用于对外股权投资、发放委托贷款、购买资管产品等。整体看,2017年以来公司持续存在自由现金流缺口,2017-2019年累计为191亿元,推动债务规模持续增长。2018年公司引入战略投资者,叠加亿利达纳入合并范围导致少数股东权益增加18.4亿元,净资产规模明显扩大。截至2019年末,考虑应付票据后的债务资本比为74.7%,处于较高水平,不过公司不良资产处置效率较好,账面不良债权资产可以覆盖全部债务,且截至2019年末,自行清收债权资产包的相关抵质押物评估价值对债权资产包账面价值的覆盖率不低于110%,为公司的债务偿还提供一定支持。流动性方面,目前公司货币资金对短债的覆盖率仅为17.9%,含票据净短债规模为126.6亿元。公司账面还有60.5亿元的可供出售金融资产,以可供出售债务工具为主,主要为公司投资及认购的不良债权基金份额,变现能力偏弱。截至2019年末公司获得银行授信总额407.6亿元,其中135.5亿元未使用,勉强覆盖净短债缺口,不过整体授信规模较大,且2019年末的银行借款中信用借款占比为63.4%,银行支持力度尚可。
辽国资:辽宁省国资委下属国有资本运营及国有资产经营管理主体,业务以贸易、国有资产经营管理、展览和生物制药为核心,是辽宁省首家地方AMC,但不良资产管理业务规模较小,且以从四大AMC回购省属企业的不良金融债权为主。公司收入主要来自贸易和生物制药板块,毛利率较低,子公司辽宁成大持有的广发证券股权每年可带来一定投资收益。目前杠杆水平不算重,但自身依赖盈利偿还债务还是有一定难度,流动性依赖外部授信和持有的广发证券股权支持。目前公司由辽宁省国资委全资持股,2019年贸易和生物制药板块的收入占比分别为70%和8%。不良资产经营方面,公司2014年以前代表辽宁省政府对四大AMC等持有的涉及辽宁省属企业的不良金融债权予以回购,2014年成为辽宁省地方AMC后开始直接从银行购买不良资产,但目前业务仍以回购为主,2016-2018年公司合计回购不良金融债权49.4亿元,收购不良债权金额3.4亿元。公司收入规模随着贸易业务的扩张和缩减而波动,由于贸易业务毛利率在3-8%之间,处于较低水平,公司主业盈利能力较弱。2017-2019年和2020年一季度,投资收益分别为21.5亿元、9.1亿元、14.6亿元和2.9亿元,主要来自子公司辽宁成大持有的广发证券16.4%股权和中华联合保险19.6%股权。近年公司盈利变现效率尚可,EBITDA实现为经营现金流的比例在75-90%之间。投资方面,近年公司每年固定资产投资支出在7-11亿元之间,此外投资现金流还受到购买和赎回理财产品以及股权投资等影响。整体看,近年未累积自由现金流缺口。截至2020年3月末,考虑应付票据后的债务资本比为40.9%,财务杠杆不算高,但公司盈利能力偏弱,债务规模是2019年EBITDA的13.4倍,内在偿债压力较大。截至2020年3月末,公司短债占比为52.8%,货币资金对短债的覆盖比例为32.8%,存在61.3亿元的含票据净短债缺口。截至2019年9月末,公司获得银行授信总额156亿元,其中90.9亿元未使用。此外,辽宁成大持有的广发证券16.4%股权目前市值约170亿元,无质押,也可提供一定流动性支持。
中原资产:河南省财政厅实际控制企业,是河南省首家地方AMC。公司历史曾参与河南省农信社改制业务,2017年5月起已不再新增,目前业务包括不良资产经营、股权投资、融资租赁、商业保理等,其中不良资产经营以非金融类业务为主,整体处置进度一般。近年公司利息支出增多,扣除利息支出后的主营业务利润自2017年转负且亏损逐年增大,且各类业务和金融资产投资都需要大额资金投入,公司持续有大额自由现金流缺口,推动债务负担上升,债务资本比达到85%以上,流动性压力也比较大,而且净资产中少数股东权益占比高,稳定性较差。公司成立于2015年8月,目前河南省财政厅直接持有公司20%股权,并通过下属河南省农业综合开发公司和中原豫资投资控股集团有限公司间接持有公司21.67%股权,为公司的实际控制人。公司业务较为多元,包括不良资产经营、股权投资、融资租赁、商业保理等。(1)不良资产经营业务包括参与河南省农信社改制及政府购买类金融服务、金融机构不良资产化解以及非金融不良债权重组等。按照监管部门要求,农信社改制过程中,政府需将置入农信社的资产全部变现。中原资产通过多种方式为市、县政府提供金融服务,帮助其变现置入农村信用社的资产,从而助推各地农信社加快改制组建农商行,市、县政府通过政府购买服务方式安排支付服务费,此外公司还对农信社改制过程中的不良资产批量收购并进行处置。农信社改制项目以政府信用做背书,以政府预算资金作为还款来源,信用风险较小。自2017年5月起,公司不再参与此类业务,截至2018年末,农信社不良资产项目已处置完毕,政府金融服务业务余额69.5亿元。金融类不良资产业务方面,目前公司主要业务模式为与社会资本方合作处置,即地方平台、国企委托公司收包。截至2018年末,公司金融类不良资产累计收购成本为56.8亿元,累计回收现金45.6亿元,现金回收率为80.3%。非金融类业务主要针对发展前景好但出现短期资金流动性困难的省内重点骨干企业、上市公司,通过债务重组的方式提供流动性支持,截至2019年3月末总投资为206.6亿元,账面余额114.8亿元,回收情况一般。(2)股权投资主要由子公司中原股权运营,主要通过参与定增、股权直投、特殊机遇投资、产业投资、担任基金管理人、基金发起人和基金投资人等方式进行,此外还对河南省当地杠杆率较高的国企进行市场化债转股投资,截至2018年末债转股项目投资账面余额为15.4亿元。(3)融资租赁板块主要由下属子公司中原航空融资租赁运营,其中经营性租赁业务方面主营航空租赁,融资租赁业务方面主营与公共事业相关的基础设施建设业务,截至2018年末不良率为0。(4)商业保理业务投放涉及房地产、旅游业、养殖业、批发贸易、机械设备等,截至2018年末应收保理款余额24.3亿元。公司收入主要来自利息收入,包含非金融机构不良资产、金融机构不良资产、农信社业务收入、委托贷款利息收入、关联方借款利息收入、保理业务收入及融资租赁收入等,2016-2018年收入保持较快增长,2019年因河南镁业不再纳入合并范围收入规模有所下降。由于利息支出的增加,扣除利息支出后的主营业务利润率自2017年起转负且逐年降低。2017-2019年和2020年第一季度,投资收益分别为9.8亿元、11.3亿元、7.5亿元和2.1亿元,主要为金融资产的持有和处置收益,对营业利润形成重要补充,不过2018年营业利润仍为负,净利润依靠9.19亿元的营业外收入(主要为债务重组利得)补正。2019年公司确认公允价值变动收益6.1亿元,主要来自交易性金融资产,也对营业利润形成补充。2015-2017年公司经营现金流呈较大额的净流出,主要由于收购不良资产、发放委托贷款及保理款、进行融资租赁业务等,在资产负债表上体现为债权投资、长期应收款等科目的增加,2018年和2019年经营现金流转正。投资支出主要用于金融资产等的投资,在资产负债表上体现为交易性金融资产、可供出售金融资产等科目的增加。整体看,2016-2018年公司自由现金流缺口分别为129.7亿元、335.1亿元和38.7亿元,累计达467亿元,2019年自由现金流转正,为56.6亿元。持续的自由现金流缺口导致债务规模快速上升。由于可供出售金融资产规模较大,公司净资产受其公允价值变动导致的其他综合收益波动影响较大。而且截至2020年3月末,净资产中少数股东权益占比约72%,主要来自项城市发展投资有限公司(公司因债转股持有51.05%股权),所有者权益稳定性较弱。公司其他非流动负债中包括纳入合并的结构化主体(主要为资管计划、私募基金、信托计划等)其他持有者的权益、卖出回售金融资产款、非金融企业借款等,根据募集说明书属于有息债务,因此我们在计算总债务时将其他非流动负债包含在内。截至2020年3月末,考虑永续债后的债务资本比已上升至85.3%,净短债规模为149亿元。截至2019年末,公司获得银行授信总额788亿元,其中348亿元未使用(其中137.7亿元来自国开行),可以覆盖净短债规模。公司银行授信总规模在地方AMC公募发行人中排名第一,且2019年末的银行借款中信用借款占比约64%,银行整体支持力度较好。此外,截至2020年3月末,账面交易性金融资产为63.6亿元(其中2019年末股票、不良债权占比分别为49.8%和34.5%),其他权益工具投资为62.6亿元(全部为股票及股权投资),长期股权投资中还包含公司及子公司中原股权合计持有的新乡化纤24.93%股权(占总股本的9.29%已质押,未质押部分市值6.6亿元),可提供一定的流动性支持。不过截至2019年末公司受限资产合计168亿元,主要包括固定资产、其他权益工具投资、债权投资等,占同期总资产的22.1%,受限比例较高。综合以上分析,中原资产主要问题在于持续大额资金投入使得债务负担上升,而相关资产处置收益不足以覆盖高昂的利息成本,盈利和偿债状况一般。
山东资管:山东省人民政府实际控制企业,注册资本达366.39亿元,是注册资本规模最大的地方AMC,也是山东省唯一一家由省政府实际控制的地方AMC。因2019年收购恒丰银行不良资产,公司注册资本和不良资产规模均大幅上升。但恒丰银行不良资产收购成本较高,对公司整体不良资产处置效率形成拖累,需关注后续处置情况。公司收入和盈利规模在同行业发行人中处于较好水平,不过自由现金流持续净流出,债务规模快速上升,目前债务负担较重,短期周转依赖外部授信。目前山东省鲁信投资控股集团有限公司持有公司80.92%股权,为公司的控股股东,实际控制人为山东省人民政府。公司主业包括不良资产经营、综合性金融服务和资产管理业务等,2019年的收入占比分别为31%、36%和28%。(1)不良资产经营方面,公司以金融类不良资产为主。2019年以前,公司持有的不良资产包全部位于山东省内,2019年收购恒丰银行不良资产债权本息1439亿元,公司投资金额800亿元,使得不良资产包分布区域扩大至全国,截至2019年末不良资产中山东省、西南地区、华北(除山东省)、以及华东的占比分别为36.6%、29.7%、16.6%和16%。截至2020年3月末,公司累计收购金融类不良资产账面金额3077亿元,在地方AMC公募发行人中排名第一,累计收购折扣率为42.4%,较2017年末的28.1%和2018年末的30.7%明显上升,主要系恒丰银行不良资产的收购折扣率为55.6%,成本较高;2017-2019年末和2020年3月末公司资产回收率分别为55.7%、65%、40.1%和40.5%,现金回收率分别为57.9%、68.5%、39.5%和40%,2019年末和2020年3月末资产回收率和现金回收率下降主要由于收购恒丰银行大额不良资产,需关注后续处置情况。(2)综合性金融服务业务主要是针对发展前景良好但暂时遇到困难的企业,以信托计划、委托贷款等债权投资方式和定增、直接股权投资和债转股等股权投资方式提供支持。截至2020年3月末,公司累计投放金额446亿元,累计回收金额318亿元。(3)资产管理业务板块主要为基金运营业务,公司先后设立了企业重组发展基金、金融资产投资基金、房地产重整基金以及三有企业扶持基金等53只基金,截至2020年3月末,公司基金认缴规模521亿元,实缴规模200元,其中公司出资113亿元。公司2019年主营业务收入为22.8亿元,其中不良资产经营板块实现收入7.1亿元,在同行业发行人中处于较高水平,其他收入主要为综合性金融服务和资产管理板块的投资收益。随着债务规模上升,利息支出增加,近三年扣除利息支出后的主营业务利润率逐年降低。近三年营业利润在9-11亿元之间,盈利规模在行业中处于较好水平。现金流方面,持续的不良资产收购和综合性金融服务板块投资导致公司经营现金流持续为负,2019年经营现金流净流出规模达632亿元,主要由于收购恒丰银行不良资产,同时当年公司出资360亿元认购恒丰银行非公开发行股份(目前持股比例为32.37%,为第二大股东,公司计入长期股权投资)导致投资现金流也大幅净流出,2017-2019年自由现金流缺口分别为127.5亿元、38.2亿元和1000.2亿元。2019年公司融资主要依靠鲁信集团360亿元的注资(用于公司认购恒丰银行股权)和700亿元的专项资金(信用借款,计入长期应付款),净资产和债务规模均大幅扩张,截至2020年3月末债务资本比为68.2%,债务负担较重。流动性方面,目前公司净短债规模为65亿元,截至2019年末授信总额为359亿元,其中179亿元未使用,且目前银行借款均为信用借款,银行支持力度尚可。综合来看,公司账面不良资产对债务的覆盖程度尚可,但收购恒丰银行不良资产后不良资产处置效率下降,后续处置情况有待观察。
江苏资产:无锡市国资委实质控制企业,是江苏省地方AMC,累计收购不良资产规模在地方AMC公募发行人中排名第三。近年公司不良资产处置情况良好,现金回收率已上升至行业较好水平,不过2019年公司开始加大非金融类不良资产收购规模,非金融类业务的处置能力有待检验。2020年一季度公司将远程电缆纳入合并范围,我们预计公司收入规模将明显增加,但远程电缆经营不佳,可能拖累整体盈利效率。目前公司不良资产管理收入和盈利规模在同行业发行人中处于偏上位置,多数年份由于不良资产处置回收现金高于当年收购成本,经营现金流呈净流入,债务资本比适中,货币资金基本能覆盖全部短债,偿债指标良好。公司成立于2013年5月,目前无锡市国联发展(集团)有限公司直接持股60%,并通过无锡国联金融投资集团有限公司间接持股30%,是公司的控股股东,实际控制人为无锡市国资委。公司主营不良资产经营业务,该板块收入占比一直在98%以上,2019年开始金融类不良资产收购规模有所下降,非金融类收购规模明显上升,截至2019年9月末金融类/非金融类不良资产账面余额占比为47.3%/52.7%。金融类业务方面,底层资产以制造业为主,处置周期平均为3-5年,业务模式包括自主收购和合作收购(公司通常为优先级)两种。非金融类业务方面,底层资产涉及行业较为分散,多为建筑业、房地产业以及基础设施开发等,债权人和债务人的选择以政府平台公司和上市公司为主,担保方式主要为资产抵押和股权质押,业务期限为1-3年。此外,为提升不良资产经营业务的覆盖广度及深度,公司在南通、镇江、连云港、苏州、徐州、盐城、常州设立了7家合资公司,公司在合资公司中的持股比例在20-30%之间,利润分配比例在25-40%之间,合资公司的控股股东均为当地政府。截至2019年9月末,公司累计化解不良资产1002亿元(合并口径,含联营企业和有限合伙企业),不良资产经营规模在地方AMC发行人中仅次于山东资管和浙商资产。2016年-2018年及2019年前三季度,公司合计收购不良资产原值473.8亿元,合计收购成本为223.6亿元,合计收购折扣率为47.2%。2016年-2018年末及2019年9月末,现金回收率分别为46.7%、60.7%、65.4%和70.3%,整体呈上升趋势,目前已处于较好水平。公司还经营合伙企业管理服务业务(主要为基金投资及管理业务,合作方主要为无锡市下属各区县市级政府)和物业租赁业务,不过收入占比很小。此外,2020年2月,公司子公司无锡苏新产业优化调整投资合伙企业(有限合伙)和无锡联信资产管理有限公司通过二级市场增持、司法拍卖等方式成为远程电缆(002692.SZ,ST远程)的控股股东,目前持股比例合计为21.52%,公司2020年一季度末已将远程电缆纳入合并范围。2019年远程电缆营业收入27.9亿元,净利润848万元,2020年3月末总资产为26.5亿元。公司2019年收入(不良资产处置净收益)为10.3亿元,在同行业发行人中处于较高水平。随着现金回收率的提升和债务规模的下降,扣除利息支出后的主营业务利润率近年明显上升,目前高于行业平均水平。2017-2019年和2020年一季度投资收益分别为0.75亿元、1.59亿元、1.94亿元和1.07亿元,主要来自公司以LP角色投资基金的收益分红,对营业利润形成补充,2019年公司营业利润达7.8亿元。近年公司不良资产处置情况良好,多数年份回收现金高于当年收购成本,近三年及一期中仅2019年经营现金流净流出。投资现金流主要受购买股权、参与投资有限合伙企业或信托计划等影响,近三年及一期中仅2019年为净流入,其余年份均为较大额的净流出。整体看,近三年及一期中仅2019年自由现金流为正,其余年份均为小幅净流出。公司近年持续偿还债务,债务规模整体呈下降趋势,2020年3月末因合并范围扩大又有所上升。受益于2017年股东实缴出资20亿元、盈利积累及2020年一季度远程电缆纳入合并范围,净资产规模也有增加。截至2020年3月末,考虑应付票据的债务资本比为52%,低于行业平均水平,账面不良债权资产能够覆盖全部债务,且近年现金回收率逐年提升,为债务的偿还提供支持。流动性方面,公司债务以长期债务为主,截至2020年3月末货币资金基本可以覆盖短债。截至2019年9月末,公司获得银行授信额度114亿元,其中51.5亿元未使用,可提供一定流动性补充。
陕西金资:陕西省国资委实际控制企业,是陕西省目前唯一一家地方AMC,战略地位突出。公司主业包括不良资产处置、问题资产化解和优质资产经营三大板块,其中不良资产处置以金融类业务为主,整体规模较小,且现金回收率不高;问题资产化解以市场化债转股为主,公司是市场化债转股签约及落地金额最大的地方AMC。公司整体收入和盈利规模不大,投资收益对营业利润形成重要补充,持续的不良资产收购以及债权、债转股、资管计划和基金等投资导致自由现金流持续净流出,债务规模快速增加,目前公司债务资本比已上升至61%的行业平均水平左右,不过债务以长期为主,公司也享受较好的外部支持,流动性压力不大。公司成立于2016年8月,目前股权较为分散,无控股股东,第一大股东为陕西财金投资管理有限责任公司和陕西延长石油(集团)有限责任公司,持股比例均为17.74%。陕西省国资委通过下属的陕西延长石油集团、陕煤化集团、陕西省国际信托、陕金控和中陕核工业集团间接持有公司37.67%股权,为公司实际控制人。公司是陕西省目前唯一一家地方AMC,主营不良资产处置、问题资产化解和优质资产经营三大板块,2019年收入占比分别为58%、20%和22%。(1)不良资产处置业务方面,公司以金融类业务为主,同时大力拓展非金融类业务。公司金融类不良资产处置业务于2017年开始展业,截至2019年末累计收购不良资产账面原值99.2亿元,占陕西省不良资产市场份额的25%左右,累计收购成本为31.2亿元,累计收购折扣率为31.5%;累计处置不良资产账面原值30.4亿元,累计收回现金15.9亿元,资产回收率和现金回收率分别为30.7%和51.1%。包内不良资产的抵押物主要以土地、住宅和商业房产为主。非金融业务方面,公司主要选择陕西省,特别是西安市的大型国有企业和区域综合性平台型大型公司存量的不良债权业务,目前处置方式以原债权人回购为主。截至2019年末,公司累计收购非金融不良债权账面原值37.9亿元,累计收购成本36.1亿元,累计收回现金15.6亿元,累计收购折扣率为95.1%,现金回收率为43.3%,收购成本较高,处置进度一般。整体看,截至2019年末公司不良资产处置板块的综合累计收购折扣率为49.1%,现金回收率为46.9%。(2)问题资产化解业务主要是针对短期内流动性出现危机但所处行业成长性良好且具备一定盈利能力的企业提供市场化债转股、中短期债权融资等业务,截至2019年末,公司已与陕煤化集团、陕西延长石油集团、晋煤集团、西安建工等大型骨干企业签约市场化债转股投资规模97.75亿元,管理规模286.8亿元,其余出资方包括中邮证券、国寿资管等,公司市场化债转股签约及落地规模居地方AMC首位。中短期债权融资业务主要由子公司陕增信开展,截至2019年末发放委托贷款余额4.6亿元。(3)优质资产经营分为股权投资、标准化资管产品投资、融资性顾问、基金管理、担保增信五大类。盈利方面,公司收入和扣除利息支出的主营业务利润规模有限,2016-2019年投资收益分别为0.11亿元、0.72亿元、1.68亿元和5.64亿元,主要来自可供出售金融资产、持有至到期投资、委托贷款和理财产品等,对营业利润形成重要补充。公司营业利润逐年增长,2019年为7.9亿元。公司将金融类不良资产处置业务计入经营现金流,此外经营现金流还受往来款影响较大。投资支出主要用于购买非金融类不良债权、投资基金、资管产品、债权资产、债转股项目等,投资现金流净流出规模逐年增加。整体看,公司自由现金流持续净流出,2016-2019年累计缺口达151亿元,推动债务规模快速增长。公司2019年吸收投资12亿元,叠加合并范围扩大和少数股东增资,净资产规模也持续扩张,不过增幅不及总债务,导致债务资本比持续上升,截至2019年末达61%,处于行业平均。流动性方面,截至2019年末短债占比约14.7%,货币资金可以覆盖全部短债,同期公司获得银行授信361.6亿元,其中248.2亿元未使用,可以提供一定的流动性支持,说明公司债务结构相对较好,也享有较强外部支持。
渝康资产:重庆市国资委实际控制企业,根据公告已确定引进华润集团全资孙公司华润金控为战略投资者,后续实际控制人将变更为华润集团,并将完成未缴足资本金的实缴到位,资本金实力将明显增强。业务方面,公司是重庆市首家地方AMC,在重庆市不良资产处置、国企改制重组及困境企业救助方面有着较高的战略地位,不过目前不良资产管理业务规模较小,不良资产处置效率一般。公司2016年成立后收购大量不良资产,杠杆水平快速走高,目前债务资本比为76.6%,高于行业平均水平,好在短债占比不高,且银行支持力度较好。公司成立于2016年6月,目前重庆市水务资产经营有限公司、重庆市城市建设投资(集团)有限公司、重庆渝富控股集团有限公司、重庆市地产集团有限公司各持有公司25%股权,以上四家股东均为重庆市国资委100%持股企业,因此公司实际控制人为重庆市国资委。根据公司2020年5月22日的公告,华润集团全资孙公司华润金控投资有限公司成为公司公开挂牌引进战略投资者项目的受让方,将持有四家股东合计转让的公司54%股权,待合同生效及取得监管批准后,将成为公司的控股股东,公司实际控制人将变更为华润集团。目前公司注册资本50亿元,实收资本29亿元,根据募集说明书,战投成功引进后,公司将完成21亿元未缴足资本金的现金实缴到位,我们预计届时公司资本金实力将明显增强。公司是重庆市首家地方AMC,主营不良资产收购处置业务、投资及资产管理业务和顾问咨询业务。(1)不良资产收购处置业务方面,目前公司收购的不良资产以金融类不良资产为主,截至2019年9月末累计收购不良资产账面金额199.1亿元,累计收购成本107.9亿元,折扣率为54.2%;累计处置债权金额79亿元,累计回收现金61.4亿元,资产回收率和现金回收率分别为39.7%和56.9%。以上资产处置进度偏慢但回收比率尚可,与公司部分采取诉讼清偿的处置方式有关。截至2020年3月末公司累计收购不良资产账面金额210亿元,折扣率为53.1%;累计处置债权金额84.8亿元,资产回收率为40.4%。(2)投资及资产管理业务是指公司承接国有企业改制上市、战略重组、改组组建国有资本投资运营公司等剥离的非主业资产和低效无效资产,和以市场化方式收购、托管社会不良资产,2018年公司国有企业债务重组类业务共投放15.02亿元,收购处置民营低效资产项目共投放11.83亿元,其中民营项目大多有担保或抵质押。目前公司已联合其他机构组建运营340亿元的市场化债转股基金和120亿元的国企并购重组基金。财务角度,公司主营业务收入主要来自不良资产业务的处置应收债权收入,以及投资及资产管理业务的债务重组收入和委托处置应收债权收益。由于业务规模较小,且不良资产处置效率一般,主营业务收入规模有限,2018年以来扣除利息支出的主营业务利润率持续为负。2017-2019年和2020年一季度投资收益分别为0.79亿元、2.6亿元、2.9亿元和0.44亿元,主要来自权益法核算的长期股权投资和可供出售金融资产(主要系投资及资产管理板块持有的企业股权),补正营业利润,但近年营业利润均不足1.5亿元,规模非常有限。现金流方面,2017年和2018年公司收购不良资产导致经营现金流净流出,2019年回收现金大于收购成本,经营现金流呈净流入。公司投资支出主要用于开展国债逆回购、购买理财产品及进行股权投资等,2017年和2018年投资现金流均呈净流出,2019年因收回投资,投资现金流净流入。公司2016年成立后购买大量不良债权支付现金61.7亿元,导致杠杆水平快速走高,虽然2019年自由现金流较好,偿还部分债务,但截至2020年3月末债务资本比仍高达76.6%,在行业中处于较高水平,账面不良债权资产可覆盖约53%的债务。流动性方面,截至2020年3月末公司短债占比约39.1%,但账面货币资金有限,仅能覆盖10.4%的短债,净短债规模为34.8亿元,好在同期公司获得银行授信总额374.7亿元,其中284.2亿元未使用,且2019年末的银行借款均为信用借款,银行支持力度整体较好。此外,公司持有重庆燃气15%股权(计入长期股权投资),目前无质押,持股部分市值约17亿元,也可提供一定的流动性支持。
河北资产:河北省国资委实际控制企业,河北省唯一一家地方AMC。公司尚处于起步期,不良资产管理业务规模较小,以收购银行不良资产包为主,收购折扣率在5折左右,主要采用整体转让的处置方式,截至2019年末现金回收率为90.8%,在同行业发行人中排名居前。2019年公司收到股东增资款20亿元,资本金实力得到一定增强,不过净资产规模仍不大。目前债务资本比适中,流动性压力不大。公司成立于2015年11月,初始注册资本10亿元,2019年收到股东增资款20亿元,其中新增注册资本16亿元,4亿元计入资本公积,目前尚未完成工商变更手续。增资后,河北建设投资集团有限责任公司为公司第一大股东,持股比例29.3%,第二大股东为远东宏信下属子公司天津骏嘉企业管理有限公司,持股比例27.2%。河钢集团、河北港口集团、开滦集团、河北航空投资集团四家河北省地方国企对公司的持股比例均为9.2%,其余股东持股比例均不足5%。公司实际控制人为河北省国资委。公司主要从事不良资产管理和投资业务,(1)不良资产管理业务主要包括不良资产收购处置和不良债权收购重组。不良资产收购处置业务方面,公司收购的不良资产主要是银行的不良资产包,处置方式以整体转让为主。截至2019年末,公司累计收购不良资产账面原值115.4亿元,累计收购成本为61.2亿元,累计收购折扣率为53%;累计回收现金55.6亿元,现金回收率为90.8%,在同行业发行人中排名居前。不良债权收购重组业务主要是与河北省内流动性出现暂时性困难的企业开展合作,通过债务重组等方式解决企业债务危机,目前合作对象以河北省内民企为主,存量项目的风险缓释措施以土地抵押和关联企业保证担保为主。截至2019年末,不良债权收购重组业务累计收购成本49.1亿元,累计回收现金21.8亿元,现金回收率为44.4%。(2)投资业务分为困境投资业务、债转股业务和金融产品投资业务。困境投资业务是在处置风险化解及危困企业债务重组过程中,需要对其进行流动性补充时,通过银行、信托等渠道,对化解风险企业及债务重组企业进行流动性救助而获取收益,截至2019年末存量项目2个,投放资金的账面余额为9.5亿元。金融产品投资主要投向银行理财产品、债权融资计划以及资产支持证券等金融产品。债转股业务方面公司对开滦集团全资子公司内蒙古开滦投资有限公司实施市场化债转股,投资金额14亿元。公司收入和盈利规模有限,由于不良资产整体处置情况较好,扣除利息支出后的主营业务利润率处于60%以上的较高水平。现金流方面,公司尚处于起步期,收购不良资产包以及进行不良债权收购重组和困境投资投入资金较多,多数年份经营现金流呈净流出。2019年因投资内蒙古开滦债转股项目支付14亿元,投资现金流净流出规模较大。2019年公司收到股东增资款20亿元后资本金实力得到一定增强,不过净资产规模仍不大。2019年末债务资本比降至52.6%,账面不良债权资产基本可以覆盖全部债务。公司债务期限结构偏长期,截至2019年末短债占比30.8%,货币资金基本可以覆盖全部短债。截至2020年3月末,公司获得银行授信总额61.8亿元,其中31.3亿元未使用,可提供一定的流动性支持。
苏州资产:苏州市国资委实际控制企业,是江苏省地方AMC。公司2017年才开始正式经营,目前不良资产经营业务规模较小,而且近几年非金融类不良资产占比明显增加,但现金回收率仅14.6%,拖累整体现金回收状况。财务角度看,由于业务处于开展期,自由现金流持续净流出,债务规模增长较快,流动性压力上升明显。公司成立于2016年5月,目前苏州市国资委直接持有公司22.5%股权,并通过东吴证券、苏州国际发展集团、东吴人寿保险和苏州市农业发展集团间接持有公司35%股权,直接及间接持股比例合计为57.5%,是公司的控股股东和实际控制人。公司主营不良资产经营、特殊机会投资及综合金融服务业务。(1)不良资产经营业务方面,公司金融类不良资产交易对手主要为商业银行等银行金融机构,非金融类不良资产交易对手主要为大型国企、地产类企业、地方政府平台等,2017年板块全部收入来自金融类业务,2018年和2019年非金融类业务占比明显上升。金融类不良资产业务分为自主收购和委托收购两种模式,截至2019年9月末累计收购成本42亿元,累计回收现金29亿元,现金回收率为68.8%。非金融类不良资产业务资产标的主要为应收账款和收益权等,公司将客户范围限定在全国50强之内,适度增加房地产类业务投放,并拓展至泰州、扬州、南通、苏州等地区政府平台客户。截至2019年9月末,非金融类不良资产累计收购成本为77.7亿元,累计回收现金11.3亿元,现金回收率为14.6%。整体看,公司不良资产经营业务的综合现金回收率为33.6%,受非金融类资产占比上升影响有一定下降。(2)特殊机会投资业务主要投资标的包括基金、股权、理财、信托计划、资管计划等,盈利主要计入投资收益。(3)综合金融服务业务包括破产管理、私募基金管理和咨询服务等,公司于2017年9月进入苏州市中级人民法院破产管理人二级名录,2018年以来共计承接江苏省7家企业的破产管理人,其中1家破产管理工作已于2018年完成。公司2017年才开始正式经营,近年收入较快增长,扣除利息支出后的主营业务利润率高于行业平均水平,但绝对规模仍较为有限。2017-2019年和2020年一季度投资收益分别为0.37亿元、0.57亿元、0.54亿元和0.07亿元,对营业利润形成补充。因持续收购不良资产,且目前现金回收率较低,公司经营现金流持续净流出,投资现金流主要受投资和收回信托计划、理财产品等影响,近三年及一期自由现金流持续为负,累计缺口达105.2亿元,大幅推升债务规模。受益于2017年股东增资8亿元,2019年发行10亿元永续债,净资产规模也有增长,但是仍然比较有限。截至2020年3月末,考虑永续债后债务资本比已达81.3%,债务负担很重,账面不良债权资产可以覆盖全部债务,但由于处置效率不算好,仍有一定的长期偿债压力。流动性方面,截至2020年3月末,公司短债占比为61.8%,货币资金仅能覆盖24.7%的短债,含票据净短债规模已达44.8亿元。截至2019年9月末,公司获得银行授信101.5亿元,其中36.2亿元未使用,已无法覆盖净短债缺口,且公司账面资产以可供出售金融资产为主,主要为收购的不良资产,变现能力一般,公司面临一定的流动性压力。
江西金资:由江西省行政事业单位资产管理中心实际控制,是江西省目前唯一一家地方AMC。公司不良资产业务以自主收购处置模式为主,整体规模不大且处置情况欠佳,截至2019年末自主收购处置模式下的现金回收率仅为25.9%。公司收入和盈利规模有限,由于持续收购不良资产和进行债权投资等,多数年份自由现金流呈净流出,推升债务规模,而资本金规模有限。目前杠杆水平处于高位,未使用授信勉强覆盖净短债缺口。公司成立于2016年2月,目前江西省金融控股集团有限公司直接持有公司40%股权,并实际控制一致行动人吉安市井冈山开发区金庐陵经济发展有限公司持有的23%股权,为公司的控股股东,实际控制人为江西省行政事业单位资产管理中心。公司是江西省目前唯一一家地方AMC,主营不良资产收购处置业务,包括非结构化(即自主收购处置)和结构化两种业务模式,其中结构化又分为金融类和非金融类,金融类业务包括与金融机构合作收购和委托收购等,非金融类业务即收购江西省内大中型国有企业的不良债权并进行债务重组。公司不良资产收购处置以非结构化业务为主,截至2019年末累计收购非结构化不良资产223.7亿元,累计收购成本为58.4亿元,累计收购折扣率为26.1%;累计收回现金15.1亿元,现金回收率为25.9%。截至2019年末,公司存续结构化不良资产收购本金为20.92亿元,已收回金额0.14亿元,其中金融类收购本金合计0.58亿元,已收回金额0.02亿元;非金融类收购本金合计20.34亿元,已收回金额0.12亿元。此外,公司还从事委托贷款、保理和供应链金融业务,目前公司已主动叫停并不再新增委托贷款项目,截至2019年末累计发放委托贷款总额32.9亿元,期末余额1.5亿元;累计发放保理款总额33.7亿元,期末余额6.3亿元,均附有追索权;供应链金融项目累计投放金额16.5亿元,期末余额4亿元。公司不良资产主业规模较小,2019年收入为2.1亿元,由于现金回收率较低,账面不良资产占用资金较多,扣除利息支出后的主营业务利润率持续为负。好在2017-2019年保理、供应链金融和财务顾问等业务收入合计分别为0.93亿元、1.42亿元和3.24亿元,投资收益分别为2.25亿元、3.45亿元和3.68亿元,主要来自处置应收类金融资产结构化不良资产以及投资信托产品等,对营业利润形成补充,近年公司营业利润逐年增加,2019年为2.9亿元。公司经营现金流主要受业务往来款影响,不良资产、委托贷款、保理及投资业务均计入投资现金流,由于公司尚处于起步期,不良资产收购规模较大而回收金额较小,且2019年债权投资较多(持有至到期投资增加29亿元,主要投资私募债),投资现金流持续净流出,2018年受益于收回委托贷款,发放贷款及垫款余额减少16.4亿元,投资现金流净流出规模较小。整体看,2017-2019年自由现金流分别为-28.6亿元、1.2亿元和-39.4亿元。在自由现金流缺口的推动下,2019年末公司债务规模明显增加。受益于2019年2月股东增资7亿元,净资产规模也有所增加。截至2019年末,考虑应付票据后的债务资本比为78.8%,处于高位。流动性方面,货币资金对短债的覆盖比率一直不足20%,截至2019年末含票据净短债规模为42.1亿元,同期公司本部获得银行授信101.9亿元,其中46.8亿元未使用,勉强覆盖净短债缺口,不过整体授信规模不算大,银行支持力度一般。公司账面上的私募债投资流动性欠佳,可提供的流动性支持亦有限。
厦门资管:厦门市财政局实际控制企业,是厦门市地方AMC,资本金规模较小。公司不良资产经营以金融类业务为主,多采用合作收购的方式并运用结构化安排,公司充当优先级角色,不良资产收购成本不算高,整体处置进度良好,但现金回收率低于资产回收率,或说明处置收益较低。公司尚处于初创期,不良资产经营规模较小,净资产和盈利规模有限,近年随着不良资产的持续收购,债务规模整体呈增长趋势,目前债务资本比已上升至61%的行业平均水平左右,好在外部授信还相对充裕,体现了一定外部支持。公司成立于2015年12月,初始注册资本10亿元,2017年9月增资扩股后注册资本增至16亿元。目前厦门金圆金控股份有限公司持有公司62.5%股权,厦门国贸控股集团有限公司持有公司37.5%股权,公司实际控制人为厦门市财政局。公司是厦门市地方AMC,不良资产经营业务以不良资产包,即金融类业务为主,收购模式大多为合作收购,合作方主要为非金融企业,大部分为不良资产的潜在购买方。公司合作收购模式多采用结构化安排,公司主要充当优先级角色,提供50-70%的优先级资金并约定一定的收益率,合作方负责不良资产的处置,并在清收进度不如合同约定的情况下承担流动性补足义务,公司自身承担的风险相对较小。公司除了发展厦门本地和福建省内不良债权项目以外,还建立了与江浙沪等地的金融机构的业务合作渠道。公司超过90%以上的不良资产收购涉及抵质押物,以住宅地产、商业地产、工业厂房、酒店等不动产为主,部分为土地使用权等无形资产。截至2019年9月末,累计收购不良债权原值376.2亿元,累计收购成本131.4亿元,累计收购折扣率为34.9%,整体成本不算高;累计处置不良债权原值270亿元,累计收回现金88.6亿元,资产回收率和现金回收率分别为71.8%和67.4%,整体处置进度较快,但现金回收率低于资产回收率,或说明处置收益偏低。由于公司尚处于初创期,整体收入和盈利规模非常有限,好在不良资产处置情况较好,扣除利息支出后的主营业务利润率一直处于65%以上的较好水平。公司将不良资产经营业务计入投资现金流,由于持续收购不良资产,除2020年一季度以外投资现金流一直为净流出,2017-2019年和2020年一季度自由现金流分别为-6.5亿元、-11.4亿元、-13.9亿元和11.3亿元,债务规模由此走高。受益于2017年增资扩股,净资产规模有所增加,但公司资本金实力在同行业发行人中仍偏弱,叠加盈利积累有限,整体净资产规模仍不大。近年公司债务资本比持续上升,截至2020年3月已达61.3%,处于行业平均水平左右。公司账面不良债权资产可以覆盖全部债务,考虑到整体不良资产处置效率较好,且多有抵质押物,可为债务偿还提供支持。流动性方面,公司短债占比虽不高,但账面货币资金一直不足2亿元,截至2020年3月末存在8.5亿元的净短债缺口。截至2019年9月末,公司获得银行授信额度56.5亿元,其中35.3亿元未使用,可以覆盖净短债缺口。
内蒙古金资:内蒙古自治区人民政府实际控制企业,是内蒙古唯一一家由自治区政府控制的地方AMC,2017年和2019年两轮增资扩股后资本金实力明显增强。公司目前不良资产业务整体现金回收率较低,此外还经营流动性风险防控和企业纾困业务,其中流动性风险防控存续项目已出现逾期,需关注资金回收情况。公司收入和盈利规模较为有限,近年不良资产、企业纾困和流动性支持业务持续投入资金,债务规模逐年增加,好在增资扩股使得净资产规模也明显扩张,目前杠杆水平不算高,账面货币资金也可覆盖全部短债。公司成立于2015年8月,初始注册资本20.4亿元,2017年和2019年两轮增资扩股后注册资本增至52.3亿元。目前内蒙古自治区财政厅持有公司59.68%股权,是公司的控股股东,实际控制人为内蒙古自治区人民政府,其余股东均为自治区盟、市、县财政局和国企。公司是内蒙古首家地方AMC,也是当地唯一一家由内蒙古政府实际控制的地方AMC,主业包括不良资产经营及处置业务、政策性业务、经营性投资业务及其他业务四个板块。(1)不良资产经营及处置方面,公司金融类及非金融类业务占比较为均衡,金融类业务在公司经营初期多采用了通道类方式,协助金融机构将不良资产转出表外,随着监管要求的调整和公司业务发展的转型,近年公司不再新增这类业务,转为经营自主收购处置业务,金融类业务的收购折扣率在3-5折之间。公司的非金融类业务主要为政府债务平滑业务,即以市场化手段对政府存量债务或政府具有付款义务的债权进行重组或置换,原债务人主要为自治区内的市(盟)和区县(旗)级政府财政局和国资委,债权出让人主要为政府基础设施项目的建设方,收购成本较高,折扣率在6折以上,项目年化收益率一般在7.5%-8.5%之间。整体看,截至2019年末公司累计收购不良债权原值83.6亿元,累计收购成本45亿元,累计收购折扣率为53.9%;累计收回现金12亿元,现金回收率为26.6%,不良资产处置效率较低。(2)政策性业务以企业纾困和企业流动性风险防控为重点,其中企业纾困主要针对因股权质押等原因出现流动性困难的上市企业,业务期限在3年左右,流动性风险防控业务主要针对区域内具有短期流动性需求的企业,业务期限基本在一年以内。截至2019年末,公司企业纾困项目累计投放金额21.7亿元,期末存续余额14.5亿元,以股权投资为主;累计投放流动性风险防控业务资金259.3亿元,国企/民企投放金额占比分别为58.6%/41.4%,其中有3笔逾期,2笔处于债务重组状态,待偿还本金合计11亿元。(3)经营性投资业务主要投向基金、结构化存款、信托产品、资管计划等。(4)其他业务包括小额贷款、票据贴现、顾问与咨询等。公司采用的是金融企业报表格式,收入中包含利息净收入(利息收入减利息支出)、投资收益和公允价值变动收益,其中投资收益主要来自附重组条件的市场化不良资产业务和非金融机构不良资产业务。为增强可比性,我们将公允价值变动收益从主营业务收入中扣除,并将利息支出作为成本项而非收入的抵减项核算。公司整体收入和盈利规模有限,收入主要来自政策性业务板块,2019年不良资产业务收入仅1.2亿元。由于利息支出较小,扣除利息支出后的主营业务利润率处于59%以上的较高水平,2019年公司对逾期项目计提1.97亿元的资产减值损失。整体看,近年营业利润逐年增长,不过规模仍较为有限,2019年仅2.9亿元。公司经营现金流主要受小额贷款、票据贴现款及委托贷款等业务影响,2019年因收回贷款经营现金流大幅净流入。投资现金流主要受不良资产经营、流动性风险防控、上市公司纾困等业务影响,总体自由现金流缺口不大。近年公司债务规模持续增加,受益于2017年和2019年股东分别增资5.9亿元和26亿元,净资产规模也明显增加,杠杆水平较为稳定,截至2019年末债务资本比为42.4%,低于行业平均水平。而且货币资金可以覆盖全部短债,同期公司获得银行授信总额147亿元,其中101.3亿元未使用,可提供较强流动性支持。另外,公司2019年末账面应收款项为22.1亿元,主要为流动性风险防范业务所投放的资金,其中逾期和债务重组项目的待偿还本金为11亿元,需关注其回收情况。
国厚资产:安徽省民营地方AMC,不良资产收购处置业务规模较小,以结构化业务为主,自主收购处置模式占比较小,扣除利息支出后的主营业务利润率持续为负。公司还经营部分投资和投行业务,对利润有一定贡献。公司总体规模和股东实力较弱,融资成本逐年上升,未使用授信也无法覆盖净短债,外部支持力度弱,存在较大流动性压力。公司成立于2014年4月,由安徽博雅投资有限公司、深圳市朗润集团有限公司、上海东兴投资控股发展有限公司共同出资设立。后经多次股权转让及增资,目前自然人刘洋、李厚文夫妇通过安徽博雅投资、深圳朗润集团及芜湖厚实商贸有限公司合计持有公司50.02%股权,为公司的实际控制人。公司是安徽省首家地方AMC,目前安徽省有2家地方AMC,另一家为安徽省中安金融资产管理股份有限公司,由安徽省国资委实际控制。公司主要业务包括不良资产收购处置和投资及投行业务。不良资产收购处置业务分为结构化和非结构化两种,非结构化即从银行处自主收购不良资产包并清收,截至2020年3月末累计收购不良资产账面金额33.6亿元,累计收购成本9.2亿元,累计收购折扣率27.3%;累计收回现金8.6亿元,现金回收率为93.9%。结构化不良资产收购处置业务分为金融类和非金融类,金融类为公司从金融机构协议收购不良资产包后委托相关机构负责处置追偿,截至2019年末余额22.37亿元;非金融类包括三种业务模式:(1)公司与第三方按比例出资合作收购不良资产包后通过向第三方分期收款的方式实现退出;(2)针对破产重组或预重组类项目而收购的债权,由债权转让方提供回购;(3)收购非金融企业转让的债权,并要求一定的风险缓释措施。公司从事非金融类结构化业务时主要获取固定收益,截至2019年末余额为59.61亿元。投资及投行业务方面,公司投资业务主要为私募基金管理业务,由子公司国厚投资运营,主要系国厚投资作为基金管理人发起成立基金,通过管理基金收取管理费用。目前以债权基金为主,主要用于置换地方政府性存量债务及政府应收账款。截至2019年末,公司基金管理规模为884亿元,管理基金数量为97只,基金管理费率在每年0.1%-0.2%左右。投行业务即公司为安徽省内企业在资本市场的运营提供顾问咨询服务,为符合监管规定的场外市场股权、债权融资工具提供非公开发行和承销服务。截至2019年3月末,公司共承销8笔业务,系公司为安徽省内企业在安徽省金融资产交易所发行资产收益权凭证提供承销服务。财务方面,公司不良资产收购处置业务收入和盈利规模有限,由于账面不良资产占用资金较多,扣除利息支出后的主营业务利润率持续为负,好在投资及投行业务产生的手续费及佣金净收入、委托贷款及资金出借款等产生的利息收入以及可供出售金融资产、应收款项类金融资产和长期股权投资等产生的投资收益对营业利润形成补充,近四年营业利润逐年增长,2019年为5.3亿元。公司将不良资产收购处置、发放贷款及垫款、取得借款/偿还借款、买入返售/卖出回购等业务均计入经营现金流,因此经营现金流波动很大,总体持续存在自由现金流缺口。公司总债务中包含卖出回购金融资产,2017年总债务增幅较大,之后较为稳定;受益于股东增资及盈利积累,净资产规模逐年增长。截至2019年末,公司债务资本比为64.8%,处于行业平均水平左右,账面不良资产可以覆盖全部债务。流动性方面,近年公司短债占比下降,截至2019年末短债占比为34.3%,但货币资金只能覆盖约36.7%的短债,净短债规模为18.9亿元。截至2019年末,公司获得银行授信总额36.2亿元,其中8.5亿元未使用,无法覆盖净短债缺口,账面不良资产、资管计划、信托计划、基金投资等资产的变现能力不算好,公司存在较大的流动性压力。此外公司近年整体融资成本有所提高,债务平均利息率从2016年的5.37%上升至2019年的7.82%,目前已高于行业平均水平,侧面也反映了公司作为民营企业可获得的外部支持力度较弱。
天盈投资:民营企业,主营不良资产经营、私募投资基金、保险经纪及其他投资四大板块,下属子公司天乾资管是湖北省第二家地方AMC。公司不良资产经营规模较小,在金融类业务方面不具优势,将业务重心逐步转向单项不良资产收购,目前以非金融类为主,整体处置效率一般。公司整体收入和盈利规模较为有限,持续的不良资产收购及投资活动导致自由现金流持续净流出,近年杠杆水平和净短债规模逐年增加,目前未使用外部授信远无法覆盖净短债,且账面资产变现能力较弱,流动性压力很大。公司前身为2012年成立的上海旻泰投资有限公司,2015年7月被武汉当代科技产业集团股份有限公司(“当代科技”)收购,2018年3月更为现名。2017年以来公司经过多次增资及股权变更,目前当代科技持有公司88.6%股权,为控股股东,自然人艾路明直接及间接合计持有当代科技28.21%股权,为公司的实际控制人。2017年公司陆续合并了10家金融类企业,重组整合为金融类投资控股公司,目前主营不良资产经营、私募投资基金、保险经纪及其他投资四大板块,2019前三季度的收入占比分别为51.7%、2.9%、12.6%和32.8%。(1)子公司天乾资管是公司不良资产经营业务的经营主体,是湖北省第二家地方AMC。根据募集说明书,天乾资管成立时间短、资金成本高,在与四大AMC竞争收购银行批量不良资产包方面不具优势,因此将业务重心逐步转向单项不良资产收购,重点针对出现短期流动性风险的企业发展单户企业的债务重组和资产处置,处置期限一般为2-3年。截至2019年9月末,公司不良资产累计收购成本为82.5亿元,金融类/非金融类占比分别为36.8%/63.2%;累计处置不良资产金额41.5亿元,整体处置效率一般。(2)公司私募投资基金板块子公司共计7家,主要以募集资金方式开展对外投资。截至2019年9月末,公司共计管理备案基金34支,实缴基金规模98元,投资方向主要为智能制造、生物科技、新材料生产研发、信息技术、文化教育等。(3)保险经纪板块主要由正隆保险经营,成立初期业务重心是个人寿险,2015年开始重心逐渐转移到个人财险,特别是车险业务方面,2019年以来车险行业增长受阻,开始大力拓展人身险业务。(4)其他投资业务板块包括债权投资和农村金融业务,其中债权投资主要涉及证券、信托计划、资管计划等金融投资,委托贷款、企业借款等债权投资,各类资产收益权的投资,以及银行理财投资等。公司2017年重组整合为金融类投资控股公司后,收入快速增长,不过随着利息支出的增加,扣除利息支出后的主营业务利润率逐年下降,近三年及一期投资收益分别为0.1亿元、0.3亿元、1.8亿元和0.9亿元,主要来自长期股权投资和可供出售金融资产等,对营业利润形成一定补充。整体看,公司盈利规模仍较为有限。近年公司经营现金流较好,主要受往来款等影响,但由于持续收购不良资产并进行股权和金融资产投资,投资现金流净流出规模较大,在资产负债表上体现为其他流动资产和可供出售金融资产等科目的增加,整体自2017年以来持续存在自由现金流缺口。受2017年合并范围扩大及自由现金流缺口的影响,公司债务规模呈上升趋势。2017年股东增资导致实收资本增加27.4亿元,合并范围扩大导致少数股东权益增加84.3亿元,净资产规模大幅增加,2018年和2019年少数股东权益分别减少6.9亿元和12.9亿元,或与部分公司不再纳入合并范围有关,净资产规模有所下降。近年公司杠杆水平逐年上升,截至2019年9月末债务资本比达40.6%,不过公司净资产中少数股东权益占比高达61%,净资产质量和稳定性不佳。而且公司债务期限结构较差,短债占比一直在70%左右,近年净短债规模逐年增加,截至2019年9月末货币资金对短债的覆盖率仅为4%,净短债规模为48.6亿元。同期公司获得金融机构授信总额32.7亿元,其中3.9亿元未使用,远无法覆盖净短债缺口。目前公司账面有80.9亿元其他流动资产,以资产重组、资产收益权投资、信托计划和企业借款为主,可供出售金融资产有46.6亿元,多为按成本计量的权益工具,账面资产变现效率相对较低,能提供的流动性支持有限,公司流动性压力很大。
地方资产管理公司的主要财务数据请详见附表2-4。
非持牌资产管理公司发行人信用分析
目前有公募债券存续的非持牌AMC有华润资产和华融汇通两家,分别为华润集团和华融旗下公司。我们对两家公司的具体分析如下:
华润资产:华润集团下属不良资产经营主体,股东实力强劲,主营传统不良资产经营、附重组条件类投资和资产管理及其他业务,其中传统不良资产经营以不良资产包业务为主,多采用自主收购和与持牌AMC合作收购的方式,截至2019年6月末不良资产累计收购成本中公司出资占比约50%,整体处置效率较低,且我们推测部分项目采用结构化安排,公司充当劣后级角色,实际经营风险可能较大;附重组条件类投资业务多为债权投资,公司在结构化信托和有限合伙基金中持有劣后级份额。公司整体净资产和业务经营规模不大,收入和盈利规模有限,不过好在目前债务负担不重,流动性较好。综合来看公司规模小且部分业务可能有劣后安排承担一部分风险,不过公司股东实力强、部分业务与集团有关,也可获得较强的外部融资支持。公司成立于2015年7月,目前由华润金控投资有限公司全资持有,实际控制人为国务院国资委。公司主业包括传统不良资产经营、附重组条件类投资和资产管理及其他等。(1)传统不良资产经营分为不良资产包和单户重组两类业务。不良资产包业务方面,公司通过单独或联合其他机构,以公开竞标、竞拍或协议转让方式从银行(非批量)、持牌AMC及其他合法债权人等机构单笔或批量收购不良债权,收购模式以自主收购和合作收购(与持牌AMC合作)为主,目前的处置方式包括债权转让和诉讼清收,抵押物多为土地、房产。单户重组业务的标的公司通常需要与华润集团内部产业存在协同。截至2019年6月末,公司累计收购了16个不良资产包项目和2个单户重组项目,多位于广东省内,资产原值128亿元,收购成本为58.6亿元,累计收购折扣率为45.8%,其中公司自投金额29.4亿元。公司已有3个不良资产包项目全部处置完毕,3个不良资产包项目部分处置,单户重组项目尚未有退出项目,不良资产账面余额(以公司自投金额入账)21.6亿元,整体处置效率较低。由于部分项目已开始回收现金,但公司的账面余额仍基本等于其自投金额,我们推测部分项目采用了结构化安排,公司在其中充当了劣后级角色,由于收益分配时间安排在优先级后面,所以还未有资金到账。截至2020年3月末,公司不良资产账面余额为25.3亿元,但由于公司未披露已完全处置项目,不良资产处置效率无法准确计算。(2)附重组条件类投资业务主要有股权投资和债权投资模式,目前公司主要采用债权投资模式,通过设立结构化信托或有限合伙基金的方式募集优先级资金,公司持有劣后级份额,板块以城市更新类项目为主。截至2020年3月末,公司在投项目共11个,合计账面金额19.7亿元,包括8个债权投资项目及3个股权投资项目。(3)资产管理及其他业务主要包括私募投资基金业务和受托管理及顾问服务,其中私募投资基金管理业务以重整基金为主要模式,受托管理及顾问服务主要通过虚拟基金(无基金架构)形式受托管理集团内部特殊资产。截至2019年6月末,公司管理的重整基金总规模198亿元,在投规模88亿元,其中公司实缴金额3.6亿元。公司经营规模不大,收入和盈利规模有限,好在债务负担也不重,利息支出不高,扣除利息支出后的主营业务利润率维持在较好水平,2019年营业利润约4亿元。经营现金流主要由资产管理及其他业务产生的基金管理费及咨询服务收入和业务拓展及职工薪酬支出构成,投资支出主要用于不良资产收购、附重组条件类投资业务资金投放以及理财产品等投资,2017年和2018年投资规模较大,2019年投资现金流净流出规模缩小。整体看,2017年和2018年公司分别存在18.4亿元和14.9亿元的自由现金流缺口,2019年自由现金流转正为0.8亿元。2016年股东注资10亿元后,公司资本金实力得到增强,但目前净资产规模仍不大,债务规模在2017年和2018年的自由现金流缺口推动下增幅较大,之后较为稳定。截至2020年3月末,债务资本比为46.8%,债务负担不算重。而且公司债务期限结构一直以长期债务为主,截至2020年3月末账面无短债,此外2019年末账面理财产品有10.8亿元,内部流动性较充裕。截至2020年3月末,公司获得银行授信132亿元,其中122亿元未使用,还可提供一定流动性补充
华融汇通:华融全资子公司,主营不良资产经营、投资及财务顾问等业务,其中不良资产经营主要是借助母公司华融的牌照优势委托其从银行收购不良资产包或接收其收购的不良资产。公司2016和2017年扩张较快,自由现金流大幅净流出,债务规模快速攀升,2018年扩张放缓,但当年大额的公允价值变动损失导致净利润亏损,2019年开始处置资产偿还债务。目前公司扣除其他权益工具后的净资产为负,实际债务负担非常沉重,账面流动性较好的资产以及未使用外部授信无法覆盖净短债,好在股东仍给予较强支持,公司75%的借款来自华融,其余借款由华融担保。公司成立于2010年9月,目前由华融全资持有,子公司华融昆仑和联营企业华融晋商分别是青海和山西的地方AMC。公司设立之初的主要目的是处置湘潭市商业银行、邵阳市城市信用社、岳阳市商业银行、株洲市商业银行和衡阳市商业银行重组为华融湘江银行时剥离的不良资产,2014年该部分资产基本处置完毕,此后业务分为投资业务和中间业务两大类。投资业务包括不良资产经营、固定收益类投资和非固定收益类投资等。不良资产经营业务以银行类不良资产为主,由于公司自身不具有不良资产批量收购业务牌照,公司主要通过委托华融参与市场的不良资产包收购,以及参与华融组织的公开竞价的方式收购不良资产包,处置方式包括公开竞价打包转让和转让资产收益权等,2016-2019年不良资产回收现金分别为585亿元、239亿元、378亿元和135亿元。固定收益类投资业务主要包括发放委托贷款、投资固定收益信托计划或资管计划产品、认购结构化产品中保本、保收益的优先级份额等。非固定收益类投资业务主要包括投资结构化产品中的中间级或劣后级份额。中间业务主要指公司为客户提供财务顾问、融资建议、受托管理、交易结构设计等服务。公司不良资产经营业务产生的收入为不良资产处置净收益(计入投资收益),固定收益类投资业务产生的收入为利息收入,非固定收益类投资业务产生的收入为投资收益,中间业务产生的收入为手续费及佣金收入,因此我们将利息收入、投资收益和手续费及佣金收入算作公司的主营业务收入。2016年和2017年公司收入增幅很大,2018年基本稳定,2019年同比下降25.7%至63亿元。营业成本主要是被合并结构化主体的其他持有人应享有的收益,随着利息支出的增加,扣除利息支出后的主营业务利润自2017年开始逐年下降。2016-2019年资产减值损失分别为2.7亿元、13.6亿元、4.1亿元和17.3亿元,主要来自债权投资。公允价值变动损益对营业利润影响很大,2016-2019年分别为-0.1亿元、0.9亿元、-56.5亿元和25.5亿元,主要来自信托产品和股权投资,2018年公允价值变动损益为负导致当年净利润亏损。公司经营现金流主要反映不良资产的收购和处置以及债权投资的发放和回收,投资现金流主要反映私募基金、股权、理财等投资的变动。整体看,2016-2019年的自由现金流分别为-500亿元、-267亿元、-61亿元和214亿元,说明公司2016和2017年扩张较快,2018年扩张速度放缓,2019年开始处置部分资产。我们在计算总债务时包括交易性金融负债和其他负债,均主要是应付合并结构化主体之权益持有者款项,来自公司以劣后级角色参与设立并纳入合并范围的信托、资管、基金等产品。在自由现金流缺口的推动下,2016年-2018年末公司债务规模持续上升,2019年末有所下降。公司实收资本仅9.7亿元,2018年因公司净亏损净资产规模下降,2019年其他权益工具减少30亿元,叠加华融晋商不再纳入合并范围导致少数股东权益减少23亿元,净资产继续下降至21亿元,扣除40亿元其他权益工具(无固定期限债权融资计划)后净资产实际为负,公司债务负担非常重。截至2019年末,货币资金对短债的覆盖率约35%,净短债规模近200亿元。账面交易性金融资产有409亿元,其中包括88亿元的上市股权投资和42亿元的理财产品,可以提供一定的流动性支持。同期公司本部获得授信73.5亿元,其中17.5亿元未使用,银行支持力度较弱。好在2019年末公司账面借款中约75%来自华融,其余借款均由华融担保,股东支持力度较强。
非持牌资产管理公司的主要财务数据请详见附表5。
注