新浪财经

兴业证券:黎明之前 机场航空复苏的三个拐点

新浪财经综合

关注

【兴证交运|重磅深度】黎明之前——机场航空复苏的三个拐点

来源 兴业证券

张晓云 龚里 

投资要点

⚫航司盈利恢复有三个关键拐点:1)第一个拐点(起飞拐点),需求曲线回升,航班量回升,价格随之回升并能覆盖变动成本,此时航班量和旅客量环比快速拉升(平均客座率达到30-40%)。此时供需仍不平衡,航空公司在第一个拐点到第二个拐点之间采取“保边策略”,基本任务是在提升需求体量,尽可能让所有飞机全部起飞(对应单机盈利依然为亏损),这也是航企推出各种“随心飞”套餐产品的初衷和根本原因(边际定价+拉升客座率)。

2)第二个拐点(盈利拐点),需求曲线继续上升,价格覆盖全成本,票价也开始逐步提升,此时基本扭亏为盈(平均客座率到达70-80%,具体以每家公司总成本曲线而定),第二个拐点至关重要,因为航空公司迈过这个拐点后会切换它的价格策略(即从“保边策略”转换为“综合收益策略”),价格策略将转为积极(对应单机盈利从0-400万/架/年)。

3)第三个拐点(弹性拐点),需求高于航空公司预期或客座率高于航空公司预期后,航空公司开始主动大幅提价(平均客座率到达80-90%),价格策略将转为激进,盈利弹性非常大(对应单机盈利从400-4000万/架/年)。

⚫国内航线三季度有望迎来第二个拐点(盈利拐点)。4月底国内航企普遍迈过第一个拐点(起飞拐点),航空公司迈过现金保本点,因此有非常大的动力加开航班,国内航班量从4月底3成的迅速拉升至6月份的8成,国内需求也恢复至7成左右。4-6月航空行业利润分别为-155、-114、-76亿,二季度以来环比持续大幅改善,依赖国内需求的华夏航空已经实现单二季度盈利,展望三季度,华夏航空有望迎来弹性拐点,春秋航空迎来盈利拐点,行业及三大航有望大幅减亏,国内航线也有望实现盈利。

⚫国际航线方面,“五个一”政策不断突破,核心机场和三大航国际航线运输量有望迎来起飞拐点。“五个一”政策4月执行后导致国际航线骤减,每周仅数百班。但随着抗疫形势的变化,国际线恢复呈现新趋势,“五个一”模式开始松动。7月起,多家外航宣布国际航线复航,7月至今共获批国际航线42条。伴随国际航线的逐步恢复,核心机场和三大航最艰难的日子即将过去。

⚫下一轮航空高景气周期已经吹响号角。航空作为高端可选消费+财富效应需求高弹性的属性不会发生改变,航空因私需求雪坡空间大,需求只会后置不会消失;而未来几年原有航企运力增速断崖,航空板块“妖魔化”下产业资本对航空业投资下降,供需剪刀差即将到来,预计2021年将见到行业第三个拐点。从08-19年美国航空经验来看,股价比盈利先行,盈利比需求先行(股价2009年启动至2019年翻了10倍,盈利2010年启动开启了10年高景气,需求2012年才恢复至2008年水平,供给出清+结构优化成关键)。

⚫航空机场板块短期行业承压,是为数不多仍在低位的核心资产,但利好不断累积(供给收缩+需求后置+油价低位+格局优化),基本面持续改善。放开团队旅游叠加暑运开启,三季度航空机场有望加速复苏,关注未来复苏的三大拐点,上调行业评级至“推荐”。航空板块重视第二个拐点(盈利拐点),机场板块重视国际航线第一个拐点(起飞拐点)。重点推荐纯空客机队、成本优势突出、绝对票价低、管理效率高、有望危机中实现弯道超车的春秋航空;模式稳定、业绩保底、国内为主、估值弹性较大的华夏航空;重视机场免税渠道价值,中期关注产能投放+空域放开带来利用率提升的新周期,继续推荐上海机场、白云机场、美兰空港

风险提示:

政策不确定性,汇率油价大幅波动,行业供需失衡,宏观经济增长失速,国际摩擦升级,空难、恐怖袭击、战争、疾病爆发等不确定性事件

前言

自巴菲特疫情期间再次卖出航空股后,航空行业面临着“妖魔化”的境地,“高杠杆运营”下的“脆弱”使得航空行业仿佛成了一个投资黑洞。然而实际上:

1)美国航空业“高杠杆运营”是取悦股东(分红+回购比例超过100%,远高于标普500平均水平),而不是扩张运力。因而美国航空业遇到的问题是美国资本市场的特色和通病,而不是自身的“经营高杠杆”带来的。假如最近几年的自由现金流没有被分配掉,美国航空业能非常稳健地抵御这次危机。

2)同时我们必须看到,2009-2019年是美国航空业高景气维持了10年以上,巴菲特也在2013年成为各家航企的大股东,美国航空业其实在当时已经成为一个高垄断壁垒的公共事业行业(在位企业不敢买飞机+新进入者不敢进入+行业需求持续增长+高市占率高利润率)。

航空作为高端可选消费+财富效应需求高弹性的属性不会发生改变,航空因私需求雪坡空间大,需求只会延迟不会消失。从美国航空业旅客量历史的趋势图来看,经历石油危机、海湾战争、911冲击、次贷危机多次冲击下,需求增长的雪坡依旧没有中断,在股市债市和楼市的财富效应下,航空旅游需求是能够穿越周期的可选消费,因而我们要认清楚,航空需求不仅仅是经济增长的高贝塔,也是财富效应的高贝塔。在“中国10亿人没坐过飞机”的大背景下,中国航空业大众化渗透率提升和需求增长的空间足够大(2025年目标完成13亿人次飞行),需求后置+供给出清,行业的高景气恢复已经箭在弦上。

并且从2008-19年美国航空经验来看,航空股价比盈利先行,盈利比需求先行(股价2009年启动至2019年翻了10倍,盈利2010年启动开启了10年高景气,需求2012年才恢复至2008年水平,供给出清+结构优化成关键)。

3)低成本航空实现了穿越周期:西南航空现金流充裕、成本优势突出、运力集中国内市场,在911冲击后保持盈利记录、逆势扩张。西南航空的绝大部分运力都集中在国内市场,在冲击之后,依赖于“不裁员”策略,迅速恢复了生产,同时成本相对价较低,实现了市场份额的提升和持续盈利。每次危机时刻都是低成本航空“见真章”和“弯道超车”的好时机。因而当期时刻我们依然强烈看好春秋航空,2020-2025年将是它借本轮危机奠定竞争优势的机遇期。

展望中国航空行业未来的复苏进程,我们不是简单和笼统地说“环比改善”和“重建繁荣”,而是通过边际贡献定价和航空公司定量建模的方式,剖析了航空公司在不同阶段的加班策略、价格策略和盈利弹性,并对后期盈利恢复的关键时间点进行定性和定量的展望,也为投资者对于判断未来航空机场板块的投资时点和介入时间提供了参考。

1)基于航空行业复苏的第一个拐点(起飞拐点)、第二个拐点(盈利拐点)、第三个拐点(弹性拐点)的三个拐点的分析方法,我们判断国内航线第三季度有望迎来第二个拐点(盈利拐点)。而分航空公司来看,华夏航空有望迎来弹性拐点,春秋航空迎来盈利拐点,行业及三大航有望大幅减亏。

2)而目前核心机场(上海机场、白云机场)和三大航(中国国航、南方航空、东方航空)的盈利恢复依赖于国际航线的恢复,而伴随“五个一”政策不断突破,核心机场和三大航国际航线运输量有望迎来第一个拐点(起飞拐点),即航空公司开设国际航线能够覆盖变动成本,如果政策放松,航空公司将大幅度地恢复国际航班。(我们很有可能在三季度看到一条曲线,类似于今年4月底国内航线迈过起飞拐点后快速拉升,国际航班也将快速恢复,虽然还没有实现盈利,但旅客量将率先恢复)。截至7月至今共获批国际航线复航42条,伴随国际航线的逐步恢复,核心机场和三大航最艰难的日子即将过去(五个一政策宣布的三月份将是上海机场的中期底部)。

虽然市内免税+离岛免税当前风头十足,伴随疫情过去,无论品牌商还是政府的对于串货和代购的“呵护”都将退出,渠道流量的数量级和引流费用将成为关键。足够多的流量和便宜的流量才是渠道胜败的关键。因而我们看好处于产能投放+空域放开带来利用率提升的新周期的上海机场、白云机场、美兰空港。

中国本国人作为免税消费主体的特点(其他国家基本上都是外国人是消费主体)决定了出入境口岸才是最重要的消费场景,核心机场的出境免税渠道价值将远远高于任何国内场景。市内店高昂的导流费用和品牌商渠道控制将成为制约其发展的重要原因。

同时我们一直强调,是出入境及海南旅游的时候顺带买免税产品,而不是为了买免税产品前往某地旅游。离岛免税方面,三亚机场当期时刻和机场产能已经饱和、新增旅客只能借道海口美兰机场入岛,未来高昂的出入岛机票将制约旅客增长最重要因素。

展望未来疫情恢复,等达到2025年时,1)出入境免税方面,上海机场将达到5000-6000万国际旅客,首都机场可能在3000-3500万国际旅客,白云机场可能在2500-3000万国际旅客,深圳机场可能在1000-1200万左右国际旅客,大兴机场可能在500-1000万左右国际旅客。2)离岛免税方面,美兰空港可能在3500-4000万旅客,三亚机场可能在2000-2400万旅客。机场流量的稀缺性和重要性不言而喻,核心枢纽机场特别是上海机场,仍将是中国免税渠道里最重要的一块“拼图”。作为为数不多的仍在低位的核心资产,建议重视机场板块的渠道价值。

目录

前言

一、疫情期间航企“保边价格策略”诞生的根源

1.1、“综合收益”策略:平常时期的营收策略

1.2、“边际定价”策略:危机时期的应急之举

二、未来航空需求盈利复苏的“三大关键拐点”

2.1、三大拐点:起飞拐点、盈利拐点、弹性拐点

2.2、三季度有望迎来盈亏平衡拐点(第二拐点)

2.3、当前国内细分市场恢复情况展望

2.4、机场及国际航线恢复展望:五个一政策出现松动

2.5、供给收缩仍在持续,供需修复确定性强

三、美国航空业经验:危机后运力紧缩,加速盈利恢复

3.1、阳光总在风雨后,危机之后是契机

3.2、08年金融危机后,行业迅速出清,供需快速修复

3.3、低成本穿越周期:西南航空911之后保持盈利记录、逆势扩张

投资策略

风险提示

正文

疫情间航企“保边价格策略”诞生的根源

各家航企近期纷纷推出“随心飞”产品,即3000-5000之间的价格购买套餐,可以在未来一段时间任意兑换机票,其中包括东航、春秋、华夏、海航,以及即将发布的川航、南航。而这些产品推出的背景,我们认为是航企在第一个拐点(起飞拐点)和第二个拐点(盈利拐点)之间的特殊手段,基本任务是在提升需求体量,尽可能让所有飞机全部起飞,边际定价+拉升客座率是航企推出各种“随心飞”套餐产品的初衷和根本原因。

举个例子:假设某传统航空公司在30美金油价时,座全成本是0.35元,变动成本是0.20元;假设票价为0.50元。当客座率40%时,座公里收益是0.20元,刚刚覆盖变动成本;当客座率70%时,座公里收益是0.35元,刚刚覆盖座全成本;于是当需求处于40%以下时,无法覆盖变动成本,航空公司停飞;当需求处于40-70%时,可以覆盖变动成本但无法覆盖全成本,航空公司采取保边策略;当需求大于70%时,可以覆盖全成本,航空公司定价策略将恢复成日常模式。

1.1、“综合收益”策略:平常时期的营收策略

在平常时期,航空公司平衡量价的核心考量是综合收益管理,也就是航班的收益最大化,本质上是一个经典的运筹学问题,同时也是一个博弈论问题,根据以往数据来判断未来需求情况来制定价格策略,目的是要在价格和需求间平衡,以求收益的最大化。领域内应用最为广泛的是1987年麻省理工的Belobaba在其博士论文中提出的期望边际座位收入 ( Expected Marginal Seat Revenue,EMSR),该理论将座位的价值定义为价格乘以出售概率,也是该领域的奠基理论。

航空公司因而会根据未来需求发生的不同时间来给与不同的价格。同一航班的不同价格对应着航空公司的不同舱位,航司的仓位管理的主要是通过当前的市场信息,尝试对各细分市场的需求进行精确预测。例如:若采用EMSR法,则需统计出各细分市场的需求期望和方差。定价需要考虑自身的产品属性和细分市场的需求情况,最终根据价格和需求预测确定每个仓位的座位供应。实践中,航空公司还需对航班的上客规律(预订曲线)、市场规律(淡旺季)进行把控,所以仓位管理是根据时间、航线起点目的地、需求水平的不断变化而产生变化的动态过程。如图表中所示,图中的三条曲线是全价票和两个折扣票的边际收入曲线,模型决定是否以折扣价售出取决于P(全价售出下一座位)*全价与折扣价的大小关系。

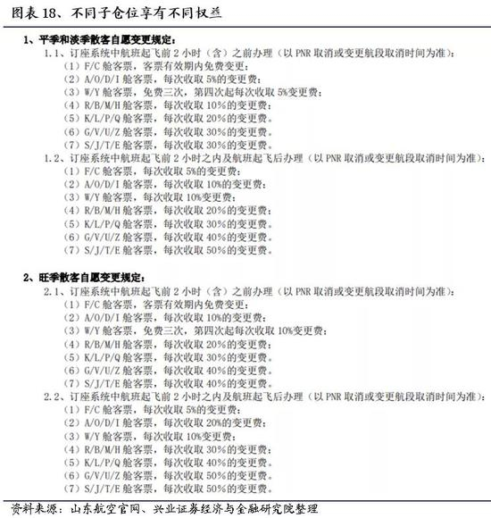
航空公司在划分仓位(头等仓、商务仓、经济仓)时会考虑旅客的不同需求进行差异化定价,甚至在划分子仓位时,也会对各个仓位对应的权益进行细致划分,力图实现差异化,打造票价的多样性。例如:山东航空的经济舱全价票是 Y 舱,9 折是 B 舱,85 折是 M 舱,8 折是 H 舱。从 9 折到 4 折,票价每下降5%都对应一个新仓位。每个仓位对应的权益被细致划分。例如关于自愿变更的权益:

另外,传统航空公司与低成本航空公司的目标人群差异造就了需求曲线的不同,低成本航司的客流多属价格敏感型,需求曲线更平缓,需求弹性大,于是低成本航司主动压低票价,撬动更多需求。

OTA平台的加入使航司的收益管理更加复杂化。OTA公司可以提供更加精确的销售数据,渗透旅客出行的各个环节(中转、空铁联运等),用以支持航司的收益管理体系。另外,用户画像和消费数据能帮助航司精准营销、动态营销,提升航司的收益水平。

实践上,随着航空业的实践不断深入,其业务复杂度不断提高,行业逐渐从单一航线剩余座位管理(航段收益管理)向航网控制(OD管理)过渡,优化的范围逐渐扩展到整张航网的网络收益管理。国航、东航、南航分别自2014、2017、2019年开始启用OD收益系统。

OD收益管理是通过旅客真实的出发地和目的地,试图寻找网络各需求点间的交叉影响,实现网络层面上的收益最大化。例如更倾向于将票卖给中转旅客而不是单程旅客等。随着全航网收益管理的发展,收益管理的复杂度前所未有,许多商业公司利用计算机技术,基于大量航网和历史数据,将价格、仓位容量实现实时预测、动态调优。例如许多航空公司使用RMS公司旗下的AirRM系统和PROS公司旗下的相关产品进行综合收益管理。

总之,尽管收益管理的实现方式在与时俱进,但综合收益管理的核心始终不变,就是“在短期供给相对固定的情况下,平衡供求间的关系,以求提升收入”。航空公司的短期供给受航班排班计划控制,相对固定,通过价格的下调刺激量的回升,是航空公司对市场的反作用。疫情期间航空公司受需求低迷影响主动降价,也是基于当前的需求水平,使用综合收益管理算法达到的目前最优解。

日后若需求继续恢复,在收益管理系统的帮助下,航司的票价能迅速恢复。根据EMSR模型,假定供给不变,需求水平上升时,高仓位机票卖掉的概率p会上升,从而使航空公司增加在高价子仓位投放的座位数,(假设只有两个子仓位,高仓位座位数量=P*高仓位价格/低仓位价格)从而增加高价仓位的供应,售出更多高价机票。从示意图中可见,需求提升后,价位最高仓位的座位数量和销售水平相应提升,进而提升了整体的票价水平。

完整的收益管理系统还应该包括完善的超售系统。总有部分乘客因为行程变更、误机等原因不能按时前往机场乘坐飞机,通过模型确定最佳的超售水平可以带来利润的最大化。超售的收益是增加机票销售收入,成本是安置旅客的费用(改签机票、食宿、其他费用、名誉损失等)。

基准票价+每年10%的上浮——票价的天花板

国内航空公司的票价由两部分决定:基准票价,仓位折扣。民航局2014年发布了《进一步完善民航国内航空运输价格政策有关问题的通知》,规定了国内航线的旅客运输基准票价。基准票价=LOG(150,航线距离*0.6)*航线距离*1.1。

2013年,《中国民用航空局国家发展和改革委员会关于完善民航国内航空旅客运输价格政策有关问题的通知》明确对旅客运输票价实行政府指导价的国内航线,均取消票价下浮幅度限制,航空公司可以基准价为基础,在上浮不超过25%、下浮不限的浮动范围内自主确定票价水平。

以京沪航线为例,将航线距离1181千米带入公式,再上浮25%后,求出政府指导价为1240元,这也是大部分航空公司2016年前后的的经济舱全价票价。2017年后,国家允许部分航线价格进行上调。航线每航季原价机票最大可以上调10%,从2020年1月1日起,东航、国航等多家航空公司京沪航线经济舱全价票价格将上涨10%,这已经是京沪航线自2017年以来第三次涨价。经2018年6月份、12月份两度涨价之后,京沪线Y仓由原先的1240元涨到1480元,2020年1月,票价再次上涨,高达1630元,加上机建燃油共1680元。

折扣:航司自主调节的旋钮

确定了航线的指导价后,航空公司将经济舱划分成很多子仓位,不同的子仓位给予不同的折扣,并且在不同的时间段开仓放票,通过特定的收益管理算法使得

期望收益最大化。

总的来说,航空公司会在远离航班执行日时先放低价票,以吸引价格敏感型旅客,在客座率达到目标后,提升折扣以对商务旅客进行收割,收益曲线常常在最后几天急剧上升。甚至在某些优质商务航线一直不放低价机票,以博弈最后几天的需求攀升。但航司也有失误的时候,如果临近起飞还有不少空座位,也会放出低价票以弥补损失。

航空业定价改革历史

航空业定价改革不是一蹴而就,而是从政府制定逐步放开走向市场化的过程,其间有过反复,但总体还是向市场化方向迈进。

1992年前,我国国内航线的旅客票价由物价局与民航总局共同管理,属于国家定价。票价的松动源于1992年。当年国务院召开了关于研究民航运价管理体制改革问题的会议,允许航空公司票价在原有票价的上下浮动10%。

1996年3月1日,国内航线的票价管理方针为:以民航总局为主,会同原计委(计划委员会)管理,实行政府指导价。

1997年,民航总局推出“一种票价、多种折扣”政策。这标志着民航业进入“多级票价”的历史阶段。这一政策虽然为票价继续松绑,但由于行业对市场发展过于乐观和监管经验的不足,引发短期供求失衡,从而引发了行业恶性竞争和价格战。1998年民航全行业严重亏损达24亿元。

为制止剧烈的价格战以及维护市场秩序,1999年2月1日起,中国民航规定散客一律全价,团体单程九五折、来回程九折,严禁随意打折,史称“禁折令”。在此政策的影响下,中国民航上半年扭亏为盈,全年增收20亿元,盈利7.9亿元。

2004年,民航国内航空运输价格改革方案

实际操作中:以调整后的平均每人公里0.75元作为国内各航线基准价,允许航空运输企业在境内、外销售国内航线客票时,以基准价为基础,在上浮25%、下浮40%的幅度内确定具体价格。由航空运输企业独家经营的航段,只实行票价上限管理,不规定下限。

2010年发布了《关于民航国内航线头等舱、公务舱票价改革有关问题的通知》,放开国内航空公司头等舱、公务舱的票价,各航空公司可根据市场和自身状况进行自主定价。

2014年,《关于进一步完善民航国内航空运输价格政策有关问题的通知(民航发[2014]107号)》

政府基准票价公式改为:

普通航线旅客运输基准票价最高水平

=LOG(150,航线距离×0.6)×航线距离×1.1

高原航线旅客运输基准票价最高水平

=LOG(150,航线距离×0.6)×航线距离×1.3

这次政策还放开了票价的上浮。每家航空公司在不超过定价公式测算值范围内,每航季上调国内航线旅客运输基准票价不得超过10条航线,每条航线每航季基准票价上调幅度不得超过10%。

2016年底,两部门放开了部分航线的定价权,将800公里以下航线、800公里以上与高铁动车组列车形成竞争航线的票价交由航空公司自主制定,并设置了“每航季累计涨幅不超10%”的上限。自此,票价自主上浮的机制初具雏形,但涉及航线有限。

2017年底,民航局发布《关于进一步推进民航国内航空旅客运输价格改革有关问题的通知》,每家航空公司每航季提价航线条数占比不超过15%,运价涨幅不得超过10%。也就是说,每条航线每航季原价机票最大可以上调10%。实行市场调节价的国内航线比2016年时增加了306条。这次价格放开涉及了京沪、沪广等热门商务航线。

1.2、“边际定价”策略:危机时期的应急之举

疫情条件下,相对较低的边际定价有助于航空公司恢复客流、减轻固定成本损失。受疫情影响,短期供求失衡,票价很难打平航空公司的全成本。为了减少飞机折旧、人员工资等固定成本的支出带来的损失,最大限度的摊薄固定成本,航空公司必须尽可能降低价格提升旅客量,使飞机和人员运转起来。随着国内需求和公商务活动的逐步恢复,航空公司定价策略也将逐步发生转变,在一些重点航线将首先恢复需求导向的差异化定价。

举个例子:假设某传统航空公司在30美金油价时,座全成本是0.35元,变动成本是0.20元;假设票价为0.50元。

当客座率40%时,座公里收益是0.20元,刚刚覆盖变动成本;

当客座率70%时,座公里收益是0.35元,刚刚覆盖座全成本;

于是当需求处于40%以下时,无法覆盖变动成本,航空公司停飞;当需求处于40-70%时,可以覆盖变动成本但无法覆盖全成本,航空公司采取保边策略;当需求大于70%时,可以覆盖全成本,航空公司定价策略将恢复成日常模式。

实际操作中,由于干线航司的生产决策是围绕单条航线的收入进行,根据航线特质的不同也有所区别。单航班、航线有不同的需求水平时,航空公司的决策不尽相同:

1)  航空公司在某航班航班极端低需求,无法保边的情况下,航空公司选择停飞航班。实际执行上,航空公司通过前期的机票预订情况观察需求,一旦单次航班的订票情况无法覆盖本次航班的变动成本(油料、机组工资、维修、起降费),就取消本次航班,并引导旅客进行改签。疫情初期需求锐减,行业普遍采用这一做法。这一行为实质是将多航班的客流聚集到单一航班,使单一航班客票收入超过边际成本。

2)  在低需求的情况下,选择采取保边策略,原因是保证总收入覆盖变动成本(油料、工资、维修、起降),同时航空公司对临近起飞前的需求保持悲观,主动放出低价票希望尽量多的填满座位。

目前行业正处于这个阶段的末期,大部分航线正逐渐恢复正常。随着疫情好转,目前的航班执行率已接近78%,预计在低油价+高需求的窗口期中,更多航班能达到保边的临界点。

3)  只有当局部航线总需求已经达到较高程度,并能覆盖公司全成本时航空公司才会切换回日常模式,通过在价量间平衡博取更高收益。预计全国主要商业航线将早于其他航线恢复日常模式。

今年疫情初期,航空需求达到最低点,航空公司面临价量齐降的局面,单日客流最低只有去年同期的8%。随着国内卫生情况的转好和复工复产的进行,民航业有复苏趋势,客座率和航班数有效恢复。从数据上看,量先于价恢复。客收维持较低位置的同时,旅客量已经从最低点恢复至去年同期的65%。从供求角度看,行业面临需求冲击时,短期供过于求,需求曲线下移。

单客边际成本低造成票价下限低。以京沪线1181km的航距测算,A320客机执飞的情况下,新增一名旅客的实际边际成本为120元左右:

1.       百公里油耗上升2.43L,每次飞行多消耗23.616kg燃油(燃油密度0.8kg/L),按5月航油出厂价1680元/吨计算,增加成本约40元

2.       提供飞机餐,成本约20元

3.       安检费+旅客服务费43-52元

4.       中航信收取服务费6.55元

本着收益最大化的原则,当边际收益(也就是机票价格)大于边际成本(新增一名旅客多消耗的燃油、餐食、机场费用)时,航空公司就有理由卖出这张机票。实际上,新增一名旅客的成本是非常低的,这也决定了机票的价格下限低。这也是为什么东航3322随心飞、海航华夏航空等任意飞出现的前提条件和根本原因。

未来航空需求盈利复苏的“三大关键拐点”

2.1、三大拐点:起飞拐点、盈利拐点、弹性拐点

我们认为,总体需求恢复有三个关键拐点:

第一个拐点(起飞拐点),需求曲线回升,价格随之回升并能覆盖变动成本,此时航班量和旅客量开始环比逐步恢复,此时对应需求水平A(平均客座率达到30-40%,根据每家公司边际成本曲线)。此时供需仍不平衡,票价处以低位。此时基本达到保边客座率,航空公司在第一个拐点到第二个拐点之间采取“保边策略”,基本任务是在提升需求体量,尽可能让所有飞机全部起飞。(对应单机盈利依然为亏损)

第二个拐点(盈利拐点),需求曲线继续上升,价格覆盖全成本,票价也开始逐步提升,此时基本扭亏为盈,对应需求水平B(平均客座率到达70-80%,根据每家公司总成本曲线),恢复条件好的航线达到盈亏平衡客座率(目前行业即将到达这一阶段)。第二个拐点至关重要,因为航空公司迈过这个拐点后会切换它的价格策略(即从“保边策略”转换为“综合收益策略”),价格策略将转为积极。(对应单机盈利从0-400万/架/年)

第三个拐点(弹性拐点),需求高于航空公司预期或客座率高于航空公司预期后,航空公司开始主动大幅提价,此时对应需求水平C(平均客座率到达80-90%,根据每家公司预设客座率),绝大部分航线达到预期收益率,并开始大幅提价,价格策略将转为激进,盈利弹性非常大。(对应单机盈利从400-4000万/架/年)

上述情况是我们对全国总体趋势的研判,实际情况下,由于各航线旅客构成不同,不同航线的恢复情况有区别。总体上看,全国一线枢纽航班都出现价量齐升的情况,而二三线航班则以恢复旅客量为主,价格没有明显回升。另外,以三亚为首的旅游市场明显回复,旅客量已超去年同期,未来旅游需求后置将带来旅游航线的集体爆发。

出现区别的原因:一线枢纽航线的商务需求高,旅客量的恢复伴随着价格的恢复。二三线航线以旅游需求为主,旅客对票价敏感,需求弹性更高,所以量先于价恢复。三亚机场的旅客、票价情况也能印证这一假说。

2.2、三季度有望迎来盈亏平衡拐点(第二拐点)

由于国内航油出厂价与国际油价间存在一个月左右的时间差,3-5月的国际油价低位横盘意味着国内4-6月的航油价格将是历史低位。加之国内疫情控制得当,需求先于全球回复,行业享有低油价+需求恢复的窗口期。

低油价能大大降低航空公司的燃油成本,据测算,相较去年同期,在利用率较低水平的情况下,窄体机的座公里成本仍能下降30%左右,宽体机由于利用率下降、折旧的提高,座公里成本较去年同期持平(图表42、43)。下降的座公里、更低的变动成本占比带来了更低的保边客座率(图表39、41),助力航空公司在票价低迷的情况下,业绩加速修复。

目前行业的票价水平大概是去年同期的68%,国内平均客公里收益为0.35,客座率61.6%,折合座公里收益为0.22。根据测算,某低成本航空公司的A320座公里全成本为0.17元,某民营航空公司的787-9座公里全成本为0.31元。由于利用率的降低,全成本中固定成本的比例更高,盈亏平衡点小幅提高。

关于后市行业恢复盈利的研判,我们给出了不同利用率、票价水平上的A320盈亏平衡水平(图表44),以及当前市场条件下不同航空公司的盈亏平衡测算及敏感性分析(图表45、46)。从测算结果中可见,票价和利用率的恢复对航空公司盈利至关重要,微量的恢复就能带来盈利的质变。建议持续关注暑运各家航司的飞机利用率和票价表现,捕捉拐点的到来。

2.3、当前国内细分市场恢复情况展望

⚫过去的五个月,全行业逐渐减亏

7月10日召开的新闻发布会上,民航局透露,从数据来看,每月亏损额逐渐收窄,形势逐渐好转。6月份全民航共发送旅客量3073.9万人次,比去年同期下降40%。6月份全民航亏损76.2亿元,比2月份减亏达170亿元。

随着疫情得到逐步控制,国内经济情况恢复势头良好,PMI 3月以来一直维持在枯荣线以上,于6月止跌回升,PPI同比降幅也于6月缩窄,随着经济的恢复和出行信心的重建,我们对未来需求的恢复总体乐观。

⚫旅游需求解放叠加暑运,三季度行业将迈过盈利拐点

疫情发生后,为遏制疫情蔓延,文化和旅游部于1月24日发布紧急通知暂停旅游企业经营活动,全国旅行社及在线旅游企业暂停经营团队旅游及机票+酒店旅游产品,全国团队旅游一度进入停滞状态。此前旅游需求受到压制,航空量价恢复较缓慢。截至本周,民航发送旅客量同比下降42%,航班量同比下降20%。需求低迷也带来了票价的下降,目前行业平均票价仅去年的5-6成。

政策信号的到来,提升了因私出行的信心,民航业有望在暑运中迅速恢复。疫情开始后,行业做好了积极复工复产的准备,但此前出行信心的不足是需求低迷的另一原因。此次政策信号的到来,是对旅游信心的提振,更是对因私需求的一次解放,三四季度需求恢复有望超预期。

放开团队旅游将带来增量出行需求,叠加暑运出行高峰,压抑的需求得到释放,三季度行业将迈过盈利拐点。高考结束,暑运正式开启,一方面是压抑许久的出行需求,另一方面是随心飞带来的热门航线、热门时段的客票供给紧缺,预计行业票价和旅客量都将快速恢复。

⚫一线:前期控制航班总量,目前价量齐升

一线市场受疫情防控和商务需求低迷影响,航班总量较少,但随两会召开商务需求显著恢复,目前价量齐升。北京航班量受疫情压制严重,票价有较大反弹,六月第1周时京沪线票价甚至高于去年同期。在油价下降的情境下,预计一线航线已经实现盈利,而且将于数周内恢复至去年同期票价水平,进一步扩大利润空间.

6月11日起北京疫情有反弹趋势,带动一线航线数据下滑,但趋势长期向好。目前首都机场航班量和旅客量都接近4-5月水平,未来还将进一步恢复。

⚫二三线:供需刚性特征明显,旅游反弹将迎来高景气

航线补贴与航班量、旅客运输量挂钩,是二三线航班量恢复的重要考量。为尽可能多的取得航线补贴,航空公司有动机在二三线能飞尽飞,并维持较低票价刺激客流。同时,低线市场的需求刚性超出预期。随复工复产的推进,低线市场的票价一度呈现价量齐升态势。6月11日起北京疫情有反弹趋势,带动一线航线数据下滑,但二三线数据稳健,预计将持续恢复。

支线市场的特殊性也决定了低线市场的恢复特征。按照运力购买协议的惯常模式,以华夏航空为首的支线航司按航班架次数获取收入,无限额采购模式的航班由地方政府覆盖全成本,有限额收入也有部分收入帮助保底,支线航空更有动力恢复航班量。

跨省旅游团的解禁,有望带来二三线旅游城市票价、旅客量的大幅提升,助力华夏航空等细分市场领先者跨过第三拐点。

2.4、机场及国际航线恢复展望:五个一政策出现松动

⚫核心机场恢复情况:旅游城市已经恢复至90-100%

本周北京二次疫情过去,旅客量和航班量有所回升,其余市场未受明显影响:在疫情的前期国内需求萎缩严重,最低仅达到去年同期的10%,从2月第3周开始持续提升,随着疫情发展态势的转变,国内旅客量稳步上升。5月第1周旅游需求强势复苏,随后公商务需求稳步恢复,7月第3周旅客量达851万人次,同比下降35.08%。随着利好的叠加、出行信心的恢复,行业有望在暑运期间进入较高景气的区间。

从总量上来看,5月到6月的油价低价窗口对航空公司的复飞意义重大,5月起,国内航班量和旅客量迅速提升,目前航班量接近去年8成。地区恢复情况如下:北京受疫情影响大幅下降,上海恢复较慢,广州、深圳、海口航班量与去年同期基本持平。

对于机场来说,旅客量决定航空业务收入,是机场收入的基本盘。机场板块上市公司中,深圳机场经营数据恢复较快,6月起降次数同比降幅缩小至-6.45%,旅客吞吐量降幅缩小至28.45%,预计将在疫情中率先恢复。

国际旅客数量对非航业务至关重要,五个一政策的存在压制了国际出行,对机场非航业务打击巨大。下面我们将对国际航线政策的松动展开讨论,通过国际航线的恢复情况展望机场非航业务的恢复时机。

⚫国际需求展望:五个一政策逐渐松动,奖惩措施实质失效

国际需求前高后低,国际需求在疫情刚爆发时受影响较小,但随着海外疫情的发酵,后期持续下行。民航局3月26日发布五个一政策严控疫情输入,导致国际航线进一步骤减,每周仅数百班。但随着抗疫形势的变化,国际线恢复呈现新趋势,五个一模式开始松动。

五个一政策从3月底出台以来,已经经过了三个多月,在疫情防控中发挥了至关重要的效果,但一些问题也逐渐浮出水面。一刀切的政策已经无法顾及欧美和日韩渐行渐远的情况,于是五个一政策于6月4日升级到2.0版本,增加了外航的参与,同时增加奖励和熔断措施,这一措施使得外航数量、回国航班量进一步提高。但外方担忧由于奖励和熔断,会出现加剧航权不对等的情况,提出削减中方航班数。中方不得不让步,于是奖励和熔断措施实际上正在失去作用。

⚫“一国一策”的新常态或将来临

未来东南亚地区和欧美等疫情严重地区的差距将进一步加大,五个一政策逐渐过渡为“一国一策”政策,在此政策背景下,疫情严重的地区航班量将维持现状,但疫情较轻的国家将迎来航线的大幅加密。例如中韩航班量大幅提升。韩国釜山航空将于7月17日恢复首尔仁川-深圳航线,公司还在准备从8月开始恢复仁川至宁波航线。韩国真航空在7月16日恢复了济州-西安-济州-首尔航线,大韩航空也计划于7月22日恢复首尔-广州航线。

多家外航获批官宣复航,日韩东南亚航线猛增,五个一政策继续松动。7月起,多家外航发布消息,宣布国际航线复航,这可能代表着未来国际航线政策将进一步放松。其中东南亚航线增长较多,据不完全统计,7月至今共获批国际航线42条,其中亚洲航线20条,美洲3条,欧洲8条,非洲2条。其中包括7月14日、17日分两批公布的6条奖励航班。

⚫来华登机前5天需核酸检测,国内压力进一步减小

7月20日,民航局民航局、海关总署、外交部三部门公告称,搭乘航班来华航班的中、外籍乘客在登机前5天内完成核酸检测。这一政策将对登机条件做进一步限制,大大降低输入病例的风险,国内防疫压力有望进一步减小。我们合理预期,随着登机检疫条件的收紧,国内防疫压力将继续减轻,民航局可能会再次增加国际航线,以恢复和加密必要的国际交通线。

⚫从全行业供需的角度看国际线的恢复

我们不能孤立的看待国际线问题,国际线削减导致剩余的大量运力(宽体机居多)和时刻进入国内,对行业造成了重大影响。由于国际旅客的高经济性,国内航司(尤其是三大航)在国际航线中投入大量运力。数据显示,2019年全年全民航共5521条航线,其中国际航线953条,占总航线条数的17.26%,2019年全民航共完成周转量11705.3亿人公里,其中国际旅客周转量3185.08亿人公里,占总周转量的27.21%。

目前民航局对2020夏秋航季做特殊管理,无法执飞的国际航线时刻可以转回国内执飞。在此政策背景下,国内航空公司纷纷将国际航线调回国内,南航、国航、东航、春秋、吉祥九元国内时刻分别同比增长10%,12%,12%,46%,18%。需求恢复较慢暂时难以支撑过剩的时刻资源。

五个一政策的松动尽管短期无法给国内失衡的供需情况带来缓解,但是提供了局部地区航线恢复、国内运力改善的可能性。未来随东南亚疫情进一步控制,一国一策下部分国际航线将快速恢复,国际时刻和大量宽体运力将重归国际市场,利好国内市场供需改善。

2.5、供给收缩仍在持续,供需修复确定性强

短期,疫情对供给增量的影响初现端倪。截至2020年6月,国内民航共有客货机3835架,其中货机168架,客机3667架。2019年年底全民航共有客货机3818架,其中货机191架,客机3645架。半年多来,仅增加客机22架,增速远低于去年全年的166架。

航司将部分多余运力停场,助力短期供需修复。截至2020年6月,三大航、春秋、吉祥、海航共停场飞机472架,占总运力的14.5%。预计在行业飞机较大规模停场的情况下,国内供需能较快恢复。

中期,国内航司的运力引进有减速趋势。根据2019年年报,三大航纷纷选择推迟或下调运力引进计划,运力增速明显下滑。在疫情的压力下,航空公司对未来的判断趋于悲观,会主动放慢运力增速,当未来需求转好,供给低增速将带来显著的行业供需改善。

川航深航等航司资产负债率处于高位,扩张放缓。四川航空2020年一季度资产负债率达90.25%,比去年年底上升约5%。深圳航空2020年一季度资产负债率为89.59%,上升2%。中小规模航司的运力增速一直较快,但今年以来恶化的资产负债表、短期的现金荒使得公司难以继续扩张,行业中期供给增速将继续放慢。

在国内供给受限的同时,波音和空客的交付能力也是重要影响因素。

波音受737MAX系列事件影响,目前窄体机交付几乎停滞。2019年全年,波音共交付380架飞机,比2018年少426架。其中窄体机从580下降到127架,几乎占据全部的跌幅。未来737MAX何时复飞仍是未知数。交付停滞时,订单也在流失。2020年初到3月底,波音共损失264架飞机的订单,其中737系列订单共取消295架。未来如果三大航取消或因为无法复飞继续延迟737MAX的交付,那么国内窄体机运力将更加紧张。

空客受全球航空业不景气影响,大部分订单将推迟至2024-25年交付,造成订单拥挤。一方面许多航空公司取消波音订单转订空客,另一方面空客本身产能有限,可能造成短期内大量飞机无法交付,进一步限制国内运力增速。

短期供给受限,中期制造商交付能力有限,中长期的供需修复、票价回升是题中应有之意。在内外因素的共同影响下,预计国内窄体机运力增速依然缓慢,结合机场优质时刻的不断投放,国内供需结构将不断优化。

美国航空业经验:危机后运力紧缩,加速盈利恢复

3.1、阳光总在风雨后,危机之后是契机

911发生之前,正值美国航空业新一轮政策放松和景气周期尾声。这个阶段海湾战争结束,随着美国经济的增长,行业景气度持续提升,1995年-2000年美国航空运输业实现了破纪录的6年连续盈利,2000年末,行业全职雇员数量达到53万人。但是,同时,也已经埋下了危机的隐患:随着互联网泡沫的破灭,需求出现疲软势头,行业的盈利水平下滑。

911事件发生后,美国国内客流恢复相对较快。911事件中,美国航空公司和联合航空公司各自损失两架飞机,整个空运停顿了3天。恢复飞行以后,由于受到911事件的惊吓,美国航空乘客人数短期内剧烈收缩,甚至出现了一班飞机只有一位乘客的情况,9月当月国内客流同比下滑34%,但是恢复相对较快,2001年最后3个月,国内客流同比跌幅分别为21%、18%、13%,到2002年2月以后,客流同比跌幅已经控制在10%以内,到2002年底,美国国内客流首次超越2000年同期水平,2003年国内客流恢复同比增长,2004年国内客流总量较2000年水平增长约6%。

3.2、08年金融危机后,行业迅速出清,供需快速修复

行业出清加快是08年后盈利快速恢复的重要原因。相比前次危机,08年以后美国航空业破产重组加速,基本形成了目前的航空业竞争格局。航司加快机队退役、退租飞机、减少飞机订单是行业供求改善的重要原因。运营数据上看,ASM降幅是2001年的两倍,达6%,RPM降幅达5%,供给直到2013年才恢复08年水平,可见短期运力出清幅度之大。票价上看,在短暂的下跌后,2010年美国票价已经回到金融危机前的水平,随后一路走高,供需大幅修复。票价快速修复然后走高的原因是,在危机中,航空公司往往受限于较高的杠杆率和黯淡的前景,不敢继续购买飞机以扩大生产,当危机过去,又无法快速的补充运力,导致危机过去的一段时间内,国内供给增速小于需求增速,供求修复明显,票价有所提升。

受益于稳定的行业格局,2010至今,需求增长平稳,供给增速不快,供求关系总体健康。美国航空行业由于机队较老,正面临一场机队升级,目的是将老旧飞机(MD90等)替代,更换为航油成本有优势的新飞机。全行业资本开支和订单量处于高位,但实际运力增速不快。

四大航空公司的诞生在行业供给方面形成了实质垄断,垄断会使企业提高价格、追求超额利润。在票价水平稳定的背景下,美国民航市场已进入平稳发展时期,需求平稳增长,四大航空公司在机队规模大致不变的情况下,通过更换新机型变相扩张运力,但增速缓慢,票价稳定。

供需改善条件下票价能更好传递油价,保证了公司的盈利能力。行业竞争缓和,票价对油价的传导更加有效,油价上升没有影响航司的盈利能力。行业上看,单位ASM营业利润往往与油价负相关,但头部公司通过垄断提升了议价能力,例如达美航空2015年起油价与单位利润同向变动,说明油价波动被转嫁到消费者身上,未影响公司盈利能力。三大网络航空都体现出了不俗的定价能力,但抗风险能力强的西南航空此时却受制于低成本战略、枢纽时刻比例较低、旅客价格敏感等问题,票价对油价保持较高同步。

3.3、低成本穿越周期:西南航空911之后保持盈利记录、逆势扩张

从西南航空的90年代以来的盈利历史来看,仅发生过两次比较大规模的季度亏损,一次是08年金融危机之后,公司在08年q3-q4,09年q1和q3均录得亏损,四个季度分别亏损1.2、0.56、0.91和0.16亿美元,但两年均实现年度盈利,总体情况远好于行业平均水平。在11年3季度,由于公司原油对冲失败,单季度亏损1.4亿美元,但全年仍实现盈利。在911事件发生以后,仍然持续盈利,我们认为,充裕的现金、成本优势和运力集中的国内市场是当时西南航空持续盈利的关键。

充足的现金储备是西南航空能安全渡过历次危机并持续盈利的关键之一。西南航空长期奉行“低水平负债率、高水平现金流”的策略,“居安思危”成为了公司文化的一部分,公司创始人曾指出,“许多人认为我们是一家很奢华的公司,但我们在财务上却非常保守。我们拥有行业内最漂亮的资产负债表。我们时常提醒自己量入为出,我们既不会欠下危险的债务,也不会让成本超出掌控,这使得我们在1990-1994年受海湾战争影响的萧条期占据了优势”。911之前,西南航空的的资产负债比例和现金量可用天数都远远超出了行业水平。

充足的现金承诺使得西南航空有能力采取“不裁员”策略,加上公司成本优势突出、专注相对稳定的国内市场,运营规模和市场份额逆势扩张。恐怖事件发生后的几天间, 美国各大航空公司被迫停飞所有的商业航班,加上为在恐怖袭击中遇难的乘客提供经济赔偿以及公司股票直线下跌,航空公司承受了多重打击。各大航空相继宣布裁员,裁员总数近 7万人。2001年在美国民航业供职的120万名职员中相继有10多万人失业。西南航空在911之后也承受了一定的损失,但是公司在其他航空公司纷纷裁员、裁撤不盈利航线时,西南航空拒绝裁员,航线保持了稳定的通行率,市场份额不降反升,2000年时西南航空在全美按客流量计算的市场份额为9.6%,2001年升至10.4%。

总体看来,虽然行业整体受到911冲击较大,但是客流尤其是国内客流恢复较快,国内票价跌幅也相对有限(911之后2001Q4-2002Q3国内名义票价同比跌幅分别为-12%、-8%、-3%、-3%,2001-2002年全年国内名义票价跌幅分别为5.4%、2.6%,同期西南航空客公里收益跌幅为6.6%、3.3%),西南航空的绝大部分运力都集中在国内市场,在最初的冲击之后,依赖于“不裁员”策略,迅速恢复了生产,加上公司成本优势突出,实现了市场份额的提升和持续盈利。

投资策略

我们认为,航司盈利恢复有三个关键拐点:第一个拐点需求曲线回升,价格随之回升并能覆盖变动成本,航班量和旅客量开始环比逐步恢复,此时对应需求水平30-40%。此时供需仍不平衡,票价难以恢复。需求基本达到保边客座率。第二个拐点,需求曲线继续上升,票价也逐步提升,此时基本扭亏为盈,对应需求水平70-80%,恢复条件好的航线达到盈亏平衡客座率(我们预测目前行业处于这一阶段);第三个拐点,盈利弹性拐点,需求高于航空公司预期或客座率高于航空公司预期后,航空公司开始主动大幅提价,此时需求对应80-90%,绝大部分航线达到盈亏平衡客座率。

行业短期看点:票价恢复的程度将决定暑运乃至全年的盈利情况。恢复票价覆盖全成本,是航空业全面恢复盈利的关键一环。航班的恢复固然重要,可以尽可能的摊薄固定成本,为航司减轻负担。但恢复票价覆盖全成本,才是航空业全面恢复盈利的关键一环,票价恢复的时机成为投资人关注的重点。暑运即将到来,如果行业能有效恢复票价,则能为行业今年的盈利提供强有力的支撑。

分航线看,一线与低线市场呈现不同的恢复特征。一线市场:受疫情防控和商务需求低迷影响,航班总量较少,但随两会召开商务需求显著恢复,目前价量齐升。二三线市场:为尽可能多的取得航线补贴,航空公司有动机在二三线能飞尽飞,并维持较低票价刺激客流。同时,低线市场的需求刚性超出预期。下降的油价带来了更低的保边客座率和边际成本,助力航空公司业绩加速修复。低油价能大大降低航空公司的燃油成本,据测算,相较去年同期,在利用率较低水平的情况下,座公里成本仍能下降30%左右。

行业中期看点:新一轮高景气已经吹响号角。美国航空业08年金融危机后,行业出清加快,票价有所提升,预计国内中期有相同趋势。直到2014年美国民航总旅客量才超过2007年水平,盈利和票价则恢复较快,从票价的角度看,2011年国内票价水平已经超过了08年的峰值。在内外因素的共同影响下,预计国内窄体机运力增速依然缓慢,结合机场优质时刻的不断投放,国内供给将不断优化。

投资建议:航空机场板块短期行业承压,是为数不多仍在低位的核心资产,但利好不断累积(供给收缩+需求后置+油价低位+格局优化),基本面持续改善。放开团队旅游叠加暑运开启,三季度航空机场有望加速复苏,关注未来复苏的三大拐点,上调行业评级至“推荐”。航空板块重视第二个拐点(盈利拐点),机场板块重视国际航线第一个拐点(起飞拐点)。重点推荐纯空客机队、成本优势突出、绝对票价低、管理效率高、有望危机中实现弯道超车的春秋航空;模式稳定、业绩保底、国内为主、估值弹性较大的华夏航空;重视机场免税渠道价值,中期关注产能投放+空域放开带来利用率提升的新周期,继续推荐上海机场白云机场美兰空港

风险提示

政策不确定性,汇率油价大幅波动,行业供需失衡,宏观经济增长失速,国际摩擦升级,空难、恐怖袭击、战争、疾病爆发等不确定性事件

加载中...