新浪财经

“千年老二”贝瑞基因:踩线完成业绩承诺 第一大客户为关联方

新浪财经

关注
日k线图

日k线图

来源:市值风云

原标题:“千年老二”贝瑞基因:踩线完成业绩承诺,第一大客户为关联方 | 基因测序主题之二 

作者 | 木盒

流程编辑 | 小白

测序仪器和试剂销售本质上属于代销业务,2018年和2019年关联方福建和瑞基因科技有限公司作为第一大客户,分别贡献了10.17%和14%的收入。精准“踩线”完成业绩承诺,存在调节业绩的嫌疑。

在不久的未来,人类基因技术取得大规模发展:

可以从父母所提供的精子和卵子中筛选出最优秀的基因,生出健康完美的小孩;

宝宝的性别、发色、皮肤或者眼球的颜色都可以根据服务要求来“定制”;

宝宝出生之后的几秒钟,就可以通过基因检测来判断寿命的长度、某种疾病的患病率以及未来的死因;

有着优秀基因的人更容易成功,因此自然怀孕的注定就是劣等基因,所有人的身份都被记录在一个庞大的数据库中……

这是一个基因主宰人生的世界,也是1997年科幻电影《千钧一发》所设定的故事背景。

在2020年的今天,基因技术已经取得非凡的成绩,比如可以通过无创产前检测,对孕妇血液中的胎儿游离DNA,从而检验胎儿是否患遗传疾病。

甚至有科学家试图跨过伦理的边缘,通过基因改造出能天然抵抗艾滋病的双胞胎婴儿。

我们正处在一个从智人过渡到智神的伟大时代。假如某一天人类破译了生命的基因密码,势必会带来一系列的社会伦理问题:

为防止技术滥用,在何种程度上使用这种技术?

谁才能拥有这项技术的权利?

是否会出现电影中所担心的情况?

人类基因隐私权是否归属一项基本人权?……

目前国内基因检测领域,行业龙头为华大基因(300676.SZ)和贝瑞基因(000710.SZ)。

华大基因独立研报报告和吾股评级报告:《骗子,疯子,傻子:华大基因,中国基因检测行业的绝对龙头和“黄埔军校”》,请下载市值风云APP,搜索“华大基因”获取。

一、基因测序第一股之争

(一)贝瑞基因PK华大基因

贝瑞基因全称是北京贝瑞和康生物技术股份有限公司(简称“贝瑞和康”),成立于2010年5月。

2016年底贝瑞和康就抛出与st天兴的重组方案,2017年4月重组方案通过:

(1)st天仪向贝瑞和康全体股东非公开发行股份,以43亿购买100%的股权;

(2)与此同时,以2.96亿出售原来扣除货币资金、应收票据、短期借款、应付票据、长期借款以外的资产与负债给通宇配件。

相当于把新的资产装进来,把旧的资产剥离出去。2017年8月完成资产重组,证券简称由“st天仪”变更为“贝瑞基因”。

而华大基因2015年就提交过招股说明书,最终2017年7月14日上市创业板。

因此,贝瑞基因和华大基因都在抢夺A股“基因测序第一股”,尽早上市。严格意义上来讲,华大基因拔得头筹。

此外,从收入规模而言,华大基因是老大,贝瑞基因排名第二:

从双方上市第一年交出的成绩来看,华大基因营业收入20.96亿明显高于贝瑞基因11.71亿;

即使是2019年,华大基因营业收入28亿也比贝瑞基因16.18亿高得多。

(二)精准完成业绩承诺

上市前贝瑞基因的净利润并不高:2013年-2015年的净利润为3693万、4512万、4374万。

(2016年12月5日评估报告书)

2016年扣非归母净利润为1.42亿,以43亿的评估价值装进上市公司,PE相当于30倍左右。

这次重组中,贝瑞基因原部分股东也做了业绩承诺:2017年-2019年扣非归母净利润不低于2.284亿、3.092亿、4.045亿。

最终贝瑞基因业务完成的情况为:2017年-2019年扣非归母净利润为2.327亿、3.092亿、3.97亿,完成比例为101.88%、103.41%、98.19%。

最终合计9.49亿,完成业绩承诺的100.80%,真是“精准”达标、“踩线”完成啊~

那问题来了:贝瑞基因有没有调节利润的嫌疑呢?

这里先挖个坑,预知结果如何,请听下文分解。

(三)三大创始人

还有一个现象引起了风云君的注意,就是贝瑞和康的股权结构相当地分散——这为后面的众多减持埋下了伏笔!

(2017年8月重组前贝瑞和康的股权结构图)

公司的实际控制人为高扬,一致行动人为高扬和侯颖,2017年重组之后合计只占了21%的股权,也实在太少是不是?

(2017年年报)

我们先来看看高扬简历:

中国科学院北京基因组研究所博士,疾病易感基因定位领域专家,人类基因组国际 HapMap计划“中国卷”中国团队生物信息负责人,中国科学深圳高层次专业人才。

现担任贝瑞基因董事长、副总经理。

不过年报里没提的是,高扬也曾在华大基因任职过,是原华大医学负责人,几乎全程参与了其无创产前检测项目的筹备与启动工作。

侯颖也是一直在生测科技领域工作,有过10年外企工作经验,2006年自己成立公司,代理当时美国最主流的一款高通量测序产品(估计是Illumina),2010年贝瑞基因成立之后主要负责日常管理和商业运营工作,现担任贝瑞基因董事、副总经理。

关键人物周代星,中国科技大生物系学士,美国杜克大学博士后,在Lynx公司时(2002至2004),周代星就作为核心团队的一员,提出了平面DNA放大技术(后来衍生为Illumina测序技术中的簇生成(Clustering)技术)并加以连接测序的策略。

该策略促使Lynx和英国的Solexa公司合并,之后的2006年Illumina收购了Solexa公司。2007至2008间,周代星就任Illumina公司亚太日本区测序技术负责人时,积极寻找新一代高通量测序仪在医学领域的应用,并首次提出用高通量测序检测母体血浆中游离DNA的方法来断定胚胎是否为21号染色体三体。

该技术是20多年来基因组学首个真正意义上能够进入临床应用领域的创新性突破。周代星,也是最早将无创产前检测技术引入中国的第一人,又被称作“中国无创检测第一人”。

2010年周代星和高扬、侯颖一起创办了贝瑞基因,现担任贝瑞基因总经理,2019年增持了44.72万股。

贝瑞基因第三大个人股东就是周代星的兄弟周大岳。

二、贝瑞基因业务大剖析

2017年-2019年贝瑞基因的收入分别为11.71亿、14.40亿、16.18亿,归母净利润分别为2.33亿、2.68亿、3.91亿,净利率分别为19.9%、18.6%、24.2%。

贝瑞基因的收入主要集中在国内,2018年和2019年境内收入占比均为92%左右。

主要提供高通量测序技术,为基础的基因检测服务,属于分子诊断领域。

(基因测序技术所处的体外诊断行业状况)

所处的行业为中游,上游是设备和耗材,下游是应用端的科研机构、医院、药企以及个人,下游行业的发展成熟度次序为科研服务-医学服务-消费级的个人服务。

国信证券:基因测序产业链及相关公司)

因此,贝瑞基因的收入来源有两块:

(1)下游基础科研服务和医学检测服务,自己帮助客户测;

(2)把上游/自己的设备和试剂卖给客户,让客户自己测。

具体的产品和服务有:

(1)基础科研服务:主要是给科研机构提供测序服务,提供从方案设计到生物信息分析的整体解决方案,比如DNA全基因组从头测序等。

(2)医学检测服务:这是贝瑞基因最核心的业务,通过与医院、妇幼保健机构合作,采用共建实验室等形式为医疗机构提供医学产品及服务,主要有无创产前基因检测和肿瘤检测。

(3)设备销售:设备为高通量基因测序仪(比如NextSeqCN500),为多疾病通用性NGS临床基因检测平台,这是贝瑞基因和Illumina合作针对中国临床需求共同开发的,2015年获批。

(4)试剂销售:贝瑞基因试剂有NextSeqCN500测序仪的通用试剂和某个用途或功能的专用试剂。

(一)服务业务:基础科研+医学检测

从收入结构来看,医学检测服务占比最高,2017年和2018年都超过收入的一半以上。

2019年基础科研+医学检测服务收入合计10.05亿,占整个收入62%,这是贝瑞基因的核心业务。

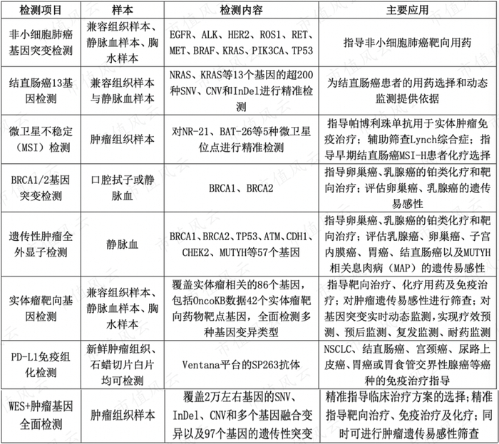
贝瑞基因占比最高的医学检测服务,主要有无创产前检测和肿瘤检测。

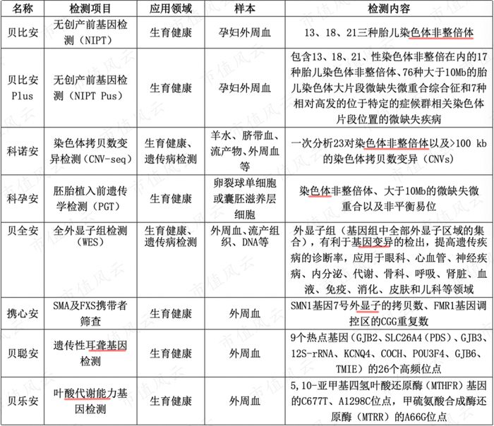
无创产前检测内容包括染色体非整数倍、基因变异、遗传耳聋基因、叶酸代谢能力,主要通过孕妇外周血样本检验。

肿瘤检验内容包括非小细胞肺癌、直肠癌、乳腺癌各种中晚期肿瘤基因检测,注意这个不能提前预防的,检测的目的是为了更好的疗效监测和靶向用药。

(可检测的肿瘤项目)

不过2019年医学检测服务同比减少16%,占比最高的业务下滑风险值得警惕,年报中公司也没做解释。

此外,2019年基础科研服务收入同比大幅增长176%,毛利率同比增加18.3%,这个毛利率上升得有点突然。

而且58%的毛利率相比同行业的诺禾致源也高很多。

(诺禾致源生命科学基础科研服务和医学研究与技术服务同属基础科研服务)

这是贝瑞基因基础科研服务毛利率存疑的地方。

(二)上游产品:测序仪+试剂

除提供测序服务外,贝瑞基因还直接卖上游的设备(测序仪)和试剂。

其中试剂的毛利率比设备毛利率高,这是行业的普遍特征,而且试剂和设备是一起卖的,2017年-2019年设备+试剂的收入合计为4.61亿、4.77亿、5.83亿。

不过贝瑞基因销售设备主要为NextSeqCN500,虽说是和Illumina合作开发的,但风云君认为本质上还属于Illumina的产品。

这个仪器的技术采用Illumina的SBS测序原理,高通量芯片应该也是Illumina的。

贝瑞基因的试剂分类中,通用测序试剂对应的测序仪是NextSeqCN500,专用试剂这个才能算是贝瑞基因真正自研的,不过贝瑞基因未披露专用试剂销售额是多少。

(贝瑞基因检测试剂的分类)

贝瑞基因明确在公告中提到,测序仪部件及部分测序仪试剂原料主要从国外采购。

(2019年年报)

2019年Illumina是贝瑞基因第一大供应商,采购金额为4.57亿,占总采购比例为35.27%。

(2019年公告)

NextSeqCN500是贝瑞基因2015年在国内注册成功的,早在2015年之前,贝瑞基因就是直接采购Illumina的测序仪和试剂的。

2017年-2019年仪器+试剂收入占比为39.3%、33.1%、36.1%,这也是贝瑞基因收入结构和华大基因、诺禾致源最大不同的地方。

贝瑞基因还是Illumina NonaSeq6000的首批引入者,而且准备仪器注册申报。

为什么贝瑞基因能拿到Illumina产品的类代理权呢?

这当然是和贝瑞基因总经理周代星的从业背景密切相关。周代星以前就是Illumina大中华区的主管,2006年就是周代星向华大基因汪建推荐Illumina新出的第二代高通量测序仪的,最终推销成功华大大量采购。

2013年,华大基因收购了美国Complete并自主研发基因测序平台后,Illumina就将华大基因列为在中国地区的直接竞争对手,而贝瑞基因由于周代星的关系自然就成为合纵连横的“扶持”对象了。

于是,2014年6月Illumina和贝瑞基因签订了合作协议。

由此我们得知贝瑞基因NextSeqCN500测序仪诞生的由来:由Illumina提供零部件和材料,贝瑞基因按标准制造,再向中国政府申请医疗仪器许可证。

(2017年4月ST天仪:发行股份购买资产及重大资产出售暨关联交易报告书(草案))

既然零部件和制造标准都是Illumina的,而且开拓经销商还需要先取得Illumina的书面授权。那么,贝瑞基因NextSeqCN500高通量测序仪和试剂,本质上是Illumina产品的OEM+代销业务。

NextSeqCN500是贝瑞基因2015年在国内注册成功的,也是在2015年贝瑞基因开始有测序仪和试剂的销售。

一直以来,Illumina都是贝瑞基因的第一大供应商,采购额远超第二大供应商。

(2014年-2016年前五名供应商)

由于基因检测行业上游处于垄断地位,Illumina一家就占全球70%左右的市场份额,贝瑞基因抱Illumina大腿无可厚非,毕竟是2010年才成立的小公司,比华大基因成立晚了10多年,创业之初,生死未卜。

不可能直接去和已有行业巨头去竞争,那怎么办?

三、路在何方?

(一)一个泡面引发的蝴蝶效应:贝瑞基因诞生

贝瑞基因只能去从新增长的市场去创业。

这个新兴的市场则是医学临床应用,而医学临床应用最早成功的是无创产前筛查(Noninvasive Prenatal Test),简称NIPT。

以往孕妇检查胎儿健康是要做穿刺,1997年,香港中文大学卢煜明教授受到泡面的灵感启发,发现怀孕十周的母亲血浆里有婴儿的DNA,继而研究、发展出“无创产前检测技术”。

2007年9月周代星去香港拜访卢煜明交流并一起合作,对NIPT进行最早期的实验室验证并获得成功,验证结果发表在2008年10月的《PNAS》。

2010年贝瑞合康(贝瑞基因前身)成立,就是将NIPT产业化,最终2012年3月成功研发出无创产前基因检测产品“贝比安”,是最早一批临床推广NIPT的公司。

随着技术的成熟,国家对基因测序技术的应用也逐渐严格规范起来。

2014年之前整个基因测序基本处于无监管的自由发展状态。2014年2月国家食药监管总局、国家卫计委联合叫停基因测序,开始监管起来:企业检测仪器、诊断试剂和相关医用软件等产品,都需要监管部门审批注册和准入后才能用。

2014年12月国家卫生计生委医政医管局公布第一批高通量基因测序技术临床应用试点的单位,只有华大基因和达安基因,贝瑞基因不在名单之中。

直至2015年3月20日,贝瑞基因的测序仪和检测试剂盒才获批,这已经慢于竞争对手华大基因、达安基因和博奥生物。

(无创产前检测获批产品情况)

截至2017年4月借壳时,国内也只有四家公司有测序仪,贝瑞基因的数据产出180G(通量)是最大的,也是唯一用的是Illumina零部件的公司,其他的都是Thermo Fisher和华大收购的Complete Genomics。

(4家NIPT检测设备产品对比)

随后贝瑞基因还是凭借Illumina仪器的优势追赶上竞争对手,NIPT成为贝瑞基因最大的业务。

2015年贝瑞基因NIPT样本数量约为23.76万例,2016年为59.5万例,国信证券预计2019年检测量超过400万例,目前贝瑞基因和华大基因分别占据全国30%-40%的市场份额,形成双寡头垄断格局。

如今整个NIPT的市场在中国已经成熟,主要是看未来新生婴儿的数量和渗透率的提高。

全国省市检测的价格在855-2400元之间,其中深圳价格最低,而且可通过医保支付455元,居民客户只需付400元。

(资料来源:国信证券)

(二)肿瘤领域

2015年10月贝瑞基因开始推出“昂科益”,通过非小细胞肺癌无创靶向用药检测,提供靶向用药精准指导,进入肿瘤检测领域。

公司的战略也是聚焦在遗传学(含NIPT)和肿瘤学这两个领域。

(未来战略发展方向)

(三)全产业链布局

当然,借鉴基因检测设备巨头Illumina的成长经历,也必须进行并购整合,提升核心竞争力。

比如,2014年以3400万港币收购了雅士能基因科技有限公司(简称“雅士能”) 51%的股权,形成了1343万商誉。

(2019年年报)

雅士能是和香港中文大学卢煜明教授合作,善觅控股则是和香港中文大学莫树锦教授合作,是做肿瘤基因检测业务的。

雅士能使用香港中文大学的专利授权“无创性胎儿DNA 产前筛检法”,从事无创产前基因检测业务,是香港唯一获得该专利授权的机构,主要产品及服务为敏儿安 SafeT21项目。

还因为这个告了香港华大基因侵权,最终双方和解,2017年获得858万华大基因的和解金。

2019年全资孙公司雅士能之控股子公司善觅控股通过引进新的战略投资者进行融资,贝瑞基因从而获得9572万的处置收益。

此外,贝瑞基因2018年花费2000万持有信念医药科技(苏州)有限公司9.52%的股份,其主营业务为基因治疗药物及其载体的研发和产业化,这是公司往产业链下游延伸布局,不过2020年5月又以5000万转让退出。

(四)研发投入状况

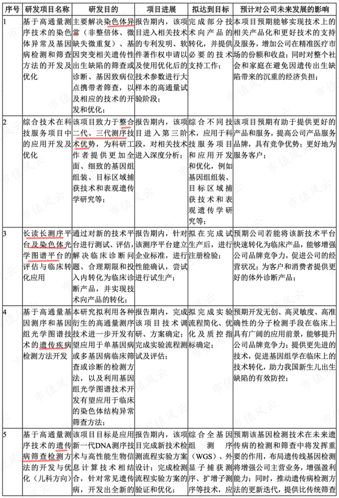
从2019年在研项目,可以看出贝瑞基因研发重点也是新的测序技术和遗传病方面。

(2019年在研项目)

截至2019年底,研发人员有136名,同比2018年减少8.72%(值得警惕),不过研发投入在加大。

2017年-2019年,贝瑞基因的研发投入分别为0.40亿、0.93亿、1.24亿,研发比例有所上升。

四、财务“穿刺”:利润有水分吗?

(一)第一大客户为关联方

贝瑞基因2019年第一大客户是福建和瑞基因科技有限公司,销售金额为2.28亿。

(2019年前五大客户)

但福建和瑞基因科技有限公司2019年收入只有1.21亿,而且还是亏损的。

福建和瑞基因科技有限公司是贝瑞基因的关联方,贝瑞基因直接持有19.41%的股权。

在此之前,贝瑞基因还把旗下的福建检验70%的股权出售给福建和瑞基因科技有限公司,交易金额是2600万。

(2018年8月31日股权出售)

贝瑞基因2019年对福建和瑞基因科技有限公司的销售金额2.28亿,比2018年1.46亿多了0.82亿。

(2018年年报)

(二)应收账款计提

近三年来,贝瑞基因应收账款的金额和比例一直在上升,2019年应收账款为8.40亿,是金额最大的资产科目。

而贝瑞基因应收账款的计提标准相对同行业公司来说,是比较宽松的,不如华大基因和诺禾致源。

整个应收账款1年以上的占了18%,不算低。

(2019年应收账款账龄结构)

(三)固定资产

5.42亿的固定资产是2019年底贝瑞基因第二大资产科目,其中机器设备的金额是最大的,有2.53亿。

这其中主要是测序仪了,其中固定资产折旧的年限是5-8年,比诺禾致源的5年高,不过比华大基因5-10年少。

五、总结

贝瑞基因2019年虽然整体上收入增加,但最核心的业务医学检测服务收入同比下滑16%,并且研发人员减少,值得警惕。

而基础科研服务毛利率异常地高,特别是2019年关联方福建和瑞基因科技有限公司作为第一大客户,贡献了14%的收入,2018年也有10.17%。

因而,精准完成业绩承诺就有十分大调节业绩的嫌疑。

贝瑞基因借壳这三年来,归母净利润为2.32亿、2.68亿和3.9亿,却是零分红。

还去搞房地产项目,存货中的开发成本为“贝瑞基因数字产业园的商业公寓”。

(2019年存货明细)

2019年贝瑞基因NextSeqCN500适用范围变更获得国家药品监督管理局批准并获得延续注册,使其成功从NIPT进入多领域的临床基因检测,这意味着未来测序设备和试剂收入将有所增长。

2020年一季报显示,贝瑞基因收入虽然增长,但归母扣非净利润却同比下滑14.24%。

贝瑞基因还是老二啊,在核酸检测方面远落后于老大华大基因……

加载中...