新浪财经

骗子,疯子,傻子:华大基因,中国基因检测行业的绝对龙头和“黄埔军校” | 基因测序行业主题报告之一

市值风云App

关注

作者 | 木盒

流程编辑 | 小白

关联交易多、股权质押高、管理不规范、解禁就减持、更优质资产不在上市公司体内……,这些都是华大基因目前绕不开的问题。但是,我们客观研究后的结论是:无论行业地位,还是市场地位,华大基因都已经稳坐“龙头老大”的铁王座,比竞争对手强出太多。另外,华大基因同时还是国内基因检测行业的“黄埔军校”,间接造就了另外两家“竞争对手”上市公司,贝瑞基因和诺禾致源。

1942年,原子弹曼哈顿计划启动,三年后美国在日本广岛和长崎投下原子弹,日本投降,改变了二战格局。

(广岛(左)和长崎(右)原子弹的蘑菇云)

1961年,美国阿波罗登月计划启动,1972年人类第一次登月成功,军备竞赛的压力最终拖垮前苏联,冷战格局瓦解。

(这是我个人的一小步,却是人类迈出的一大步)

1990年,“人类基因组计划”正式启动,预计15年内投入30亿美元。这一规模宏伟壮大的科学工程旨在绘制人类基因组的图谱,辨识载有的基因及其序列,达到破译人类遗传信息的最终目的。

“人类基因组计划”也被称之为继原子弹曼哈顿计划和阿波罗登月计划后的人类史上的第三大伟大工程。

DNA就是遗传物质,所谓的基因测序,就是DNA四个碱基(ATCG)的的排列顺序,以碱基对(A-C,C-G)形式存在。

基因是一段DNA构成的具有一定功能的基本遗传单位,基因组是所有生物个体含有遗传物质的综合。人类基因组有23对DNA,约有2万-2.5万个基因,30亿个碱基对。

后续各国相继加入计划, 2000年6月26日参加人类基因组工程项目的美国、英国、法国、德国、日本和中国的6国科学家共同宣布,人类基因组草图的绘制工作已经完成,其中中国负责整个基因组的1%。

一、华大基因的那些事

1990年人类基因组计划在美国启动时,当时主流科学家并不认可这项计划,汪建卖了早年开办的一家公司,从银行抵押出了4000万,拿出3000万与合作伙伴杨焕明自费投入这一计划。

(解密华大基因:从科学界“土匪”到“教父”)

华大集团则成立于1999年9月,据说刚开始创业时,与中科院遗传所下的人类基因研究中心共用一套人马。

2007年脱离体制南下创办了华大基因研究所,华大基因(300676.SZ)脱胎于此。

很长时间华大集团都没找到爆发的机会。这是因为基因测序的成本还是很高:2000年人类基因组发布人类基因组草图总共花费了30亿美元,而今天只需要600美元即可获得一个人的基因组数据。

风云君认为,如果基因测序这个行业要发展起来,必须要满足两个条件:成本要低,速度要快!

这正是华大基因前期被人称为骗子的原因,很多高科技行业投资的要点也是这:技术能低成本商业化的时候介入。

基因测序技术有4个核心指标——读长、成本、准确率、通量:

(1)读长是指测序反应所能测得基因序列的长度,越长越好,一代测序双脱氧链终止法(Sanger法)的读长是1000bp,二代测序较低为50bp-300bp,三代可以达到5000bp以上,最长读长甚至能达到20kb;

(2)成本是指测序所花费的金额,比如前面提到的600美元即可获得一个人的基因组数据。

(3)准确率是指测序结果的准确程度,例如一代测序准确率可高达99.999%,二代测序的solid可以达到99.9%,而2017年唯一投入实用的三代测序pacbio准确率仅为85%;

(4)通量是指单位时间内所能产生的数据量,本质上是测序速度和数量的综合体现,高通量测序能同时对几百万条序列进行测序,和CPU的多核一样,并行工作效率更快。

简而言之,我们希望基因测序更长、成本更低、准确率更高、时间更快,这也是这些年基因测序技术进步的方向。

历史上基因测序技术经历三个发展阶段:

(1)第一发展阶段以Sanger测序法为主,准确率可达 99.999%,但成本高、通量小限制了大规模应用,目前主要作为测序技术验证的金标准。

“金标准”是什么意思?就是公认最可靠的办法了,新的基因测序准确率多高,还需要Sanger老爷子的办法来验证。

(唯一两次获得诺贝尔化学奖者:Sanger。风云君的偶像,第一次获奖原因是测胰岛素的氨基酸序列,第二次是测DNA的碱基序列)

(2)第二发展阶段以高通量测序技术为主,高通量测序大大降低了成本,缩短了时间,同时保证了较高的准确率,是目前基因测序主流技术。

(高通量测序流程,涉及到PCR扩增)

(3)第三阶段主要是单分子测序,依靠物理学办法直接读取,测序过程无需进行PCR扩增,读长增加、数据分析难度降低,但准确率较低、技术待完善,目前作为补充满足科研机构的一些特殊研究需求。

2006年第二代高通量测序仪的出现,让汪建激动起来:测序能力百倍增加,成本百倍降低。

当时任职于英国Solexa公司(后被Illumina收购)的周代星找到汪建推销这种测序仪,汪显得迫不及待:第一台机器由于运输损坏无法运转,他决定再采购5台。

在这之后华大基因的竞争者也陆续出现,其中有不少还是前员工:

(1)贝瑞基因的创始人之一高扬是原华大医学负责人,几乎全程参与了华大基因无创产前检测项目的筹备与启动工作;(下载市值风云APP,搜索“贝瑞基因”独立研报)

(2)基因大数据企业碳云智能两位创始人王俊、李英睿分别是华大基因前CEO/研究院院长和华大科技前CEO,2015年成立,半年就成为估值十亿美元的独角兽;

(3)业务主要为基础科研服务的诺禾致源是原华大科技总裁李瑞强2011年创办的;

(4)高中未毕业就加入华大的赵柏闻也出来创立了北京量化健康科技有限公司,做的是肠道微生物检测;

……

这些华大基因前员工创立的公司,在不同领域与其构成了竞争关系,与之争夺市场。比如诺禾致源在基础科研服务的收入就超过了华大基因。(下载市值风云APP,关注本系列报告之《基因测序主题三:诺禾致源》。)

二、华大基因的血战突破

这些员工离开华大基因独立自创立新公司,一方面说明华大基因管理层动荡严重,另一方面也说明技术进步导致整个基因测序行业的爆发与成熟,这些员工才能看到新机会、甚至才能够融到资,开展业务。

华大基因二号人物前CEO王俊出走,据说也是和汪建存在“路线之争”。

(来源:《华大基因和它培养的挑战者》)

风云君更赞同汪建的想法(但王俊某些观点也对),因为对基因检测产业链而言,检测仪和试剂是基础,特别是上游行业处于垄断的情况下,上游设备商的定价直接关乎中游测序服务企业的生死存活。

比如2014年Illumina试剂提价,就曾导致华大基因当年净利润出现负增长,下跌幅度高达79.3%。

在这种情况下,华大基因必须要找出一条突围之路,不能受制于人。

迈出这最重要的一步是:2013年收购美国Complete Genomics。

我们先看看上游测序仪的市场格局。

整个测序仪行业由于竞争、并购整合,2015年市场形成了Illumina、Thermo Fisher和Pacific Biosciences三家垄断的市场格局:

(1)Illumina:2006年收购了Solexa公司的测序技术并在此基础上开发出全系列的新一代基因测序仪(第二代高通量测序仪),随后收购了英国遗传变异测序服务公司Blue Gnome、Verinata Health公司,2013年占据全球71%的市场份额;

(2)Thermo Fisher:2013年收购了Life Technologies,2016年还收购了美国的基因芯片代表企业Affymetrix公司,2013年占据全球16%的市场份额;

(3)Pacific Biosciences 陆续更新 PacBio RS II 以及 PacBio Sequel 等一系列单分子测序仪,也占据一定市场份额;

(4)2013 年,罗氏公司宣布关闭 454 测序业务,并决定于 2016 年全面终止相关服务,454测序仪逐渐退出市场。

(2015年的行业格局)

2018年11月,Illumina以12亿收购Pacific Biosciences,坐稳全球基因测序行业头一把交椅,行业进入Illumina和Thermo Fisher双寡头的竞争格局。

因此,在当时行业上游处于垄断格局情况下,华大基因必须从根本上解决测序仪的问题。

为提高测序仪方面的自主研发能力并降低测序服务成本,2013年3月以1.17亿美元收购了美国测序公司Complete Genomics(简称“CG公司”),不过收购的主体是华大基因控股股东华大控股。

(华大基因的控股股东为华大控股,截至2016年12月31日)

三、华大控股究竟有多大?

这就产生一个疑问:

华大控股究竟有多大?上市主体占了多少资产?关联交易情况如何?华大基因有独立性吗?

这是华大基因最重要的问题之一,是大量关联交易发生的根源,因而需要重笔墨去分析。

(一)华大控股的资产版图

事实上,上市公司华大基因只是华大控股证券化的一部分,华大控股(华大集团)还包括研究院、学院、学术期刊GigaScience、智造(测序仪研制)、农业、司法、健康等板块。

(股权结构:开源证券)

华大控股不仅有盈利的企业,还有非盈利性质的机构,比如搞研发的深圳华大生命科学研究院等,还有华大农业、华大智造等产业机构。

上市的华大基因只是其中定位检测的其中一个版块。

据相关资料反映,更多优质资产不在上市公司内,而在华大控股手上,比如据说华大农业和华大智造的盈利状况比华大基因好,华大控股只有九分之一的资产上市了。

由于华大基因并不披露控股股东资产及其盈利状况,究竟华大控股有多大我们很难判断,但英俊潇洒风流倜傥玉树临风的风云君找到一个巧妙的办法来判断:即研发支出规模对比。

整个华大控股及下属公司的研发可分为两类:

(1)国家/地方经费支持的基础性研发项目和国家基因库;

(2)司法鉴定技术研究、农业科学基础研究、测序仪器技术等。

华大控股和下属公司有的的研究方向是交叉重复的,上市前2016年的研发费用合计7.3亿。

(华大控股2016年研发费用)

2016年华大基因的研发费用为1.77亿,华大控股研究费用是华大基因4倍左右,——如果按照研发费用测算,那华大基因体量相当于华大控股的五分之一。

除华大基因之外,华大控股旗下版块众多:

(1)华大区域公司:主要职能是协助华大研究院在国内外各区域拓展、开发基础性科研项目。

(2)华大农业:进行动植物育种、种植养殖,包括农作物、水产动植物等,以提供产品为主,产品包括罗非鱼、石斑鱼、青山羊的育种养殖,水稻、小米的育种种植等。

(3)测序设备:包括收购过来的CG公司,专门对内测序技术研发和测序设备制造的华大设备,还有测序仪及配套试剂的研发、生产和销售的华大智造和武汉制造……

(4)其他:华大互联网主营电子商务,华大物流主营专业冷链运输,华大法医、华大方瑞、司法鉴定所主营系法医鉴定……

(5)基础研究:华大研究院、云南研究院、深圳华大研究中心主营业务是从事国际前沿的基因组学的基础性科学研究,且不从事营利活动。

(6)教育:华大学院主营业务是生命科学方向的人才教育、培养;产学研资联盟旨在推广基因技术,将前沿科学市场化,主营业务是会员交流、培训;华大幼儿园主营业务是适龄幼儿学前教育。

这些公司业务和华大基因有重叠或者处于上下游的地方,尤其是测序设备版块,因此产生了较多的关联交易。

(华大基因火眼实验室)

(二)关联交易情况如何?

2014年-2016年华大基因关联交易发生总额分别为3963万、4849万、8165万,其中提供服务的金额占比极小,采购物料(测序仪配件、耗材)、测序仪和服务的占比不高,但也有一定比例。

(2014年-2016年华大基因关联交易总额)

那么,关联交易是怎么定价的?公不公允?

华大基因主要有两种定价方式:

(1)基因测序服务(含采购服务和提供服务)由于市场上能够方便获得同类业务价格,因此采用市场价格定价;

(2)而定制性很强的业务(测序仪及配件、技术开发、临床用测序等),市场难以找到同比业务价格时,就采购成本加成定价。

以测序仪为例,2014年是采购CG的测序仪,2016年国产化之后是采购华大智造和香港设备这两个国内的关联方,采用的是成本加成定价。

(关联交易仪器采购)

还有物料,包括测序仪组件(光学系统、外壳模块、主机架模块等)、试剂耗材,属于测序仪上游,采用的也是成本加成定价。

(关联交易物料采购)

CG成本加成率是参考同行毛利率平均值结合综合成本确定,根据平均毛利率测算,试剂成本加成比例是166%,配件备件类成本加成比例为26%。

(CG同行毛利率)

华大智造加成率原则和CG一样,成本加成比例为178%或39%。

测序仪组建和试剂定价采用的成本加成法,风云君认为62.5%的毛利率算是在合理区间范围内,只是遗憾这部分资产不在上市公司体内。

以华大基因的测序仪BGISEQ-500为例,虽然产权和组装归属上市公司,但核心组件及耗材需要采购关联方的(如华大智造)。

这也造成华大基因的关联交易金额比较多,特别是关联采购占比极高。

2017年-2019年第一大供应商是关联方,采购额分别为3.0亿,6.5亿、6.4亿,占总采购额比例分别为34.81%、45.83%、50.31%。

(2019年第一名供应商为关联方)

对比同期归母净利润分别为3.98亿、3.87亿和2.76亿,2018年和2019年关联方采购金额都比净利润高多了。

这个关联方采购的内容,就是设备(测序仪)和物料(测序仪组件、试剂)。

(2019年重大关联交易)

2019年整个关联交易发生额为7.19亿,其中采购类关联交易金额为6.57亿,销售类关联交易金额为6092万,还是采购性质的关联交易比较多。

2020年2月华大基因预计2020年关联交易总额不超过6.37亿,其中采购类关联交易金额为4.98亿,销售类关联交易金额为1.21亿。

不过随着新冠疫情防控和业务的发展,华大基因也屡次公告增加关联交易额度:

2020年4月23日增加2020年度预计的1.65亿;

2020年4月30日增加2020年度预计的2亿;

2020年6月19日再增加物流运输采购类关联服务5000万。

(三)监管机构的问询

华大基因的关联交易,既是投资者密切关注的问题,也是监管机构的关注重点。

2019年4月8日,深交所对华大基因的一些关联交易提出问询:

(1)深圳华大生命科学研究院(归属控股股东华大控股)宋博士,参与了上市公司2017 年和2018 年你公司的“非小细胞肺癌 ctDNA 检测试剂盒(NGS)注册申报项目”和“结直肠癌早筛多重甲基化 PCR 技术开发项目”,且作为第一个项目研究成果中一项专利的第一发明人。

(2)你公司子公司深圳华大基因生物医学工程有限公司与你公司关联方深圳华大智造科技有限公司签订的合同编号为 13100-600086号采购合同,合同金额为1.28亿元,合同约定付款方式为“100%预付”,但实际在合同签订后你公司支付了1.59 亿元。

风云君兽语八级,上面的问询函翻译过来就是:

(1)上市公司钱给了关联方华大研究院的宋博士,还作为第一发明人,这不是吃里扒外吗?

(2)给关联方付款100%预付,而且付多了,为何?

华大基因的解释是:

(1)宋博士2013年加入华大基因,2015年有意向参与博士后项目,考虑到无法全职投入上市公司研发工作,为避免占用上市公司资源,故申请将编制转入华大研究院。宋博士2016年加入了博士后工作站,等博士后项目完成后,会重新加入上市公司。

(2)1.59亿的付款不仅包括13100-600086号合同(合同金额1.28亿),还包括13100-600121 号(合同金额1.64亿)。分批交货及 100%预付的交易模式符合行业的设备采购及结算惯例,不构成关联方资金占用。

风云君认为理由勉强解释得过去。不过这也是华大基因一直以来的核心问题所在:

是否具有独立性?人员、业务和关联方分开了吗?

除关联问题之外,华大基因还存在不规范的地方。比如2019年4月,公司收到证监会下发的《关于对深圳华大基因股份有限公司采取责令改正措施的决定》,要求进行整改:

(1)订单型业务存在跨期撤销交付并导致相关收入成本核算跨期问题, 使得2017年少计收入50万元、净利润42万元;

(2)订单型业务存在样本编码重复并导致收入重复核算问题,使得2017年多计收入38万元、净利润32万元。

(3)以邮件对外发送检测报告时(华大基因订单型服务是邮件发给客户时确认收入),收件人邮箱信息无书面核对记录,如收件人邮箱名后缀为@qq.com, 存在无法准确核实报告收件人为医院工作人员、代理商或检测患者的情况,难以准确判断收件人是否属于合同约定对象,业务规范性难以有效保证。

(4)部分项目型收入核算与会计政策不一致,相关收入核算不规范;

(5)规范运作程度不高,比如部分实际执行的财务制度是控股股东华大控股的制度,且华大控股可以废止上市公司部分财务制度。

(6)就是上面的宋博士了,横跨上市公司和控股股东两家公司。

(四)质押与减持

正是因为华大控股业务版图之大,华大基因的体外资金需求预计也不少。

2019年底,华大基因控股股东及其一致行动人华大三生园持有公司股本的38.17%,而质押就占其持有公司股份数的 91.57%,占总股本的34.95%。

质押率太高,这也是华大基因的风险之一,体外资金流向和用途我们不得而知。

深圳前海华大基因投资企业(有限合伙),以下简称“华大投资”,2017年上市后持有华大基因16.72%的股权,为第二大股东。

2018年10月就计划减持3%,2019年再预计减持1%,截至2019年底,华大投资持股比例,从原来的16.72%减少到12.72%。

一解禁就减持,那华大投资减持的目的是什么?性质是员工持股吗?

风云君查了华大投资,发现里面基本都是公司高管,里面有华大基因的董事、监事等,但占比最大两人是王俊和杨焕明。

(华大投资前13大股东)

王俊和李英睿在上市前就离职创立了碳云,减持的目的或是创业资金需求。

如果是这样,那么预计华大投资接下来依然会继续减持。

四、技术上国内龙头地位稳坐

中国的企业具有独立自主研发测序仪的企业或单位并不多:

(1)博奥生物也开发了具有自主产权的生物芯片及相关仪器、软件数据库,成功开拓了多个国家和地区;

(2)中科院北京基因组研究所2015年新发布了新型国产基因测序仪。

(3)以及经过消化吸收CG与再创造的华大基因;

2014年-2016年,华大基因还向CG采购BGISEQ-1000 测序平台配套试剂中的芯片和测序仪配件,2016年华大基因推出自主研发的改良型测序平台BGISEQ-500之后,则主要采购华大智造的试剂芯片和测序仪配件了。

正是凭借收购CG并消化改良其技术,华大基因在很多技术应用领域都创国内第一。

(一)无创产前检测领域

2014年,无创产前测序仪最早获批的是华大基因的两款产品,分别是基于Thermo Fisher技术的BGISEQ-100和基于CG技术的BGISEQ-1000。

(2017年国内四款的测序仪对比)

从上图可以知道:2014年6月华大基因的BGISEQ-1000还是收购CG的技术,无论是读长、高通量,都比不过贝瑞基因基于Illumina技术开发的产品NextSeqCN500。

2006年10月华大基因自主研发的BGISEQ-500,经2018年7月DNAnexus(DNA 数据存储、共享、分析、管理服务供应商)使用BGI-SEQ 500和Illumina NovaSeq的对比结果,显示两者的差异并不大。

截至2019年底,华大基因BGISEQ-500已经有超过120家产前诊断中心(全国共371家)配置超过140台测序仪,在海外也有多个国家或地区在运行。

此外,华大基因检测试剂也是最早2014年6月获批的,比竞争对手贝瑞和康早了半年多;检测软件同样是最早2017年3月获批,比竞争对手贝瑞和康早了2年多。

(无创产前检测获批产品情况)

(二)肿瘤检测领域

2019年8月29日,深圳华大基因股份有限公司全资子公司华大生物科技(武汉)有限公司生产的“EGFR/KRAS/ALK基因突变联合检测试剂盒(联合探针锚定聚合测序法)”,通过三类医疗器械产品的注册审批。

这是中国首个基于国产高通量测序仪的肿瘤基因检测试剂盒,打破了进口测序仪在肿瘤基因检测试剂盒领域的垄断局面。

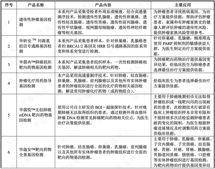
从产品检测方面,华大基因可以检测遗传性肿瘤、乳腺癌、肺癌、直肠癌、前列腺癌、胃癌等。

(部分肿瘤检测产品)

比如2019年8月华大基因的EGFR/KRAS/ALK基因突变联合检测试剂盒(联合探针锚定聚合测序法)于取得国家药监局注册证,获批上市,品牌名“华翡冉”,用于检测肺癌。

(三)新冠病毒检测领域

华大基因是首批上市的核酸检测公司,2020年1月26日,国家药监局应急审批4家企业4个新冠病毒检测产品:

(1)华大基因检测试剂盒;

(2)华大智造DNBSEQ-T7测序系统;

(3)上海之江生物检测试剂盒;

(4)上海捷诺生物检测试剂盒;

其中,华大检测试剂盒有两款:荧光PCR法、联合探针锚定聚合测序法。不同的试剂盒需要搭配对应的测序仪,注册证有效期一年。

(备注:华大生物科技(武汉)有限公司是华大基因的全资子公司)

荧光PCR法是普遍采用的传统技术,PCR技术特点是能将极小微量的DNA大幅增加,荧光则是用来标记的。联合探针锚定聚合测序法则属于基因测序,这是华大基因自研的技术,2015年11月备案试剂盒,2016年10月注册测试仪。

从目前获批的核酸检测技术来看,主流采用的是荧光PCR法。

(截至2020年4月27日国家药监局颁发的核酸检测产品注册证)

(四)研发投入情况

目前华大基因已有多个可用于医学检测的测序平台BGISEQ-50 、BGISEQ-500、MGISEQ-200、MGISEQ-2000、DNBSEQ-T7等,具备快速、灵活、超高通量的特点。

2019年列装了自主研发核心硬件以及控制系统的百万级检测通量全自动化平台,实现大样本量的自动化、智能化检测。

华大基因在各个领域都有研发新的产品或技术:

(1) 生育健康领域:华大基因不只可以检测非整数倍染色体、单基因遗传病等,比贝瑞基因还多了一个质谱平台,可检测新生儿遗传代谢病筛查、孕期营养检测、人体氨基酸检测、人体维生素检测、人体类固醇激素检测等;

(2)肿瘤领域:不只是针对已有癌症患者进行临床检测,还完成了核心癌症早筛研发,做到防未病;

(3)感染类领域:华大基因基于宏基因组的PMseq® 病原微生物高通量基因检测作为公司的主力产品,可对感染标本直接进行高通量测序,这是华大基因比贝瑞基因做得好的地方;

(4)科研服务领域:华大基因可提供基因测序、质谱、生物数据库、云计算等服务,还有做基因合成、定点突变、Oligo合成和全基因组/染色体片段系统设计改造与合成服务;

(5)综合解决方案:其实就是帮客户建实验室,卖测序仪、试剂和软件,这块华大基因已经做到自主研发。

从产品广度、技术深度、新技术开发、自有技术的角度,诺禾致源和贝瑞基因的确与华大基因有很大的差距。(各大应用商店搜索下载“市值风云APP”,第一时间获得诺禾致源、贝瑞基因一手独立研报)

华大基因与同行业公司对比,研发投入绝对额也是最高的,研发投入占收入比例也比诺禾致源和贝瑞基因高。

在技术专利上,也经常和竞争对手有诉讼:

(1)华大基因被贝瑞基因旗下雅士能高侵权香港中文大学的专利授权“无创性胎儿DNA 产前筛检法”,最后付了858万和解。

(2)Illumina和华大基因及关联公司也有诸多诉讼,相互认为对方侵犯自己的技术专利权。

截至2019年,华大基因有655名研发人员,占比为18.27%,有一定的研发支出资本化,但比例并不高。

五、市场稳坐行业龙头

(一)原有业务情况

2015年-2019年华大基因的收入每年都是增长的:从2015年13.19亿到2019年28.00亿,2018年和2019年出现增收不增利的情况。

利润下滑的原因,除研发投入增大外,最主要的是销售费用的增加,而且销售费用比研发费用高多了。

销售费用占比较高的依次是职工薪酬、市场推广费和业务保险费,不是市场推广费占比最高,风云君认为结构合理。

(2019年和2018年销售费用明细)

业务保险费估计是无创产前基因检测业务带来的,因为技术局限性可能出现检测错误的情况——假阳性和假阴性(据称产前基因灵敏度为99.5%),华大基因给受检者投了保。

2019年华大基因的收入为28亿,其中:

(1)临床应用(生育健康、肿瘤、感染)占比55%最高,科研服务(多组学大数据服务与合成业务)占比24.34%,卖仪器和试剂(精准医学检测综合解决方案)占比为20.30%;

(2)感染类收入仅占比2.9%,但增速确实最高的,这次新冠疫情也给华大基因这块收入带来巨大的增长机会,之后会详细分析。

华大基因收入和贝瑞基因、诺禾致源对比为:

(1)和贝瑞基因一样,华大基因生育健康收入也是占比最高的,2019年为11.76亿,贝瑞基因未披露具体金额。

(2)华大基因临床应用(含生育、肿瘤、感染),2019年收入合计15.4亿,对比贝瑞基因2019年为6.44亿。

(3)华大基因仪器和试剂,2019年收入为5.71亿,对比贝瑞基因为5.83亿,比贝瑞基因少。

(4)华大基因科研服务,2019年收入为6.81亿,诺禾致源为13.69亿,比诺禾致源少。

(5)2019年华大基因收入为28亿,贝瑞基因为16.17亿,诺禾致源为15.35亿。

华大基因毛利率介于诺禾致源、贝瑞基因之间,但这三年都在下降,这也是增收不增利的一个重要原因。

分业务来看,生育健康业务和医学检测综合解决方案的毛利率相对较高,多组学大数据服务与合成业务严重拖累公司毛利率。

华大基因80%业务都集中在国内,这次新冠疫情爆发后预计2020年海外收入占比会提升不少。

(二)新冠疫情的机会

2020年,华大基因感染类业务取得不菲的成绩。

凭借其拥有的新冠核酸检测技术,华大基因是最早一批国内获得国外认证或注册的企业:

2020年2月26日,获得欧盟自由销售证书,有效期为2年;

2020年3月26日,获得美国FDA紧急使用授权,仅限紧急状态下授权实验室使用;

2020年3月27日获得日本PMDA认证;

2020年4月11日获得澳大利亚TGA注册,仅供检测实验室使用,不能用于床旁检测;

2020年5月7日通过加拿大卫生部的认证和新加坡卫生科学局的授权;

2020年5月11日新冠核酸检测产品列入世界卫生组织应急使用名单,有效期为一年。

也是通过海外注册最多的企业:

(截至2020年4月28日)

华大基因在多个国家搞了个“火眼”实验室,其实就是规模化、标准化的核酸检测平台,能快速检测新冠病毒,并检测新冠病毒在传播过程当中可能会发生的变异。

当然,这些仪器和试剂都是采购华大智造的DNBSEQ-T7 、DNBSEQ-G400、MGISP-960高通量设备。

2020年3月份到4月28日,华大基因新冠检测产品已陆续在海外销售,海外订单覆盖80多个国家/地区,累计完成发货2000万人份,按照25元/人份(省份集采价格)-179元/人份(拼多多价格),大概金额为5亿-36亿左右。

2020年4月26日,华大基因和沙特阿拉伯在香港签订了不超过2.65亿美元的合同,合同期限为8个月。

5月14日路透社报道,澳大利亚表示,从华大基因购买了1000万试剂盒。

国内方面:2020年4月26日湖北新冠病毒检测试剂的集采拟中标名单中有6家公司,华大基因也在其中,虽然报价24.99元/1人份是最高的。

不过后续贵州、福建、黑龙江省份的集采,华大基因并不在预中标的名单。

2020年4月华大基因公告一季度预告:预计营业收入同比增长30%-40%。

原因就是新冠肺炎疫情影响,市场对检测试剂盒需求大增,整个感染防控业务及精准医学检测综合解决方案业务在报告期内实现了高速增长。

2020年1季度收入最终同比增长35.78%,净利润同比增长42.59%,扣非归母净利润同比增长29.11%。

(2020年1季报数据)

最关键的指标是合同负债,2020年1季度为8.28亿,同比2019年底5.06亿增长了63.51%,也主要是预收的新冠检测试剂盒货款增加。

(三)重要资产:固定资产+应收账款

基因检测公司的共同财务特征就是固定资产占比高,属于“重资产”的行业,2019年华大基因固定资产有11.26亿,在建工程有1.85亿,占总资产18%。

固定资产占比最大的是生产设备,主要是测序仪。

关于仪器设备,华大基因折旧是5-10年,对比诺禾致源是5年,贝瑞基因是5-8年,达安基因是3-10年,折旧相对较为宽松。

华大基因第二大财务科目是应收账款,2019年应收账款余额为12.32亿,账龄主要是一年内的为主。

2019年1月1日起,华大基因对应收账款按照整个存续期预期信用损失计量信用损失准备,整体计提都是相对比较严格的。

从应收账款前五名情况来看,集中度也不高,说明客户比较分散,并不依赖主要客户。

由于固定资产等资本支出较大,华大基因事实上,自由现金流比较少。

六、总结

华大基因只是华大控股一小部分的上市资产,更优质的华大智造、华大农业也没上市,每年都要向关联方采购测序仪、配件和试剂,2018年和2019年基本占了总采购额一半。

华大控股业务版图之大,也给华大基因带来了两个风险:关联交易和高质押率。

前核心高管的离职,造成第二大股东华大投资可能会持续减持。

此外,华大基因也有管理不规范的地方。

不过和竞争对手对比情况来看,华大基因无论是收入规模、技术先进性、新冠检测产品开发上,都优于竞争对手,而且有些竞争对手创始人还是从华大基因出来的,堪称国内基因检测领域的“黄埔军校”。

从整个产业链的角度来看,无论是上游基因测序仪、试剂和软件,还是中游基因检测技术和基因大数据库,抑或是下游的临床应用,华大基因都比竞争对手强很多。

而且华大基因上市后每年都有分红,2017年-2019年分红率为30.15%、31.04%、14.48%。

2020年新冠检测产品对华大基因收入增长,贡献十分显著。

目前海外新冠疫情二次爆发,疫情远远还没结束,华大基因这两年短期业绩增长无忧。

以上内容为市值风云APP原创

未获授权  转载必究

邮箱:mvlegend@163.com/微信:yangfeng562933

加载中...