新浪财经

龙头5连板!“抗老神药”概念大涨,市场潜力究竟有多大?

爱投顾股票

关注

原标题:龙头5连板!“抗老神药”概念大涨,市场潜力究竟有多大? 来源:中国证券报

7月15日,“抗老神药”NMN概念大幅高开,截至收盘,金达威五连板,雅本化学两连板,科伦药业苏盐井神、兄弟科技纷纷跟涨。

7月9日,金达威董秘曾在互动平台上表示,在美国工厂生产的Doctor's Best NMN β-烟酰胺单核苷酸NAD抗衰老逆龄(产品),已经上市销售。天猫旗舰店目前售价1599元/瓶。

来源:深交所互动易

这些回答点燃了市场对于“抗老神药”NMN概念的炒作,除了金达威,市场上雅本化学、兄弟科技、友阿股份、丰原药业等和NMN概念沾边的公司股价纷纷上涨。

那么,金达威是一家什么样的公司?“抗老神药”NMN又是什么?市场空间有多大?

五连板的金达威

金达威,主要从事食品营养强化剂行业原料和保健食品终端产品的生产、销售业务,主营产品包括维生素A、辅酶Q10、营养保健品等。

2019年,金达威实现营业收入31.92亿元,同期增长11.10%;归属上市公司股东的净利润4.51亿元,同比下降34.42%。对于净利润的下降,金达威解释称,主要系VB计提大额商誉和无形资产减值及维生素原料产品销售价格下降所致。

VB是金达威在美国加州设立的全资子公司,2015年9月,VB通过收购Vitatech的经营性资产组,拓展了符合国际标准的保健品生产业务线,帮助金达威完成从原材料供应到产品生产,再到终端产品销售的完整产业链布局。

除了VB之外,金达威还大量收购海外保健品公司,收购或参股的有Doctor’sBest、ProSuPPs、Zipfizz和Labrada,切入传统膳食营养补充剂、运动营养和体重管理领域,同时还参股了iHerb加码下游渠道销售,整合了保健品从上游原料供应到中游生产加工再到下游渠道销售的全产业链。目前,金达威的境外销售收入占到营收的78.19%。

来源:公司2019年报

此次,备受关注的Doctor's Best 是金达威2016年收购的美国营养保健品公司,主要做膳食营养补充剂,在美国有各类研究所合作,能保证其新品的研发。据金达威年报显示,2019年Doctor's Best的营收达到6.5亿元,净利润为9000万元。

来源:公司2019年报

金达威还在2019年报中称,Doctor's Best多特倍斯现与天猫国际、京东、考拉、唯品会、小红书、一条、贝店、斑马会员等各类型的电商渠道建立了合作关系,实现了中国电商渠道的全覆盖。

对于市场热议的金达威NMN β-烟酰胺单核苷酸NAD抗衰老逆龄(产品),公司董办回复记者称:“属于保健品,现在销量还不错,但是处于起步阶段,所以不太方便给一个具体的销售数字。”

NMN是什么

市场爆炒的NMN,让抗衰老、保健等词汇再次成为热门。

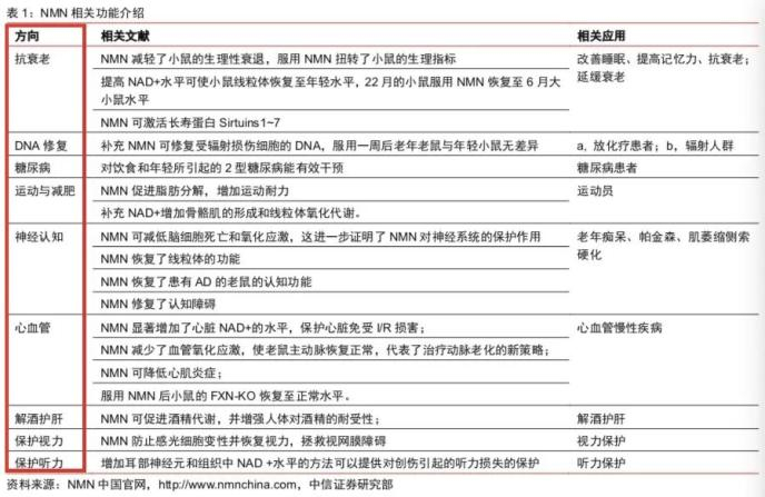
NMN是烟酰胺单核苷酸Nicotinamide mononucleotide的简称,据称可以提升人体NAD+的水平,从而促进细胞修复加快。它是人体内固有的物质,也富含在一些水果和蔬菜中。

近两年,NMN已经是在线热词,Cell、Nature等世界顶级期刊发表了许多关于NMN功效研究的文章,其主要功效集中在抗衰老、DNA修复、糖尿病、运动与减肥等方面。

而NMN首次进入公众视野是京东披露的618销售榜单。其中一份营养保健品第三方店铺成交额TOP10榜单,引起了广泛关注。

在这份榜单中,第一、第二、第六、第七名的店铺销售的都是一种名为NMN的保健品,这些店铺都宣传NMN具有“抗衰老”功能,NMN被其拥护者称为“长生不老药”。

来源: 京东618榜单

市场空间有多大

由于人类老龄化的不断加剧,让全球抗衰老成为一个庞大的市场。尤其在中国,市场正在不断放大。根据中国营养保健协会统计,我国保健品行业市场规模从2009年1600亿元迅速增至近4000亿元,行业过去10年复合增速9.5%。

中信证券指出,NMN作为一种抗衰老保健品,预计未来我国具有千亿市场规模的潜力,当前市场刚刚起步。目前市场主要被三家境外厂商主导,主流商品主要以进口为主,境内企业目前普遍处于追赶状态。当前境内已经率先布局产品的公司有望分享千亿市场规模,未来利用境内企业在人员、效率等方面的优势,有望在行业竞争中获得综合竞争优势。

附:NMN概念相关个股

加载中...