新浪财经

委托无保险代理资质机构从事销售,人保财险一营业部被罚30万

中新经纬

关注

原标题:委托无保险代理资质机构从事销售,人保财险一营业部被罚30万

中新经纬客户端7月10日电 据中国银保监会网站10日消息,黑龙江银保监局公布了两张罚单,中国人民财产保险股份有限公司哈尔滨市分公司车商第三营业部、同行保险经纪有限公司及相关工作人员被罚。

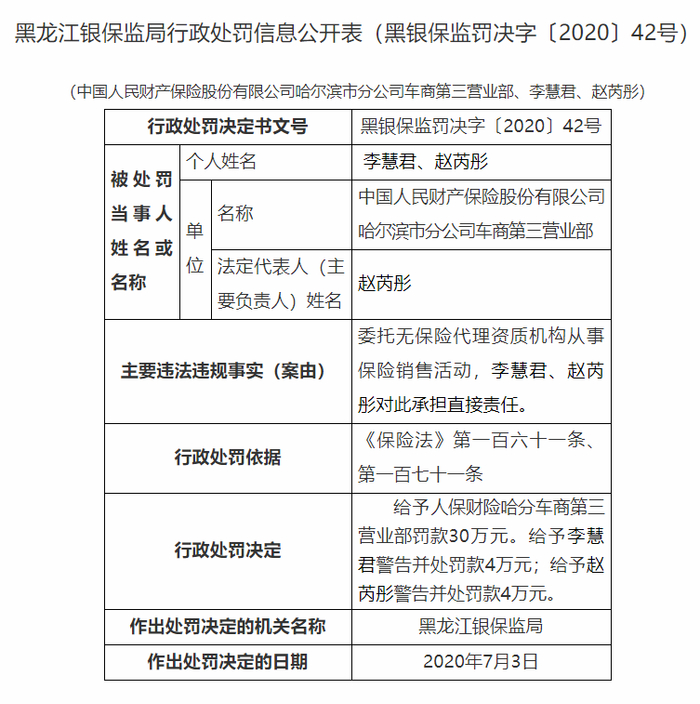
根据行政处罚信息公开表,中国人民财产保险股份有限公司哈尔滨市分公司车商第三营业部(简称“人保财险哈分车商第三营业部”),因委托无保险代理资质机构从事保险销售活动,其工作人员李慧君、赵芮彤对此承担直接责任。

罚单显示,银保监会根据《保险法》第一百六十一条、第一百七十一条,给予人保财险哈分车商第三营业部罚款30万元。给予李慧君警告并处罚款4万元,给予赵芮彤警告并处罚款4万元。

来源:银保监会网站

另一张罚单显示,同行保险经纪有限公司,因未按规定投保职业责任保险,其工作人员赵伟对此承担直接责任。根据《保险经纪人监管规定》第九十一条,银保监会决定给予同行保险经纪公司罚款1万元,给予赵伟警告并处罚款5千元。(中新经纬APP)

加载中...