新浪财经

【国信建材|公司深度】旗滨集团(601636):不坠青云志,破浪会有时

新浪财经

关注

来源:国信证券建材研究

不坠青云志,破浪会有时

摘要:

浮法龙头再出发,迈入做强做大新阶段

公司2005年进军玻璃行业,十年实现国内浮法玻璃龙头地位,2016年以来,公司加快产业横向布局力度,陆续进军以节能玻璃、电子玻璃、药用玻璃为代表的深加工领域。目前,公司拥有八大浮法玻璃生产基地,四大节能玻璃生产基地(不包括在建项目),醴陵电子玻璃生产基地和在建的郴州资兴药用玻璃生产基地。在经验丰富的管理团队带领下,员工激励充分,经营持续向好,业绩连年创新高。

产业多元化时代开启,产品升级+结构优化助力二次腾飞

浮法玻璃:自2015年供给侧改革持续推进后,玻璃行业整体运行向好。前期受疫情因素影响有所承压,近期运行已经出现明显改善。目前环保严控持续,需求端竣工有支撑,中长期行业运行整体无忧。公司近年来通过冷修技改等手段,不断提升产品品质,未来产能还将增加30%以上,龙头优势有望进一步巩固。

节能玻璃:我国绿色门窗相比发达国家渗透率明显偏低,随着政策支持力度逐步加大,国内Low-E玻璃快速发展,我们测算,若2020年渗透率达到30%,在不考虑既有建筑改造下,对应Low-E节能玻璃年需求可达5.4亿平,市场潜力巨大。

电子玻璃:随着无线充电、5G通信等技术日趋成熟,玻璃成为外观件去金属化的最佳选择。我们测算2020年全球盖板玻璃原片所需产能大约9000万平,供给仍然处于短缺状态。在技术进步和进口替代趋势下,国产电子玻璃正逐渐扩大市场份额,公司高铝电子玻璃生产线已于今年4月进入商业化运营,待生产稳定后将正式切入盖板玻璃原片市场。

投资建议:看好公司长远发展,维持“买入”评级

公司作为浮法玻璃龙头,深加工业务稳步推进,同时上游已配套布局砂矿、物流,未来还将开拓药用玻璃业务,全产业链一体化发展雏形已现,综合实力强劲。此外,公司注重股东回报,高分红提供股价安全边际,我们预计2020-2022年公司EPS为0.53/0.66/0.75元,对应PE为11.5/9.2/8.1x,维持“买入”评级。

风险提示:供需关系失衡、深加工项目进展低于预期、海外经营风险;

内容框架:

浮法龙头再出发,迈入做强做大新阶段

十年成就浮法龙头,一体两翼扬帆起航

管理团队经验丰富,员工激励动力足

业绩持续创新高,深加工初显成效

产业多元化时代开启,产品升级+结构优化助力二次腾飞

浮法玻璃:行业景气明显复苏,龙头优势持续巩固

节能玻璃:建筑节能势在必行,门窗变革打开市场空间

电子玻璃:国产化进程逐渐开启,行业空间广阔

投资建议:看好公司长远发展,维持“买入”评级

高瞻远瞩,不断完善资源配套布局

药用玻璃,信心足,前景广

重视股东回报,高分红高股息,维持公司“买入”评级

估值与投资建议

引言:

自小刺头深草里,而今渐觉出蓬蒿。

时人不识凌云木,直待凌云始道高。

——唐·杜荀鹤 《小松》

浮法龙头再出发,迈入做强做大新阶段

十年成就浮法龙头,一体两翼扬帆起航

自旗滨集团2005年通过收购株洲光明玻璃厂进军玻璃行业以来,公司实现从无到有、从小到大的快速发展,2007年成立漳州旗滨玻璃有限公司,2010年完成整体变更后于2011年在上交所成功上市,2013年收购浙玻,浮法玻璃产能规模一举跃升至全国前列,2015年收购三星康宁(马来西亚),完成第一个海外玻璃生产基地布局。经过十余年的发展,实现了玻璃产业的跨越式发展。

2016年以来,公司加快产业横向布局力度,助力产业转型升级,正式进军以节能玻璃和光伏光电为代表的玻璃深加工领域;2018年,公司开启高铝电子玻璃时代,宣布在湖南醴陵建设高性能电子玻璃生产线;2019年,公司宣布投资中性硼硅药用玻璃项目,切入药玻领域,加快推进产品高端化战略落地。目前,公司深加工领域的布局仍在持续推进,各项目有序铺开中。

为不断夯实和巩固行业领先地位,公司于去年9月发布《株洲旗滨集团股份有限公司中长期战略规划纲要(2019-2024年)》(以下简称《中长期战略规划纲要》),确定了“做强做大”的战略规划,争取在2021年实现营收超过100亿(相对于2018年公司83.78亿元的营收规模,年复合增速约6.08%,相对于2016-2018年三年平均76.4亿的营收规模,年复合增速约为9.38%),2024年争取实现营收超过135亿(相对于2021年计划达到的100亿营收规模,年复合增速约为10.52%)。通过规模发展、产品优质化、产品高端化三个主要方面推动战略实施,确保“一体两翼”(以规模发展多元化玻璃产业链发展为一体;以产品优质化、产品高端化发展为两翼)战略变革平稳实现,为公司将现有产业带入国内同行业一流企业水平提供发展方向。

目前,公司拥有八大浮法玻璃生产基地,分别位于国内的福建漳州、湖南醴陵、郴州、广东河源、浙江绍兴、长兴和平湖,以及海外马来西亚森美兰州,合计产能17600吨/天;已经投产的节能玻璃生产基地四个,分别为广东河源、浙江绍兴、湖南醴陵和马来西亚森美兰州,目前在建项目包括湖南二期、浙江长兴和天津节能项目,建成后产能合计4735万平/年;此外,公司在湖南醴陵拥有一个电子玻璃生产基地(65t/d),郴州资兴药用玻璃生产基地(100t/d)正在建设中。目前,公司产品已经覆盖浮法玻璃、节能工程玻璃、低铁超白玻璃、光伏光电玻璃、电子玻璃等,是国内玻璃行业极具竞争力和影响力的大型现代化企业集团。

管理团队经验丰富,员工激励动力足

2016年4月,公司创始人俞其兵先生卸任董事长一职,将管理任务全权交给职业经理人管理团队。经过整合,公司快速组成了新的核心管理团队,团队成员在浮法玻璃、深加工等领域均具备丰富的经验,为公司未来长期发展提供良好的保证。

为鼓励公司管理团队责任担当和价值追求,提高和调动员工积极性和创造性,公司上市以来始终坚持“以人为本、人才制胜”的人才战略,多次实行员工持股计划和限制性股票计划,去年在发布《中长期战略规划纲要》的同时,公司还发布了最强、最全面的激励计划,其中包括:1)事业合伙人计划:实控人俞其兵先生主动提议设立事业合伙人持股计划,并承诺将其持有的旗滨集团股票分两批无偿赠与给事业合伙人持股计划作为股票来源,总体规模不超过10,000万股,占当时公司总股本的3.72%。持股计划总人数预计不超过50人,首批为23人,主要对象包括公司部分董事、高管、助理总裁及人员、独立经营的下属企业总经理等。2)中长期发展计划之第一期员工持股计划:2019年至2024年公司计划滚动实施6期员工持股计划,总规模预计12,500万股。第一期员工持股计划总人数将不超过416人,规模不超过721.8万股,拟筹资金额上限为1371.42万元。此次激励计划配合《中长期战略规划纲要》一起发布,彰显公司在人才方面的重视和对未来战略执行的信心及决心。

业绩持续创新高,深加工初显成效

自2016年进入玻璃行业深加工领域以来,公司整体经营保持稳健向上,业绩持续创新高。截至2019年末,公司实现收入93.06亿,同比增长11.1%,归母净利润13.46亿,同比增长11.5%。2020年一季度受疫情影响,玻璃需求下降,公司收入和归母净利润分别为12.99亿和1.61亿,分别同比下降29.2%和23.4%。

收入结构中,节能玻璃在广东、浙江和马来三大基地陆续投产后,2019年实现收入6.69亿,同比增长285.17%,占比为7.19%,从无到有的势头正逐步递增;目前,浮法玻璃仍然为第一大业务构成,2019年收入占比为91.64%。

从收入地区分布来看,由于公司国内产能集中布局于华东、华南和华中地区,三大区域收入占比分别为50.05%、30%和8.89%,合计超过80%,覆盖我国长三角和珠三角两大经济圈,以及长江中游城市群。随着公司未来全国其他大区布局的完善,未来其他区域收入有望实现突破。此外,公司海外马来西亚的浮法玻璃和节能玻璃项目投产后,收入占比已达8.93%。

近年来,公司在保持业务扩张的同时,经营持续向好。2019年公司毛利率和净利率分别为29.4%和14.5%,保持历史高位水平,随着未来深加工业务的逐步释放和产品优质化、高端化的推进,有望进一步缓和原片玻璃带来的周期波动属性,盈利能力仍有提升空间。费用端方面,受益于公司资产负债率的持续下行和现金流的健康充裕状态,财务费用率呈现明显下行趋势,2019年末为1.2%,较前期高点降低5.43个百分点;同时,进入全新的深加工领域后,公司对技术研发方面保持高度重视,对技术研发水平提出了更高要求,研发费用的投入持续增长,2019年末研发费用率实现3.99%。在盈利能力和总体周转情况不断提高、资债结构改善下,公司ROE目前处于历史高位水平,2019年末实现17%。

产业多元化时代开启,产品升级+结构优化助力二次腾飞

根据公司“做强做大”的战略方针和“一体两翼”的战略实施方案,此部分我们将从公司目前主业浮法玻璃、正在大力推广的节能玻璃以及正在起步阶段的电子玻璃三大板块进行分析,探讨公司未来产品升级和产业结构优化的发展之路。

浮法玻璃:行业景气明显复苏,龙头优势持续巩固

行业走出阴霾期,短期运行改善显著

自2015年供给侧改革持续推进后,玻璃行业整体运行向好,近期受疫情因素影响有所承压,短期运行已经出现明显改善。玻璃价格从2015年下半年的底部水平持续上行至2018年,随后受需求增量有限、供给端复产和新建投产超预期导致阶段性估计压力凸显等因素影响下,行业库存不断增加,价格持续下行。2019年中期,行业出现生产线冷修加速,以及部分区域推出限产政策,产能供给出现回落,同时受益于房地产竣工回暖带来需求支撑,库存水平快速回落,玻璃价格持续回升至今年年初,触及历史高位。

今年2月份以来,受国内新冠疫情影响,玻璃行业呈现较明显的压力,在产能刚性的影响下,生产线库存持续增加并达到历史高位,玻璃价格在4月份出现快速下行以去化库存。近期,在需求持续恢复、供给端加速冷修和沙河地区停限产的作用下,市场情绪出现明显好转,库存稳步下行,价格企稳回升。截至6月底,生产线库存4899万重箱,较前期高点已经降低7.5%,同比增加19.34%,增长趋势已经得到明显放缓,全国主要城市浮法玻璃现货平均价为73.91元/重箱,同比基本持平,较前期价格底部已经回升9.7%。

环保限产力度不减,供给端严控持续

自2015年执行供给侧改革以来,环保限产一直是掣肘玻璃行业产能扩张的关键因素。针对玻璃行业,政府和协会发布了一系列指导文件,督促行业内企业淘汰落后产能,深化供给侧改革。环保标准趋严作为长期趋势,相关部门的政策制定和执行的要求和力度明显提升。今年4月29日,生态环境部发布《玻璃工业大气污染物排放标准》征求意见稿,针对2011年发布的版本进行首次修改,加严了大气污染排放限值,颗粒物、二氧化硫和氮氧化物排放限值分别为30mg/m³、200mg/m³和400mg/m³,及增加了适用于重点地区的大气污染特别排放限值,新建企业自2021年7月1日起执行,现有企业自2022年7月1日起执行。

在此之前,部分省份地区已经陆续提高区域性的玻璃行业排放标准。2018年6月1日,“2+26”城市平板玻璃行业开始执行新的大气污染物特别排放限值要求;2019年7月,广东省印发《玻璃工业大气污染物排放标准》(DB 44/2159-2019),并于2019年8月1日起实施,新标准对颗粒物、二氧化硫和氮氧化物污染值排放限值进行了适当收严,三项污染物排放限值分别为30mg/m³、280mg/m³和550mg/m³;今年3月,河北省公布了《平板玻璃工业大气污染物超低排放标准(DB13/ 2168-2020)》,新建企业自今年5月1日起执行,现有企业自2021年10月1日起执行,颗粒物、二氧化硫、氮氧化物排放限值,分别为10mg/m³、50mg/m³和200mg/m³,此外还增加了氨逃逸控制指标和无组织排放氨逃逸控制指标。

作为国内浮法玻璃产能集中地之一的沙河地区,因环保问题多次出现生产线集中停限产,对行业供给端起到缩减起到明显促进作用。2017年11月,沙河地区因排污许可证问题使得9条生产线陆续放水停产;2019年6月,邢台市自6月10日-7月10日开展为期一个月的大气污染防治强化攻坚行动,要求6条以煤为燃料的生产线立即停炉改造;19日开始沙河地区开始限产16%,以回应前期集中停产6条线的政策。今年3月,沙河市发布进一步环保管控文件,要求包括玻璃在内的高耗能高污染企业进行停限产措施,要求6-8条燃煤生产线冷炉停产到位,并在11月15日前,在产玻璃生产线全部完成有色烟羽治理,截至目前,已经有连续5条生产进行冷修,后续可能还将有生产线停产,进一步缓解区域供需矛盾,对周边乃至全国供需都有积极影响。

随着环保要求趋严,一方面,对生产企业提出了更高的要求,不仅需要购置环保设备,同时后期环保成本支出也呈现增加趋势,对于中小企业而言,经营压力或将在行业运行偏弱时进一步凸显,另一方面,落后产能的改造和淘汰有助于促进行业集中度提升。整体来看,在行业新增产能受到严控的背景下,环保要求的提升对行业供给端起到持续抑制的作用,行业竞争格局有望得到改善。

地产需求保持韧性,竣工回暖趋势不改

玻璃需求主要来自地产、汽车和出口等三大领域,其中地产占比最大,约占70%-80%,是影响玻璃需求的主要因素。2016年上半年,房地产开启新一轮的宏观调控,年底中央经济工作会议首次定调“房住不炒”,随后调控政策不断加码、升级,地产趋势性转弱,房地产行业各指标增长中枢下行明显。受二三线城市棚改、以及开发商在2017-2018年大量拿地的影响,房屋新开工面积增速相对表现较好。

一般而言,房屋新开工面积领先于房屋竣工面积约2-3年,自2016年以来,房屋竣工面积增速持续下行,并在2018年后持续处于底部低位,新开工面积和竣工面积增速缺口持续。2019年下半年,房屋竣工面积增速底部企稳回升,并持续至年末,全年增速实现转正并达到2.6%。

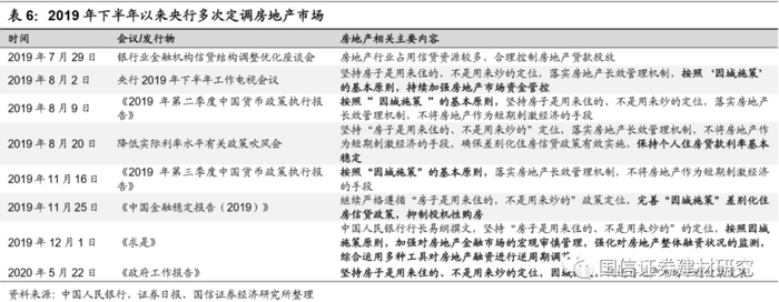
自2018年四季度后,房地产政策整体呈现平稳态势,地方政府出台调控政策频率有所放缓,约束限制性政策明显减少,北京、深圳、广州、杭州、武汉、南京等多个城市部分银行房贷利率出现不同程度松动,首套房平均房贷利率结束上升趋势震荡回落,放款速度出现加快迹象。2019年,政策表态在强调“房住不炒”的宏观政策整体大方向不变的主基调下,新增“因城施策”的预调微调,完善和推广差别化政策,整体调控呈现边际调整迹象。同时,2019年8月,央行启用个人住房贷款定价基准与LPR挂钩后,目前5年期LPR利率已经从去年首次报价的4.85%下调至4.65%,引导房贷利率下行。我们认为未来房地产市场整体仍将有望保持较强韧性,短期疫情冲击后,房屋竣工面积将延续去年下半年的回升趋势,玻璃行业需求仍将具有一定保障。

综上,短期来看,行业库存仍然存在一定压力,但在供给调节和下游良好的需求下,玻璃价格已经企稳回升至去年同期水平。在价格和环保等因素影响下,4月份以来已经放水冷修/停产10条生产线,年初以来行业合计净减少产能约4800万重箱。4月底以来,多个区域价格开始止跌回升,下游贸易商和深加工企业的采购积极性逐步提升,需求端保持稳定回升。此前疫情对行业的冲击下,部分中小企业出现经营压力,而以旗滨集团为代表的龙头企业的产能规模化推进并未停止,行业整合进度有望一定程度上提速。中长期来看,行业运行整体无忧。近年来,玻璃行业在供给侧改革大背景下,产能增速整体呈现下行趋势,需求端方面房地产增速有限,但整体保持较强韧性,玻璃行业供需轧差和波动趋势均呈现不断收敛的态势,未来供给端严控仍将持续,需求端地产竣工面积回暖趋势有望延续,行业运行仍将有望保持健康。

规模优势持续巩固,盈利能力保持行业前列

公司浮法玻璃八大生产基地主要集中于华东、华中、华南、及海外的马来西亚,合计产能17600t/d,其中国内产能16200t/d,总产能为全国排名第二,仅小幅低于信义玻璃。根据公司《中长期战略规划纲要》,提出争取2024年末浮法玻璃原片产能规模较2018年增加30%以上,未来浮法玻璃产能仍有望进一步提高,巩固目前的规模优势。

公司国内主要聚焦南部市场,布局核心区域,重点覆盖华中、华南、华东地区;生产基地兼顾玻璃产品消费能力较强的长三角和珠三角两大经济圈,截至2019年末,公司在华南、华东和华中区域的额市占率分别实现约24.5%、22.6%和6.8%,综合市占率达18.4%,区位优势明显。

在规模、布局、成本等竞争优势下,公司盈利能力始终居于行业前列,即使在2015年行业大多数企业处于亏损的状态下,公司箱净利仍然实现1.75元/重箱。截至2019年末,公司箱毛利和箱净利分别实现20.81元和11.37元。

公司作为浮法玻璃龙头企业,近年来借助冷修陆续对生产线进行了技改升级,不断优化产品品种和结构,持续提升产品质量,降低产品盈利能力的波动性,随着未来产能扩张计划的推进,龙头优势有望进一步巩固。

节能玻璃:建筑节能势在必行,门窗变革打开市场空间

建筑能耗持续增长,绿色门窗大势所趋

近年来,建筑能耗(仅包括建筑运行和使用阶段)在社会总能耗中所占的比重越来越高,建筑节能已成为全社会关注的焦点,绿色建筑已成为城市发展的必然趋势。目前,我国建筑能耗已成为与工业能耗、交通能耗并列的三大能耗大户之一。

从历史数据来看,建筑能耗比重的波动与经济波动总体呈现反向关系,主要由于建筑能耗属于消费性能耗,与人们生活需求关系密切,随着我国经济中第三产业比重的增加,以及GDP增速总体呈现放缓平稳运行,建筑能耗在社会总能耗中的比重预计仍将保持目前的较高水平。

据住建部统计显示,我国建筑能耗约占全国总能耗30%左右(含建设过程和使用过程中能耗),随着城市化进程加快,预计2020年占比将达35%左右(城镇化率每提高1%,新增城市用水17亿立方米,新增建筑用地1000多平方千米,新增建材总重量6亿吨,新增能耗6000万吨标准煤),其中门窗能耗占建筑能耗比重超50%,幕墙建筑中更高达 90%以上,已成为建筑节能最薄弱的环节。

国内外实践证明,提高建筑围护结构(墙体、门、窗等)的保温性能,特别是提高窗户的保温性能使防止建筑物热量散失的最经济、最有效的方法。因此门窗绿色变革至关重要,节能门窗技术开发和应用也越来越受重视。

我国建筑节能门窗市场潜力巨大

《民用建筑节能设计标准(采暖居住建设部分)》将我国建筑节能工作分为三个阶段,目前我国住宅和公共建筑普遍执行节能50%标准,北京、天津等局部地区执行节能65%标准,并有部分地区已开始研究和执行第四阶段75%节能标准。2013年1月1日,国务院办公厅发布《国务院办公厅关于转发发展改革委住房城乡建设部绿色建筑行动方案的通知》,在全国实行《绿色建筑行动方案》,将“推动建筑工业化、切实抓好新建建筑节能工作和大力推进既有建筑节能改造”作为其中的三大重点任务,提出到2015年末20%城镇新建建筑达到绿色建筑标准要求,2020年末基本完成北方采暖地区有改造价值的城镇居住建筑节能改造;2017年初,国务院印发《“十三五”节能减排综合工作方案》,将2020年城镇绿色建筑面积占新建建筑面积比重再次提升至50%。

目前我国既有建筑面积超过600亿平方米,其中95%以上为高耗能建筑,每年城乡新建房屋建筑面积约40亿平方米,80%以上为高耗能建筑;聚焦到既有建筑上,据不完全估计,目前我国既有建筑门窗保有量约为130亿-150亿平,建筑幕墙保有量逐渐增多,总量约为15-18亿平,目前既有建筑门窗改造量约占总市场的6%,且有逐年增加趋势,未来建筑节能门窗市场潜力巨大。

政策支持力度不断加大,期待进一步政策东风

近年来建筑节能被提升到全新高度,作为建筑节能的重要载体,节能玻璃随之受益;同时在过剩产业结构调整背景下,国家积极鼓励玻璃企业转型升级,提高以Low-E玻璃为代表的节能玻璃、光电玻璃等深加工产品比例,将进一步推进节能玻璃普及应用。2012年12月山东省经信委、财政厅、住建厅、质监局联合下发《关于加快低辐射镀膜玻璃推广应用的意见》,是地方政府出台的第一个扶持低辐射镀膜玻璃发展的正式文件;2015年8月,中国建筑材料联合会、中国建筑玻璃与工业玻璃协会印发《关于成立推进Low-E节能玻璃普及应用工作领导小组的通知》,其中明确提出:“大力推广节能门窗。实施建筑能效提升功能,建设高星级绿色建筑,发展超低能耗、近零能耗建筑。新建公共建筑、绿色建筑和既有建筑节能改造应使用低辐射镀膜玻璃、真(中)空玻璃、断桥铝合金等节能门窗”,标志着推进Low-E节能玻璃普及应用工作得到进一步重视。

Low-E玻璃在建筑节能领域的应用与发达国家仍存在较大差距

20世纪80年代开始Low-E玻璃以其优良的节能性能在欧美等发达国家得到迅速推广和普及,目前欧美发达国家普及率已基本超过80%。1991年欧洲各国宣布于1995年强制采用Low-E中空玻璃后,Low-E中空玻璃市场占有率支线上升,作为执行最为良好的德国,在政策推动和标准引导下,Low-E玻璃普及应用取得良好效果,在2000年后双层Low-E玻璃已经基本普及,目前三层Low-E玻璃正逐渐普及度,渗透率已经超过双层Low-E玻璃,整体Low-E玻璃使用率已经接近100%。

目前,我国Low-E节能玻璃主要用于公共建筑市场,一些经济发达地区近年来的新建建筑已基本全部采用Low-E节能玻璃,一二线城市住宅Low-E玻璃使用率较高,可达70%左右,但总体普及率还很低,仅约20%,远低于发达国家水平。若后续政策对民用住宅进行进一步要求,节能玻璃的渗透率具有较大提升空间。

市场空间持续打开,龙头企业引领规模扩张

受益于“政策化”和“市场化”双管齐下,近年来我国Low-E玻璃快速发展,产能规模不断扩大,尤其以浮法玻璃企业配套建设生产线的趋势更加明显。浮法玻璃企业通过加大对节能玻璃的投入,有助于向高质量发展迈进。一方面,发展节能玻璃,响应政策号召,顺应市场趋势,推动建筑节能发展,另一方面,通过配套节能玻璃生产线,开拓深加工产业,连接产业链下游,优化产品结构,拓宽原片业务的护城河,此外,节能玻璃相对浮法玻璃具有更高的盈利水平和更优的抗周期波动风险,进一步向产品优质化和高端化发展。

根据隆众资讯数据,截至2019年,全国离线Low-E生产线有117条,共计产能5.3亿平/年,从区域分布来看,目前产能主要集中于经济发达区域,如华东、华北、华南、华中地区等,预计2020年Low-E玻璃新增产能8740万平/年(受疫情因素影响,投产进度或会延后)。

作为玻璃行业的后起之秀,旗滨从2016年开始布局建筑节能玻璃领域,目前已投产浙江绍兴、广东河源、湖南醴陵和马来西亚森美兰州基地,根据近期公司发布生产线建设规划,公司还将建设浙江长兴、天津、广东河源二期和湖南醴陵二期的节能玻璃生产线。截至今年一季度,公司节能玻璃产能约2200万平/年,规模处于行业前四,待所有生产线投产后,预计公司节能玻璃产能将达到4735万平米,其中中空玻璃及其他公建产品产能约1120万平,镀膜玻璃3615万平,竞争优势有望进一步提升。

尽管产能快速增长,但由于生产线需要定期检修、产品成品率及排单订单变化、生产技术及配套能力等原因,实际生产过程中远达不到满负荷生产,行业产能利用率接近60%,其中单银Low-E产能相对过剩,双银low-e进入相对成熟阶段,利润相对较好,大型品牌企业双银Low-E订单占比可达到30%左右,三银Low-E生产难度最高,价格相对高位。 

预计未来几年受益环保节能意识提升及支持性政策持续出台,建筑节能市场有望继续保持增长趋势,Low-E玻璃仍有巨大发展空间。目前国内房屋建筑每年竣工面积约40亿平米,Low-E玻璃渗透率约20%,若渗透率达到30%,对应Low-E节能玻璃年需求可达5.4亿平米,若考虑既有建筑绿色改造需求,预计需求量将更大,同时若政策支持力度加大,将有望进一步打开空间。

电子玻璃:国产化进程逐渐开启,行业空间广阔

超薄电子玻璃一般是指厚度小于1.5mm的电子玻璃,其广泛用于平板显示、触控屏、柔性显示、家电产品、办公产品等领域,已成为现代信息产业的关键基础材料,因其应用在电子、微电子、光电子等高技术领域,具有光电、热电、声光、磁光等功能,故称之为电子玻璃。

根据使用用途,电子玻璃主要包括以下三类:

(1)盖板玻璃:又称为视窗防护玻璃,主要用于显示器表面保护,需要具备耐磨、耐刮划、长寿命、轻薄等特点,要求材料具备高硬度、高强度、良好的韧性、化学稳定性指标。

(2)ITO导电玻璃:一种既透明又导电的玻璃,是制作显示终端的主要材料之一。ITO导电玻璃通常在钠钙基或硅硼基基片玻璃的基础上,利用磁控溅射的方法镀上一层氧化铟锡(俗称ITO)膜加工制作成。

(3)液晶玻璃基板:是一种表面极其平整的浮法生产薄玻璃片,主要应用于液晶显示组件中,是平板显示产业的关键基础材料之一。在液晶显示组件中主要包括两块玻璃基板,分别为TFT(薄膜晶体管)玻璃基板和CF(彩色滤光)玻璃基板。液晶玻璃基板采用的是硼硅酸盐玻璃。

高铝硅/锂铝硅为盖板玻璃高端主流,溢流法提供最优工艺

盖板玻璃原片按玻璃体系和成分差异,可分为锂铝硅玻璃、高铝硅酸盐玻璃(简称高铝玻璃)、中铝硅酸盐玻璃(简称中铝玻璃)、低铝硅酸盐玻璃(简称低铝玻璃)和钠钙玻璃。其中,锂铝硅玻璃和高铝玻璃产品主要应用于高端产品市场;中铝玻璃、低铝玻璃和钠钙玻璃主要应用于中低端产品市场和返修市场。根据化学强化工艺的不同,屏幕保护玻璃品种又可分为一步法和多步法化学强化玻璃,其中锂铝硅玻璃属于多步法化学强化玻璃(离子交换深度大于75μm),目前主要生产企业为康宁、肖特和彩虹,主要应用于高端产品,其余玻璃品种常采用一步法化学强化工艺(离子交换深度约50μm)。

超薄电子玻璃的主要成形方法有浮法、溢流法、二次下拉法、窄缝下拉法等,其中浮法与溢流法为目前市场主流生厂盖板玻璃的两种方法

溢流法制备的玻璃表面不通过任何装备,无需成形介质、无需二次加工,具有优良的平整度,是浮法、窄缝引下法等玻璃生产技术无法达到的,但是制备大板受成形方法限制,同时存在较高的技术壁垒(工艺、配方、装备)、难度较大、投资高等问题。相比而言,浮法成型产能大、成本低且可生产大尺寸的玻璃,但由于玻璃表面沾锡问题需要进行二次研磨、抛光处理,在玻璃质量和成品率上较溢流法尚有一定差距。

从工艺原理来看,目前获得产品表面质量最佳的方法仍然为溢流法。

超薄电子玻璃用作保护屏玻璃时,需要有较高的耐冲击强度及耐磨性,但玻璃为脆性材料,表面存在格列菲斯裂纹等缺陷,受到较小外部应力时容易发生断裂,需要通过强化提升玻璃强度及耐磨性。按照加工机理,玻璃强化可分为物理强化法和化学强化法。物理强化法仅适用于较厚的玻璃,对于厚度不大于1.1mm的超薄电子玻璃则需要进行化学强化,其强化工艺经历了“一步法”向“两步法”及多步法发展的历程,表面压应力(CS)和压应力深度(DOL)是表征评价玻璃化学强化后效果的两个关键指标,提高玻璃CS与DOL可增加玻璃强度,特别是提高DOL能有效地增加玻璃耐划伤与抗冲击力学性能。

国外企业占据高端市场,国产替代力争突破

目前盖板玻璃原片市场主要分为高中低三级市场,以美国康宁大猩猩、日本旭硝子DT-Star、电气硝子T2X-1、德国肖特Xsensation为代表所垄断的中高端市场,以日本旭硝子DT-Pro、国内旭虹熊猫和南玻高铝为代表的中低端市场,低端市场主要为旭硝子的AS2(第二代龙迹)、南玻中铝(河北视窗)等。目前国内电子玻璃产品的整体性能与国外产品相比,还存在一定差距,主要由于一方面国内大多数盖板玻璃工艺来源于传统浮法工艺,电子玻璃厚度较薄,且翘曲、气泡、厚薄差要求远高于普通浮法玻璃;另一方面,国外电子玻璃企业拥有悠久的历史和技术积累,康宁大猩猩玻璃技术前身实际在20世纪六十年代已经开发成功,直到苹果2007年发布iPhone才真正实现商业应用,国内电子玻璃工艺技术沉淀不足,实验室研发在2007年才开始加速推进,2014年第一条高铝盖板玻璃生产线投产,短时间难以达到国外先进技术水平。

目前全球盖板玻璃原片市场参与者仅有海外的康宁、旭硝子、电气硝子、肖特,以及国内的科立视、旭虹、彩虹、南玻、中建材等公司。根据产能情况来看,康宁、旭硝子、电气硝子和肖特四家的产能占全球产能约50%,四家公司在国内均无盖板玻璃生产线布局;根据市场销售情况来看,2019年,大猩猩玻璃在智能手机和平板电脑中的合计渗透率超过50%。随着近两年国内企业的技术研发进步以及进口化替代,国产高性能电子玻璃正逐渐扩大触摸屏玻璃的市场份额,打破国外垄断。

旗滨集团于2018年1月公告投资新建一条高性能电子玻璃生产线,项目计划总投资3.72亿元。2019年7月,该生产线点火,并于今年2月成功生产出0.33毫米的高铝超薄电子玻璃,实现0.33-2mm厚度产品的生产开发,4月份已正式投入商业化运营。超薄电子玻璃采用浮法生产工艺,产能规模为65t/d,产品DOL可达到40-42μm,CS可达到930MPa,可对标第三代康宁大猩猩玻璃。按照公司规划,进入商业化运营后的前期将以生产贴片产品为主,待达到稳定生产和成品率后将切入盖板玻璃原片市场,并准备进行0.55-0.8mm厚度的产品研制和生产。

背板玻璃设计和大尺寸屏幕渗透提升市场空间

随着无线充电、5G通信等技术的日趋成熟,智能手机外观去金属化趋势已经确立,玻璃凭借性能、成本和产能等综合优势成为外观件去金属化的最佳选择。自2017年苹果发布iPhone 8 和iPhone X采用正背面玻璃设计以来,背板玻璃设计正日益普及,根据Counterpoint的数据,2018年底玻璃背板智能手机占总出货量的26%,其中高端市场已经达80%,预计到2020年底玻璃背板智能手机渗透率可能达到60%。同时,随着日趋大尺寸化对盖板玻璃的用量提出了更高的要求,2018年出货手机屏幕平均尺寸达5.6英寸,根据IDC预测,预计2019年6寸及以上屏幕智能手机占比达到70%以上。

在下游行业需求的拉动下,全球盖板玻璃需求保持稳健增长,国内需求保持旺盛。截至2017年,全球盖板玻璃销量为4164万平,同比增长13.28%,国内盖板玻璃消费量为2285万平米,占全球比重约55%,比重呈现逐年上升趋势。

根据IDC最新预测的的2020年全球手机出货量(13.4亿部),以及全球主流手机屏幕尺寸(5-6英寸),我们假设目前玻璃背板手机渗透率已经达到40%,主流盖板玻璃原片出货平均厚度为0.7mm,可测算得2020年全球盖板玻璃原片需求约4500万平,按企业平均50%良品率进行测算,可知全球所需产能约9000万平,供给仍然处于短缺状态。

投资建议:看好公司长远发展,维持“买入”评级

高瞻远瞩,不断完善资源配套布局

玻璃的原材料构成中,每生产1吨浮法玻璃需要石英砂约690kg左右,在原材料中占比约60%。此前硅砂现货价格低,2014年后,受矿产开采限制,出现一批砂矿关闭,硅砂价格出现大幅上涨,对玻璃企业成本端形成一定压力。

公司成立以来对上游原材布局保持高度重视,发展初期便开始配套上游硅砂资源,2010已经布局完成漳州石英砂矿,其所处的福建东山是全国最大的石英砂生产基地,储量、规格和品质均居亚洲前列,被秦皇岛玻璃工业设计研究院列为中国浮法玻璃生产一级标准砂;2011年成立河源硅业,所处的河源东源是国内仅有的两个低铁超白石英砂规模化生产基地(另一处为安徽凤阳)之一,拥有国内储量最大的超白石英砂矿,是生产太阳能电池用超白基片的重要原料,已建成一条年产20万吨的超白砂加工线和两条年产30万吨的高白砂生产线;2016年,新增郴州资兴地区砂矿采矿权,并完成布局年产30万吨高品质超白石英砂加工生产线;2019年4月,公司收购醴陵金盛硅业80%的股权,并计划投资1.7亿元开发建设一条年产60万吨石英砂生产线,以满足醴陵5条生产线的石英砂需求,今年1月,公司公告拟在马来西亚建设石英砂生产基地。

目前公司石英砂自供率约55%,待醴陵和马来的砂矿投产后,公司石英砂自供率预计达到90%。通过不断完善上游原材料砂矿的布局,公司不仅保证了砂的质量控制需求和稳定供应,并且降低了对外购硅砂的依赖,大幅提高了上游采购议价能力,有效控制和降低生产成本,进一步提高公司的竞争力。

除上游原材料外,公司重视物流运输建设,保证竞争成本最小化。本部和醴陵旗滨所处的湖南株洲是我国南方最大的铁路货运枢纽,公司拥有铁路专用线可直接进入工厂原料仓库和产品成品库,另外公司紧靠湘江,建有1000吨级的专用码头;漳州东山,作为国家一类开放口岸和福建最大的对台小额贸易港口之一,公司拥有三个共计38000吨级海港码头,充分享有便捷的海运条件,大宗原材料和燃料均可通过海运购进,同时玻璃产品可通过海运到达长三角、珠三角以及海外,为公司开拓海内外市场提供有力保障。

基于丰富的河流资源和发达的公路、铁路枢纽,公司构建了集铁路、公路、水路于一体的便利交通网络,降低公司物流成本,增强产品在目标市场的竞争优势,同时扩大了销售半径,为抢占市场创造了良好的先决条件。

布局药用玻璃,信心足,前景广

2019年12月,公司发布公告,拟在湖南资兴投资建设中性硼硅药用玻璃项目,总投资约6亿元,规模为3窑8线100t/d红硼硅药用玻璃素管及产品深加工,其中第一期项目投资1.55亿。此次一期项目采用跟投机制,公司自筹资金为1亿元,其中公司筹资投入6920万元,事业合伙人等关键管理人员共同投资设立的跟投平台跟投认缴3080万元。此次跟投人员共计101人,其中副总经理级以上的强投人员42人,自愿跟投(不含副总经理)人员48人,项目跟投人员2人,其他符合条件的项目跟投对象8人,外籍(马来西亚)跟投对象1人。

药玻项目是公司践行“一体两翼”战略实施,拓展玻璃产业新领域,打造产品高端化重点发展的产业之一,此次跟投机制的采用有助于进一步提升项目管理团队的责任心和积极性,有利于激活和调动管理人员和项目团队的创造力与凝聚力,加快推动公司战略规划的落实,确保公司持续稳定发展。目前,该项目土建施工准备工作以基本完成,主要设备合同已经签订,预计明年下半年投入商业化运营。

随着我国经济的不断发展,医疗卫生事业持续壮大,居民对医疗卫生的要求也跟随生活质量的提高而不断提升,社会对医疗卫生领域投入的重视程度逐渐增强。在药品及包装材料方面,中硼硅药用玻璃以优异的化学稳定性和热稳定性,在药品包装领域得到大量应用,并已经得到国际医药包装市场的广泛认可,但我国市场上的药用玻璃主要是低硼硅玻璃和纳钙玻璃,中硼硅玻璃大部分需要从国外进口。

在近期政策和突发事件的影响下,医药包装材料的升级和扩大势在必行。一方面,从政策实施上来看,注射剂一致性评价、关联评审等重要行业政策实施落地,将有力推动医药包装材料跟随仿制药实现产品升级,另一方面,今年春节以来的新冠疫情下,部分医药产品需求增长明显,药玻需求跟随增长,当前全球疫情形势下,若疫苗成功研制,预计药玻需求还有进一步提升空间。

公司此次进入药玻领域,积极引进相关人才,响应国家产业政策号召,拓展玻璃产业新领域,落实公司“做强做大”战略,发挥公司技术优势、资金优势、管理优势和经营机制优势,有助于进一步增强公司的综合竞争力,扩大高端玻璃产业版图。

重视股东回报,高分红高股息,维持公司“买入”评级

公司历来注重股东回报,自上市以来,除2014年因收购浙玻等因素需现金支撑外,公司始终保持每年现金分红,2019年股利支付率约59%,过去三年平均分红率达65%。我们采用公司2020年wind一致预测归母净利润,以及过去三年平均分红率进行测算,目前公司股息率已经达6.4%,为股价提供良好的安全边际。我们预计2020-2022年公司归母净利润为14.2/17.7/20.1亿,对应EPS为0.53/0.66/0.75元,对应当前股价PE为11.2/9.0/7.9x,维持“买入”评级。

估值与投资建议

考虑公司的业务特点,我们采用绝对估值和相对估值两种方法估算公司的合理价值区间。

绝对估值:9.87-11.06元

公司作为国内浮法玻璃龙头企业,海内外共拥有八大生产基地,合计26条浮法玻璃生产线,产能16200t/d。短期来看,玻璃原片市场正在逐步从疫情后的压力中恢复,下游需求持续复工情况良好,近期的产能缩减和环保限产为供给端提供收缩条件,贸易商和加工商情绪好转,生产线库存持续回落,价格企稳回升,拐点基本确立,行业再均衡可期;中长期来看,在供给侧改革大背景下,产能扩张受到限制,环保问题进一步掣肘供给端,房地产竣工需求在疫情稳定后有望延续,整体行业运行无需过分担忧。

在确立“做强做大”的战略方针后,公司加大深加工业务开展力度,节能玻璃项目建设稳步推进,目前已经投产四大生产基地,合计产能约2200万平/年,待目前规划的浙江长兴、天津和湖南醴陵二期项目建成后将达到4155万平/年。随着公司加大品牌推广力度,提升产能利用率提升和产品结构优化,深加工板块的收入规模和盈利能力都有望得到进一步提升。

根据以上主要假设条件,采用权益FCFF和FCFE估值方法,得到公司的合理价值区间为9.87-11.06元。

绝对估值的敏感性分析

该绝对估值相对于WACC和永续增长率较为敏感,表18和表19是公司绝对估值相对此两因素变化的敏感性分析。

相对法估值:11.35-11.57元

我们选取玻璃行业龙头公司做比较,采用 PB法和PE法估值。综合比较各公司的当前PB值、PE值以及业绩增速,我们认为给予公司4.1倍PB和21.4倍PE是合理的,对应2020年的合理价格区间为11.35-11.57元。

投资建议

综合上述两种估值方法,我们认为公司股票价值在9.87-11.57元之间,相对于公司目前股价有62.34%-90.30%的溢价空间。

公司是国内浮法玻璃龙头企业,近年来加大对深加工业务的支持和投入力度,在“做强做大”的战略方针下,公司未来还将进一步扩大浮法原片规模,拓展节能玻璃、电子玻璃和药用玻璃业务,产品结构调整和产品品质的提升有望持续增强公司的竞争优势,我们预计2020-2022年公司归母净利润为14.2/17.7/20.1亿,对应EPS为0.53/0.66/0.75元,对应当前股价PE为11.5/9.2/8.1x,维持“买入”评级。

风险提示:

(1)供需关系失衡;

(2)深加工项目进展低于预期;

(3)海外经营风险;

加载中...