起底“中铁系”40亿私募爆雷案:伪国企们如何圈钱?
新浪财经综合
来新浪理财大学,听机智姐的《理财防雷指南》,练就一身防雷术
起底“中铁系”40亿私募爆雷案:伪国企们如何圈钱?|| 焦点
无冕财经
作者:黄琪鑫
编辑:陈涧
设计:布冬
编辑助理:朱智琪
时隔一年,“中铁系”40亿私募爆雷案有了进展。2020年5月,“中铁系”私募团队主要人员因涉嫌非法集资被警方带走,中铁系背后复杂的股权关系也逐渐浮出水面。
频繁变更的实际控制人,时隐时现的自然人股东,以及错综复杂的股权关系,让投资人难以分辨“中铁系”究竟是实打实的国有企业,还是仅仅披着伪国企的外衣。
实际上,像“中铁系”这样的伪国企还有很多,凭借着中字头的名号,假借国企光环,大肆圈钱融资。
私募背后的自融
2019年5月起,上海檀实资产管理有限公司(下称檀实资本)及关联公司发行的多只私募产品出现逾期,产品均由中铁中基建设集团有限公司、中铁中基供应链集团有限公司提供连带责任担保。
据统计,有1300多名投资者的近40亿资金无法正常退出。其中,深圳市辉腾产业服务集团有限公司、辉腾金服信息科技(杭州)有限公司、上海洲实资产管理有限公司、上海檀实资产管理有限公司、北京云集投资有限公司(下称北京云集投资)等机构销售约37亿债券基金,第三方财富公司钜派投资也代销了约3亿元的股权并购基金。
2019年11月,上海证监局对檀实、洲实资本采取出具警示函的行政监管措施,并将两家公司列为“异常状态”,北京云集投资也被列为异常状态。据中铁系列私募产品说明书,资金主要投向以应收账款为抵押的供应链金融产品、股权投资类产品。
一系列产品逾期后,人们发现了其中的猫腻。
作为私募基金管理人的上海檀实等公司、担保方中铁中基乃至交易对手,均是“中铁中基系”关联公司,而拥有75家企业的檀实、洲实资本的法人岑鹏,同时也是多家“中铁中基系”公司的法人和高管。
▲中铁中基供应链集团的宣传资料。
这意味着,岑鹏用自己担任法人的公司募集来的资金,投向了其任职的企业,尽管岑鹏曾回应自己是作为基金管理人派驻董事任职于中铁中基,但实际上,檀实和洲实资本的实际控制人也是“中铁系”的中铁物流产业投资控股集团有限公司。
在私募基金的销售过程中,有不少投资者是通过深圳市辉腾产业服务集团有限公司(2019年4月30日前叫深圳市辉腾金融控股有限公司,下称辉腾金控)了解投资信息的,并购买了檀实资本的私募产品。
▲中铁中基供应链集团总经理岑鹏。
然而,辉腾金控并不具备基金销售资质,并且与中铁中基供应链集团关系紧密。
据36氪此前消息,“成立于2016年的辉腾金控脱胎于国企中铁中基供应链集团,后者拥有25年以上的仓储物流业务经验。辉腾金控是从老公司里孵化的新金融企业,目前旗下有三块业务:科技金融、产业金融和资产管理。”
事发后,有投资者在网上表示:“是辉腾产业(即辉腾金控)业务员向我推荐介绍了北京云集新农私募基金。业务员还介绍说云集新农私募基金是由中铁中基供应链集团有限公司提供不可撤销连带责任保证担保,并声称说中铁中基是一家国有企业,看到资料俱全又是国有企业,便投资了。”
私募产品爆雷一年后,2020年5月,“中铁中基系”私募主要人员因涉嫌非法集资被经侦带走,包括岑鹏、孟晨、王馨悦、郑嘉明、周亮、王福国、庄涛、张岩、董东娇、岑箐10人。其中,周亮为北京云集投资的法定代表人,王福国是洲实的总经理,孟晨为中铁中基供应链法定代表人,其余皆为“中铁系”高管。
披着伪国企外衣圈钱
当初投资人的想法是背靠国企这棵大树好乘凉,然而,这一切只是中铁系精心包装后呈现出来的假象。
中铁系公司的包装手法,和兴业证券此前总结的伪国企套路十分相似,即选择一家成立年代久远的非主流事业单位作为挂靠方,以这家事业单位名义注册一家集团公司,然后在集团公司名下设立投资管理公司,再以投资管理公司的名义去香港成立“中字头”集团公司,随后以中字头香港集团公司回内地注册中字头集团公司。最终,打着国企的擦边球到资本市场进行融资。
无冕财经研究员查询发现,中铁系公司的股权结构十分复杂,股权层级多,并且实控人时常发生变更,让人眼花缭乱。
以中铁中基供应链集团有限公司为例,公司成立于2015年5月,注册地址在天津自贸区,旗下实际控股55家企业。集团的实控人在短短四个月内发生了三次变更。
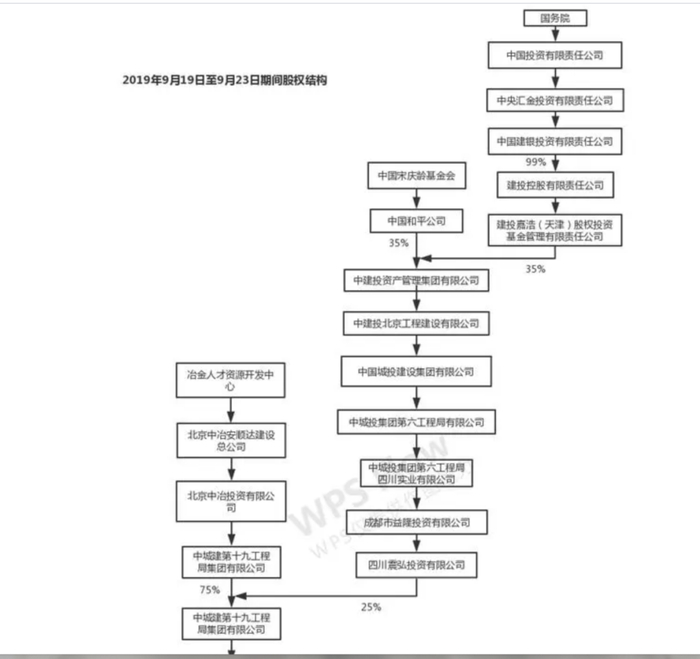
2019年5月,中铁中基供应链集团的控股股东是一家名为“中国城投建设集团有限公司”(下称中城投)的企业,中国宋庆龄基金会、国务院各间接持有中国城投建设集团有限公司股权。到了2019年9月19日,集团的实际控制人变为了冶金人才资源开发中心,此时,中铁中基的股权结构已经多达10级,随后,中城投将中铁中基从其子公司中剔除;集团的实控人再次变更,目前的实控人为农村教育发展中心。
▲中国城投建设集团有限公司2019年9月19日-23日期间的股权结构。
到底是一家什么样的公司,实际控制人能够如此频繁的更换?值得注意的是,中铁中基此前的控股股东中城投等公司,已经被金融市场公认为央企背景造假。
更值得玩味的是,一年之前发生的变更,通过天眼查已经在工商信息中找不到任何记录。
至于“中铁系”的另一家公司——中铁中基建设集团有限公司,成立于2011年,公司最初名为天津普杰建设投资有限公司,注册资本金为12亿。据财新数据通,中铁中基建设集团早前的实控人也是农村教育发展中心,目前其股权关系也已经发生变更,第一大股东变成了中亚融信(天津)企业管理有限公司,实际控制人为徐孝清。
▲中铁中基建设集团有限公司股权结构,图片来自天眼查,点击可看大图。
至于檀实资本的母公司中铁物流产业投资控股集团有限公司,则是注册在香港的一家私人股份有限公司。该公司在内地的运营主体为上海洛捷投资咨询有限公司,最初的法人就是曾传言接盘江泉实业的神秘人刘岩。2016年6月,上海洛捷出资人由刘岩、闫昶煦变更为中铁物流产业投资控股集团有限公司。
闫昶煦曾经担任上海洲实资产管理有限公司北京分公司(已注销)的法人,经查询发现,闫昶煦担任法人的天津航物国际贸易有限公司的股权结构,属于国企旗下公司,该公司实际控制人为国资委。
为什么中铁系公司如此热衷于和国有企业搭上边呢?事实上,国企或者央企由于资金实力雄厚,信用情况好,在金融市场融资时更加容易,只要能让投资人认为所投资的公司是国企,公司就能轻松地去融资圈钱了。
反过来试想,如果是信用良好的国企或者央企子公司需要融资,为何不选择成本更低的银行授信和发行债券,要选择通过资产管理人发行私募基金产品呢?
国有企业的名号是许多投资人心目中的金字招牌,因为国企规模大、信用好、资金实力又十分雄厚,反观之,民营企业的融资难度则比较大。在这样的原因驱使下,导致国资“罗生门”频频发生。
2018年7月20日,央企中国诚通控股集团(下称中国诚通)发布公告称,中核恒通(北京)物资有限责任公司通过提供虚假材料等手段,欺骗工商登记机关,将诚通集团下属“中国物资储运沈阳公司”变更为其股东,并利用该身份进行商业活动,严重侵犯诚通集团合法权益,给诚通集团造成负面影响。所以中核恒通和中国城通并无关系。
而中核国财和国资中核集团也没有关系,融钰集团就险些没有分清李逵和李鬼,直到证监会多封关注函的追问下,才辨别清楚。
2018年7月31日,融钰集团对深交所7月23日下发的关注函进行了回复。公告称,“中核国财”注册地为中国香港特别行政区,依据目前的中国大陆公开网站及国家企业信用信息公示系统,无法查询到注册地位于香港的中核国财具体的产权及控制关系。另外,融钰集团7月20日收到的深圳中核集团有限公司发来的《国资企业深圳中核集团有限公司声明》显示,中核国财与国资企业深圳中核集团有限公司、国资中核集团不存在关系。
像这样的公司还有中国国储能源化工集团股份有限公司(国储能源)、中国城市建设控股集团(中城投)等,这些公司往往假借国企光环,诱导投资人投资。
责任编辑:石秀珍 SF183