新浪财经

【公司深度】北方华创:国内半导体设备龙头,引领设备国产化大浪潮

新浪财经

关注

来源:吉森电子研究

摘要

国内半导体设备龙头企业。

北方华创作为国内集成电路装备领域规模领先、涉猎范围最广的领先装备企业,已经形成半导体装备、真空装备、新能源锂电装备和精密元器件四大业务领域。我们认为公司作为国内半导体设备龙头,产品布局广泛、技术、资本及客户卡位等方面优势明显,在半导体产业持续向大陆转移以及核心设备国产化趋势加速的大背景下,有望充分受益。预计公司2020-2022年归母净利润分别为4.97/7.11/9.79亿元,对应EPS分别为1.00/1.44/1.98元,当前股价对应PE估值分别为168/117/85倍。考虑到长江存储、长鑫存储、中芯国际等晶圆厂未来几年较高的Capex支出以及半导体设备国产替代全面提速,维持“增持”评级。

产业转移+国产替代提速,中国半导体设备产业迎来历史性发展机遇。

集成电路属于典型的资本密集型产业,资产重,技术研发周期长,资金投入大。在进口替代和产业转移的推动下,中国半导体行业正在迎来新一轮的投资周期。根据我们统计数据,目前大陆地区在建和规划晶圆项目投资总额超过1000亿美元,对应刻蚀设备、CVD和PVD设备潜在市场空间约为160/120/80亿美元。目前我国半导体设备大都依赖进口,但国产设备厂商已经切入多个工艺制程且占据了一部分市场份额,国产替代正当时。我们认为以北方华创、中微公司为代表的国内半导体设备公司在各自细分领域已经具备了较强的竞争力,半导体设备国产化将是大势所趋,星星之火,必成燎原之势。

公司布局完善、技术优势明显,有望引领半导体设备国产化大浪潮。

公司半导体设备产品覆盖范围广泛,在刻蚀设备、PVD/CVD设备、氧化/扩散设备、清洗设备等多个关键制程领域取得技术突破,打破了国外巨头垄断,在集成电路及泛半导体领域获得广泛应用,成为国内主流半导体设备供应商。目前,在集成电路领域公司已经具备了28纳米设备供货能力,14纳米工艺设备进入客户工艺验证阶段。在晶圆制造领域,传统优势设备如刻蚀机、炉管、PVD等已经进入长江存储、中芯国际、华虹等多家国内厂商的供应链。我们认为中国半导体产业正在迎来一波新的投资周期,公司作为国内半导体设备龙头,综合竞争优势明显,市场份额将会不断提升,有望引领设备国产化大浪潮。

风险提示:晶圆厂投资不及预期;新产品研发不及预期风险;国产替代进程不及预期风险;政府补贴对公司净利润影响的不确定风险。

财务摘要和估值指标

1

产品齐全的国内半导体设备龙头

1.1、 国内半导体装备领域涉猎最广的设备厂商

北方华创是2015年由七星电子和北方微电子战略重组而成,由此形成了半导体装备、真空装备、新能源锂电装备及精密元器件四个事业群,为半导体、新能源、新材料等领域提供解决方案。2018年公司完成了对美国Akrion Systems LLC公司资产及相关业务的收购,进一步丰富了高端集成电路设备产品线。公司是目前国内集成电路装备领域规模领先、涉猎范围最广同时产品最齐全的领先装备企业。

1.2、布局四大板块,半导体装备为主要营收来源

公司业务分为四大板块:半导体装备是公司目前最为重要的业务,产品主要包括刻蚀设备、PVD、CVD、氧化炉、清洗设备等,主要下游行业包括集成电路、光伏、先进封装、平板显示、MEMS等;真空装备产品主要包括真空热处理装备、晶体生长设备、钎焊工艺设备、烧结工艺设备以及磁性材料设备等,主要下游行业是真空电子、新材料、磁性材料、航空航天和光伏等;新能源锂电装备主要产品包括涂布机、强力轧膜机、极片分切机、制浆系统以及新工艺的开发与验证中心等;精密元器件业务主要从事精密电阻器、新型钽电容器、石英晶体器件、微波组件、模块电源、混合集成电路等高精密电子元器件系列产品的研发与生产,产品广泛应用于航天、航空、船舶、自动控制、电力电子、精密仪器仪表、铁路交通等领域。

电子工艺装备为公司主要营收来源。公司2017年资产重组后,半导体装备、真空装备和新能源锂电装备业务统一划入其电子工艺装备下,2019年,公司电子工艺装备营收占到78.63%,为公司主要营收来源,其中,半导体装备仍为主要营收来源,占总收入的62%,电子元件收入24%,位居第二。

股权结构清晰,国家大基金战略入股。北京电子控股有限责任公司为北方华创实际控制人,直接持有公司9.23%股份,通过全资子公司七星华电间接持有38.9%的股份。国家集成电路产业投资基金为战略投资者,是公司二股东,持有7.5%的股权。

1.3、公司毛利率、净利率稳定,ROE稳步提升

公司营收、净利快速增长。2015年公司实际控制人北京电控启动了七星电子和北方微电子的资产重组工作,2016年8月公司完成了重大资产重组,形成了半导体装备、真空装备、新能源锂电装备和高精密电子元器件的四大业务板块经营管理模式。公司过去几年收入实现快速增长,2017-2019年分别实现营业收入22.23、33.24、40.58亿元,同比分别增长37.01%、49.53%、22.10%;2017-2019年分别实现净利润1.67/2.83/3.70亿元,同比分别增长21.10%/69.46%/30.74%。

公司毛利率和净利率稳中有升,ROE水平呈上升趋势,三费趋于稳定。2017年毛利率稍微有所下降主要是因为公司产品结构占比变化所致。三费方面,财务费用率和销售费用率均较为稳定,公司2016年管理费用大幅上升,主要系由于研发费用以及无形资产折旧摊销大幅增加所致,2017年-2019年公司管理费用率持续下降回归至30%以下。公司ROE自2015年开始稳步提升,2019年由于销售增速放缓以及权益乘数下降导致ROE小幅下降,从ROE分拆可以看出,尽管销售增速放缓,但公司销售净利率的持续提升,为ROE提供了保障。

政府补助占利润比较高。国家通过重大科技专项的经费补助,重点扶持相关企业对集成电路相关产业环节中的前沿技术研发,公司研发硅刻蚀工艺和PVD工艺,得到政府的重点扶持,因而政府补助较多。

研发支出快速上升,2019年研发人员占公司员工比达24%。半导体行业是典型的技术密集型行业,主要表现在产品工艺和制造技术难度高、技术投入周期长、研发资金量大等特征,因而企业必须要持续投入资金进行产品、工艺的研发。公司大力投入研发,2017-2019年研发支出分别为7.36/8.73/11.37亿元,2019年研发支出占营收比达到28%。

1.4、 在手订单充足,未来业绩加持快速增长可期

公司电子工艺装备存货不断攀升,电子元器件存货稳定。继2018年公司存货大幅上涨后,2019年Q1公司存货持续攀升,并创造历史新高,较2018年末上涨15.64%,达到348507.71万元。拆分来看,存货上涨的主要原因为电子工艺装备存货的提升,而电子元器件存货则一直较为稳定。根据公司对深交所对公司2018年年度报告的问询函的回复,公司电子工艺装备类存货的增长主要由于公司业务规模扩大所致,不存在滞销的情形。此外,公司大部分产成品已完成发货,不存在库存大规模积压的情形,跌价风险较小。

根据公司在手订单及存货金额数据比较可知,2019年Q1公司电子工艺装备在手订单319421.91万元,存货金额326983.27万元,接近1:1,同时,公司预收款项也与存货同步创历史新高,预示公司在手订单充足,库存情况良好。根据半导体设备行业的特性,从半导体设备生产到客户验证再到交付,其经历的周期较长,公司规模扩大后,容易形成存货高的情况,因此只要公司有充足的订单,高企的存货实际是利好因素,未来业绩可期。

2

半导体设备市场广阔,国产替代需求迫切

2.1、 半导体是典型的资本密集型产业,市场空间广阔

2.1.1、 半导体行业是战略先导性产业,产业链环节众多

半导体行业是现代经济社会发展的战略性、基础性和先导性产业。半导体产业是电子信息产业的基础支撑,其产品被广泛地应用于电子通信、计算机、网络技术、物联网等产业,是绝大多数电子设备的核心组成部分。根据国际货币基金组织测算,每1美元半导体芯片的产值可带动相关电子信息产业10美元产值,并带来100美元的 GDP,这种价值链的放大效应奠定了半导体行业在国民经济中的重要地位。半导体与信息安全的发展进程息息相关,世界各国政府都将其视为国家的骨干产业,半导体产业发展水平逐渐成为了国家综合实力的象征。

半导体产业链环节众多,专业分工程度高。半导体产业链上下游包括三大环节:IC设计、晶圆制造加工以及封装测试、应用。其中,IC设计是指IC设计公司根据产品需求、产品功能设计芯片,并把它委托给晶圆代工厂进行生产加工;晶圆制造购买原材料通过提纯、制造晶棒、晶片分片、抛光、光刻等多道程序将设计好的电路图移植到晶圆上;完成后的经营再送往下游封测厂进行封装测试最后移交给下游厂商,半导体产业往往由技术驱动催生出新的下游应用。

2.1.2、 半导体产业景气度有望回升,摩尔定律仍未失效

半导体行业在过去数十年内遵循一个螺旋式上升的过程,放缓或衰落后又会重新经历一次更强劲的复苏。纵观半导体行业的发展历史,虽然行业呈现明显的周期性波动,但整体增长趋势并未发生变化,而每一次技术变革是驱动行业持续增长的主要动力。这背后是科技革命带来的成长,2019年,全球半导体市场经历了2001年互联网泡沫破灭以后大幅度的下滑,半导体市场规模降至4123亿美元,下降幅度达12%,超过了2008年金融危机以后9%的下滑幅度,2020年后在新兴领域的持续驱动下,半导体行业有望筑底回暖,进入稳定增长期。我们认为,伴随着5G、AI、云计算应用的兴起,半导体行业即将迎来新的机遇,新一轮上升周期即将开启。根据 WSTS 2020年6月9号发布的预测,2020年和2021年全球半导体市场将分别同比增长3.3%和6.2%,2021 年全球半导体市场将加速回升至4523亿美元。

2019年我国半导体市场下滑幅度低于全球下降幅度,半导体产业链东移趋势仍在持续。2014-2019年,中国半导体市场规模从917亿美元增长至1441亿美元,五年复合增长率达9.46%,2019年中国半导体市场占全球比例达到35%。截至2018年,中国半导体始终保持快速增长的趋势,2019年,受全球宏观环境及产业趋势影响,全球半导体市场同比大幅下滑12 %,中国市场同样遭受影响,同比2018年下滑8.74%,下滑幅度小于全球整体下滑幅度,原因为全球半导体产业链向中国大陆转移的趋势仍在持续,2015-2019年,中国半导体市场再全球市场的占比持续提升,由2014年的27%提升至2019年35.15%,年均提升1.6个百分点。全球半导体重心向中国转移的趋势确立,中国将通过承接第三次半导体产业重心的转移,带动本土的半导体产业链迅速发展成长。

半导体市场整体增长趋势显著,数据处理、消费电子细分市场短期或承压。2018年全球半导体产业销售总额4810亿美元,根据普华永道预测,2022年全球半导体产业销售总额5750亿美元。从各类半导体器件情况来看,内存2019年呈下降趋势,并将于2020年复苏,微型器件、OSD、模拟器件和逻辑器件则均保持稳步上升态势,其中,内存在半导体器件市场中占比最高;按各类半导体器件应用市场来看,数据处理始终为半导体最一大细分市场,但也将在2019年下降,2020年重回上升轨道,消费电子增长遇到瓶颈,其下滑趋势将于2021年结束。5G和IOT(物联网)将是未来半导体市场复苏的重要动力。

摩尔定律放缓,创新依旧未停止。摩尔定律的内容是集成电路上可容纳的元器件每18/24个月就会增加一倍,性能也会增加一倍。摩尔定律过去是每5年增长10倍,每10年增长100倍。而如今,摩尔定律每年只能增长几个百分点。尽管如此,但是半导体的创新从未停止,半导体正在朝着更低制程方向发展。从目前的主流28nm向16nm乃至下一代的5/3nm前进。

我国半导体产业供需缺口大,进口替代是中长期内产业主要逻辑。从需求端分析,随着经济的不断发展,中国已成为了全球电子产品生产及消费市场,半导体器件需求旺盛。根据 IC Insights 统计,从2013年到 2018 年仅中国半导体集成电路市场规模就从 820 亿美元扩大至 1550 亿美元,年均复合增长率约为13.58%。未来随着互联网、大数据、云计算、物联网、人工智能、5G 等高新技术产业和战略性新兴产业的进一步发展,中国的半导体器件消费还将持续增加;从供给端分析,对比旺盛的国内市场需求,国产半导体集成电路市场规模较小,2018 年自给率约为 15%。根据海关总署的数据,2019年我国集成电路进口额已达3050亿美元,出口额1017亿美元,集成电路贸易逆差为2033亿美元,我国在集成电路贸易领域的长期劣势地位也更凸显了国产替代空间之大。

2.2、 半导体设备是半导体产业的基础,市场空间广阔

2.2.1、 半导体设备是半导体制造的基石,是晶圆厂成本的主要构成

半导体设备是半导体制造的基石,对行业发展有先导性。北方华创所处的半导体设备行业为半导体产业链的上游核心环节之一,根据半导体行业内“一代设备,一代工艺,一代产品”的经验,半导体产品制造要超前电子系统开发新一代工艺,而半导体设备要超前半导体产品制造开发新一代产品。半导体设备行业是半导体芯片制造的基石,比如目前晶圆制造龙头企业台积电的主流工艺制程为7nm。那么对应的半导体制造设备行业目前至少已经在研发5nm甚至3nm节点的工艺,需要超前一代至两代。

国内集成电路制造业持续快速成长。随着国内集成电路产业链的成熟,国内集成电路制造产业逐渐壮大,带动了整个IC产业的规模增长。根据中国半导体行业协会统计,2019年中国集成电路产业销售额为7562.3亿元,同比增长15.78%。其中,设计业同比增长21.60%,销售额为3063.5亿元;制造业同比增长18.20%,销售额为2149.1亿元;封装测试业同比增长7.10%,销售额为2349.7亿元。集成电路制造业占整个集成电路产业的比例不断提升。

晶圆制造设备占半导体设备市场的80%,占据晶圆制造产线投资的80%。半导体制造设备需求在不同产业环节占比不同,制造环节设备投资需求占比最高。以在整个半导体设备市场空间来看,晶圆制造设备大约占整体的80%,封装及组装设备大约占7%,测试设备大约占9%,其他设备大约占4%。而在整一个晶圆制造产线资本投资中,制造设备投资占比同样高达80%。

光刻、刻蚀、薄膜沉积环节的设备成本是晶圆厂制造设备的投资主要构成。在晶圆厂投资的各道工艺设备中,光刻、沉积和刻蚀设备占比最高,分别占据晶圆厂晶圆制造类设备总成本的30%/25%/20%,合计达75%。

半导体资本支出同样呈现周期成长性特征,受新冠疫情影响,预计2020年半导体设备市场回暖放缓,到2021年半导体市场将大幅回暖至668亿美元。半导体资本支出与半导体市场一样呈现螺旋式成长特征。新的科技产品不断推出,芯片需求越来越大,上游晶圆厂同时不断加大资本性支出。根据日本半导体制造装置协会及SEMI预测数据,2010-2019年,全球半导体设备市场从399亿美元增长至597.6亿美元,CAGR4.59%,2017年受益于存储器与晶圆代工增加投资,全球半导体设备支出达到570亿美元,同比增长达38%, 2018年景气度维持高位,全年半导体设备支出为645亿美元,同比增长9%,达到历史高位。受半导体行业整体景气度下降影响,2019年全球半导体制造设备市场降至596亿美元,预计随着5G、IOT、云计算等新技术的成熟,半导体市场景气度回升,到2021年全球半导体设备市场将达到668亿美元。

工艺革命要求集成电路线宽不断缩小,工艺愈加复杂,推升单条产线投资成本。集成电路越先进,制造技术和工艺就越加难,所需设备也越加贵重。以刻蚀环节为例,20nm工艺所需要的全工序步骤约1000道,刻蚀步骤大约55道,而7nm所需要的工序为1500道,刻蚀步骤增加至150道,工序的大幅增加意味着更多的制造设备。根据TrendForce数据显示,一条月产能为1万片的28nm产线所需要的投资额为10亿美金,而同样产能的7nm产线则需要20亿美金。

2.2.2、 我国半导体设备市场快速增长,国产替代需求迫切

半导体设备市场稳健增长,海外厂商仍高度垄断。全球半导体设备市场目前主要由国外厂商主导,行业呈现高度垄断的竞争格局。根据 VLSI Research 统计,2018年全球半导体设备系统及服务销售总额为811亿美元,其中前五大半导体设备制造厂商(应用材料AMAT、阿斯麦ASML、东京电子TEL、泛林半导体LAM、科天半导体KLA)在资金、技术、客户资源、品牌等方面具有明显的先发优势,占据了全球半导体设备市场65%的市场份额。

半导体设备细分市场竞争格局:从细分设备市场竞争格局来看,各类主要设备均由国外半导体设备龙头公司所把持。以光刻和刻蚀设备为例,光刻设备主要由ASML(75%)、Nikon(11%)以及Canon(6%)占据;刻蚀设备主要由LAM(45%)、TEL(21%)、AMAT(20%)供应。

中国大陆已经成为全球第二大半导体设备市场,预计2021年市场空间将达到164.4亿美元,但自给率较低,替代空间广阔。根据SEMI数据,2018年中国大陆半导体装备市场已超过了中国台湾,首度成为继韩国以外的全球第二大的市场,2010-2019年中国大陆半导体设备市场从36.7亿美元增长至134.5亿美元,CAGR15.52%,远高于全球平均水平,随着国内集成电路产业链的成熟,以及承接集成电路第三次产业转移的机会,带动了上游设备销售及投资,预计到2021年,我国大陆半导体设备市场将达到164.4亿美元。根据中国电子专用设备工业协会的统计数据,2018 年国产半导体设备销售额预计为 109 亿元,自给率约为 12%。而协会数据包括集成电路以及LED、面板、光伏等分立器件设备,而在集成电路领域设备的国内市场自给率仅5%左右,在全球市场仅占1-2%。

半导体产能逐渐转向中国大陆,晶圆厂项目将迎来大规模投建期。目前全球主要的晶圆厂产能主要分布在美国、韩国、日本、台湾和大陆,由于海外巨头在中国大陆有不少产线,大陆本土公司拥有的晶圆厂占全球产能不到2%。中国大陆2017-2020 年拟新建晶圆厂占全球的 42%,根据SEMI所发布的近两年全球晶圆厂预测,2017年到2020 年的四年间,大陆将有 26 座新晶圆厂投产,成为全球新建晶圆厂最积极的地区,成为全球新建投资增长最快的地区。根据我们统计数,目前大陆地区在建和规划晶圆项目投资总额超过1000亿美元,考虑长江存储、合肥长鑫、中芯国际等企业的投资开支较大,按照刻蚀设备在晶圆厂中约16%(80% x20%)的投资额占比,规划及在建产线对刻蚀设备能产生超160亿美元的价值量,同理,CVD(80%x15%=12%)和PVD(80% x10%=8%)的对应市场空间分别达120/80亿美元。

2.3、 国内部分产品实现技术突破,国产替代逐步开启

部分国产半导体设备技术突破,有望逐步打破国外巨头垄断。近些年,在国家政策的支持下,中国已经出现一批优秀的本土半导体设备供应商,他们在半导体设备行业逐步突破国外巨头的技术、市场封锁,通过多年的研发和技术积累,掌握了相关的核心技术,占据了一部分的市场份额。此外,部分厂商凭借着优秀的研发技术,甚至已经进入最新一代的晶圆产线,根据中国电子专用设备工业协会的数据,2017年中微半导体研制的7nm等离子刻蚀机已经在台积电量产使用。

2.3.1、 刻蚀设备:国产设备已切入高端工艺设备市场

刻蚀是集成电路制造核心工艺之一。刻蚀是位于光刻工艺之后,通过使用化学或者物理方法有选择地从硅片表面去除不需要材料的过程,使得有图形的光刻胶层在刻蚀中不会受到腐蚀源的显著侵蚀,从而完成图形转移。刻蚀主要分为干法刻蚀和湿法刻蚀,干法刻蚀是把暴露于空气中产生的等离子体通过光刻胶中开出的窗口,使刻蚀气体分解、电离,由产生的活性基及离子对基板进行刻蚀的工艺过程。湿法刻蚀则是把腐蚀的硅片放在化学腐蚀液里去除表面层材料的工艺过程。目前湿法刻蚀主要用于亚微米尺寸,干法刻蚀用于尺寸较大的情况。

刻蚀设备主要分成三种:金属刻蚀机、介质刻蚀机、和硅刻蚀机。介质刻蚀是用于介质材料的刻蚀,如二氧化硅。接触孔和通孔结构的制作需要刻蚀介质,从而在ILD中刻蚀出窗口。硅刻蚀应用于需要去除硅的场合,如刻蚀多晶硅晶体管栅和硅槽电容。金属刻蚀主要是在金属层上去掉铝合金复合层,制作出互连线。三种刻蚀机不通用,其中硅刻蚀和金属刻蚀相对容易,介质刻蚀是最难做的刻蚀设备。

刻蚀设备在晶圆产线设备成本占比呈不断提升趋势,市场空间高达160亿美金。根据 SEMI数据,2017 年刻蚀设备占晶圆制造设备投资比例约24%,有望超越光刻机成为价值量占比第一大的设备环节,根据SEMI预测,2021年全球晶圆厂设备市场约为668亿美元,若刻蚀设备占比继续达到24%,即可以推算出2021年全球刻蚀设备市场空间约为160亿美元。

刻蚀设备呈现垄断竞争格局,行业基本由国外龙头把持。目前全球刻蚀设备主要由LAM(40%)、TEL(20%)、AMAT(15%)把持,国内已经北方华创和中微半导体已经突破相关技术,北方华创主要涉及的是金属刻蚀和硅刻蚀,中微半导体做的是介质刻蚀机。作为国内最先进的刻蚀厂商,目前中微进入台积电7nm工艺设备采购名单,5nm工艺的设备也已经通过台积电验证。

2.3.2、 清洗设备:设备重要性日益凸显,国产设备突破技术封锁

清洗设备日益重要,是先进制程最关键的步骤之一,湿法清洗为主流清洗方案。芯片制造过程通常都会有颗粒污染物、化学物等残留,从而影响芯片性能和生产良率,随着尺寸的不断缩小,半导体对于杂质含量越来越敏感,实际生产过程中通过需要进行多次清洗,在80-60nm制程中,清洗工艺大约100多个步骤,而到了10mm制程,增至200多个清洗步骤。清洗方案可以分为干法和湿法两类,湿法就是通过使各种化学产品与晶圆表明各种杂质粒子发生化学反应,生产溶于水的物质,再通过高纯水冲洗从而洗掉晶圆表面各种杂质。干法工艺就是不采用溶液的清洗技术进行,包括等离子清洗、气相清洗和束流清洗。由于湿法工艺在达到晶圆表明的洁净度和平滑度上有较强优势,因此目前90%以上的步骤都是用湿法工艺。

清洗设备行业空间大,市场稳步增长。根据TMR的统计数据显示,2017年全球清洗设备市场规模27亿美元,预计2020年达到35-40亿美元。2015-2020年年均复合增速6.8%,整体市场稳步增长。

行业集中度高,被国外龙头把持,国内设备厂商开启国产替代。目前全球的清洗设备基本由Screen(54%)、TEL(23%)、KLA(10%)等国外巨头把持。目前国内清洗设备厂商主要有北方华创和盛美半导体。2017年北方华创收购了美国硅片清洗公司Akion,在原有清洗设备的基础上进行了整合,公司现在有Saqua系列12英寸单片清洗机和Bpure系列全自动槽式清洗机,可以用于90-28nm芯片生产。盛美半导体主要提供单晶园清洗设备,公司主要产品是SAPS和TEBO系列清洗设备,目前盛美的产品已经进入国内14nm制程的产线验证。

2.3.3、 成膜设备:北方华创产品布局完善

薄膜生长即通过采用物理或化学方法使物质附着于衬底材料表面的过程。薄膜生长设备在IC、先进封装、MEMS、平板显示等领域有广泛应用。根据工作原理不同,薄膜生长分为化学气相沉积(CVD)和物理气相沉积(PVD)。CVD是把含有构成薄膜元素的气态反应剂或液态反应剂的蒸汽以合理的速度引入反应室,在衬底表面发生化学反应并在衬底表面上形成薄膜;PVD是通过某种物理过程如蒸发/溅射方法实现物质的转移,使得分子转移到硅表面上并沉积成为薄膜,分为真空蒸发法和溅射法两种。真空蒸馏法目前主要应用于LED电极制造,溅射法则主要应用于集成电路厚道互连工艺中金属薄膜制备。

薄膜生长设备市场空间大。作为晶圆产线投资中设备投资占比第二大的品种,市场空间大。根据SEMI数据,2019年全球晶圆厂设备市场约为595.8亿美元,CVD设备和PVD设备占比约为15%和10%,由此可以推算出2019年全球CVD和PVD设备市场空间分别为89.37和59.58亿美元。

薄膜生长设备竞争格局呈现一超多强格局,北方华创产品布局完善。PVD设备方面,AMAT一家独大,市场份额为84.5%,其他厂商Evatec和Ulvac市场份额为5.9%和5.4%;CVD设备方面,竞争格局要分散一些,但是市场也基本被前三厂商所瓜分。国内厂商中北方华创产品布局最为完善,在CVD和PVD都有产品布局。

3

布局四大业务,半导体设备提供主要增长动力

3.1、 半导体设备:竞争优势尽显,未来业绩无忧

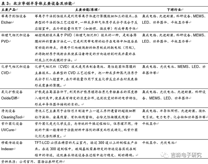
公司在国内半导体设备领域处于领先地位,产品竞争优势明显。半导体业务是七星电子和北方微电子整合后形成的新业务板块,生产提供等离子刻蚀设备、PVD设备、CVD设备、氧化/扩散设备、清洗设备、新型显示设备、气体质量流量控制器等,凭借着精良的产品品质和完善的售后服务,公司多种产品已经在国内市场占据重要的市场份额,是国内集成电路高端工艺装备的龙头企业。目前公司多款14nm设备在生产线评估验证,多款10nm设备处于研发中,5/7nm先进IC装备的研发也正在推进中。

传统成熟设备逐步放量,新产品蓄势待发。在集成电路制造领域,公司的刻蚀机、炉管、PVD等传统成熟设备已经进入长江存储、中芯国际、华虹、华力等多家国内厂商的供应链,随着设备量产经验的丰富,公司产品有望在原有客户端进一步渗透。除原有的产品线外,公司新研发的Cu B/S、ALD、dry clean、reclaim benc、Al pad等产品也在等待客户验证通过,一旦顺利通过这些都会构成公司未来重要的增量空间;在先进封装领域,公司刻蚀机和PVD设备已在全球主要企业中得到广泛应用,其中PVD机台已成为全球排名前三的CIS封装企业的首选机台。

短期:在手订单充足,短期高速成长有保障。由于半导体设备行业的特殊性,产品从备货、制造再到最后确认收入需要较长的时间,因而会导致某一时间存货大量增加,这并非坏事,表明公司订单丰富,收入增长有保障。公司2019年存货和预付账款都创历史新高,表明公司在手订单充沛,成长有保障。

中长期:定增高端设备研发及扩产,加码高端集成电路设备产业化能力,强化公司中长期成长基础。1月5号公司发布非公开发行股票预案,拟向国家集成电路基金、北京电控等定向发行股票拟募集不超过21亿元投入“高端集成电路装备研发及产业化项目”和“高精密电子元器件产业化基地扩产项目”的建设。高端集成电路装备研发及产业项目的实施有助于提升公司在刻蚀机、PVD、热处理设备和清洗设备等领域竞争力,在28纳米的基础上进一步实现14纳米设备的产业化,开展5/7纳米设备的关键技术研发,预计完全达产后高端集成电路项目带来的年均销售收入为26亿元,年均利润总额为5亿元。

3.2、 真空设备:平价上网现曙光,充分受益下游扩产

高端真空设备国产化龙头厂商。真空设备业务主要包括真空热处理设备、气氛保护热处理设备、连续式热处理设备和晶体生长设备四大类产品,广泛应用于新能源、新材料、真空电子、航空航天和磁性材料等领域。在新能源领域,公司目前已经是国内主要单晶炉制造企业之一,是隆基的主要单晶炉设备供应商,此外磁性材料行业,公司开发的真空速凝炉(甩带炉)、氢化炉、真空烧结炉等,性能均处于国内外同行先进水平。目前公司真空设备营收大部分来自于光伏行业。

平价上网渐行渐近,行业将迎来长期拐点。光伏531政策出台以来,光伏产业链各环节成本大幅下降,光伏系统成本快速下降,部分项目成本以及降低至4元/W,强力助推平价上网进程。2018年中国光伏新增装机量43GW,同比下降18%,尽管受政策影响,中国光伏行业发展出现震荡,但是在全球市场增长的拉动下,全球光伏仍保持较快增长,全球光伏装机量达到108GW。随着光伏平价上网实现,预计行业将迎来持续快速的成长。根据IEA最新的预测,预计到2030年太阳能光伏装机量将达到1000GW,市场空间广阔。

光伏设备迎来黄金发展期,公司将深度受益。公司不仅可以提供硅片制造环节的单晶炉设备,也可以提供晶硅电池片领域的设备包括负压扩散炉、PEVCD以及清洗机等。随着光伏平价上网渐行渐近,下游扩产需求愈加强烈,公司有望深度受益光伏行业大发展。

3.3、 新能源:覆盖锂电全产业链,下游需求快速成长

公司新能源业务主要专注于研发、生产浆料制备系统、真空搅拌机、涂布机、强力轧膜机、高速分切机等电池极片制造装备,形成了成熟的锂电子电池极片整线解决方案,并具备了锂离子电池制造整线解决方案的策划、生产和服务能力,可为客户提供从粉料处理、制浆、制片到装配、注液、化成、检测的全套装备及布局方案。

动力电池产量增长迎来快速成长期期,设备投资需求快速增长。受益于新能源汽车产业崛起,我国锂电池行业的需求2017年将39GWh以上,2020年有望达到71Gwh。考虑龙头企业的扩产规划,以每Gwh设备投资5亿元计算,18/19年锂电设备投资需求约为138/163亿元。

3.4、 定增价码精密元器件业务,强化传统产业竞争力

模块电源应用广泛,市场空间广阔。公司模块电源产品用于分布式、多功能性的PCB板卡设计当中,以高效、大电流的优势被广泛应用于多样化功能或是扩展性功能较丰富的产品设计中,在通信、网络、存储和ATCA、PCIExpress卡以及以电池为能源的设备上大量使用。根据赛迪顾问研究分析,2013-2019年全球电源管理芯片市场年复合增长将达到6.1%,预计到2019年全球电源管理芯片市场规模为460亿美元,随着通信、智能家电、智能电网等市场的持续成长,全球电源管理芯片市场也将持续成长。

加码精密元器件业务,强化传统主业核心竞争力。2019年1月5号公司发布非公开发行股票预案,拟向国家集成电路基金、北京电控等定向发行股票拟募集不超过21亿元投入“高端集成电路装备研发及产业化项目”和“高精密电子元器件产业化基地扩产项目”的建设。高精密电子元器件产业化基地扩产项目计划投资2.42亿元,年生产5.8亿只模块电源,本项目的模块电源从产品结构设计、组装工艺开发、芯片设计流片、测试等全部由公司内部独立制作,且在国内处于领先水平。预计完全达产后年均销售收入16226万元,平均利润总额3223万元。

4

盈利预测及投资建议

4.1、 核心假设

(1)下游长江存储、长鑫存储、中芯国际等晶圆厂建设顺利推进;

(2)新产品研发及客户开发不及预期风险;

(3)公司毛利率处于相对稳定状态,2020-2022年公司毛利率分别为39%、39%、

4.2、 盈利预测与估值

预计2019-2021年公司实现营业收入分别为56.40/76.60/102.0亿元,实现归母净利润分别为4.97/7.11/9.79亿元,对应EPS分别为1.00/1.44/1.98元/股,当前股价对应PE估值分别为168/117/85倍。北方华创作为国内半导体设备龙头,产品种类最为齐全,在半导体设备国产替代加速背景下,将会充分受益于下游行业大发展。维持“增持”评级。

4

风险提示

1)下游晶圆厂资本开支不及预期风险;

2)新产品研发不及预期风险;

3)竞争加剧风险。

财务预测摘要

国海电子团队

吴吉森 18621573667

电子研究团队介绍

吴吉森,电子行业首席分析师。武汉大学金融学硕士,4年证券研究从业经验,2年通信行业经验,专注于科技行业投资机会挖掘以及研究策划工作。曾就职于中泰证券、新时代证券,2020年5月加入国海证券,2018年水晶球、第一财经第一名研究团队核心成员,2019年东方财富百强分析师电子行业第三名。

分析师承诺

吴吉森,本人具有中国证券业协会授予的证券投资咨询执业资格并注册为证券分析师,以勤勉的职业态度,独立、客观地出具本报告。本报告清晰准确地反映了本人的研究观点。本人不曾因,不因,也将不会因本报告中的具体推荐意见或观点而直接或间接收到任何形式的补偿。

免责声明

本报告的风险等级定级为R3,仅供符合国海证券股份有限公司(简称“本公司”)投资者适当性管理要求的的客户(简称“客户”)使用。本公司不会因接收人收到本报告而视其为客户。客户及/或投资者应当认识到有关本报告的短信提示、电话推荐等只是研究观点的简要沟通,需以本公司的完整报告为准,本公司接受客户的后续问询。

本公司具有中国证监会许可的证券投资咨询业务资格。本报告中的信息均来源于公开资料及合法获得的相关内部外部报告资料,本公司对这些信息的准确性及完整性不作任何保证,不保证其中的信息已做最新变更,也不保证相关的建议不会发生任何变更。本报告所载的资料、意见及推测仅反映本公司于发布本报告当日的判断,本报告所指的证券或投资标的的价格、价值及投资收入可能会波动。在不同时期,本公司可发出与本报告所载资料、意见及推测不一致的报告。报告中的内容和意见仅供参考,在任何情况下,本报告中所表达的意见并不构成对所述证券买卖的出价和征价。本公司及其本公司员工对使用本报告及其内容所引发的任何直接或间接损失概不负责。本公司或关联机构可能会持有报告中所提到的公司所发行的证券头寸并进行交易,还可能为这些公司提供或争取提供投资银行、财务顾问或者金融产品等服务。本公司在知晓范围内依法合规地履行披露义务。

风险提示

市场有风险,投资需谨慎。投资者不应将本报告为作出投资决策的唯一参考因素,亦不应认为本报告可以取代自己的判断。在决定投资前,如有需要,投资者务必向本公司或其他专业人士咨询并谨慎决策。在任何情况下,本报告中的信息或所表述的意见均不构成对任何人的投资建议。投资者务必注意,其据此做出的任何投资决策与本公司、本公司员工或者关联机构无关。

若本公司以外的其他机构(以下简称“该机构”)发送本报告,则由该机构独自为此发送行为负责。通过此途径获得本报告的投资者应自行联系该机构以要求获悉更详细信息。本报告不构成本公司向该机构之客户提供的投资建议。

任何形式的分享证券投资收益或者分担证券投资损失的书面或口头承诺均为无效。本公司、本公司员工或者关联机构亦不为该机构之客户因使用本报告或报告所载内容引起的任何损失承担任何责任。

郑重声明

本报告版权归国海证券所有。未经本公司的明确书面特别授权或协议约定,除法律规定的情况外,任何人不得对本报告的任何内容进行发布、复制、编辑、改编、转载、播放、展示或以其他任何方式非法使用本报告的部分或者全部内容,否则均构成对本公司版权的侵害,本公司有权依法追究其法律责任。

加载中...