新浪财经

对标大摩,洞悉中金公司的发展策略与核心竞争力

新浪财经

关注

来源:中信建投非银金融研究

重要提示:通过本订阅号发布的观点和信息仅供中信建投证券股份有限公司(下称“中信建投”)客户中符合《证券期货投资者适当性管理办法》规定的机构类专业投资者参考。因本订阅号暂时无法设置访问限制,若您并非中信建投客户中的机构类专业投资者,为控制投资风险,请您请取消关注,请勿订阅、接收或使用本订阅号中的任何信息。对由此给您造成的不便表示诚挚歉意,感谢您的理解与配合!

摘要

    尽管中金公司与摩根士丹利“和平分手”已久,但中金公司在发展策略上仍然保留了较多的摩根士丹利印记。随着资本市场改革的推进以及对外开放的深化,中金公司的国际化基因将赋予其独一无二的核心竞争力,助力中金公司成为中国证券业的长跑冠军之一。

 (1)组织&业务结构:以客户为中心设置部门,从机构证券业务起家,到转型财富管理谋求稳健收益;建立领先同业的国际化营业网络,拓展综合化跨境业务能力。

    (2)投资银行业务:以股权承销为立足之本,通过客户资源+全球布局+创新能力奠定护城河;在债券承销与并购重组方面准确把握市场脉络,整体不落下风。

    (3)投资和交易业务:专注客需非方向性权益投资,重视科技赋能;通过维持适度杠杆+优化组织配置来支持固收业务的发展。

    (4)财富管理业务:通过外延并购获取客户和渠道资源,实现跨越式发展;通过全谱系产品铸就竞争壁垒,增进各类客户群粘性;注重金融科技的投入和运用,构建金融科技生态圈。

    (5)资产管理业务:通过优秀的主动管理能力助推产品规模、报酬率企稳上行。

我们看好中金公司年内估值修复行情,以及由盈利成长驱动的长期行情。我们预测中金公司2020-2021年EPS分别为1.15/1.33元,分别同比增长15.92%/15.61%,BVPS为12.20/13.53元,分别较年初增长10.38%/10.87%,ROE分别为9.87%/10.31%。我们预测中金公司2020年末目标价折合18.53港元,给予中金公司(3908.HK)“买入”评级。

  风险提示:A股及港股市场行情平淡,交易活跃度下行;资本市场改革进展缓慢,监管政策重新趋严。

目录

图表目录

1 引言

1995年7月,摩根士丹利联合中国建设银行、中国投资担保公司、新加坡政府直接投资公司等机构,共同出资设立了国内首家合资券商——中金有限,即中金公司的前身。根据双方签订的《经营技术转让合同》,摩根士丹利向向中金提供投资银行、直接投资、司库、外汇操作和其他技术与专门技术的转让与协助,并管理部分业务领域;中金公司借此建立了国内领先的业务体系,成为国内资本市场的领军券商之一,并获得了“国贸大摩”的诨号。

然而,随着时间的推移,摩根士丹利逐渐成为被动投资者,仅享受对应的分红,没有获得对应的管理权,与其预想出现较大落空。最终在2010年末,摩根士丹利出售了全部的中金公司股权,另谋他路,双方的合作就此告一段落。多年过后,中金公司的发展策略是否还保留着摩根士丹利的印记?“国贸大摩”的诨号是否还恰当?本文将针对上述问题展开讨论。

2 基本情况对比

2.1 组织架构:以客户为中心,设置“机构证券+投资管理+财富管理”架构

摩根士丹利的组织结构强调“以客户为中心”的理念。近年来,摩根士丹利的部门设置历经两次重大变化。2002年,摩根士丹利将证券部下的“个人投资者集团”升格并更名为财富管理部,原证券部更名为机构证券部。2007年,摩根士丹利将信用服务部剥离,保留“机构证券+财富管理+投资管理”的部门设置。在当前的组织结构中:

(1)机构证券部面向机构客户,提供投资银行、销售&交易和贷款服务;

(2)财富管理部主要面向个人和中小企业客户,提供证券经纪、投资顾问、融资融券、金融产品销售等服务;

(3)投资管理部面向机构和个人客户,提供共同基金、ETF和单位投资信托管理服务。

中金公司将“机构证券”进一步细分为“投资银行”、“股票业务”和“固定收益”,各类业务分部均有针对性的客户群体,符合“以客户为中心”的组织结构。各部门专门服务于特定的客户群体,可一站式满足客户全方位的投融资需求,又可避免多部门服务于同一客户带来的协调问题或者利益冲突问题。具体来看:

(1)投资银行分部主要面向中国及海外企业客户,提供投资银行服务;股票业务分部主要向机构投资者,提供广泛的股本销售及交易服务;

(2)固定收益分部主要利用自有资本直接或代表客户,从事金融产品的交易;

(3)投资管理分部主要面向境内外投资者,设计及提供范围广泛的资产管理产品及服务;

(4)财富管理分部主要面向零售客户、高净值个人、家族及企业客户,提供范围广泛的财富管理产品及服务。

2.2 董监高团队:集权与分权各有千秋,高管资源禀赋是成功捷径

摩根士丹利拥有完善的内部治理机制。摩根士丹利的董事会设有审计委员会、薪酬管理发展与继任委员会、提名与管理委员会、操作与技术委员会和风险委员会,分别开展相应领域的指导、审查、评估工作,委员会的人员构成严格遵循纽约证券交易所的相关要求。为保证董事会及各委员高效运转的持续性,每年董事会内部的董事、委员会需进行多步骤的自我评估与互相评估,提名与管理委员会每年需审查评估过程的有效性和科学性。

中金公司与摩根士丹利的董事会专业委员会设置基本可以一一对应。其中,中金公司的战略委员会与摩根士丹利的操作与技术委员会,在名称上有差别,但在职能上相近;其他专业委员会的名称基本可以一一对应。

摩根士丹利采取了美国投行常见的领导方式——CEO兼任董事长。1997至2005年,摩根士丹利CEO和董事长由裴熙亮兼任;2005年至2009年,CEO和董事长由John J. Mack兼任;现任掌舵人James P. Gorman自2010年起担任CEO,自2012年起兼任董事长。2019年末,摩根士丹利董事会的14位成员中,仅James P. Gorman为执行董事;其余成员包括2位非执行董事和11位独立董事,对公司日常经营的参与程度不高。

中金公司同样只设一位执行董事,但董事长和CEO不兼任,董事会的监督能力更强。创立伊始,中金公司仅保留董事长委任权,把CEO委任权交给摩根士丹利,以换取投资银行技术的转让,这使得董事长、CEO的职位一开始就是分开的。此后,摩根士丹利淡出高管层,中金公司董事长、CEO由两位中方人士分别担任,两项职能继续分立,确保了董事会的独立性。此外,2019年末,中金公司董事会共有10位成员,其中唯一的执行董事由CEO黄朝晖先生担任,5位非执行董事主要由中投保公司、汇金公司、海尔集团和新华保险等重要股东委任,重要股东可对中金公司实施有效的监督。

摩根士丹利“CEO兼任董事长”的做法,使得公司战略决策权集中于CEO手中,便于CEO个人资源变现。现任CEO James Gorman曾担任麦肯锡高级合伙人、美林证券首席营销官,2006年加入摩根士丹利并担任全球私人财富集团的主席和COO,2009年主导了全球私人财富集团与花旗美邦的兼并,在摩根士丹利财富管理部门崛起的历程中居功至伟。自担任CEO以来,James P. Gorman进一步将财富管理部门作为战略重点,最终打造了美国最大的券商系财富管理平台。

中金公司汇集了国内金融圈、政治圈的精英人物,使得它的业务承揽能力远胜同行。首任中方CEO朱云来先生曾任职于瑞士信贷第一波士顿公司,在任期间中金公司承揽下多项大型国企改制项目。次任CEO毕明建先生曾任中国农村信托投资公司项目办副主任、世界银行的项目经济学家及顾问,在任期间完成中金财富证券的收购工作。现任CEO黄朝晖先生曾任职于建设银行,后担任中金公司投资银行部负责人、执行负责人及联席负责人等职位。未来随着国内资本市场改革的深化,各类政策性机遇将持续涌现,中金公司的高管资源禀赋使得它注定成为新一轮政策的主要受益者之一。

2.3 业务结构:从机构证券起家,到转型财富管理、谋求稳健收益

摩根士丹利长期坚持“大客户”战略。摩根士丹利继承了摩根财团的客户资源,创立伊始便为纽约中央铁路公司、AT&T、通用汽车、杜邦公司、美国钢铁公司和新泽西标准石油公司等大型企业提供证券承销服务,并为阿根廷和加拿大证券提供证券承销服务。在随后国际化的发展历程中,摩根士丹利又与全球各地大型企业客户结缘,不断增厚客户资源深度。“大客户”战略在一定程度上保证了摩根士丹利的盈利能力,并为后续多元化业务的开展奠定坚实的基础。

2008年金融危机前,摩根士丹利营业收入主要来源于机构证券部门。其中,机构证券部门下的销售交易业务又是重中之重。2008年,机构证券部门的营业收入占比达到67%,其中销售交易业务的营业收入占比达到43%。

2008年金融危机后,摩根士丹利将财富管理部门作为新的战略重点。由于巨额亏损,以及“多德弗兰克法案”的强制要求,摩根士丹利于2012年剥离了旗下全部的自营交易部门。随后,摩根士丹利确定了“寻找新增长动能”、“提升ROE”、“提升股东现金回报”等三大目标,与三大目标最匹配的财富管理部门成为了战略侧重点。2008-2019年,财富管理部门的营业收入占比由28%提升至43%,机构证券部门的营业收入占比由67%降至49%,财富管理+机构证券成为摩根士丹利的盈利双引擎。

2015年之前,中金公司同样以机构证券作为核心,专注服务于大型国企。摩根士丹利意图将中金公司作为中国大投行业务链的载体,将自身机构业务专长复制到中金公司身上;中方股东也希望中金公司肩负起“为国有大中型企业的体制改革、战略重组和海外融资等提供多种服务”的使命,服务于国内经济体制改革。受股东影响,中金公司最初的业务链侧重于投资银行和私募股权投资,随后成功搭乘上我国大型国企改制上市的东风,2005年整体营业收入、净利润甚至双双达到证券业首位。

2015年来,中金公司同样将财富管理作为转型方向之一,“贵族投行”走入平民百姓家。中金公司在港股招股说明书中明确提出,要进一步发展投资管理和财富管理业务,转型措施包括:吸纳及培养更富经验的优秀销售人员、选择性设立更多服务站点、发展包括跨境投资在内多元化产品组合、升级信息技术基础措施和⑤提升销售、研究及资管团队之间的合作。

与此同时,中金公司围绕“国际化”、“机构化”以及“产品化”持续进行能力建设,提早布局新赛道,推动以科创板业务、主经纪商业务、跨境业务、资产管理业务及财富管理业务为代表的新兴业务持续发展,形成机构与个人业务齐头并进、境内外业务互补互促的业务结构。2019年度,中金公司固定收益分部、财富管理分部和股票业务分部的营业收入占比分别达到了24.95%、24.55%和18.07%,投资银行分部的营业收入占比降至17.03%

通过多元化战略布局和综合能力建设,中金公司各项排名回升至行业前列。整体来看,2019年度中金公司营业收入、净利润分别排名行业第10和第11,年末总资产和归母股东权益分别排名行业第8和第12,境外子公司营收占比位居行业前2。分项目来看,中金公司在代销金融产品业务、股债承销业务、证券投资业务等方面跻身行业前5。

2.4 区域布局:建立国际化营业网络,拓展综合化跨境业务能力

摩根士丹利采取追随“经济增长中心”的扩张模式,形成国际化营业网络。截至2019年末,摩根士丹利以美国纽约为总部,以英国伦敦、日本东京和中国香港等国际金融中心为支点,覆盖全球近40个国家的600多家办公室和60431名员工。2019年度,摩根士丹利从美洲、欧洲中东非洲、亚洲获取的营业收入分别达到302.26亿美元、60.61亿美元和51.32亿美元,分别占营业总收入的73%、15%和12%。

摩根士丹利也是最早进入中国的投资银行之一,迄今已深耕中国25年。截至2019年末,摩根士丹利中国下设摩根士丹利国际银行、摩根士丹利华鑫基金、摩根士丹利华鑫证券和摩根士丹利(中国)股权投资等四家业务平台,为中国客户在全球股票资本市场融资总额超过3200亿美元。

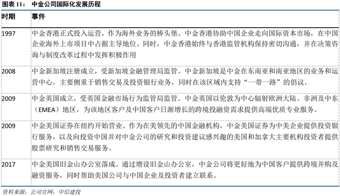
中金公司拥有境内外证券类业务经营资质,并已建立覆盖广泛的国际化业务网络。中金公司建立了覆盖中国香港、纽约、伦敦、新加坡、旧金山和法兰克福六个金融中心在内的国际网络,按照业务板块垂直统一管理,能够充分调动境内外的团队及产品等资源,为客户提供一站式的跨境服务,实现境内外业务有效联动。2019年,中金公司来自中国内地以外地区的收入占比达到23%,排名国内同业第一。

中金公司践行“根植中国,融通世界”的策略,建立了行业领先的跨境业务能力。

(1)中金公司长期服务于产业资本、金融资本的“引进来”、“走出去”,在中国公司境外IPO、中国公司境外债发行及跨境/境外财务顾问等领域取得了一定优势地位。2019年度,中金公司港股IPO承销规模排名国内同业第一,境外中资企业投资级债券及主权债券承销规模在中资证券公司中排名第一,跨境/境外财务顾问项目交易规模在中资投资银行中排名第一。

(2)中金公司在跨境交易、互联互通等新兴领域保持良好发展势头,在公募基金、保险公司等机构客户的港股通业务市场份额占比始终保持在10%以上。子公司中金英国率先开展沪伦通业务,并成为首家完成备案的沪伦通全球存托凭证英国跨境转换机构,在国际市场初步建立了影响力。

(3)中金公司是我国首批为QFII及RQFII提供服务的中资证券公司之一,在服务QFII及RQFII客户方面的所有中资证券公司中居于领先地位。截至2019年12月31日,中金公司为国内510家QFII及RQFII中的222家提供证券经纪服务,客户覆盖率达到43.53%。

(4)中金公司是国内最早提供境外投资管理服务的机构之一,早在2005年即通过中金香港全资成立了中金香港资管,随后又首家取得管理QDII境外投资许可,并获得首批RQFII业务资格。中金香港资管开拓了权益、固定收益、量化、大类资产配置及ETF等多元化的投资及研究条线。

3 业务结构对比

3.1 投资银行业务

3.1.1 大摩收入结构相对均衡,中金侧重股权承销业务

摩根士丹利投行业务主要为客户提供证券承销服务,以及并购重组、房地产与项目融资的财务顾问服务。2019年度,股票承销收入、债券承销收入、财务顾问收入分别占投行业务收入的30%、33%和27%,收入结构相对均衡。

中金公司投资银行业务主要为客户提供股权融资、债务及结构化融资、财务顾问与新三板服务。2019年度,股票承销保荐收入、债券及结构化融资保荐收入、财务顾问收入分别占投行业务收入的54%、30%和15%,股票承销保荐收入的占比较高。

3.1.2 股权承销为立足之本,客户资源+全球布局+创新能力奠定护城河

摩根士丹利以投行业务作为立足之本,是全球最大的股权承销商之一。过去十年中,全球股权承销市场竞争趋于激烈,摩根士丹利把握住了直接上市(DPO)诞生和再融资流动性改善的机会,股权承销规模随市场景气度震荡,承销费率持续上行。2019年度,摩根士丹利IPO承销规模达到100.1亿美元,市占率约5.14%,排名全球投行第一。

中金公司同样以投行业务作为立足之本和核心竞争力来源,境外业务特点鲜明。2019年度,中金公司参与的A股股权融资项目主承销金额601.46亿元,排名行业第1;其中,A股IPO项目主承销金额601.46亿元,排名国内同业第1。中金公司参与的香港股权融资项目承销金额50.40亿美元,排名国内同业第1;其中,香港IPO项目承销金额42.01亿美元,排名国内同业第1。中金公司参与的中国公司美国IPO项目承销金额4.09亿美元,排名国内同业第2。

摩根士丹利投行业务服务对象不仅仅包括大型企业,还包括大量新兴企业。2019年全球前十大IPO项目承销中,摩根士丹利参与了其中的六项,参与度仅次于高盛集团。近年来,美股IPO热点板块逐步转向金融与科技,摩根士丹利通过年度举办的“CTO创新大会”和“金融科技峰会”,寻找有发展潜力的金融与科技初创公司,与其建立良好的合作伙伴关系,进而通过投行业务线帮助其完成孵化、上市和并购的过程,实现合作共赢。

中金公司肩负起“为国有大中型企业的体制改革、战略重组和海外融资等提供多种服务”的政治使命,在大型国企的境内外股权承销方面占据绝对优势。2019年A股募集资金规模前十大IPO项目中,中金公司担任了8项的保荐机构及主承销商。A股历史上募集资金规模前十大IPO项目中,中金公司担任了8项的保荐机构及主承销商。募集资金规模前十大的中国公司境外IPO项目中,中金公司担任了8项的保荐人及/或联席全球协调人。

中金公司针对外部环境变化,及时布局新经济项目,历经转型阵痛,最终收获成果。2009年创业板成立以来,成长型企业承销保荐需求大幅增加,中金公司由于过度追求大项目,错过了上述资本市场改革红利,导致行业地位一度下滑。针对外部环境变化,中金公司于2011年成立成长企业投行部,致力于发掘新经济企业的融资机会;2016年整合中金财富证券投行团队,将成长企业投行部扩充至100人以上。经过多年的发展,中金公司的新经济布局收获显现,2018年以来先后完成阅文集团、众安保险、小米集团等企业的境外IPO,2019年作为保荐机构参与的科创板IPO项目融资规模行业排名国内同业第一。未来随着创业板注册制的推行,新经济企业的融资需求将持续释放,中金公司丰厚的新经济项目储备将持续转化为成果,从而进一步巩固中金公司股权承销业务的行业地位。

摩根士丹利完成从“绅士银行家”到创新者的转变。摩根士丹利积累了丰富的大型企业资源和机构客户资源,使其在20世纪70年代之前几乎没有在投行业务上遇到匹敌的对手。正因为如此,摩根士丹利一度实施“绅士银行家准则”,既不做广告、不拉客户、不设立分支机构,又要求担任被承销企业的独家主承销商,这导致了70年代的客户流失。随后,摩根士丹利痛定思痛,开始允许联席承销,以积极的姿态接受新兴企业(如完成苹果IPO),并开创性地做大了杠杆收购业务,巩固了股票承销领军者的地位。

中金公司股权融资业务的创新能力同样卓越,完成了众多开创先河的项目。中金公司是唯一一家担任全部A+H股同步首次公开发行项目的主承销商,是A股市场唯一一家担任全部采取超额配售选择权机制的IPO项目的主承销商,是首个A+H股同步定向增发项目(2009年南方航空定增项目)的主承销商,还是香港资本市场首个“同股不同权”IPO项目(2018年小米集团IPO项目)的主承销商。在科创板方面,中金公司是首家适用于第五套上市标准企业的主承销商,首家具有特别表决权安排企业的主承销商,还是首家以红筹架构完成上市企业的主承销商。众多开创先河的项目,提供了富有建设性的解决方案,有效提升了客户承揽能力和客户粘性。

3.1.3 债券承销与并购重组准确把握市场脉络,整体不落下风

摩根士丹利债券承销规模和承销收入均跻身全球前十。摩根士丹利的债券承销金额随债市景气度起伏,2019年约2700亿美元;承销费率略低于竞争对手,近年来有所回升,2019年约为0.71%。

中金公司债务及结构化融资规模跻身国内券商前五,境外业务特点鲜明。境内业务方面,2019年度,中金公司担任主承销商的境内债务及结构化融资项目承销金额排名国内同业第3位;其中,非政策性金融债和资产支持证券项目的承销金额分别排名国内同业第4位和第3位。境外业务方面,中金公司近年来着力布局境外债务及结构化融资业务,现已建成具有综合服务能力的离岸固定收益平台,可为客户提供全产品线的高质量投行服务。2019年度,中金公司承销的境外中资企业投资级债券及主权债券金额35.01亿美元,在中资证券公司中排名第1位;中金公司承销的中资高收益境外债券金额18.63亿美元,在中资证券公司中排名第4位。

摩根士丹利擅长担任大型并购重组项目收购方的财务顾问。摩根士丹利通过严密的合规审查、丰富的跨境并购能力和强大的研究部门建立起品牌效应,让客户充分信任其并购重组业务实力;而高效的执行力、高度保密的经营习惯以及高管与客户高管的亲密私交,让摩根士丹利与客户的关系更加持久。2019年全球前四大并购重组项目的收购方,都聘请了摩根士丹利担任财务顾问,尤其是第一大和第三大项目的收购方,分别聘请摩根士丹利担任独家财务顾问;而大型并购重组项目的被收购方,则比较少聘请摩根士丹利担任财务顾问。

中金公司在并购重组业务财务顾问方面同样保持领先,跨境业务尤其强势。中金公司牢牢掌握财务顾问的优势项目,2019年公司在中国并购市场总排名升至首位,境内外并购交易均有提升;中金公司通过增设的海外办公室与境内外企业联系的搭建积极活跃于并购市场,2019年跨境并购规模438亿美元,较2018年约有17倍的增长。近年来境内并购重组政策逐渐松绑,2018年证监会大幅简化审核机制,2019年《上市公司重大资产重组管理办法》取消净利润指标并缩短报审时间间隔,共同推动并购重组市场复苏;未来新兴产业基于战略部署与整合的并购需求将进一步释放,中金公司作为境内及跨境并购重组业务的龙头将确定性受益。

总结来看,两家券商在都把投资银行业务作为创立之本,并把长久积累的客户基础、扎实的业务创新能力、全球化的业务布局作为核心竞争力,最终在全投行业务线上跻身行业前列。随着时代潮流的推进,两家券商都有望在维持原有优势的基础上,拥抱所在地域的政策红利,从而进一步巩固行业地位。

3.2 投资和交易业务

3.2.1 权益:专注客需非方向性投资,重视科技赋能

摩根士丹利剥离方向性自营部门,专注融资业务和执行服务业务。2008年金融危机前,摩根士丹利主要通过Process Driven Trading小组和FrontPoint对冲基金开展权益自营业务,其中Process Driven Trading小组贡献的净利润一度达到公司整体净利润的四分之一。但金融危机爆发后,美国金融监管机构联合发布“沃克尔规则”要求,要求投资银行不得进行自营交易,摩根士丹利被迫剥离上述自营部门。

在此之后,摩根士丹利专注于融资业务(Financing)和执行服务业务(Execution Services),利用自有资金为客户投融资提供便利。其中,融资业务通过保证金借款、收益互换等工具,为活跃在权益市场的客户提供融资、主经纪商和基金管理等服务;执行服务业务为客户的股票、场内衍生品和场外产品交易提供执行和清算服务,包括为客户提供权益类证券、衍生品的做市服务。2019年度,融资收入和执行服务收入分别占权益销售投资和交易收入的68%和32%。

中金公司同样基本不做方向性自营,专注为客户提供衍生品交易服务。中金公司的权益投资,在资产负债表中计入“以公允价值变动计量且其变动计入当期损益的金融资产:权益投资”之中。2019年末,该会计科目的金额中,有89%是“场外衍生品交易对冲持仓”,有8%是“直接持有的权益投资”(主要为私募股权投资基金的权益投资、科创板跟投及新三板做市业务的股票投资),剩余3%是“合并结构化主体项下的金融资产”。由此可见,中金公司的权益投资并非传统意义上的方向性自营权益投资,而是为对冲衍生品业务市场风险而进行的投资,这些投资的公允价值变动风险主要由客户承担,对中金公司损益没有重大影响。

凭借多年的业务积累和广泛而高质量的客户,中金公司在场外衍生品领域处于市场领先地位。中金公司是首批获准从事场外衍生品业务的中资证券公司之一,并于2018年8月获得首批场外期权一级交易商资格。截至2020年3月末,中金公司场外衍生品存续名义本金排名国内同业第四,市占率10.86%;其中,互换存续名义本金排名国内同业第二,市占率28.20%。考虑到中金公司的净资产规模远小于竞争对手,能取得上述成绩实属可贵。

除此之外,中金公司还全面布局了场内及境外衍生品业务,建立先发优势。中金公司是中国首批拥有提供 ETF 做市服务资格的证券公司之一,为全市场被上交所评为 A 级及以上做市商的 5 家证券公司之一。中金公司为境外客户提供主经纪商服务,包括融资及其他股权融资以及其他资本服务等,产品涵盖收益互换(SWAP)、参与权证(P-Note)、认股权证(Warrants)等。

摩根士丹利积极沉淀科技实力,打造机构交易竞争优势,提升机构交易市场地位。(1)2010年,摩根士丹利推出全球投资组合级交易算法——MS PORT,该算法使用70多种不同的风险指标,判断资产之间的相关性、波动性及其预期市场影响,来优化投资组合执行效果、降低执行成本。(2)2012年,摩根士丹利升级了低延迟的交易系统Speedway,并启动Velocity项目,以满足量化投资者不断增加的高频交易需求。(3)2018年,摩根士丹利旗下的Luma公司推出针对结构性产品和年金的开放式线上平台,辅助机构客户进行交易头寸监控、教育培训和合规管理。依托金融科技沉淀,自2014年起,摩根士丹利的股权交易业务收入持续反超高盛,排名行业第一,2019年第三季度股权交易收入市占率达到18%。

中金公司同样将科技实力作为竞争力的核心组成部分。中金公司自主研发了主要支持机构交易业务的境内外核心交易柜台系统OMS,目前平台QFII客户超过1000户;投资管理系统IMS以丰富的功能以及个性化服务,已成为私募和信托等主经纪商客户普遍使用的业务平台,目前平台上交易类资产规模约5,000亿元;全球场外衍生品交易系统ODTS主要支持场外期权一级交易商等场外衍生品业务,实现了场外合约全生命周期系统化管理,并运用大数据平台,将风险指标压力测试计算时间缩减到20分钟,极大地提高了风险控制和业务运营能力。

中金公司的机构交易服务定位高端化,维持较高佣金率,但未形成绝对优势。中金公司的境内机构客户数超过3600名,涵盖前五十大公募基金和多家银行理财子公司。在市场竞争激烈、费率下行的环境下,中金公司通过差异化/定制化的一站式服务、一流的销售/交易/研究服务以及跨境业务优势,使得费率略高于行业平均水平。但与此同时,中金公司的机构交易服务尚未形成绝对优势:从交易额来看,2019年中金公司的公募基金分仓交易额市占率为3.26%,排名国内同业第12;从交易收入来看,2018年中金公司的交易单元席位租赁业务收入排名行业第8。未来中金公司将加大力度推进股票业务综合服务平台建设工作,继续夯实机构化、产品化、国际化的战略布局,凭借境内外、场内外的综合业务布局和协同发展,实现业务模式升级和多元化增长。

3.2.2 固收:维持适度杠杆,优化组织及配置,打造服务特色

摩根士丹利维持10-12倍杠杆率,支持固收投资交易业务的开展。2013年,美联储批准采纳巴塞尔协议III,并制定了针对系统性金融机构的严厉监管规则。摩根士丹利作为系统性金融机构,在资本充足率、资本杠杆率、总损失吸收能力等方面受到监管规则的严格约束,不得已放弃高杠杆策略,转而在监管规则要求下寻求适度杠杆率。近十年来,摩根士丹利的杠杆率趋于稳定,大致在10-12倍之间波动。

中金公司杠杆率虽然只有6倍,但已接近国内监管规则所允许的上限。我们以“(总资产-代经纪客户持有的现金)÷所有者权益”来计算中金公司杠杆率,那么2019年末中金公司杠杆率为6.11倍,低于摩根士丹利同期水平,但高于国内绝大多数券商的水平。我们在《如何提升券商的杠杆率?》报告中测算过,在《证券公司风险控制指标管理办法》的约束下,国内券商杠杆率最多不超过7倍,这意味着中金公司的杠杆率已接近国内监管规则所允许的上限。未来相关监管规则若有放宽,中金公司将是首要受益者,可以将更多的资本投入到固收投资交易业务的发展上。

摩根士丹利着力优化固收投资和交易业务的组织、团队和资产配置,扭转金融危机来的颓势。

(1)团队人员方面,摩根士丹利削减固收部门约25%员工(2016年),启用推崇“效率至上”的高管,并从其他券商挖来担任全球资本和资产负债表管理的总裁和COO。

(2)组织架构方面,摩根士丹利先后剥离了CanTerm、TransMontaigne和Global Oil Merchanting等非核心业务,并推出E-Market小组为机构客户提供执行解决方案。

(3)资产配置方面,摩根士丹利大幅降低风险加权资产规模,并提高资产在不同业务之间流动性,保证资产处于盈利能力较好的业务中。通过上述举措,摩根士丹利固收投资和交易收入企稳回升。

中金公司的固收投资和交易业务同样在组织架构、资产配置的优化中成长。

(1)组织架构方面,2009年中金公司将销售交易部与固定收益部合并,整合公司内部销售力量,为中金公司承销的固收产品提供更强大的销售支持。

(2)资产配置方面,中金公司持续丰富牌照和服务类型,成为首批获得利率互换业务资格的券商、首批国债期货交易参与机构、首批信用风险缓释工具核心交易商、首批信用风险缓释凭证和信用联结票据创设机构、首批信用衍生品业务全牌照机构。值得一提的是,中金公司在承销债券产品和ABS产品的同时,可从中筛选收益良好、违约率低的产品进行跟投,后续既可以持有至到期赚取稳定利差,也可以用于财富管理客户的流动性做市,这种业务模式既能充分满足客户的融资需求,又能实现销售服务与固收产品承销业务的协同,还能提升收入的稳定性,可谓一举三得。

3.3 财富管理业务

3.3.1 外延并购获取客户和渠道资源,实现跨越式发展

零售客户数量少是摩根士丹利的历史遗留问题,为保障财富管理转型顺利实施,摩根士丹利不断进行重大并购,获取海量的客户和渠道资源,最终成为全球最大财富管理机构之一。

(1)2009年6月,摩根士丹利旗下的全球财富管理集团,与其竞争对手——花旗集团旗下的美邦、英国奎尔特和澳大利亚美邦公司零售部门,合并组建摩根士丹利美邦公司,摩根士丹利持股51%。合并完成当年,摩根士丹利美邦拥有近20000名投资顾问、1000余家分支机构以及1.7万亿美元的客户资产,成为美国最大的财富管理机构之一。至2013年6月,摩根士丹利完成对摩根士丹利美邦公司剩余股权的收购,并成功汲取了美邦证券的个人客户资源,为财富管理业务打下扎实根基,也为其他业务提供流量来源。

(2)2020年2月,摩根士丹利完成对美国线上证券经纪商——亿创理财(E*TRADE)的收购,获得亿创理财旗下的520万个客户账户以及3600亿美元的客户资产。收购完成后,摩根士丹利财富管理平台拥有了820万个客户账户和3.1万亿美元的客户资产,进一步巩固其行业地位。摩根士丹利将凭借自身的全方位服务和顾问驱动业务模式,加上亿创理财直接面向消费者渠道和数字化能力,共同打造最一流的产品和服务,助力摩根士丹利成为集财务咨询、职场财富管理和自主财富管理三大渠道的行业领袖。

(3)除此之外,摩根士丹利还完成了对Dean Witter Reynolds和Solium Capital等零售经纪商的收购,汲取收购标的客户和渠道资源,巩固财富管理业务的领先地位。

中金公司财富管理业务也存在客户短板,同样通过外延并购来补齐。2017年4月,中金公司完成对中投证券100%股权的收购,获取中投证券广泛的地方网络及庞大客户基础,随后将其更名为“中金财富证券”。2019年上半年末,中金母公司在大中型城市拥有20余家分支机构,而中金财富证券拥有200家左右分支机构,深耕南方省份;中金母公司客户6.02万户,而中金财富证券客户达到304.01万户;中金母公司户资产0.83万亿元,而中金财富证券客户资产达到1.48万亿元。通过本次收购,中金公司补齐客户短板,实现对企业、机构、高净值个人和零售个人客户更为深度的覆盖,财富管理业务各项排名指标得到立竿见影的上升。

通过三年的整合,中金公司成功将中金财富证券改造为财富管理业务的主体,奠定长期成长潜力。

(1)中金财富证券引入市场化机制,优化人员选聘及考核激励政策,同时嫁接中金公司在产品、服务及推行全球财富管理信息技术平台等方面的优势。

(2)中金财富证券的资产管理和研究团队将向财富资管和财富研究的方向转型,通过再次培训和重新定位的形式提升其金融产品生产能力和研究服务支持能力,以便响应财富管理客户不断增加的需求。

(3)双方还将加强公司各业务条线的交叉协同,积极推进投资银行、股票业务、固定收益及投资管理等业务的联动。

3.3.2 全谱系产品铸就竞争壁垒,增进各类客户群粘性

摩根士丹利深耕财富管理全产业链,提供全谱系的账户和服务,这使得摩根士丹利能够满足最广泛客户的个性化需求,提升客户覆盖的广度。

(1)在账户方面,摩根士丹利提供独立管理、统一管理、共同基金管理、财务顾问、投资组合经理、现金管理等账户,大多数客户可以根据自身的账户操作偏好、顾问咨询需求以及费率偏好,找到适合自身的账户类别。其中,独立管理账户以及统一管理账户的资产管理规模占比分别达到25.41%和24.70%,这两项账户引入了第三方管理人,可避免客户利益和摩根士丹利投资顾问的利益发生冲突,因而近年来维持了一定比重。

(2)在服务方面,摩根士丹利不仅提供财富保值计划、养老金计划、住房抵押贷款和商业融资等传统服务,还提供了私人财富管理、国际财富管理、工作场所解决方案、智能投顾、虚拟顾问和体育娱乐业顾问等个性化服务类别,专门服务于长尾人群的财富管理需求。例如,私人财富管理服务面向企业家、高管及其所在家族、家族办公室,帮助其保值资产、改善生活方式和传承遗产;体育娱乐业顾问面向球队所有者、运动员乃至童星,基于其职业生涯阶段、职业发展倾向,提供特定财富管理策略。

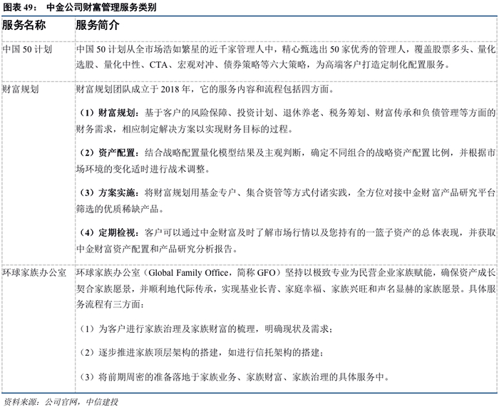
中金公司全力打造全链条、立体化、一站式的“财富服务中心”,提供具备国际视野的交易服务、产品与投资管理服务、融资服务,以及一体化的财富规划和资产配置服务。针对客户的风险管理需求和投资需求,中金公司提供前瞻性、定制化的境内、境外及跨境衍生品综合解决方案,助力客户链接国内外稀缺资源。

(1)在账户方面,2020年3月,中金公司成为首批获得基金投顾试点资格的券商之一,可以代客户作出具体基金投资品种、数量和买卖时机的决策,并代客户执行基金产品申购、赎回、转换等交易申请。这种账户管理模式与摩根士丹利等国际投行的做法相接轨,并为财富管理服务的创新奠定基础。

(2)在服务方面,中金公司相继推出中国50计划、财富规划、环球家族办公室等创新性服务安排,这些服务安排与摩根士丹利的私人财富管理服务、国际财富管理服务相似,都是围绕特定客户群体的财富管理需求提供个性化的服务,利于长期巩固高净值客户的粘性。

(3)此外,中金财富证券还下设了CIO Office,负责提供战略和战术资产配置研究,为资产管理组合提供覆盖全资产类别的投资建议。CIO Office的资产配置建议在经过投资委员会的审议后,将成为各投资产品的配置基准,对投资表现具有长期决定性的影响。

3.3.3 注重金融科技的投入和运用,构建金融科技生态圈

摩根士丹利注重金融科技的投入和运用,自建或外购金融科技平台。2018年6月,摩根士丹利CEO James Gorman表示,每年将40亿美元投入到金融科技的发展当中,相当于2017年除人工外费用预算的40%,对科技的重视程度可见一斑。摩根士丹利2019年薪酬计划将投资顾问使用公司新技术平台作为激励和考核项之一,明确加大推广使用Next Best Action、Goals Planning System等工具的力度,以积极姿态拥抱金融科技。

(1)Next Best Action投顾平台。摩根士丹利坚持认为“智能投顾无法取代人工投顾”,因而自主研发了Next Best Action投顾团队工作辅助平台,帮助投顾团队提升沟通能力。该平台主要有三项功能:一是提供投资建议,所推荐的产品不仅涵盖被动型基金和ETF,还可以根据客户偏好加入个股和债券;二是操作预警,包括保证金不足预警、低现金余额预警和黑天鹅事件预警等;三是提供日常生活服务,包括学业和医疗支出规划。

(2)Goals Planning System。Goals Planning System旨在帮助投顾发现和量化客户的长期投资目标,该平台主要有四项功能:一是构建客户个人的资产负债表,并评估各类假设情景对客户个人资产负债表的影响;二是帮助客户找到最适合其目标和风险偏好的资产配置组合;三是帮助客户找到最节约税收的资产配置计划;四是持续跟踪客户的日常储蓄和开支,及时调整资产配置计划。该系统同时集成在Next Best Action投顾平台中,也集成在摩根士丹利的其他平台中。

中金公司是国内最注重金融科技投入的券商之一。中金公司借鉴国际领先投行实践经验,针对公司各项业务特点相应自主研发了核心业务和管理系统。中金公司自主研发了全球财富管理系统gWMS,打造集智能投顾、智能投研和数字化运营平台于一体的财富管理和互联网金融平台,并与“掌中投”形成对接,为财富管理客户提供电脑和手机APP终端。中金公司利用自然语言处理技术等实现智能机器人客服,为客户提供7*24小时在线服务。2018年,中金公司信息技术投入考核值达到4.58亿元,全行业排名第4。

摩根士丹利注重与金融科技公司的长期合作,共建金融科技生态。

(1)摩根士丹利自2001年起举办年度CTO创新峰会(CTO Innovation Summit),率先推出了结构化的供应商创新计划,以加快新兴技术的应用。截至2017年,摩根士丹利已通过CTO创新峰会与800多家新兴技术公司的CTO进行了会晤,这其中的很多公司已经变成摩根士丹利技术生态的一部分,例如,Splunk将日志文件组织到了公司整体绩效管理的关键解决方案中,Cloudera帮助摩根士丹利投顾团队进行大数据收集和分析,Zscaler帮助摩根士丹利建立了基于云的安全解决方案。

(2)摩根士丹利也会定期举办金融科技峰会(Fintech Summit),与前沿金融科技公司的CEO交流并建立合作关系,并和初创的金融科技公司进行互动。

中金公司同样注重与金融科技公司的合作共赢。

(1)2017年9月,中金公司引入腾讯成为第三大股东兼战略投资者,随后中金基金的两只公募产品在腾讯理财通上线。2019年9月,中金公司与腾讯成立合资公司,中金公司持股比例51%,该合资公司拟通过提供技术平台开发及数字化运营支持,助力中金公司财富管理和零售经纪等业务提供更加便利化、智能化、差异化的财富管理解决方案。我们认为,在监管规则约束下,以及商业机密保护的诉求下,中金公司、腾讯控股的客户数据都不可随意共享,设立合资公司是一种可行性较高的方案;当前中金财富证券旗下的海量零售客户缺乏有力的服务平台,合资公司可充分发挥腾讯的数字化平台运营优势,为零售客户进行用户画像和大数据分析,进而优化精准营销,提升投顾服务效率与质量。

(2)中金公司有效利用中金资本的私募股权投资基金管理平台优势,积极通过对金融科技企业的战略投资、战略合作等多元化形式更广泛地了解、获取前沿技术,探索新业务、新模式。

3.4 资产管理业务

3.4.1 优秀的主动管理能力助推产品规模、报酬率企稳上行

摩根士丹利从资产配置、团队人员、营销策略等方面夯实主动资产管理能力。

(1)资产配置方面,摩根士丹利设立了主动权益团队、全球固收团队、全球流动性团队、解决方案&多资产团队、不动产团队和私募信用&权益团队,覆盖从低风险资产到高风险资产、从公募到私募、从美国到全球的大类资产配置策略,迎合最广泛投资者的需求。

(2)团队人员方面,摩根士丹利80%以上的长期资产由在本公司从业20年以上的高级经理进行管理,各个团队领导的从业年限都在22年以上,团队成员相对稳定,利于投资策略的积淀和升华。

(3)营销策略方面,摩根士丹利以投资业绩为主要卖点,它向美国个人投资者销售的共同基金中,获评晨星(MorningStar)三星级及以上等级的产品数量占比近七成;另一项卖点是投资透明度,它在官网中全方位地展示各支共同基金的管理团队、投资策略、最新的市场洞察等信息。

优秀的主动管理能力给摩根士丹利带来了良好声誉和产品溢价。近年来,美国大资管行业竞争愈发激烈,被动管理规模占总体资产管理规模的比重提升,导致全行业管理费率持续走低;摩根士丹利受益于强大的主动管理能力,整体管理费率保持稳定,股票型产品的管理费率甚至持续上行。2019年度,美国股票型共同基金的平均管理费率由去年同期的55bp降至52bp低位,而摩根士丹利的股票型产品的平均管理费维持76bp高位不变。

中金公司同样从资产配置、团队人员等方面夯实主动资产管理能力。

(1)资产配置方面,中金公司资产管理部建立了涵盖股票、债券、量化、商品及衍生品、指数、 FoF、 ETF等全系列资产类别的产品线,中金香港资管建立了境外单一资产管理计划、境外专户、境外公募基金、境外私募基金等境外产品线,较同业竞争对手更加齐全。

(2)团队人员方面,中金公司拥有权益、债券、配置、量化四支具备国际化背景和丰富投资经验的投研团队,凭借专业的服务理念、稳健的投资风格获得了客户的充分信任和高度认可。

优秀的主动管理能力也为中金公司带来了良好声誉和产品溢价。据基金业协会统计,2020年一季度,中金公司母公司私募资产管理月均规模为1511.09亿元,排名国内同业第14;其中,私募主动管理资产月均规模为1252.09亿元,排名国内同业第8,主动管理规模占比高达82.86%,远远高于国内同业。2017-2019年,中金公司集合资管产品的报酬率低于国内证券业平均水平,但定向资管产品、专项资管产品的报酬率高于国内证券业平均水平。

4 盈利预测与投资建议

4.1 盈利预测

我们预测中金公司2020-2021年EPS分别为1.15/1.33元,分别同比增长15.92%/15.61%,BVPS为12.20/13.53元,分别较年初增长10.38%/10.87%,ROE分别为9.87%/10.31%。预测所使用的假设如下表所示。

4.2 投资建议

中金公司的年末PB估值与当年加权平均ROE呈显著正相关关系,我们以中金公司2015-2019年年末数据进行线性回归,得出关系式:PB=0.1383×ROE+0.0239。根据上文预测,中金公司2020年加权平均ROE为9.87%,代入关系式可得年末PB=0.1383×9.87+0.0239=1.3889,再乘以2020年末每股净资产12.20元人民币,得出2020年末目标价为16.94元人民币,折合18.53港元。与目标价相比,中金公司当前收盘价明显被低估。我们给予中金公司(3908.HK)“买入”评级,看好年内估值修复行情,以及由盈利成长驱动的长期行情。

5 风险提示

A股及港股市场行情平淡,交易活跃度下行;资本市场改革进展缓慢,监管政策重新趋严。

加载中...