新浪财经

取消进京机票要扣费?国航:涉及北京进出港航班免费退改

北京日报

关注

原标题:取消进京机票要扣费?国航:涉及北京进出港航班免费退改 

本来早早计划端午小长假往上海的旅程,却因疫情升级决定取消,去程机票海南航空免退票费全额退款,然而返回北京的国航机票退票却要收取近90%的服务费,这让陈女士满是抱怨:“不是说免退票费吗?难道非得跑到中高风险地区晃一圈,让健康码从绿色变成其他颜色才能退?”

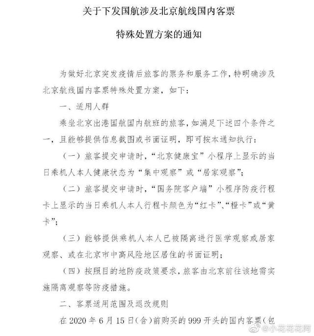
陈女士说这纯属气话,不过也有一定依据。昨天国航等航空公司先后发布退改签政策,乘坐北京出港国航国内航班的旅客需要满足四种条件之一且能提供书面证明的,可申请免收手续费退票。其中三种情形均与隔离观察人员及疫情中高风险地区居住有关。

陈女士来自疫情低风险地区,经过研究国航的政策,事实上,她符合第四种“按目的地防疫政策,要求由北京前往该地需实施隔离观察等防疫措施”情形,可是却卡在了“出港”上,国航客服人员也证实了她的理解,且告知她对于进港航班退票还没有相关政策处理依据。

遇到类似经历的网友纷纷发博抱怨

打算6月19日出行银川6月21日返京的小花也同样遇到了退票难题。“昨天疫情发布会后,我的出港航班直接取消了,川航全额退了款,可是国航的返京机票却要正常扣去80%的退票费,找谁说理去?”小花与国航客服沟通得到了同样的回复。记者查询网络发现,昨日至今,类似的经历比比皆是,甚至还有在京高校学生无法返京而申请免费退票被拒绝。

网友评论带抱怨

然而,机票的退改签政策也随着疫情防控措施逐步收紧瞬息万变。今天下午4点22分记者致电国航客服,工号66137的客服人员表示目前没有更好的措施,建议耐心等等新政策。刚刚记者接到该客服回复,“新政策”等来了,上述消费者的经历均可申请免费退票。

此前第三方平台回复消费者的国航退票规则

与此同时,记者在中国国际航空微博官网上看到了这条国航涉及北京航线客票特殊处置方案的通知,客票退票及改期规则由原来的出港航班变为进出港航班,去掉了此前规定的仅四种情形,并以旅行日期6月18日为界,规定了两类客票退改规则处置方式,增加了“客票有效期内,可以免费办理一次变更航班日期”的措施,具体如图。

得知该消息陈女士喜出望外。“早就应该如此处置,北京疫情形势再升级,出京目的地,有的需要隔离有的需要核酸检测证明,但是当下核酸检测不仅要预约排队风险也不小,这个时候为了出去玩几天做核酸,甚至在飞机上遇到类似病例,全飞机的人都要自费隔离,这个风险谁敢冒?”

6月16日国航发布的免退票费规则

不过,国航客服人员提示,目前政策刚刚出台,各平台接到通知可能会有延迟,第三方平台订购机票的旅客需向平台咨询退票,如遇阻挠可直接致电航司解决。

图片由受访者提供部分为微博截图

来源 北京日报客户端 | 记者 曲经纬

 

责任编辑:刘万里 SF014

加载中...